活动

天翼云最新优惠活动,涵盖免费试用,产品折扣等,助您降本增效!
热门活动
  • 云上钜惠 爆款云主机全场特惠,2核4G只要1.8折起!
  • 中小企业服务商合作专区 国家云助力中小企业腾飞,高额上云补贴重磅上线
  • 出海产品促销专区 NEW 爆款云主机低至2折,高性价比,不限新老速来抢购!
  • 天翼云奖励推广计划 加入成为云推官,推荐新用户注册下单得现金奖励
免费活动
  • 免费试用中心 HOT 多款云产品免费试用,快来开启云上之旅
  • 天翼云用户体验官 NEW 您的洞察,重塑科技边界

息壤智算

领先开放的智算服务平台,提供算力、平台、数据、模型、应用“五位一体”智算服务体系,构建全流程的AI基础设施能力
智算云(DeepSeek专区)
AI Store
  • 算力市场
  • 模型市场
  • 应用市场
  • MCP市场
算力互联调度平台
  • 裸金属
  • 定制裸金属
训推服务
  • 模型开发
  • 训练任务
  • 服务部署
模型推理服务
  • 模型广场
  • 体验中心
  • 服务接入
应用托管
  • 应用实例
科研助手
  • 科研智能体
  • 科研服务
  • 开发机
  • 并行计算
大模型
  • DeepSeek-V3.1
  • DeepSeek-R1-0528
  • DeepSeek-V3-0324
  • Qwen3-235B-A22B
  • Qwen3-32B
智算一体机
  • 智算一体机
模型适配专家服务
  • 模型适配专家服务
算力服务商
  • 入驻算力服务商

应用商城

天翼云精选行业优秀合作伙伴及千余款商品,提供一站式云上应用服务
进入甄选商城进入云市场进入AI Store创新解决方案智云上海应用生态专区
AI应用
  • 泛微合同管理解决方案
  • 泛微数智大脑Xiaoe.AI解决方案
  • MaxKB知识库解决方案
  • 天翼AI文创
AI服务
  • 昆仑AI训推服务解决方案
  • 国信模型服务解决方案
企业应用
  • 翼电子签约解决方案
  • 翼协同解决方案
  • 翼电签-契约锁解决方案
  • 翼视频云归档解决方案
教育应用
  • 翼电子教室
  • 潜在AI教育解决方案
建站工具
  • SSL证书
  • 翼定制建站解决方案
  • 翼多端小程序解决方案
办公协同
  • 天翼云企业云盘
  • 安全邮箱
灾备迁移
  • 云管家2.0
资源管理
  • 全栈混合云敏捷版(软件)
  • 全栈混合云敏捷版(一体机)

定价

协助您快速了解云产品计费模式、价格详情,轻松预估上云成本
价格计算器
  • 动态测算产品价格
定价策略
  • 快速了解计费模式

合作伙伴

天翼云携手合作伙伴,共创云上生态,合作共赢
天翼云生态合作中心
  • 天翼云生态合作中心
天翼云渠道合作伙伴
  • 天翼云代理渠道合作伙伴
天翼云服务合作伙伴
  • 天翼云集成商交付能力认证
天翼云应用合作伙伴
  • 天翼云云市场合作伙伴
  • 天翼云甄选商城合作伙伴
天翼云技术合作伙伴
  • 天翼云OpenAPI中心
天翼云培训认证
  • 天翼云学堂
  • 天翼云市场商学院
天翼云合作计划
  • 云汇计划
天翼信创云专区
  • 信创云专区
  • 适配互认证

开发者

开发者相关功能入口汇聚
技术社区
  • 专栏文章
  • 互动问答
  • 技术视频
资源与工具
  • OpenAPI中心
培训与认证
  • 天翼云学堂
  • 天翼云认证
开源社区
  • 魔乐社区
  • OpenTeleDB

支持与服务

为您提供全方位支持与服务,全流程技术保障,助您轻松上云,安全无忧
文档与工具
  • 文档中心
  • 新手上云
  • 自助服务
  • OpenAPI中心
定价
  • 价格计算器
  • 定价策略
基础服务
  • 售前咨询
  • 在线支持
  • 在线支持
  • 工单服务
  • 服务保障
  • 会员中心
增值服务
  • 红心服务
  • 首保服务
  • 客户支持计划
  • 专家技术服务
  • 备案管家
我要反馈
  • 建议与反馈
  • 用户体验官
信息公告
  • 客户公告

了解天翼云

天翼云秉承央企使命,致力于成为数字经济主力军,投身科技强国伟大事业,为用户提供安全、普惠云服务
品牌介绍
  • 关于天翼云
  • 智算云
  • 天翼云4.0
  • 新闻资讯
  • 天翼云APP
基础设施
  • 全球基础设施
  • 信任中心
最佳实践
  • 精选案例
  • 超级探访
  • 云杂志
  • 分析师和白皮书
  • 天翼云·创新直播间
市场活动
  • 2025智能云生态大会
  • 2024智算云生态大会
  • 2023云生态大会
  • 2022云生态大会
  • 天翼云中国行
天翼云
  • 活动
  • 息壤智算
  • 产品
  • 解决方案
  • 应用商城
  • 定价
  • 合作伙伴
  • 开发者
  • 支持与服务
  • 了解天翼云
      • 文档
      • 控制中心
      • 备案
      • 管理中心
      文档中心

      弹性容器实例

      弹性容器实例

      • 弹性容器实例

      无数据

        • 产品动态
        • 产品简介
        • 产品定义
        • 功能特性
        • 产品优势
        • 应用场景
        • 基本概念
        • 使用限制
        • 支持的云服务
        • 计费说明
        • 计费概述
        • 计费项
        • ECI实例计费
        • 镜像缓存计费
        • 临时存储空间计费
        • 快速入门
        • 创建容器实例
        • 使用Nginx镜像创建实例
        • 创建实例并挂载公网IP
        • 从容器镜像服务CRS拉取镜像创建实例
        • 从Docker Hub拉取镜像创建实例
        • 创建实例并挂载云硬盘
        • 查看ECI实例事件
        • 查看ECI实例日志、监控信息
        • 登录ECI实例
        • 更新ECI实例
        • 重启ECI实例
        • 删除ECI实例
        • 用户指南
        • 算力市场
        • 算力市场介绍
        • 智算容器组管理
        • 部署智算容器实例
        • 查看智算容器实例
        • 重启智算容器实例
        • 退订智算容器实例
        • 模板管理
        • 官网模板
        • 我的模板
        • 通过ECI控制台使用ECI
        • 实例
        • 实例概述
        • ECI实例生命周期介绍
        • 创建资源
        • 指定vCPU和内存创建实例
        • 指定ECS规格创建实例
        • 使用标签管理ECI实例
        • 虚拟节点
        • 虚拟节点概述
        • 创建虚拟节点
        • 查询虚拟节点列表
        • 查询虚拟节点事件
        • 删除虚拟节点
        • 调度
        • 将Pod调度到x86架构的虚拟节点上
        • 镜像
        • 配置容器镜像
        • 提交容器生成镜像并推送至CRS
        • 使用镜像缓存
        • 镜像缓存概述
        • 管理镜像缓存
        • 使用镜像缓存加速创建实例
        • 免密拉取CRS镜像
        • 拉取Docker Hub官方仓库镜像
        • 数据缓存
        • 数据缓存概述
        • 创建和管理数据缓存
        • 使用数据缓存创建实例
        • 网络
        • ECI实例配置EIP
        • ECI实例挂载到ELB
        • ECI实例绑定安全组
        • 为ECI实例分配IPv6地址
        • 修改ECI实例镜像保持私有IP不变
        • 存储
        • 数据卷概述
        • 挂载云硬盘数据卷
        • 挂载弹性文件数据卷
        • 挂载对象存储数据卷
        • 挂载EmptyDir数据卷
        • 挂载配置项数据卷
        • 自定义临时存储
        • 容器
        • 设置容器启动命令和参数
        • 设置探针进行健康检查
        • 设置容器生命周期回调
        • 设置容器环境变量
        • 设置容器实例的SecurityContext
        • 日志
        • 自定义配置日志采集
        • 通过ECI控制台查询ECI实例容器日志
        • 通过日志服务查询ECI实例容器日志
        • 监控
        • 查看ECI实例监控指标
        • 使用云监控对ECI实例进行监控
        • 运维
        • 使用coredump分析实例程序异常
        • 使用tcpdump抓包分析网络问题
        • 安全合规
        • 使用IAM进行访问控制
        • 身份管理
        • IAM策略
        • IAM策略概述
        • 弹性容器实例系统权限策略参考
        • 弹性容器实例自定义权限策略参考
        • 使用企业项目进行访问控制
        • 通过云容器引擎集群使用ECI
        • 对接ECI
        • 云容器引擎对接ECI
        • 调度
        • 调度Pod到虚拟节点
        • 镜像
        • 免密拉取CRS镜像
        • ECI Pod
        • ECI Pod概述
        • ECI Pod生命周期
        • 指定vCPU和内存创建Pod
        • 指定ECS规格
        • 多规格创建实例
        • 存储
        • 使用云存储
        • 网络
        • 为ECI Pod配置公网连接
        • 指定安全组
        • 容器配置
        • 设置容器启动命令和参数
        • 设置容器工作目录
        • 设置容器环境变量
        • 设置容器健康检查探针
        • 镜像缓存
        • 设置镜像缓存
        • 日志
        • 日志接入
        • 监控
        • 使用云监控对ECI实例进行监控
        • 接入ARM应用监控
        • 通过自建集群使用ECI
        • 对接ECI
        • 自建Kubernetes集群对接ECI
        • 调度Pod到虚拟节点
        • ECI Pod
        • 指定vCPU和内存创建Pod
        • 指定ECS规格
        • 网络
        • 指定安全组
        • 容器配置
        • 设置容器启动命令和参数
        • 设置容器工作目录
        • 设置容器环境变量
        • 设置容器健康检查探针
        • 镜像缓存
        • 设置镜像缓存
        • 常见问题
        • 高频问题
        • 最佳实践
        • 虚拟节点使用L20 GPU最佳实践
        • 使用ECI开通L20实例
        • 快速创建Tomcat容器实例
        • 使用Nginx镜像创建ECI实例
        • 如何在ECI实例中查看GPU信息
        • 使用ECI快速部署Tensorflow
        • 使用ECI快速部署ChatGLM-6B
        • 常用数据源对接
        • ECI实例访问云硬盘数据
        • ECI实例访问弹性文件数据
        • ECI实例访问对象存储数据
        • ECI实例访问并行文件数据
        • ECI实例扩容云硬盘数据卷
        • 使用DNAT暴露公网服务
        • ECI加载DeepSeek R1
        • 通过云审计服务查询实例相关操作
        • 通过注解实现ECI自动分配EIP、分配带宽大小
        • 通过注解实现ECI Pod环境变量获取元Pod IP和 EIP IP
        • SDK远程登录ECI实例
        • API参考
        • API使用说明
        • API
        • 2023-12-25
        • 镜像缓存
        • 创建一个镜像缓存
        • 容器组
        • 批量查询容器组信息
        • 创建一个容器组
        • 虚拟节点
        • 创建一个虚拟节点
        • 数据缓存
        • 创建一个数据缓存
        • 地域
        • 查询指定Region的可用区
        • 相关协议
        • 服务协议
        • 服务等级协议
          无相关产品

          本页目录

          帮助中心弹性容器实例用户指南通过ECI控制台使用ECI数据缓存数据缓存概述
          数据缓存概述
          更新时间 2026-01-15 18:45:06
          • 新浪微博
          • 微信
            扫码分享
          • 复制链接
          最近更新时间: 2026-01-15 18:45:06
          分享文章
          • 新浪微博
          • 微信
            扫码分享
          • 复制链接
          本文介绍数据缓存概述。

          对于一些数据量较大的业务数据,例如训练模型等,ECI支持创建数据缓存(DataCache)来提前拉取数据,将数据缓存到本地,以便在创建ECI实例时可以直接挂载使用,从而减少实例启动耗时,避免数据重复下载,节约使用成本。本文为您介绍什么是数据缓存,包括功能简介、应用场景、创建和使用方式、计费说明等。

          功能简介

          为了解决数据加载与容器镜像加载解耦的问题,ECI提供了数据缓存的功能。在创建业务应用前,您可以提前创建数据缓存,将业务应用所需的数据缓存到本地。在创建业务应用时,可以直接挂载使用缓存好的数据。

          通过数据缓存功能,您无需将数据打包进应用镜像,从而避免因数据变更而频繁更新镜像;也无需从远端的仓库下载数据,避免因下载数据导致应用启动过慢。

          数据缓存流程

          通过创建一个带有数据盘的ECI(中转任务实例),拉取相关数据集和模型到数据盘后,将数据盘制作成快照。在使用数据盘的过程,即是从快照创建数据盘的过程,将创建好的数据盘给用户实例挂载上。

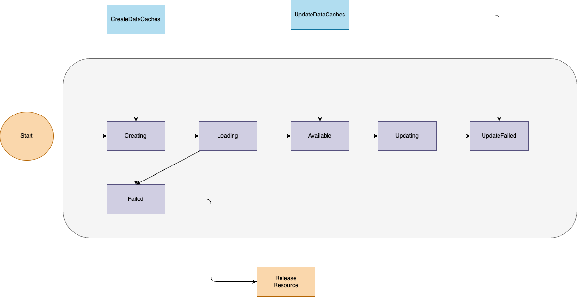
          数据缓存生命周期

          状态说明:

          状态说明操作

          Creating

          创建中

          资源初始化,如创建ECI实例和云盘

          Loading

          缓存数据中

          从数据源加载数据过程

          Available

          创建成功

          快照创建完成,可用使用数据缓存,支持更新所属Bucket、数据源、保留时长、大小等

          Failed

          创建失败

          资源初始化失败或数据源加载失败

          Updating

          更新中

          更新Bucket、数据源、保留时长、大小过程中

          UpdateFailed

          更新失败

          支持更新所属Bucket、数据源、保留时长、大小等

          文档反馈

          建议您登录后反馈,可在建议与反馈里查看问题处理进度

          鼠标选中文档,精准反馈问题

          选中存在疑惑的内容,即可快速反馈问题,我们会跟进处理

          知道了

          上一篇 :  数据缓存
          下一篇 :  创建和管理数据缓存
          搜索 关闭
          ©2026 天翼云科技有限公司版权所有 增值电信业务经营许可证A2.B1.B2-20090001
          公司地址:北京市东城区青龙胡同甲1号、3号2幢2层205-32室
          备案 京公网安备11010802043424号 京ICP备 2021034386号
          ©2026天翼云科技有限公司版权所有
          京ICP备 2021034386号
          备案 京公网安备11010802043424号
          增值电信业务经营许可证A2.B1.B2-20090001
          用户协议 隐私政策 法律声明