- 内核漏洞挖掘技术系列-syzkaller https://xz.aliyun.com/news/4711
- MacOS 安装使用syzkaller https://slava-moskvin.medium.com/fuzzing-the-kernel-with-syzkaller-part-1-setting-up-on-mac-and-crashing-a-vulnerable-driver-b2a3949ea575
环境搭建
【MacOS Silicon】使用Buildroot编译目标内核
参考:https://www.cnblogs.com/arnoldlu/p/9553995.html
代码仓库:https://github.com/buildroot/buildroot/tags
buildroot配置解析:https://blog.csdn.net/qq_28877125/article/details/130652435
Buildroot是一个简单、高效、易于使用的通过交叉编译生成嵌入式Linux系统的工具。
- 选择一个defconfig;
- 根据需要配置buildroot;
- 编译buildroot;
- 在qemu或者目标板上运行buildroot构建的系统。
先根据make menuconfig 命令的执行设置buildroot配置参数
Target options
Target Architecture - Aarch64 (little endian)
Toolchain type
External toolchain - Linaro AArch64
System Configuration
[*] Enable root login with password
( ) Root password = set your password using this option
[*] Run a getty (login prompt) after boot --->
TTY port - ttyAMA0
Target packages
[*] Show packages that are also provided by busybox
Networking applications
[*] dhcpcd
[*] iproute2
[*] openssh
Filesystem images
[*] ext2/3/4 root filesystem
ext2/3/4 variant - ext3
exact size in blocks - 6000000
[*] tar the root filesystem
然后运行make提示:
Your PATH contains spaces, TABs, and/or newline (\n) characters.
This doesn't work. Fix you PATH.
根据报错原因,删除环境变量中带有空格的路径即可,随后提示缺少gcc,brew安装即可
nevv@nevvdeMac-mini buildroot % make -j 10
You must install 'gcc' on your build machine
make: *** [dependencies]1
但是仍然提示找不到gcc,参考https://stackoverflow.com/questions/73092741/gcc-not-found-when-building-buildroot,重新设置gcc路径
nevv@nevvdeMac-mini buildroot % export HOSTCC=/opt/homebrew/bin/gcc-15
nevv@nevvdeMac-mini buildroot % export HOSTCXX=/opt/homebrew/bin/g++-15
重新编译后提示
You must install GNU patch
make: *** [dependencies] Error 1
安装并添加环境变量
brew install gpatch
PATH="$HOMEBREW_PREFIX/opt/gpatch/libexec/gnubin:$PATH"
提示找不到flock,使用如下命令安装:
brew install flock
继续make,但是还是报错,pkgconf安装时404,问题不大,参考以下文章换源即可
- https://blog.csdn.net/lsg19920625/article/details/130837469
- https://forums.luckfox.com/viewtopic.php?t=753
但还是报错,提示内容如下
nevv@nevvdeMac-mini buildroot % make -j 10
>>> host-pkgconf 2.3.0 Downloading
wget -nd -t 3 --connect-timeout=10 -O '/Users/nevv/Desktop/openEulerFuzz/buildroot/output/build/.pkgconf-2.3.0.tar.xz.Vn9vg3/output' 'http://mirrors.lzu.edu.cn/buildroot/pkgconf/pkgconf-2.3.0.tar.xz'
--2025-08-12 13:55:59-- http://mirrors.lzu.edu.cn/buildroot/pkgconf/pkgconf-2.3.0.tar.xz
正在解析主机 mirrors.lzu.edu.cn (mirrors.lzu.edu.cn)... 202.201.2.130
正在连接 mirrors.lzu.edu.cn (mirrors.lzu.edu.cn)|202.201.2.130|:80... 已连接。
已发出 HTTP 请求,正在等待回应... 302 Moved Temporarily
位置:https://mirrors.lzu.edu.cn/buildroot/pkgconf/pkgconf-2.3.0.tar.xz [跟随至新的 URL]
--2025-08-12 13:55:59-- https://mirrors.lzu.edu.cn/buildroot/pkgconf/pkgconf-2.3.0.tar.xz
正在连接 mirrors.lzu.edu.cn (mirrors.lzu.edu.cn)|202.201.2.130|:443... 已连接。
已发出 HTTP 请求,正在等待回应... 200 OK
长度:316160 (309K) [application/octet-stream]
正在保存至: “/Users/nevv/Desktop/openEulerFuzz/buildroot/output/build/.pkgconf-2.3.0.tar.xz.Vn9vg3/output”
/Users/nevv/Desktop/openEulerFuzz/buildroot/output/b 100%[====================================================================================================================>] 308.75K --.-KB/s 用时 0.1s
2025-08-12 13:55:59 (2.09 MB/s) - 已保存 “/Users/nevv/Desktop/openEulerFuzz/buildroot/output/build/.pkgconf-2.3.0.tar.xz.Vn9vg3/output” [316160/316160])
support/download/check-hash: line 82: mapfile: command not found
wget -nd -t 3 --connect-timeout=10 -O '/Users/nevv/Desktop/openEulerFuzz/buildroot/output/build/.pkgconf-2.3.0.tar.xz.Ifdyw2/output' 'http://mirrors.lzu.edu.cn/buildroot/pkgconf-2.3.0.tar.xz'
--2025-08-12 13:55:59-- http://mirrors.lzu.edu.cn/buildroot/pkgconf-2.3.0.tar.xz
正在解析主机 mirrors.lzu.edu.cn (mirrors.lzu.edu.cn)... 202.201.2.130
正在连接 mirrors.lzu.edu.cn (mirrors.lzu.edu.cn)|202.201.2.130|:80... 已连接。
已发出 HTTP 请求,正在等待回应... 302 Moved Temporarily
位置:https://mirrors.lzu.edu.cn/buildroot/pkgconf-2.3.0.tar.xz [跟随至新的 URL]
--2025-08-12 13:55:59-- https://mirrors.lzu.edu.cn/buildroot/pkgconf-2.3.0.tar.xz
正在连接 mirrors.lzu.edu.cn (mirrors.lzu.edu.cn)|202.201.2.130|:443... 已连接。
已发出 HTTP 请求,正在等待回应... 404 Not Found
2025-08-12 13:55:59 错误 404:Not Found。
make: *** [/Users/nevv/Desktop/openEulerFuzz/buildroot/output/build/host-pkgconf-2.3.0/.stamp_downloaded] Error 1
- 这里可以看到第一次是已经成功下载了,但是第二次下载的时候失败了,根据grep和输出的结果推断,是在计算hash值的时候,产生的第二次下载,这里为了省事直接让计算hash的脚本返回0即可
nevv@nevvdeMac-mini buildroot % vim support/download/check-hash
#!/usr/bin/env bash
set -e
exit 0 // 新增内容
继续make,但还是报错了
nevv@nevvdeMac-mini buildroot % make -j 10
>>> host-tar 1.35 Building
GIT_DIR=. PATH="/Users/nevv/Desktop/openEulerFuzz/buildroot/output/host/bin:/Users/nevv/Desktop/openEulerFuzz/buildroot/output/host/sbin:/opt/homebrew/opt/gpatch/libexec/gnubin:/opt/homebrew/bin:/opt/homebrew/sbin:/usr/local/bin:/System/Cryptexes/App/usr/bin:/usr/bin:/bin:/usr/sbin:/sbin:/var/run/com.apple.security.cryptexd/codex.system/bootstrap/usr/local/bin:/var/run/com.apple.security.cryptexd/codex.system/bootstrap/usr/bin:/var/run/com.apple.security.cryptexd/codex.system/bootstrap/usr/appleinternal/bin:/Library/TeX/texbin" PKG_CONFIG="/Users/nevv/Desktop/openEulerFuzz/buildroot/output/host/bin/pkg-config" PKG_CONFIG_SYSROOT_DIR="/" PKG_CONFIG_ALLOW_SYSTEM_CFLAGS=1 PKG_CONFIG_ALLOW_SYSTEM_LIBS=1 PKG_CONFIG_LIBDIR="/Users/nevv/Desktop/openEulerFuzz/buildroot/output/host/lib/pkgconfig:/Users/nevv/Desktop/openEulerFuzz/buildroot/output/host/share/pkgconfig" /Library/Developer/CommandLineTools/usr/bin/make -C /Users/nevv/Desktop/openEulerFuzz/buildroot/output/build/host-tar-1.35/
/Library/Developer/CommandLineTools/usr/bin/make all-recursive
Making all in doc
make[3]: Nothing to be done for `all'.
Making all in gnu
/Library/Developer/CommandLineTools/usr/bin/make all-recursive
make[5]: Nothing to be done for `all-am'.
Making all in lib
/Library/Developer/CommandLineTools/usr/bin/make all-am
make[4]: Nothing to be done for `all-am'.
Making all in rmt
make[3]: Nothing to be done for `all'.
Making all in src
CCLD tar
Undefined symbols for architecture arm64:
"_iconv", referenced from:
_utf8_convert in utf8.o
"_iconv_open", referenced from:
_utf8_convert in utf8.o
_utf8_convert in utf8.o
ld: symbol(s) not found for architecture arm64
collect2: error: ld returned 1 exit status
make[3]: *** [tar] Error 1
make[2]: *** [all-recursive] Error 1
make[1]: *** [all] Error 2
make: *** [/Users/nevv/Desktop/openEulerFuzz/buildroot/output/build/host-tar-1.35/.stamp_built] Error 2
是在编译tar的时候报错,找不到_iconv符号,但是根据如下博客:
libiconv is keg-only, which means it was not symlinked into /opt/homebrew,
because macOS already provides this software and installing another version in
parallel can cause all kinds of trouble.
If you need to have libiconv first in your PATH, run:
echo 'export PATH="/opt/homebrew/opt/libiconv/bin:$PATH"' >> ~/.zshrc
For compilers to find libiconv you may need to set:
export LDFLAGS="-L/opt/homebrew/opt/libiconv/lib"
export CPPFLAGS="-I/opt/homebrew/opt/libiconv/include"
- libiconv是跨平台字符编码转换库,用于解决不同字符编码体系间的文本兼容性问题。
CFLAGS是用于设置 C/C++ 编译器选项的环境变量。它可以用来指定编译过程中的各种选项,如优化级别、警告级别、头文件包含路径等。LDFLAGS是用于设置链接器选项的环境变量。它可以用来指定链接过程中的各种选项,如库路径、库文件等。'
可以看到,mac自带的libiconv是带有lib开头符号的
nevv@nevvdeMac-mini host-tar-1.35 % nm /opt/homebrew/opt/libiconv/lib/libiconv.dylib | grep iconv_open
0000000000003f9c T _libiconv_open
0000000000005334 T
没有解决,尝试Ubuntu虚拟机作为Host
【Ubuntu Host】使用Ubuntu虚拟机
上述路线走不通,所在打算VMware Fusion + Ubuntu曲线救国,ubuntu官网已经提供了ARM架构的发行版(Ubuntu 25.04)
安装基础依赖
sudo apt install libncurses-dev gcc make g++ bzip2 bison qemu-system libssl-dev git
apt更新的时候可以设置如下代理
sudo apt-get install sublime-text -o Acquire::http::proxy="http://192.168.207.1:7890"
顺手参考如下安装了sublime text4
编译内核,依旧是参考:
首先生成config文件,由于我host就是arm架构,因此和参考文档略有不同
$ make defconfig
$ vim .config
然后编辑config文件
CONFIG_KCOV=y
CONFIG_KASAN=y
CONFIG_DEBUG_INFO=y
CONFIG_CMDLINE="console=ttyAMA0"
CONFIG_KCOV_INSTRUMENT_ALL=y // 这里我生成的config文件没有这个默认选项,这里我自己直接加上
CONFIG_DEBUG_FS=y
CONFIG_NET_9P=y
CONFIG_NET_9P_VIRTIO=y
最后make即可
使用buildroot构建文件系统镜像
- -cpu和之前buildroot设置的一致即可
- -m内存记得设置的大一点,最好4G以上
qemu-system-aarch64 \
-machine virt \
-cpu cortex-a57 \
-nographic -smp 1 \
-hda /home/qqq/Desktop/openEulerFuzz/buildroot/output/images/rootfs.ext3 \
-kernel /home/qqq/Desktop/openEulerFuzz/kernel/arch/arm64/boot/Image \
-append "console=ttyAMA0 root=/dev/vda oops=panic panic_on_warn=1 panic=-1 ftrace_dump_on_oops=orig_cpu debug earlyprintk=serial slub_debug=UZ" \
-m 4096 \
-net user,hostfwd=tcp::10023-:22 -net nic
- 如果上述命令执行成功,会出现login的提示,然后输入root和123456(之前设置的密码)登录进去即可
修改 /etc/init.d/S50sshd 文件,注释掉“/usr/bin/ssh-keygen -A”
ifconfig eth0 up
dhcpcd
mount -t debugfs none /sys/kernel/debug
chmod 777 /sys/kernel/debug/kcov
生成秘钥
ssh-keygen -t rsa
mkdir /authorized_keys
cp .ssh/id_rsa.pub /authorized_keys/
修改/etc/ssh/sshd_config文件
PermitRootLogin yes
PubkeyAuthentication yes
AuthorizedKeysFile /authorized_keys
PasswordAuthentication yes
发现ssh链接不上,调试发现因为没有IP被分配,dhcpd服务启动失败
dhcpcd
*** closefrom failed to close a file descriptor ***: terminated
Aborted
没有解决,尝试使用debootstrap
使用debootstrap构建文件系统镜像
Debootstrap 主要用于创建Debian 或Ubuntu 的基础系统,而Buildroot 则更专注于嵌入式系统的构建,可以生成定制化的、最小化的根文件系统。
sudo apt-get install debootstrap
cd IMAGE/
wget https://raw.githubusercontent.com/google/syzkaller/master/tools/create-image.sh -O create-image.sh
chmod +x create-image.sh
./create-image.sh
生成bullseyes.img文件,如果是因为网络问题,可以换以下的这个文件,执行create-image.sh
- 注意ARM架构下相对x86_64修改了console的tty为ttyAMA0,ttyAMA0 是一个设备文件,表示第一个串行端口(通常是用于串行通信的设备)。在许多嵌入式系统和某些服务器上,
ttyAMA0通常指代主串行接口。
#!/usr/bin/env bash
# Copyright 2016 syzkaller project authors. All rights reserved.
# Use of this source code is governed by Apache 2 LICENSE that can be found in the LICENSE file.
# create-image.sh creates a minimal Debian Linux image suitable for syzkaller.
set -eux
# Create a minimal Debian distribution in a directory.
DIR=chroot
PREINSTALL_PKGS=openssh-server,curl,tar,gcc,libc6-dev,time,strace,sudo,less,psmisc,selinux-utils,policycoreutils,checkpolicy,selinux-policy-default,firmware-atheros,debian-ports-archive-keyring
# If ADD_PACKAGE is not defined as an external environment variable, use our default packages
if [ -z ${ADD_PACKAGE+x} ]; then
ADD_PACKAGE="make,sysbench,git,vim,tmux,usbutils,tcpdump"
fi
# Variables affected by options
ARCH=$(uname -m)
RELEASE=stretch
RELEASE=bullseye
FEATURE=minimal
SEEK=2047
PERF=false
# Display help function
display_help() {
echo "Usage: $0 [option...] " >&2
echo
echo " -a, --arch Set architecture"
echo " -d, --distribution Set on which debian distribution to create"
echo " -f, --feature Check what packages to install in the image, options are minimal, full"
echo " -s, --seek Image size (MB), default 2048 (2G)"
echo " -h, --help Display help message"
echo " -p, --add-perf Add perf support with this option enabled. Please set envrionment variable \$KERNEL at first"
echo
}
while true; do
if [ $# -eq 0 ];then
echo $#
break
fi
case "$1" in
-h | --help)
display_help
exit 0
;;
-a | --arch)
ARCH=$2
shift 2
;;
-d | --distribution)
RELEASE=$2
shift 2
;;
-f | --feature)
FEATURE=$2
shift 2
;;
-s | --seek)
SEEK=$(($2 - 1))
shift 2
;;
-p | --add-perf)
PERF=true
shift 1
;;
-*)
echo "Error: Unknown option: $1" >&2
exit 1
;;
*) # No more options
break
;;
esac
done
# Handle cases where qemu and Debian use different arch names
case "$ARCH" in
ppc64le)
DEBARCH=ppc64el
;;
aarch64)
DEBARCH=arm64
;;
arm)
DEBARCH=armel
;;
x86_64)
DEBARCH=amd64
;;
*)
DEBARCH=$ARCH
;;
esac
# Foreign architecture
FOREIGN=false
if [ $ARCH != $(uname -m) ]; then
# i386 on an x86_64 host is exempted, as we can run i386 binaries natively
if [ $ARCH != "i386" -o $(uname -m) != "x86_64" ]; then
FOREIGN=true
fi
fi
if [ $FOREIGN = "true" ]; then
# Check for according qemu static binary
if ! which qemu-$ARCH-static; then
echo "Please install qemu static binary for architecture $ARCH (package 'qemu-user-static' on Debian/Ubuntu/Fedora)"
exit 1
fi
# Check for according binfmt entry
if [ ! -r /proc/sys/fs/binfmt_misc/qemu-$ARCH ]; then
echo "binfmt entry /proc/sys/fs/binfmt_misc/qemu-$ARCH does not exist"
exit 1
fi
fi
# Double check KERNEL when PERF is enabled
if [ $PERF = "true" ] && [ -z ${KERNEL+x} ]; then
echo "Please set KERNEL environment variable when PERF is enabled"
exit 1
fi
# If full feature is chosen, install more packages
if [ $FEATURE = "full" ]; then
PREINSTALL_PKGS=$PREINSTALL_PKGS","$ADD_PACKAGE
fi
sudo rm -rf $DIR
sudo mkdir -p $DIR
sudo chmod 0755 $DIR
# 1. debootstrap stage
DEBOOTSTRAP_PARAMS="--arch=$DEBARCH --include=$PREINSTALL_PKGS --components=main,contrib,non-free $RELEASE $DIR"
if [ $FOREIGN = "true" ]; then
DEBOOTSTRAP_PARAMS="--foreign $DEBOOTSTRAP_PARAMS"
fi
# riscv64 is hosted in the debian-ports repository
# debian-ports doesn't include non-free, so we exclude firmware-atheros
if [ $DEBARCH == "riscv64" ]; then
DEBOOTSTRAP_PARAMS="--keyring /usr/share/keyrings/debian-ports-archive-keyring.gpg --exclude firmware-atheros $DEBOOTSTRAP_PARAMS http://deb.debian.org/debian-ports"
fi
sudo debootstrap $DEBOOTSTRAP_PARAMS https://mirrors.tuna.tsinghua.edu.cn/debian/
# 2. debootstrap stage: only necessary if target != host architecture
if [ $FOREIGN = "true" ]; then
sudo cp $(which qemu-$ARCH-static) $DIR/$(which qemu-$ARCH-static)
sudo chroot $DIR /bin/bash -c "/debootstrap/debootstrap --second-stage"
fi
# Set some defaults and enable promtless ssh to the machine for root.
sudo sed -i '/^root/ { s/:x:/::/ }' $DIR/etc/passwd
echo 'T0:23:respawn:/sbin/getty -L ttyAMA0 115200 vt100' | sudo tee -a $DIR/etc/inittab
printf '\nauto eth0\niface eth0 inet dhcp\n' | sudo tee -a $DIR/etc/network/interfaces
echo '/dev/root / ext4 defaults 0 0' | sudo tee -a $DIR/etc/fstab
echo 'debugfs /sys/kernel/debug debugfs defaults 0 0' | sudo tee -a $DIR/etc/fstab
echo 'securityfs /sys/kernel/security securityfs defaults 0 0' | sudo tee -a $DIR/etc/fstab
echo 'configfs /sys/kernel/config/ configfs defaults 0 0' | sudo tee -a $DIR/etc/fstab
echo 'binfmt_misc /proc/sys/fs/binfmt_misc binfmt_misc defaults 0 0' | sudo tee -a $DIR/etc/fstab
echo -en "127.0.0.1\tlocalhost\n" | sudo tee $DIR/etc/hosts
echo "nameserver 8.8.8.8" | sudo tee -a $DIR/etc/resolve.conf
echo "syzkaller" | sudo tee $DIR/etc/hostname
ssh-keygen -f $RELEASE.id_rsa -t rsa -N ''
sudo mkdir -p $DIR/root/.ssh/
cat $RELEASE.id_rsa.pub | sudo tee $DIR/root/.ssh/authorized_keys
# Add perf support
if [ $PERF = "true" ]; then
cp -r $KERNEL $DIR/tmp/
BASENAME=$(basename $KERNEL)
sudo chroot $DIR /bin/bash -c "apt-get update; apt-get install -y flex bison python-dev libelf-dev libunwind8-dev libaudit-dev libslang2-dev libperl-dev binutils-dev liblzma-dev libnuma-dev"
sudo chroot $DIR /bin/bash -c "cd /tmp/$BASENAME/tools/perf/; make"
sudo chroot $DIR /bin/bash -c "cp /tmp/$BASENAME/tools/perf/perf /usr/bin/"
rm -r $DIR/tmp/$BASENAME
fi
# Add udev rules for custom drivers.
# Create a /dev/vim2m symlink for the device managed by the vim2m driver
echo 'ATTR{name}=="vim2m", SYMLINK+="vim2m"' | sudo tee -a $DIR/etc/udev/rules.d/50-udev-default.rules
# Build a disk image
dd if=/dev/zero of=$RELEASE.img bs=1M seek=$SEEK count=1
sudo mkfs.ext4 -F $RELEASE.img
sudo mkdir -p /mnt/$DIR
sudo mount -o loop $RELEASE.img /mnt/$DIR
sudo cp -a $DIR/. /mnt/$DIR/.
sudo umount /mnt/$DIR
编辑Qemu启动脚本,注意这里的root挂载路径为vda
sudo qemu-system-aarch64 \
-m 2G \
-smp 2 \
-cpu cortex-a57 \
-machine virt \
-kernel /home/qqq/Desktop/openEulerFuzz/kernel/arch/arm64/boot/Image \
-append "console=ttyAMA0 root=/dev/vda oops=panic panic_on_warn=1 panic=-1 ftrace_dump_on_oops=orig_cpu debug earlyprintk=serial slub_debug=UZ net.ifnames=0" \
-drive file=/home/qqq/Desktop/openEulerFuzz/image/bullseye.img,format=raw \
-net user,host=10.0.2.10,hostfwd=tcp:127.0.0.1:10021-:22 \
-net nic,model=e1000 \
-nographic \
-pidfile vm.pid \
2>&1| tee vm.log
- smp参数,指定分配的CPU核心数量
-hda是一个简化的命令行选项,指定虚拟机的第一个硬盘驱动器的图像文件。-drive是一个更为灵活和强大的选项,可以指定多个驱动器,并提供更多配置参数。
root@syzkaller:~# ip address
1: lo: <LOOPBACK,UP,LOWER_UP> mtu 65536 qdisc noqueue state UNKNOWN group default qlen 1000
link/loopback 00:00:00:00:00:00 brd 00:00:00:00:00:00
inet 127.0.0.1/8 scope host lo
valid_lft forever preferred_lft forever
可以看到,网卡还是没有成功配置!!!经过排查后发现应该不能设置网卡nic的型号
sudo qemu-system-aarch64 \
-m 2G \
-smp 2 \
-cpu cortex-a57 \
-machine virt \
-kernel /home/qqq/Desktop/openEulerFuzz/kernel/arch/arm64/boot/Image \
-append "console=ttyAMA0 root=/dev/vda oops=panic panic_on_warn=1 panic=-1 ftrace_dump_on_oops=orig_cpu debug earlyprintk=serial slub_debug=UZ net.ifnames=0" \
-drive file=/home/qqq/Desktop/openEulerFuzz/image/bullseye.img,format=raw \
-net user,host=10.0.2.10,hostfwd=tcp:127.0.0.1:10021-:22 \
-net nic \
-nographic \
-pidfile vm.pid \
2>&1| tee vm.log
这样即可,此时可以看到虚拟机可以正常联网,但是还是ssh连接不上
systemd-journald 是systemd 里的一个系统服务,主要负责收集、存储和管理系统日志。
修改/etc/ssh/sshd_config文件
PermitRootLogin yes
PubkeyAuthentication yes
AuthorizedKeysFile /authorized_keys
PasswordAuthentication yes
PermitEmptyPasswords yes
// 连不上的话需要在 /etc/hosts.allow中 加上一句
// sshd: ALL
执行systemctl restart sshd 重启ssh服务即可,随后
ssh -p 10021 -o "StrictHostKeyChecking no" root@localhost
可以看到成功连接!!!
新的问题
每次需要都执行systemctl restart sshd 重启ssh才可以成功连接,怎么设置启动的时候直接重启sshd服务呢?
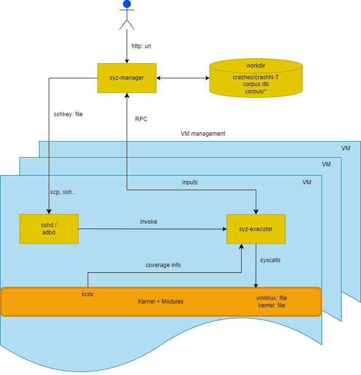
Fuzzing!!!(不完全版)
编译Syzkaller
make HOSTOS=linux HOSTARCH=arm64 TARGETOS=linux TARGETARCH=arm64 -j 5
但是SSH必须重启服务,后续才可以SSH连接上:
- https://www.cnblogs.com/m00nflower/p/16474927.html
- 将SSH重启设置为开机启动项-失败,此时的配置文件为
{
"name": "QEMU-aarch64",
"target": "linux/arm64",
"http": ":56700",
"workdir": "/home/qqq/Desktop/openEulerFuzz/syzkaller/workdir",
"kernel_obj": "/home/qqq/Desktop/openEulerFuzz/kernel",
"image": "/home/qqq/Desktop/openEulerFuzz/image/bullseye.img",
"sshkey": "/home/qqq/Desktop/openEulerFuzz/image/bullseye.id_rsa",
"syzkaller": "/home/qqq/Desktop/openEulerFuzz/syzkaller",
"procs": 8,
"type": "qemu",
"vm": {
"qemu": "/usr/bin/qemu-system-arm64",
"count": 4,
"cmdline": "console=ttyAMA0 root=/dev/vda net.ifnames=0",
"kernel": "/home/qqq/Desktop/openEulerFuzz/kernel/arch/arm64/boot/Image",
"cpu": 2,
"mem": 2048
}
}
- 运行Syzkaller的时候,选择isolated模式,先启动qemu后链接,此时的配置文件为
{
"name": "QEMU-aarch64",
"target": "linux/arm64",
"http": "127.0.0.1:56741",
"workdir": "/home/qqq/Desktop/openEulerFuzz/syzkaller/workdir",
"kernel_obj": "/home/qqq/Desktop/openEulerFuzz/kernel",
"image": "/home/qqq/Desktop/openEulerFuzz/image/bullseye.img",
"sshkey": "/home/qqq/Desktop/openEulerFuzz/image/bullseye.id_rsa",
"syzkaller": "/home/qqq/Desktop/openEulerFuzz/syzkaller",
"sandbox": "setuid",
"type": "isolated",
"vm": {
"targets" : [ "127.0.0.1:10021" ],
"pstore": false,
"target_dir" : "/home/fuzzdir",
"target_reboot" : false
}
}
输出是:
qemu-system-arm64: -hda /home/qqq/Desktop/openEulerFuzz/image/bullseye.img: Failed to get shared "write" lock
Is another process using the image [/home/qqq/Desktop/openEulerFuzz/image/bullseye.img]?
2025/08/15 14:10:18 [FATAL] file /home/qqq/Desktop/openEulerFuzz/image/bullseye.img that syz-manager uses has been modified by an external program
this can lead to arbitrary syz-manager misbehavior
modification time has changed: 2025-08-15 14:09:47.709314479 +0800 CST -> 2025-08-15 14:10:18.679874669 +0800 CST
don't modify files that syz-manager uses. exiting to prevent harm
仔细检查参数发现是cfg配置的不对
{
"name": "QEMU-aarch64",
"target": "linux/arm64",
"http": "127.0.0.1:56741",
"rpc": "127.0.0.1:0",
"workdir": "/home/qqq/Desktop/openEulerFuzz/syzkaller/workdir",
"kernel_obj": "/home/qqq/Desktop/openEulerFuzz/kernel",
"sshkey": "/home/qqq/Desktop/openEulerFuzz/image/bullseye.id_rsa",
"syzkaller": "/home/qqq/Desktop/openEulerFuzz/syzkaller",
"sandbox": "setuid",
"type": "isolated",
"vm": {
"targets" : [ "127.0.0.1:10021" ],
"pstore": false,
"target_dir" : "/home/fuzzdir",
"target_reboot" : false
}
}
由此可以确定确实是因为SSH的原因,导致SyzKaller无法和被测的image通信
此外,macOS 没有 KVM。只有HVF( Hypervisor Framework ),当 MAC 为 host 机器的时候可以用,感觉也挺影响虚拟机中模糊测试工具的效率的
Host ARM for Fuzz
- 每次只fuzz一个实例感觉比较慢,重新安装了干净的ubuntu desktop和server环境
- 重要的玄学问题:在Ubuntu22.04.2 server ARM下,syzkaller启动的vm可以ssh上去并执行测试,但是desktop的版本并不可以,在将Ubuntu22.04.2环境下编译和配置的文件全部拷贝到Ubuntu 25.04 ARM Desktop时,依然是无法连接!
安装编译syzkaller版本的go
export https_proxy=http://192.168.207.1:7890
export http_proxy=http://192.168.207.1:7890
wget https://go.dev/dl/go1.24.4.linux-arm64.tar.gz
sudo tar -C /usr/local -xzf go1.24.4.linux-arm64.tar.gz
sudo ln -s /usr/local/go/bin/* /usr/bin/
sudo vim ~/.bashrc
# 添加
export GOPATH="$HOME/go"
export PATH="$PATH:/usr/local/go/bin:$GOPATH/bin"
export GOPROXY=https://goproxy.cn,direct
编译syzkaller
make
编写模糊测试配置文件my.cfg
{
"name": "QEMU-aarch64",
"target": "linux/arm64",
"http": ":56700",
"workdir": "/home/nevv/syzkaller/workdir",
"kernel_obj": "/home/nevv/kernel",
"image": "/home/nevv/IMAGE/bullseye.img",
"sshkey": "/home/nevv/IMAGE/bullseye.id_rsa",
"syzkaller": "/home/nevv/syzkaller",
"procs": 2,
"type": "qemu",
"vm": {
"qemu": "/usr/bin/qemu-system-aarch64",
"count": 2,
"cmdline": "net.ifnames=0",
"kernel": "/home/nevv/kernel/arch/arm64/boot/Image",
"cpu": 1,
"mem": 2048
}
}
内核编译配置文件:
# Coverage collection.
CONFIG_KCOV=y
# Debug info for symbolization.
CONFIG_DEBUG_INFO_DWARF4=y
# Memory bug detector
CONFIG_KASAN=y
CONFIG_KASAN_INLINE=y
# Required for Debian Stretch and later
CONFIG_CONFIGFS_FS=y
CONFIG_SECURITYFS=y
# 这两行若没加,最终启动syzkaller后可能没办法连接到虚拟机
CONFIG_CMDLINE_BOOL=y
CONFIG_CMDLINE="net.ifnames=0"
CONFIG_E1000=y
CONFIG_BINFMT_MISC=y
qemu执行目标机器:
nevv@fuzz:~$ qemu-system-aarch64 -m 2G -smp 2 -cpu cortex-a57 -machine virt -kernel /home/nevv/kernel/arch/arm64/boot/Image -append "console=ttyAMA0 root=/dev/vda oops=panic panic_on_warn=1 panic=-1 ftrace_dump_on_oops=orig_cpu debug earlyprintk=serial slub_debug=UZ net.ifnames=0" -drive file=/home/nevv/IMAGE/bullseye.img,format=raw -net user,host=10.0.2.10,hostfwd=tcp:127.0.0.1:10021-:22 -net nic,model=e1000 -nographic -pidfile vm.pid 2>&1| tee vm.log
openEuler 25.03版本
qemu-system-aarch64 -machine virt -cpu cortex-a57 -nographic -smp 1 -hda /home/nevv/IMAGE/bullseye.img -kernel /home/nevv/OpenEuler/kernel/arch/arm64/boot/Image -append "console=ttyAMA0 root=/dev/vda oops=panic panic_on_warn=1 panic=-1 ftrace_dump_on_oops=orig_cpu debug earlyprintk=serial slub_debug=UZ net.ifnames=0" -m 2048 -net user,hostfwd=tcp::10023-:22 -net nic,model=e1000 -pidfile vm.pid 2>&1| tee vm.log
OpenEuler新版本编译问题
arch/arm64/kernel/haoc/iee/iee-mmu.o: in function `iee_init_tcr':
/home/nevv/OpenEuler/kernel/arch/arm64/kernel/haoc/iee/iee-mmu.c:63:(.init.text+0x530): relocation truncated to fit: R_AARCH64_LDST64_ABS_LO12_NC against symbol `kernel_tcr' defined in .iee.text section in arch/arm64/kernel/haoc/iee/iee-gate.o
ld: /home/nevv/OpenEuler/kernel/arch/arm64/kernel/haoc/iee/iee-mmu.c:63: warning: one possible cause of this error is that the symbol is being referenced in the indicated code as if it had a larger alignment than was declared where it was defined
make[2]: *** [scripts/Makefile.vmlinux:37: vmlinux] Error 1
make[1]: *** [/home/nevv/OpenEuler/kernel/Makefile:1166: vmlinux] Error 2
make: *** [Makefile:234: __sub-make] Error 2
经过分析应该是某些内核配置项不正确导致的,经过反复对比发现,在.config文件中修改的配置项比1.0-LTS要少很多,主要修改了:
CONFIG_KCOV=y
CONFIG_KASAN=y
CONFIG_KCOV_INSTRUMENT_ALL=y
CONFIG_DEBUG_INFO=y
CONFIG_CMDLINE="console=ttyAMA0"
CONFIG_DEBUG_FS=y
CONFIG_NET_9P=y
CONFIG_NET_9P_VIRTIO=y
CONFIG_BINFMT_MISC=y
修改后的配置文件为:
#
# Automatically generated file; DO NOT EDIT.
# Linux/arm64 6.6.0 Kernel Configuration
#
CONFIG_CC_VERSION_TEXT="gcc (Ubuntu 11.4.0-1ubuntu1~22.04.2) 11.4.0"
CONFIG_CC_IS_GCC=y
CONFIG_GCC_VERSION=110400
CONFIG_CLANG_VERSION=0
CONFIG_AS_IS_GNU=y
CONFIG_AS_VERSION=23800
CONFIG_LD_IS_BFD=y
CONFIG_LD_VERSION=23800
CONFIG_LLD_VERSION=0
CONFIG_CC_CAN_LINK=y
CONFIG_CC_CAN_LINK_STATIC=y
CONFIG_GCC_ASM_GOTO_OUTPUT_BROKEN=y
CONFIG_CC_HAS_ASM_INLINE=y
CONFIG_CC_HAS_NO_PROFILE_FN_ATTR=y
CONFIG_PAHOLE_VERSION=0
CONFIG_IRQ_WORK=y
CONFIG_BUILDTIME_TABLE_SORT=y
CONFIG_THREAD_INFO_IN_TASK=y
#
# General setup
#
CONFIG_INIT_ENV_ARG_LIMIT=32
# CONFIG_COMPILE_TEST is not set
# CONFIG_WERROR is not set
CONFIG_LOCALVERSION=""
CONFIG_LOCALVERSION_AUTO=y
CONFIG_BUILD_SALT=""
CONFIG_DEFAULT_INIT=""
CONFIG_DEFAULT_HOSTNAME="(none)"
CONFIG_SYSVIPC=y
CONFIG_SYSVIPC_SYSCTL=y
CONFIG_POSIX_MQUEUE=y
CONFIG_POSIX_MQUEUE_SYSCTL=y
# CONFIG_WATCH_QUEUE is not set
CONFIG_CROSS_MEMORY_ATTACH=y
# CONFIG_USELIB is not set
CONFIG_AUDIT=y
CONFIG_HAVE_ARCH_AUDITSYSCALL=y
CONFIG_AUDITSYSCALL=y
#
# IRQ subsystem
#
CONFIG_GENERIC_IRQ_PROBE=y
CONFIG_GENERIC_IRQ_SHOW=y
CONFIG_GENERIC_IRQ_SHOW_LEVEL=y
CONFIG_GENERIC_IRQ_EFFECTIVE_AFF_MASK=y
CONFIG_GENERIC_IRQ_MIGRATION=y
CONFIG_HARDIRQS_SW_RESEND=y
CONFIG_GENERIC_IRQ_CHIP=y
CONFIG_IRQ_DOMAIN=y
CONFIG_IRQ_DOMAIN_HIERARCHY=y
CONFIG_IRQ_FASTEOI_HIERARCHY_HANDLERS=y
CONFIG_GENERIC_IRQ_IPI=y
CONFIG_GENERIC_IRQ_IPI_MUX=y
CONFIG_GENERIC_MSI_IRQ=y
CONFIG_IRQ_MSI_IOMMU=y
CONFIG_IRQ_FORCED_THREADING=y
CONFIG_SPARSE_IRQ=y
# CONFIG_GENERIC_IRQ_DEBUGFS is not set
# end of IRQ subsystem
CONFIG_GENERIC_TIME_VSYSCALL=y
CONFIG_GENERIC_CLOCKEVENTS=y
CONFIG_ARCH_HAS_TICK_BROADCAST=y
CONFIG_GENERIC_CLOCKEVENTS_BROADCAST=y
CONFIG_HAVE_POSIX_CPU_TIMERS_TASK_WORK=y
CONFIG_POSIX_CPU_TIMERS_TASK_WORK=y
CONFIG_CONTEXT_TRACKING=y
CONFIG_CONTEXT_TRACKING_IDLE=y
#
# Timers subsystem
#
CONFIG_TICK_ONESHOT=y
CONFIG_NO_HZ_COMMON=y
# CONFIG_HZ_PERIODIC is not set
CONFIG_NO_HZ_IDLE=y
# CONFIG_NO_HZ_FULL is not set
# CONFIG_NO_HZ is not set
CONFIG_HIGH_RES_TIMERS=y
# CONFIG_CLOCKSOURCE_VALIDATE_LAST_CYCLE is not set
# end of Timers subsystem
CONFIG_BPF=y
CONFIG_HAVE_EBPF_JIT=y
CONFIG_ARCH_WANT_DEFAULT_BPF_JIT=y
#
# BPF subsystem
#
CONFIG_BPF_SYSCALL=y
CONFIG_BPF_JIT=y
# CONFIG_BPF_JIT_ALWAYS_ON is not set
CONFIG_BPF_JIT_DEFAULT_ON=y
CONFIG_BPF_UNPRIV_DEFAULT_OFF=y
# CONFIG_BPF_PRELOAD is not set
# end of BPF subsystem
CONFIG_PREEMPT_BUILD=y
# CONFIG_PREEMPT_NONE is not set
# CONFIG_PREEMPT_VOLUNTARY is not set
CONFIG_PREEMPT=y
CONFIG_PREEMPT_COUNT=y
CONFIG_PREEMPTION=y
# CONFIG_PREEMPT_DYNAMIC is not set
# CONFIG_SCHED_CORE is not set
#
# CPU/Task time and stats accounting
#
CONFIG_TICK_CPU_ACCOUNTING=y
# CONFIG_VIRT_CPU_ACCOUNTING_GEN is not set
CONFIG_IRQ_TIME_ACCOUNTING=y
CONFIG_HAVE_SCHED_AVG_IRQ=y
CONFIG_SCHED_THERMAL_PRESSURE=y
CONFIG_BSD_PROCESS_ACCT=y
CONFIG_BSD_PROCESS_ACCT_V3=y
CONFIG_TASKSTATS=y
# CONFIG_TASK_DELAY_ACCT is not set
CONFIG_TASK_XACCT=y
CONFIG_TASK_IO_ACCOUNTING=y
# CONFIG_PSI is not set
# end of CPU/Task time and stats accounting
CONFIG_CPU_ISOLATION=y
#
# RCU Subsystem
#
CONFIG_TREE_RCU=y
CONFIG_PREEMPT_RCU=y
# CONFIG_RCU_EXPERT is not set
CONFIG_TREE_SRCU=y
CONFIG_TASKS_RCU_GENERIC=y
CONFIG_TASKS_RCU=y
CONFIG_TASKS_TRACE_RCU=y
CONFIG_RCU_STALL_COMMON=y
CONFIG_RCU_NEED_SEGCBLIST=y
# end of RCU Subsystem
CONFIG_IKCONFIG=y
CONFIG_IKCONFIG_PROC=y
# CONFIG_IKHEADERS is not set
CONFIG_LOG_BUF_SHIFT=17
CONFIG_LOG_CPU_MAX_BUF_SHIFT=12
# CONFIG_PRINTK_INDEX is not set
CONFIG_GENERIC_SCHED_CLOCK=y
#
# Scheduler features
#
# CONFIG_UCLAMP_TASK is not set
# end of Scheduler features
CONFIG_ARCH_SUPPORTS_NUMA_BALANCING=y
CONFIG_ARCH_WANT_BATCHED_UNMAP_TLB_FLUSH=y
CONFIG_CC_HAS_INT128=y
CONFIG_CC_IMPLICIT_FALLTHROUGH="-Wimplicit-fallthrough=5"
CONFIG_GCC10_NO_ARRAY_BOUNDS=y
CONFIG_CC_NO_ARRAY_BOUNDS=y
CONFIG_ARCH_SUPPORTS_INT128=y
CONFIG_NUMA_BALANCING=y
CONFIG_NUMA_BALANCING_DEFAULT_ENABLED=y
CONFIG_CGROUPS=y
CONFIG_PAGE_COUNTER=y
# CONFIG_CGROUP_FAVOR_DYNMODS is not set
CONFIG_MEMCG=y
# CONFIG_MEMCG_V1_RECLAIM is not set
# CONFIG_MEMCG_MEMFS_INFO is not set
# CONFIG_MEMCG_OOM_PRIORITY is not set
# CONFIG_MEMCG_SWAP_QOS is not set
CONFIG_MEMCG_KMEM=y
CONFIG_BLK_CGROUP=y
CONFIG_CGROUP_WRITEBACK=y
# CONFIG_CGROUP_V1_WRITEBACK is not set
CONFIG_CGROUP_SCHED=y
CONFIG_FAIR_GROUP_SCHED=y
# CONFIG_CFS_BANDWIDTH is not set
# CONFIG_RT_GROUP_SCHED is not set
# CONFIG_QOS_SCHED_DYNAMIC_AFFINITY is not set
CONFIG_CGROUP_PIDS=y
# CONFIG_CGROUP_RDMA is not set
CONFIG_CGROUP_FREEZER=y
CONFIG_CGROUP_HUGETLB=y
CONFIG_CPUSETS=y
CONFIG_PROC_PID_CPUSET=y
CONFIG_CGROUP_DEVICE=y
CONFIG_CGROUP_CPUACCT=y
CONFIG_CGROUP_PERF=y
CONFIG_CGROUP_BPF=y
# CONFIG_CGROUP_MISC is not set
# CONFIG_CGROUP_DEBUG is not set
CONFIG_SOCK_CGROUP_DATA=y
# CONFIG_CGROUP_V1_KILL is not set
# CONFIG_CGROUP_V1_STAT is not set
# CONFIG_CGROUP_FILES is not set
CONFIG_NAMESPACES=y
CONFIG_UTS_NS=y
CONFIG_TIME_NS=y
CONFIG_IPC_NS=y
CONFIG_USER_NS=y
CONFIG_PID_NS=y
CONFIG_NET_NS=y
# CONFIG_SCHED_STEAL is not set
# CONFIG_CHECKPOINT_RESTORE is not set
CONFIG_SCHED_AUTOGROUP=y
# CONFIG_RELAY is not set
CONFIG_BLK_DEV_INITRD=y
CONFIG_INITRAMFS_SOURCE=""
CONFIG_RD_GZIP=y
CONFIG_RD_BZIP2=y
CONFIG_RD_LZMA=y
CONFIG_RD_XZ=y
CONFIG_RD_LZO=y
CONFIG_RD_LZ4=y
CONFIG_RD_ZSTD=y
CONFIG_INITRAMFS_FILE_METADATA=""
# CONFIG_BOOT_CONFIG is not set
CONFIG_INITRAMFS_PRESERVE_MTIME=y
CONFIG_CC_OPTIMIZE_FOR_PERFORMANCE=y
# CONFIG_CC_OPTIMIZE_FOR_SIZE is not set
CONFIG_LD_ORPHAN_WARN=y
CONFIG_LD_ORPHAN_WARN_LEVEL="warn"
CONFIG_SYSCTL=y
CONFIG_SYSCTL_EXCEPTION_TRACE=y
# CONFIG_EXPERT is not set
CONFIG_MULTIUSER=y
CONFIG_SYSFS_SYSCALL=y
CONFIG_FHANDLE=y
CONFIG_POSIX_TIMERS=y
CONFIG_PRINTK=y
CONFIG_BUG=y
CONFIG_ELF_CORE=y
CONFIG_BASE_FULL=y
CONFIG_FUTEX=y
CONFIG_FUTEX_PI=y
CONFIG_EPOLL=y
CONFIG_SIGNALFD=y
CONFIG_TIMERFD=y
CONFIG_EVENTFD=y
CONFIG_SHMEM=y
CONFIG_AIO=y
CONFIG_IO_URING=y
CONFIG_ADVISE_SYSCALLS=y
CONFIG_MEMBARRIER=y
CONFIG_KALLSYMS=y
# CONFIG_KALLSYMS_SELFTEST is not set
CONFIG_KALLSYMS_ALL=y
CONFIG_KALLSYMS_BASE_RELATIVE=y
# CONFIG_KABI_COMPAT is not set
CONFIG_ARCH_HAS_MEMBARRIER_SYNC_CORE=y
CONFIG_KCMP=y
CONFIG_RSEQ=y
CONFIG_CACHESTAT_SYSCALL=y
CONFIG_HAVE_PERF_EVENTS=y
CONFIG_GUEST_PERF_EVENTS=y
#
# Kernel Performance Events And Counters
#
CONFIG_PERF_EVENTS=y
# CONFIG_DEBUG_PERF_USE_VMALLOC is not set
# end of Kernel Performance Events And Counters
CONFIG_SYSTEM_DATA_VERIFICATION=y
CONFIG_PROFILING=y
#
# Kexec and crash features
#
CONFIG_CRASH_CORE=y
CONFIG_KEXEC_CORE=y
CONFIG_KEXEC=y
CONFIG_KEXEC_FILE=y
# CONFIG_KEXEC_SIG is not set
CONFIG_CRASH_DUMP=y
# end of Kexec and crash features
# end of General setup
CONFIG_ARM64=y
CONFIG_GCC_SUPPORTS_DYNAMIC_FTRACE_WITH_ARGS=y
CONFIG_64BIT=y
CONFIG_MMU=y
CONFIG_ARM64_PAGE_SHIFT=12
CONFIG_ARM64_CONT_PTE_SHIFT=4
CONFIG_ARM64_CONT_PMD_SHIFT=4
CONFIG_ARCH_MMAP_RND_BITS_MIN=18
CONFIG_ARCH_MMAP_RND_BITS_MAX=33
CONFIG_ARCH_MMAP_RND_COMPAT_BITS_MIN=11
CONFIG_ARCH_MMAP_RND_COMPAT_BITS_MAX=16
CONFIG_STACKTRACE_SUPPORT=y
CONFIG_ILLEGAL_POINTER_VALUE=0xdead000000000000
CONFIG_LOCKDEP_SUPPORT=y
CONFIG_GENERIC_BUG=y
CONFIG_GENERIC_BUG_RELATIVE_POINTERS=y
CONFIG_GENERIC_HWEIGHT=y
CONFIG_GENERIC_CSUM=y
CONFIG_GENERIC_CALIBRATE_DELAY=y
CONFIG_SMP=y
CONFIG_KERNEL_MODE_NEON=y
CONFIG_FIX_EARLYCON_MEM=y
CONFIG_PGTABLE_LEVELS=4
CONFIG_ARCH_SUPPORTS_UPROBES=y
CONFIG_ARCH_PROC_KCORE_TEXT=y
CONFIG_BUILTIN_RETURN_ADDRESS_STRIPS_PAC=y
#
# Platform selection
#
CONFIG_ARCH_ACTIONS=y
CONFIG_ARCH_SUNXI=y
CONFIG_ARCH_ALPINE=y
CONFIG_ARCH_APPLE=y
CONFIG_ARCH_BCM=y
CONFIG_ARCH_BCM2835=y
CONFIG_ARCH_BCM_IPROC=y
CONFIG_ARCH_BCMBCA=y
CONFIG_ARCH_BRCMSTB=y
CONFIG_ARCH_BERLIN=y
# CONFIG_ARCH_BITMAIN is not set
CONFIG_ARCH_EXYNOS=y
CONFIG_ARCH_SPARX5=y
CONFIG_ARCH_K3=y
CONFIG_ARCH_LG1K=y
CONFIG_ARCH_HISI=y
CONFIG_ARCH_KEEMBAY=y
CONFIG_ARCH_MEDIATEK=y
CONFIG_ARCH_MESON=y
CONFIG_ARCH_MVEBU=y
CONFIG_ARCH_NXP=y
CONFIG_ARCH_LAYERSCAPE=y
CONFIG_ARCH_MXC=y
CONFIG_ARCH_S32=y
CONFIG_ARCH_MA35=y
CONFIG_ARCH_NPCM=y
# CONFIG_ARCH_PHYTIUM is not set
CONFIG_ARCH_QCOM=y
CONFIG_ARCH_REALTEK=y
CONFIG_ARCH_RENESAS=y
CONFIG_ARCH_ROCKCHIP=y
CONFIG_ARCH_SEATTLE=y
CONFIG_ARCH_INTEL_SOCFPGA=y
CONFIG_ARCH_STM32=y
CONFIG_ARCH_SYNQUACER=y
CONFIG_ARCH_TEGRA=y
CONFIG_ARCH_TESLA_FSD=y
CONFIG_ARCH_SPRD=y
CONFIG_ARCH_THUNDER=y
CONFIG_ARCH_THUNDER2=y
CONFIG_ARCH_UNIPHIER=y
CONFIG_ARCH_VEXPRESS=y
CONFIG_ARCH_VISCONTI=y
CONFIG_ARCH_XGENE=y
CONFIG_ARCH_ZYNQMP=y
# end of Platform selection
CONFIG_HAVE_LIVEPATCH_WO_FTRACE=y
#
# Enable Livepatch
#
# CONFIG_LIVEPATCH is not set
# end of Enable Livepatch
#
# Kernel Features
#
#
# ARM errata workarounds via the alternatives framework
#
CONFIG_AMPERE_ERRATUM_AC03_CPU_38=y
CONFIG_ARM64_WORKAROUND_CLEAN_CACHE=y
CONFIG_ARM64_ERRATUM_826319=y
CONFIG_ARM64_ERRATUM_827319=y
CONFIG_ARM64_ERRATUM_824069=y
CONFIG_ARM64_ERRATUM_819472=y
CONFIG_ARM64_ERRATUM_832075=y
CONFIG_ARM64_ERRATUM_834220=y
CONFIG_ARM64_ERRATUM_843419=y
CONFIG_ARM64_LD_HAS_FIX_ERRATUM_843419=y
CONFIG_ARM64_ERRATUM_1024718=y
CONFIG_ARM64_WORKAROUND_SPECULATIVE_AT=y
CONFIG_ARM64_ERRATUM_1165522=y
CONFIG_ARM64_ERRATUM_1319367=y
CONFIG_ARM64_ERRATUM_1530923=y
CONFIG_ARM64_WORKAROUND_REPEAT_TLBI=y
CONFIG_ARM64_ERRATUM_2441007=y
CONFIG_ARM64_ERRATUM_1286807=y
CONFIG_ARM64_ERRATUM_1463225=y
CONFIG_ARM64_ERRATUM_1542419=y
CONFIG_ARM64_ERRATUM_1508412=y
CONFIG_ARM64_ERRATUM_2051678=y
CONFIG_ARM64_ERRATUM_2077057=y
CONFIG_ARM64_ERRATUM_2658417=y
CONFIG_ARM64_WORKAROUND_TSB_FLUSH_FAILURE=y
CONFIG_ARM64_ERRATUM_2054223=y
CONFIG_ARM64_ERRATUM_2067961=y
CONFIG_ARM64_ERRATUM_2441009=y
CONFIG_ARM64_ERRATUM_2457168=y
CONFIG_ARM64_ERRATUM_2645198=y
CONFIG_ARM64_WORKAROUND_SPECULATIVE_UNPRIV_LOAD=y
CONFIG_ARM64_ERRATUM_2966298=y
CONFIG_ARM64_ERRATUM_3117295=y
CONFIG_ARM64_ERRATUM_3194386=y
CONFIG_CAVIUM_ERRATUM_22375=y
CONFIG_CAVIUM_ERRATUM_23144=y
CONFIG_CAVIUM_ERRATUM_23154=y
CONFIG_CAVIUM_ERRATUM_27456=y
CONFIG_CAVIUM_ERRATUM_30115=y
CONFIG_CAVIUM_TX2_ERRATUM_219=y
CONFIG_FUJITSU_ERRATUM_010001=y
CONFIG_HISILICON_ERRATUM_161600802=y
CONFIG_HISILICON_ERRATUM_162100125=y
# CONFIG_HISILICON_ERRATUM_1980005 is not set
CONFIG_HISILICON_ERRATUM_162100801=y
CONFIG_HISILICON_ERRATUM_162100602=y
# CONFIG_HISILICON_ERRATUM_162102203 is not set
CONFIG_QCOM_FALKOR_ERRATUM_1003=y
CONFIG_QCOM_FALKOR_ERRATUM_1009=y
CONFIG_QCOM_QDF2400_ERRATUM_0065=y
CONFIG_QCOM_FALKOR_ERRATUM_E1041=y
CONFIG_NVIDIA_CARMEL_CNP_ERRATUM=y
CONFIG_ROCKCHIP_ERRATUM_3588001=y
CONFIG_SOCIONEXT_SYNQUACER_PREITS=y
CONFIG_HISILICON_ERRATUM_HIP08_RU_PREFETCH=y
# CONFIG_HISILICON_HIP08_RU_PREFETCH_DEFAULT_OFF is not set
# end of ARM errata workarounds via the alternatives framework
CONFIG_ARM64_4K_PAGES=y
# CONFIG_ARM64_16K_PAGES is not set
# CONFIG_ARM64_64K_PAGES is not set
# CONFIG_ARM64_VA_BITS_39 is not set
CONFIG_ARM64_VA_BITS_48=y
CONFIG_ARM64_VA_BITS=48
CONFIG_ARM64_PA_BITS_48=y
CONFIG_ARM64_PA_BITS=48
# CONFIG_CPU_BIG_ENDIAN is not set
CONFIG_CPU_LITTLE_ENDIAN=y
CONFIG_SCHED_MC=y
# CONFIG_SCHED_CLUSTER is not set
CONFIG_SCHED_SMT=y
CONFIG_NR_CPUS=256
CONFIG_HOTPLUG_CPU=y
# CONFIG_ARM64_BOOTPARAM_HOTPLUG_CPU0 is not set
CONFIG_NUMA=y
CONFIG_NODES_SHIFT=4
# CONFIG_NUMA_AWARE_SPINLOCKS is not set
# CONFIG_ARCH_CUSTOM_NUMA_DISTANCE is not set
# CONFIG_HZ_100 is not set
CONFIG_HZ_250=y
# CONFIG_HZ_300 is not set
# CONFIG_HZ_1000 is not set
CONFIG_HZ=250
CONFIG_SCHED_HRTICK=y
CONFIG_ARCH_SPARSEMEM_ENABLE=y
CONFIG_HW_PERF_EVENTS=y
# CONFIG_ARCH_LLC_128_LINE_SIZE is not set
CONFIG_PARAVIRT=y
# CONFIG_PARAVIRT_SCHED is not set
# CONFIG_PARAVIRT_TIME_ACCOUNTING is not set
CONFIG_ARCH_SUPPORTS_KEXEC=y
CONFIG_ARCH_SUPPORTS_KEXEC_FILE=y
CONFIG_ARCH_SELECTS_KEXEC_FILE=y
CONFIG_ARCH_SUPPORTS_KEXEC_SIG=y
CONFIG_ARCH_SUPPORTS_KEXEC_IMAGE_VERIFY_SIG=y
CONFIG_ARCH_DEFAULT_KEXEC_IMAGE_VERIFY_SIG=y
CONFIG_ARCH_SUPPORTS_CRASH_DUMP=y
CONFIG_TRANS_TABLE=y
CONFIG_XEN_DOM0=y
CONFIG_XEN=y
CONFIG_ARCH_FORCE_MAX_ORDER=10
CONFIG_UNMAP_KERNEL_AT_EL0=y
CONFIG_MITIGATE_SPECTRE_BRANCH_HISTORY=y
CONFIG_RODATA_FULL_DEFAULT_ENABLED=y
# CONFIG_ARM64_SW_TTBR0_PAN is not set
CONFIG_ARM64_TAGGED_ADDR_ABI=y
# CONFIG_AARCH32_EL0 is not set
#
# ARMv8.1 architectural features
#
CONFIG_ARM64_HW_AFDBM=y
CONFIG_ARM64_PAN=y
CONFIG_AS_HAS_LSE_ATOMICS=y
CONFIG_ARM64_LSE_ATOMICS=y
CONFIG_ARM64_USE_LSE_ATOMICS=y
# end of ARMv8.1 architectural features
#
# ARMv8.2 architectural features
#
CONFIG_AS_HAS_ARMV8_2=y
CONFIG_AS_HAS_SHA3=y
# CONFIG_ARM64_PMEM is not set
CONFIG_ARM64_RAS_EXTN=y
CONFIG_ARM64_CNP=y
# end of ARMv8.2 architectural features
#
# ARMv8.3 architectural features
#
CONFIG_ARM64_PTR_AUTH=y
CONFIG_ARM64_PTR_AUTH_KERNEL=y
CONFIG_CC_HAS_BRANCH_PROT_PAC_RET=y
CONFIG_CC_HAS_SIGN_RETURN_ADDRESS=y
CONFIG_AS_HAS_ARMV8_3=y
CONFIG_AS_HAS_CFI_NEGATE_RA_STATE=y
CONFIG_AS_HAS_LDAPR=y
# end of ARMv8.3 architectural features
#
# ARMv8.4 architectural features
#
CONFIG_ARM64_AMU_EXTN=y
CONFIG_AS_HAS_ARMV8_4=y
CONFIG_ARM64_TLB_RANGE=y
# CONFIG_ARM64_MPAM is not set
# end of ARMv8.4 architectural features
#
# ARMv8.5 architectural features
#
CONFIG_AS_HAS_ARMV8_5=y
CONFIG_ARM64_BTI=y
CONFIG_CC_HAS_BRANCH_PROT_PAC_RET_BTI=y
CONFIG_ARM64_E0PD=y
CONFIG_ARM64_AS_HAS_MTE=y
CONFIG_ARM64_MTE=y
# end of ARMv8.5 architectural features
#
# ARMv8.6 architectural features
#
CONFIG_ARM64_TWED=y
# end of ARMv8.6 architectural features
#
# ARMv8.7 architectural features
#
CONFIG_ARM64_EPAN=y
# end of ARMv8.7 architectural features
#
# ARMv8.8 architectural features
#
CONFIG_ARM64_NMI=y
CONFIG_ARM64_HAFT=y
# end of ARMv8.8 architectural features
CONFIG_ARM64_SVE=y
# CONFIG_ARM64_PSEUDO_NMI is not set
CONFIG_RELOCATABLE=y
CONFIG_RANDOMIZE_BASE=y
CONFIG_RANDOMIZE_MODULE_REGION_FULL=y
# CONFIG_KASLR_SKIP_MEM_RANGE is not set
CONFIG_CC_HAVE_STACKPROTECTOR_SYSREG=y
CONFIG_STACKPROTECTOR_PER_TASK=y
CONFIG_ARM64_CONTPTE=y
# CONFIG_CLEAR_USER_WORKAROUND is not set
# end of Kernel Features
#
# Boot options
#
# CONFIG_ARM64_ACPI_PARKING_PROTOCOL is not set
CONFIG_CMDLINE=""
CONFIG_EFI_STUB=y
CONFIG_EFI=y
CONFIG_DMI=y
# end of Boot options
# CONFIG_HISI_VIRTCCA_GUEST is not set
#
# Power management options
#
CONFIG_SUSPEND=y
CONFIG_SUSPEND_FREEZER=y
CONFIG_HIBERNATE_CALLBACKS=y
CONFIG_HIBERNATION=y
CONFIG_HIBERNATION_SNAPSHOT_DEV=y
CONFIG_PM_STD_PARTITION=""
CONFIG_PM_SLEEP=y
CONFIG_PM_SLEEP_SMP=y
# CONFIG_PM_AUTOSLEEP is not set
# CONFIG_PM_USERSPACE_AUTOSLEEP is not set
# CONFIG_PM_WAKELOCKS is not set
CONFIG_PM=y
# CONFIG_PM_DEBUG is not set
CONFIG_PM_CLK=y
CONFIG_PM_GENERIC_DOMAINS=y
CONFIG_WQ_POWER_EFFICIENT_DEFAULT=y
CONFIG_PM_GENERIC_DOMAINS_SLEEP=y
CONFIG_PM_GENERIC_DOMAINS_OF=y
CONFIG_CPU_PM=y
CONFIG_ENERGY_MODEL=y
CONFIG_ARCH_HIBERNATION_POSSIBLE=y
CONFIG_ARCH_HIBERNATION_HEADER=y
CONFIG_ARCH_SUSPEND_POSSIBLE=y
CONFIG_ARCH_CPUIDLE_HALTPOLL=y
# end of Power management options
#
# TLB options
#
# CONFIG_ARM64_TLBI_IPI is not set
# end of TLB options
#
# CPU Power Management
#
#
# CPU Idle
#
CONFIG_CPU_IDLE=y
CONFIG_CPU_IDLE_MULTIPLE_DRIVERS=y
# CONFIG_CPU_IDLE_GOV_LADDER is not set
CONFIG_CPU_IDLE_GOV_MENU=y
# CONFIG_CPU_IDLE_GOV_TEO is not set
CONFIG_CPU_IDLE_GOV_HALTPOLL=y
CONFIG_DT_IDLE_STATES=y
CONFIG_DT_IDLE_GENPD=y
#
# ARM CPU Idle Drivers
#
CONFIG_ARM_PSCI_CPUIDLE=y
CONFIG_ARM_PSCI_CPUIDLE_DOMAIN=y
# end of ARM CPU Idle Drivers
CONFIG_HALTPOLL_CPUIDLE=y
# end of CPU Idle
#
# CPU Frequency scaling
#
CONFIG_CPU_FREQ=y
CONFIG_CPU_FREQ_GOV_ATTR_SET=y
CONFIG_CPU_FREQ_GOV_COMMON=y
CONFIG_CPU_FREQ_STAT=y
# CONFIG_CPU_FREQ_DEFAULT_GOV_PERFORMANCE is not set
# CONFIG_CPU_FREQ_DEFAULT_GOV_POWERSAVE is not set
# CONFIG_CPU_FREQ_DEFAULT_GOV_USERSPACE is not set
# CONFIG_CPU_FREQ_DEFAULT_GOV_ONDEMAND is not set
# CONFIG_CPU_FREQ_DEFAULT_GOV_CONSERVATIVE is not set
CONFIG_CPU_FREQ_DEFAULT_GOV_SCHEDUTIL=y
CONFIG_CPU_FREQ_GOV_PERFORMANCE=y
CONFIG_CPU_FREQ_GOV_POWERSAVE=m
CONFIG_CPU_FREQ_GOV_USERSPACE=y
CONFIG_CPU_FREQ_GOV_ONDEMAND=y
CONFIG_CPU_FREQ_GOV_CONSERVATIVE=m
CONFIG_CPU_FREQ_GOV_SCHEDUTIL=y
# CONFIG_CPU_FREQ_GOV_SEEP is not set
#
# CPU frequency scaling drivers
#
CONFIG_CPUFREQ_DT=y
CONFIG_CPUFREQ_DT_PLATDEV=y
CONFIG_ACPI_CPPC_CPUFREQ=m
# CONFIG_CPPC_CPUFREQ_SYSFS_INTERFACE is not set
CONFIG_ACPI_CPPC_CPUFREQ_FIE=y
CONFIG_ARM_ALLWINNER_SUN50I_CPUFREQ_NVMEM=m
CONFIG_ARM_APPLE_SOC_CPUFREQ=y
CONFIG_ARM_ARMADA_37XX_CPUFREQ=y
# CONFIG_ARM_ARMADA_8K_CPUFREQ is not set
CONFIG_ARM_SCPI_CPUFREQ=y
CONFIG_ARM_BRCMSTB_AVS_CPUFREQ=y
CONFIG_ARM_IMX_CPUFREQ_DT=m
CONFIG_ARM_MEDIATEK_CPUFREQ=y
CONFIG_ARM_MEDIATEK_CPUFREQ_HW=m
CONFIG_ARM_QCOM_CPUFREQ_NVMEM=y
CONFIG_ARM_QCOM_CPUFREQ_HW=y
CONFIG_ARM_RASPBERRYPI_CPUFREQ=m
CONFIG_ARM_SCMI_CPUFREQ=y
CONFIG_ARM_TEGRA20_CPUFREQ=y
CONFIG_ARM_TEGRA124_CPUFREQ=y
CONFIG_ARM_TEGRA186_CPUFREQ=y
CONFIG_ARM_TEGRA194_CPUFREQ=y
CONFIG_ARM_TI_CPUFREQ=y
CONFIG_QORIQ_CPUFREQ=y
# end of CPU Frequency scaling
# end of CPU Power Management
CONFIG_ARCH_SUPPORTS_ACPI=y
CONFIG_ACPI=y
CONFIG_ACPI_GENERIC_GSI=y
CONFIG_ACPI_CCA_REQUIRED=y
# CONFIG_ACPI_DEBUGGER is not set
CONFIG_ACPI_SPCR_TABLE=y
# CONFIG_ACPI_FPDT is not set
# CONFIG_ACPI_EC_DEBUGFS is not set
CONFIG_ACPI_AC=y
CONFIG_ACPI_BATTERY=y
CONFIG_ACPI_BUTTON=y
# CONFIG_ACPI_VIDEO is not set
CONFIG_ACPI_FAN=y
# CONFIG_ACPI_TAD is not set
# CONFIG_ACPI_DOCK is not set
CONFIG_ACPI_PROCESSOR_IDLE=y
CONFIG_ACPI_MCFG=y
CONFIG_ACPI_CPPC_LIB=y
CONFIG_ACPI_PROCESSOR=y
# CONFIG_ACPI_IPMI is not set
CONFIG_ACPI_THERMAL=y
CONFIG_ARCH_HAS_ACPI_TABLE_UPGRADE=y
CONFIG_ACPI_TABLE_UPGRADE=y
# CONFIG_ACPI_DEBUG is not set
# CONFIG_ACPI_PCI_SLOT is not set
CONFIG_ACPI_CONTAINER=y
CONFIG_ACPI_HOTPLUG_MEMORY=y
CONFIG_ACPI_HED=y
# CONFIG_ACPI_CUSTOM_METHOD is not set
# CONFIG_ACPI_BGRT is not set
CONFIG_ACPI_REDUCED_HARDWARE_ONLY=y
CONFIG_ACPI_NUMA=y
CONFIG_ACPI_HMAT=y
CONFIG_HAVE_ACPI_APEI=y
CONFIG_ACPI_APEI=y
CONFIG_ACPI_APEI_GHES=y
# CONFIG_ACPI_APEI_GHES_NOTIFY_ALL_RAS_ERR is not set
CONFIG_ACPI_APEI_PCIEAER=y
CONFIG_ACPI_APEI_SEA=y
CONFIG_ACPI_APEI_MEMORY_FAILURE=y
CONFIG_ACPI_APEI_EINJ=y
# CONFIG_ACPI_APEI_ERST_DEBUG is not set
# CONFIG_ACPI_CONFIGFS is not set
# CONFIG_ACPI_PFRUT is not set
CONFIG_ACPI_IORT=y
CONFIG_ACPI_GTDT=y
CONFIG_ACPI_APMT=y
CONFIG_ACPI_PPTT=y
CONFIG_ACPI_PCC=y
# CONFIG_ACPI_FFH is not set
# CONFIG_PMIC_OPREGION is not set
CONFIG_ACPI_PRMT=y
CONFIG_IRQ_BYPASS_MANAGER=y
CONFIG_HAVE_KVM=y
CONFIG_HAVE_KVM_IRQCHIP=y
CONFIG_HAVE_KVM_IRQFD=y
CONFIG_HAVE_KVM_IRQ_ROUTING=y
CONFIG_HAVE_KVM_DIRTY_RING=y
CONFIG_HAVE_KVM_DIRTY_RING_ACQ_REL=y
CONFIG_NEED_KVM_DIRTY_RING_WITH_BITMAP=y
CONFIG_HAVE_KVM_EVENTFD=y
CONFIG_KVM_MMIO=y
CONFIG_HAVE_KVM_MSI=y
CONFIG_HAVE_KVM_CPU_RELAX_INTERCEPT=y
CONFIG_KVM_VFIO=y
CONFIG_KVM_GENERIC_DIRTYLOG_READ_PROTECT=y
CONFIG_HAVE_KVM_IRQ_BYPASS=y
CONFIG_HAVE_KVM_VCPU_RUN_PID_CHANGE=y
CONFIG_KVM_XFER_TO_GUEST_WORK=y
CONFIG_KVM_GENERIC_HARDWARE_ENABLING=y
# CONFIG_KVM_HISI_VIRT is not set
CONFIG_VIRTUALIZATION=y
CONFIG_KVM=y
# CONFIG_HISI_VIRTCCA_HOST is not set
# CONFIG_NVHE_EL2_DEBUG is not set
# CONFIG_KVM_ARM_MULTI_LPI_TRANSLATE_CACHE is not set
# CONFIG_ARCH_VCPU_STAT is not set
# CONFIG_VIRT_VTIMER_IRQ_BYPASS is not set
# CONFIG_ARM64_KVM_HCR_NOFB is not set
#
# Hardware Assisted OS Compartmentalization(HAOC)
#
CONFIG_IEE=y
# end of Hardware Assisted OS Compartmentalization(HAOC)
CONFIG_CPU_MITIGATIONS=y
#
# General architecture-dependent options
#
CONFIG_ARCH_HAS_SUBPAGE_FAULTS=y
CONFIG_HOTPLUG_SMT=y
CONFIG_HOTPLUG_CORE_SYNC=y
CONFIG_HOTPLUG_CORE_SYNC_DEAD=y
# CONFIG_KPROBES is not set
CONFIG_JUMP_LABEL=y
# CONFIG_STATIC_KEYS_SELFTEST is not set
CONFIG_HAVE_EFFICIENT_UNALIGNED_ACCESS=y
CONFIG_HAVE_IOREMAP_PROT=y
CONFIG_HAVE_KPROBES=y
CONFIG_HAVE_KRETPROBES=y
CONFIG_ARCH_CORRECT_STACKTRACE_ON_KRETPROBE=y
CONFIG_HAVE_FUNCTION_ERROR_INJECTION=y
CONFIG_HAVE_NMI=y
CONFIG_TRACE_IRQFLAGS_SUPPORT=y
CONFIG_TRACE_IRQFLAGS_NMI_SUPPORT=y
CONFIG_HAVE_ARCH_TRACEHOOK=y
CONFIG_HAVE_DMA_CONTIGUOUS=y
CONFIG_ARCH_HAS_OPTIMIZED_POLL=y
CONFIG_GENERIC_SMP_IDLE_THREAD=y
CONFIG_GENERIC_IDLE_POLL_SETUP=y
CONFIG_ARCH_HAS_FORTIFY_SOURCE=y
CONFIG_ARCH_HAS_KEEPINITRD=y
CONFIG_ARCH_HAS_SET_MEMORY=y
CONFIG_ARCH_HAS_SET_DIRECT_MAP=y
CONFIG_HAVE_ARCH_THREAD_STRUCT_WHITELIST=y
CONFIG_ARCH_WANTS_NO_INSTR=y
CONFIG_HAVE_ASM_MODVERSIONS=y
CONFIG_HAVE_REGS_AND_STACK_ACCESS_API=y
CONFIG_HAVE_RSEQ=y
CONFIG_HAVE_FUNCTION_ARG_ACCESS_API=y
CONFIG_HAVE_HW_BREAKPOINT=y
CONFIG_HAVE_PERF_EVENTS_NMI=y
CONFIG_HAVE_HARDLOCKUP_DETECTOR_PERF=y
CONFIG_HAVE_PERF_REGS=y
CONFIG_HAVE_PERF_USER_STACK_DUMP=y
CONFIG_HAVE_ARCH_JUMP_LABEL=y
CONFIG_HAVE_ARCH_JUMP_LABEL_RELATIVE=y
CONFIG_MMU_GATHER_TABLE_FREE=y
CONFIG_MMU_GATHER_RCU_TABLE_FREE=y
CONFIG_MMU_LAZY_TLB_REFCOUNT=y
CONFIG_ARCH_HAVE_NMI_SAFE_CMPXCHG=y
CONFIG_ARCH_HAS_NMI_SAFE_THIS_CPU_OPS=y
CONFIG_HAVE_ALIGNED_STRUCT_PAGE=y
CONFIG_HAVE_CMPXCHG_LOCAL=y
CONFIG_HAVE_CMPXCHG_DOUBLE=y
CONFIG_HAVE_ARCH_SECCOMP=y
CONFIG_HAVE_ARCH_SECCOMP_FILTER=y
CONFIG_SECCOMP=y
CONFIG_SECCOMP_FILTER=y
# CONFIG_SECCOMP_CACHE_DEBUG is not set
CONFIG_HAVE_ARCH_STACKLEAK=y
CONFIG_HAVE_STACKPROTECTOR=y
CONFIG_STACKPROTECTOR=y
CONFIG_STACKPROTECTOR_STRONG=y
CONFIG_ARCH_SUPPORTS_LTO_CLANG=y
CONFIG_ARCH_SUPPORTS_LTO_CLANG_THIN=y
CONFIG_LTO_NONE=y
CONFIG_ARCH_SUPPORTS_CFI_CLANG=y
CONFIG_HAVE_CONTEXT_TRACKING_USER=y
CONFIG_HAVE_VIRT_CPU_ACCOUNTING_GEN=y
CONFIG_HAVE_IRQ_TIME_ACCOUNTING=y
CONFIG_HAVE_MOVE_PUD=y
CONFIG_HAVE_MOVE_PMD=y
CONFIG_HAVE_ARCH_TRANSPARENT_HUGEPAGE=y
CONFIG_HAVE_ARCH_HUGE_VMAP=y
CONFIG_HAVE_ARCH_HUGE_VMALLOC=y
CONFIG_ARCH_WANT_HUGE_PMD_SHARE=y
CONFIG_ARCH_WANT_PMD_MKWRITE=y
CONFIG_HAVE_MOD_ARCH_SPECIFIC=y
CONFIG_MODULES_USE_ELF_RELA=y
CONFIG_HAVE_SOFTIRQ_ON_OWN_STACK=y
CONFIG_SOFTIRQ_ON_OWN_STACK=y
CONFIG_ARCH_HAS_ELF_RANDOMIZE=y
CONFIG_HAVE_ARCH_MMAP_RND_BITS=y
CONFIG_ARCH_MMAP_RND_BITS=18
CONFIG_PAGE_SIZE_LESS_THAN_64KB=y
CONFIG_PAGE_SIZE_LESS_THAN_256KB=y
CONFIG_ARCH_WANT_DEFAULT_TOPDOWN_MMAP_LAYOUT=y
CONFIG_CLONE_BACKWARDS=y
# CONFIG_COMPAT_32BIT_TIME is not set
CONFIG_HAVE_ARCH_VMAP_STACK=y
CONFIG_VMAP_STACK=y
CONFIG_HAVE_ARCH_RANDOMIZE_KSTACK_OFFSET=y
CONFIG_RANDOMIZE_KSTACK_OFFSET=y
# CONFIG_RANDOMIZE_KSTACK_OFFSET_DEFAULT is not set
CONFIG_ARCH_HAS_STRICT_KERNEL_RWX=y
CONFIG_STRICT_KERNEL_RWX=y
CONFIG_ARCH_HAS_STRICT_MODULE_RWX=y
CONFIG_STRICT_MODULE_RWX=y
CONFIG_HAVE_ARCH_COMPILER_H=y
CONFIG_HAVE_ARCH_PREL32_RELOCATIONS=y
CONFIG_ARCH_USE_MEMREMAP_PROT=y
# CONFIG_LOCK_EVENT_COUNTS is not set
CONFIG_ARCH_HAS_RELR=y
CONFIG_HAVE_PREEMPT_DYNAMIC=y
CONFIG_HAVE_PREEMPT_DYNAMIC_KEY=y
CONFIG_ARCH_WANT_LD_ORPHAN_WARN=y
CONFIG_ARCH_SUPPORTS_DEBUG_PAGEALLOC=y
CONFIG_ARCH_SUPPORTS_PAGE_TABLE_CHECK=y
CONFIG_ARCH_HAVE_TRACE_MMIO_ACCESS=y
CONFIG_ARCH_HAS_NONLEAF_PMD_YOUNG=y
#
# GCOV-based kernel profiling
#
# CONFIG_GCOV_KERNEL is not set
CONFIG_ARCH_HAS_GCOV_PROFILE_ALL=y
# end of GCOV-based kernel profiling
#
# Profile Guided Optimization (PGO)
#
CONFIG_ARCH_SUPPORTS_PGO_CLANG=y
# end of Profile Guided Optimization (PGO)
CONFIG_HAVE_GCC_PLUGINS=y
CONFIG_FUNCTION_ALIGNMENT_4B=y
CONFIG_FUNCTION_ALIGNMENT=4
# end of General architecture-dependent options
CONFIG_RT_MUTEXES=y
CONFIG_BASE_SMALL=0
CONFIG_MODULES=y
# CONFIG_MODULE_DEBUG is not set
# CONFIG_MODULE_FORCE_LOAD is not set
CONFIG_MODULE_UNLOAD=y
# CONFIG_MODULE_FORCE_UNLOAD is not set
# CONFIG_MODULE_UNLOAD_TAINT_TRACKING is not set
# CONFIG_MODVERSIONS is not set
# CONFIG_MODULE_SRCVERSION_ALL is not set
# CONFIG_MODULE_SIG is not set
CONFIG_MODULE_COMPRESS_NONE=y
# CONFIG_MODULE_COMPRESS_GZIP is not set
# CONFIG_MODULE_COMPRESS_XZ is not set
# CONFIG_MODULE_COMPRESS_ZSTD is not set
# CONFIG_MODULE_ALLOW_MISSING_NAMESPACE_IMPORTS is not set
CONFIG_MODPROBE_PATH="/sbin/modprobe"
CONFIG_MODULES_TREE_LOOKUP=y
CONFIG_BLOCK=y
CONFIG_BLOCK_LEGACY_AUTOLOAD=y
CONFIG_BLK_CGROUP_RWSTAT=y
CONFIG_BLK_CGROUP_PUNT_BIO=y
CONFIG_BLK_DEV_BSG_COMMON=y
CONFIG_BLK_ICQ=y
CONFIG_BLK_DEV_BSGLIB=y
CONFIG_BLK_DEV_INTEGRITY=y
CONFIG_BLK_DEV_INTEGRITY_T10=y
CONFIG_BLK_DEV_WRITE_MOUNTED=y
# CONFIG_BLK_DEV_ZONED is not set
# CONFIG_BLK_DEV_THROTTLING is not set
# CONFIG_BLK_WBT is not set
# CONFIG_BLK_CGROUP_IOLATENCY is not set
# CONFIG_BLK_CGROUP_IOCOST is not set
# CONFIG_BLK_CGROUP_IOPRIO is not set
CONFIG_BLK_DEBUG_FS=y
# CONFIG_BLK_SED_OPAL is not set
# CONFIG_BLK_INLINE_ENCRYPTION is not set
# CONFIG_BLK_DEV_DETECT_WRITING_PART0 is not set
# CONFIG_BLK_DEV_WRITE_MOUNTED_DUMP is not set
# CONFIG_BLK_IO_HIERARCHY_STATS is not set
#
# Partition Types
#
# CONFIG_PARTITION_ADVANCED is not set
CONFIG_MSDOS_PARTITION=y
CONFIG_EFI_PARTITION=y
# end of Partition Types
CONFIG_BLK_MQ_PCI=y
CONFIG_BLK_MQ_VIRTIO=y
CONFIG_BLK_PM=y
CONFIG_BLOCK_HOLDER_DEPRECATED=y
CONFIG_BLK_MQ_STACKING=y
#
# IO Schedulers
#
CONFIG_MQ_IOSCHED_DEADLINE=y
CONFIG_MQ_IOSCHED_KYBER=y
CONFIG_IOSCHED_BFQ=y
CONFIG_BFQ_GROUP_IOSCHED=y
# CONFIG_BFQ_CGROUP_DEBUG is not set
# end of IO Schedulers
CONFIG_PREEMPT_NOTIFIERS=y
CONFIG_ASN1=y
CONFIG_UNINLINE_SPIN_UNLOCK=y
CONFIG_ARCH_SUPPORTS_ATOMIC_RMW=y
CONFIG_MUTEX_SPIN_ON_OWNER=y
CONFIG_RWSEM_SPIN_ON_OWNER=y
CONFIG_LOCK_SPIN_ON_OWNER=y
CONFIG_ARCH_USE_QUEUED_SPINLOCKS=y
CONFIG_QUEUED_SPINLOCKS=y
CONFIG_ARCH_USE_QUEUED_RWLOCKS=y
CONFIG_QUEUED_RWLOCKS=y
CONFIG_ARCH_HAS_NON_OVERLAPPING_ADDRESS_SPACE=y
CONFIG_ARCH_HAS_SYSCALL_WRAPPER=y
# CONFIG_PID_MAX_PER_NAMESPACE is not set
CONFIG_FREEZER=y
#
# Executable file formats
#
CONFIG_BINFMT_ELF=y
CONFIG_ARCH_BINFMT_ELF_STATE=y
CONFIG_ARCH_BINFMT_ELF_EXTRA_PHDRS=y
CONFIG_ARCH_HAVE_ELF_PROT=y
CONFIG_ARCH_USE_GNU_PROPERTY=y
CONFIG_ELFCORE=y
# CONFIG_CORE_DUMP_DEFAULT_ELF_HEADERS is not set
CONFIG_BINFMT_SCRIPT=y
CONFIG_BINFMT_MISC=y
CONFIG_COREDUMP=y
# end of Executable file formats
#
# Memory Management options
#
CONFIG_SWAP=y
# CONFIG_ZSWAP is not set
#
# SLAB allocator options
#
# CONFIG_SLAB_DEPRECATED is not set
CONFIG_SLUB=y
CONFIG_SLAB_MERGE_DEFAULT=y
# CONFIG_SLAB_FREELIST_RANDOM is not set
# CONFIG_SLAB_FREELIST_HARDENED is not set
# CONFIG_SLUB_STATS is not set
CONFIG_SLUB_CPU_PARTIAL=y
# CONFIG_RANDOM_KMALLOC_CACHES is not set
# end of SLAB allocator options
# CONFIG_SHUFFLE_PAGE_ALLOCATOR is not set
# CONFIG_COMPAT_BRK is not set
CONFIG_SPARSEMEM=y
CONFIG_SPARSEMEM_EXTREME=y
CONFIG_SPARSEMEM_VMEMMAP_ENABLE=y
CONFIG_SPARSEMEM_VMEMMAP=y
CONFIG_ARCH_WANT_OPTIMIZE_HUGETLB_VMEMMAP=y
CONFIG_HAVE_FAST_GUP=y
CONFIG_ARCH_KEEP_MEMBLOCK=y
CONFIG_NUMA_KEEP_MEMINFO=y
CONFIG_MEMORY_ISOLATION=y
CONFIG_EXCLUSIVE_SYSTEM_RAM=y
CONFIG_ARCH_ENABLE_MEMORY_HOTPLUG=y
CONFIG_ARCH_ENABLE_MEMORY_HOTREMOVE=y
CONFIG_MEMORY_HOTPLUG=y
# CONFIG_MEMORY_HOTPLUG_DEFAULT_ONLINE is not set
CONFIG_MEMORY_HOTREMOVE=y
CONFIG_MHP_MEMMAP_ON_MEMORY=y
CONFIG_ARCH_MHP_MEMMAP_ON_MEMORY_ENABLE=y
CONFIG_SPLIT_PTLOCK_CPUS=4
CONFIG_ARCH_ENABLE_SPLIT_PMD_PTLOCK=y
CONFIG_MEMORY_BALLOON=y
CONFIG_BALLOON_COMPACTION=y
CONFIG_COMPACTION=y
CONFIG_COMPACT_UNEVICTABLE_DEFAULT=1
CONFIG_PAGE_REPORTING=y
CONFIG_MIGRATION=y
CONFIG_ARCH_ENABLE_HUGEPAGE_MIGRATION=y
CONFIG_ARCH_ENABLE_THP_MIGRATION=y
CONFIG_CONTIG_ALLOC=y
CONFIG_PCP_BATCH_SCALE_MAX=5
CONFIG_PHYS_ADDR_T_64BIT=y
CONFIG_MMU_NOTIFIER=y
CONFIG_KSM=y
CONFIG_DEFAULT_MMAP_MIN_ADDR=4096
CONFIG_ARCH_SUPPORTS_MEMORY_FAILURE=y
CONFIG_MEMORY_FAILURE=y
# CONFIG_HWPOISON_INJECT is not set
CONFIG_ARCH_WANTS_THP_SWAP=y
CONFIG_TRANSPARENT_HUGEPAGE=y
CONFIG_TRANSPARENT_HUGEPAGE_ALWAYS=y
# CONFIG_TRANSPARENT_HUGEPAGE_MADVISE is not set
CONFIG_THP_SWAP=y
# CONFIG_READ_ONLY_THP_FOR_FS is not set
CONFIG_PGTABLE_HAS_HUGE_LEAVES=y
CONFIG_NEED_PER_CPU_EMBED_FIRST_CHUNK=y
CONFIG_NEED_PER_CPU_PAGE_FIRST_CHUNK=y
CONFIG_USE_PERCPU_NUMA_NODE_ID=y
CONFIG_HAVE_SETUP_PER_CPU_AREA=y
CONFIG_CMA=y
# CONFIG_CMA_DEBUG is not set
# CONFIG_CMA_DEBUGFS is not set
# CONFIG_CMA_SYSFS is not set
CONFIG_CMA_AREAS=19
CONFIG_GENERIC_EARLY_IOREMAP=y
# CONFIG_DEFERRED_STRUCT_PAGE_INIT is not set
# CONFIG_IDLE_PAGE_TRACKING is not set
CONFIG_ARCH_HAS_CACHE_LINE_SIZE=y
CONFIG_ARCH_HAS_CURRENT_STACK_POINTER=y
CONFIG_ARCH_HAS_PTE_DEVMAP=y
CONFIG_ZONE_DMA=y
CONFIG_ZONE_DMA32=y
# CONFIG_ZONE_DEVICE is not set
# CONFIG_ZONE_EXTMEM is not set
CONFIG_ARCH_USES_HIGH_VMA_FLAGS=y
CONFIG_ARCH_USES_PG_ARCH_X=y
CONFIG_VM_EVENT_COUNTERS=y
# CONFIG_PERCPU_STATS is not set
# CONFIG_GUP_TEST is not set
# CONFIG_DMAPOOL_TEST is not set
CONFIG_ARCH_HAS_PTE_SPECIAL=y
CONFIG_MEMFD_CREATE=y
CONFIG_SECRETMEM=y
# CONFIG_ANON_VMA_NAME is not set
# CONFIG_USERFAULTFD is not set
# CONFIG_LRU_GEN is not set
CONFIG_ARCH_SUPPORTS_PER_VMA_LOCK=y
CONFIG_PER_VMA_LOCK=y
CONFIG_LOCK_MM_AND_FIND_VMA=y
# CONFIG_KERNEL_REPLICATION is not set
# CONFIG_ASCEND_FEATURES is not set
# CONFIG_PAGE_CACHE_LIMIT is not set
# CONFIG_CLEAR_FREELIST_PAGE is not set
# CONFIG_MEMORY_RELIABLE is not set
# CONFIG_DYNAMIC_POOL is not set
# CONFIG_ETMEM is not set
# CONFIG_BPF_READAHEAD is not set
#
# Data Access Monitoring
#
# CONFIG_DAMON is not set
# end of Data Access Monitoring
# end of Memory Management options
CONFIG_NET=y
CONFIG_NET_INGRESS=y
CONFIG_NET_EGRESS=y
CONFIG_NET_XGRESS=y
CONFIG_SKB_EXTENSIONS=y
#
# Networking options
#
CONFIG_PACKET=y
# CONFIG_PACKET_DIAG is not set
CONFIG_UNIX=y
CONFIG_UNIX_SCM=y
CONFIG_AF_UNIX_OOB=y
# CONFIG_UNIX_DIAG is not set
# CONFIG_TLS is not set
# CONFIG_XFRM_USER is not set
# CONFIG_NET_KEY is not set
# CONFIG_XDP_SOCKETS is not set
CONFIG_NET_HANDSHAKE=y
CONFIG_INET=y
CONFIG_IP_MULTICAST=y
# CONFIG_IP_ADVANCED_ROUTER is not set
CONFIG_IP_PNP=y
CONFIG_IP_PNP_DHCP=y
CONFIG_IP_PNP_BOOTP=y
# CONFIG_IP_PNP_RARP is not set
# CONFIG_NET_IPIP is not set
# CONFIG_NET_IPGRE_DEMUX is not set
CONFIG_NET_IP_TUNNEL=m
# CONFIG_IP_MROUTE is not set
# CONFIG_SYN_COOKIES is not set
# CONFIG_NET_IPVTI is not set
# CONFIG_NET_FOU is not set
# CONFIG_NET_FOU_IP_TUNNELS is not set
# CONFIG_INET_AH is not set
# CONFIG_INET_ESP is not set
# CONFIG_INET_IPCOMP is not set
CONFIG_INET_TABLE_PERTURB_ORDER=16
CONFIG_INET_TUNNEL=m
CONFIG_INET_DIAG=y
CONFIG_INET_TCP_DIAG=y
# CONFIG_INET_UDP_DIAG is not set
# CONFIG_INET_RAW_DIAG is not set
# CONFIG_INET_DIAG_DESTROY is not set
# CONFIG_TCP_CONG_ADVANCED is not set
CONFIG_TCP_CONG_CUBIC=y
CONFIG_DEFAULT_TCP_CONG="cubic"
# CONFIG_TCP_MD5SIG is not set
CONFIG_IPV6=m
# CONFIG_IPV6_ROUTER_PREF is not set
# CONFIG_IPV6_OPTIMISTIC_DAD is not set
# CONFIG_INET6_AH is not set
# CONFIG_INET6_ESP is not set
# CONFIG_INET6_IPCOMP is not set
# CONFIG_IPV6_MIP6 is not set
# CONFIG_IPV6_ILA is not set
# CONFIG_IPV6_VTI is not set
CONFIG_IPV6_SIT=m
# CONFIG_IPV6_SIT_6RD is not set
CONFIG_IPV6_NDISC_NODETYPE=y
# CONFIG_IPV6_TUNNEL is not set
# CONFIG_IPV6_MULTIPLE_TABLES is not set
# CONFIG_IPV6_MROUTE is not set
# CONFIG_IPV6_SEG6_LWTUNNEL is not set
# CONFIG_IPV6_SEG6_HMAC is not set
# CONFIG_IPV6_RPL_LWTUNNEL is not set
# CONFIG_IPV6_IOAM6_LWTUNNEL is not set
# CONFIG_NETLABEL is not set
# CONFIG_MPTCP is not set
# CONFIG_NETWORK_SECMARK is not set
CONFIG_NET_PTP_CLASSIFY=y
# CONFIG_NETWORK_PHY_TIMESTAMPING is not set
CONFIG_NETFILTER=y
CONFIG_NETFILTER_ADVANCED=y
CONFIG_BRIDGE_NETFILTER=m
#
# Core Netfilter Configuration
#
CONFIG_NETFILTER_INGRESS=y
CONFIG_NETFILTER_EGRESS=y
CONFIG_NETFILTER_SKIP_EGRESS=y
CONFIG_NETFILTER_FAMILY_BRIDGE=y
CONFIG_NETFILTER_BPF_LINK=y
# CONFIG_NETFILTER_NETLINK_ACCT is not set
# CONFIG_NETFILTER_NETLINK_QUEUE is not set
# CONFIG_NETFILTER_NETLINK_LOG is not set
# CONFIG_NETFILTER_NETLINK_OSF is not set
CONFIG_NF_CONNTRACK=m
CONFIG_NF_LOG_SYSLOG=m
# CONFIG_NF_CONNTRACK_MARK is not set
# CONFIG_NF_CONNTRACK_ZONES is not set
# CONFIG_NF_CONNTRACK_PROCFS is not set
CONFIG_NF_CONNTRACK_EVENTS=y
# CONFIG_NF_CONNTRACK_TIMEOUT is not set
# CONFIG_NF_CONNTRACK_TIMESTAMP is not set
# CONFIG_NF_CONNTRACK_LABELS is not set
CONFIG_NF_CT_PROTO_DCCP=y
CONFIG_NF_CT_PROTO_SCTP=y
CONFIG_NF_CT_PROTO_UDPLITE=y
# CONFIG_NF_CONNTRACK_AMANDA is not set
# CONFIG_NF_CONNTRACK_FTP is not set
# CONFIG_NF_CONNTRACK_H323 is not set
# CONFIG_NF_CONNTRACK_IRC is not set
# CONFIG_NF_CONNTRACK_NETBIOS_NS is not set
# CONFIG_NF_CONNTRACK_SNMP is not set
# CONFIG_NF_CONNTRACK_PPTP is not set
# CONFIG_NF_CONNTRACK_SANE is not set
# CONFIG_NF_CONNTRACK_SIP is not set
# CONFIG_NF_CONNTRACK_TFTP is not set
# CONFIG_NF_CT_NETLINK is not set
CONFIG_NF_NAT=m
CONFIG_NF_NAT_MASQUERADE=y
# CONFIG_NF_TABLES is not set
CONFIG_NETFILTER_XTABLES=m
#
# Xtables combined modules
#
CONFIG_NETFILTER_XT_MARK=m
# CONFIG_NETFILTER_XT_CONNMARK is not set
#
# Xtables targets
#
# CONFIG_NETFILTER_XT_TARGET_AUDIT is not set
CONFIG_NETFILTER_XT_TARGET_CHECKSUM=m
# CONFIG_NETFILTER_XT_TARGET_CLASSIFY is not set
# CONFIG_NETFILTER_XT_TARGET_CONNMARK is not set
# CONFIG_NETFILTER_XT_TARGET_DSCP is not set
# CONFIG_NETFILTER_XT_TARGET_HL is not set
# CONFIG_NETFILTER_XT_TARGET_HMARK is not set
# CONFIG_NETFILTER_XT_TARGET_IDLETIMER is not set
# CONFIG_NETFILTER_XT_TARGET_LED is not set
CONFIG_NETFILTER_XT_TARGET_LOG=m
# CONFIG_NETFILTER_XT_TARGET_MARK is not set
CONFIG_NETFILTER_XT_NAT=m
# CONFIG_NETFILTER_XT_TARGET_NETMAP is not set
# CONFIG_NETFILTER_XT_TARGET_NFLOG is not set
# CONFIG_NETFILTER_XT_TARGET_NFQUEUE is not set
# CONFIG_NETFILTER_XT_TARGET_RATEEST is not set
# CONFIG_NETFILTER_XT_TARGET_REDIRECT is not set
CONFIG_NETFILTER_XT_TARGET_MASQUERADE=m
# CONFIG_NETFILTER_XT_TARGET_TEE is not set
# CONFIG_NETFILTER_XT_TARGET_TPROXY is not set
# CONFIG_NETFILTER_XT_TARGET_TCPMSS is not set
# CONFIG_NETFILTER_XT_TARGET_TCPOPTSTRIP is not set
#
# Xtables matches
#
CONFIG_NETFILTER_XT_MATCH_ADDRTYPE=m
# CONFIG_NETFILTER_XT_MATCH_BPF is not set
# CONFIG_NETFILTER_XT_MATCH_CGROUP is not set
# CONFIG_NETFILTER_XT_MATCH_CLUSTER is not set
# CONFIG_NETFILTER_XT_MATCH_COMMENT is not set
# CONFIG_NETFILTER_XT_MATCH_CONNBYTES is not set
# CONFIG_NETFILTER_XT_MATCH_CONNLABEL is not set
# CONFIG_NETFILTER_XT_MATCH_CONNLIMIT is not set
# CONFIG_NETFILTER_XT_MATCH_CONNMARK is not set
CONFIG_NETFILTER_XT_MATCH_CONNTRACK=m
# CONFIG_NETFILTER_XT_MATCH_CPU is not set
# CONFIG_NETFILTER_XT_MATCH_DCCP is not set
# CONFIG_NETFILTER_XT_MATCH_DEVGROUP is not set
# CONFIG_NETFILTER_XT_MATCH_DSCP is not set
# CONFIG_NETFILTER_XT_MATCH_ECN is not set
# CONFIG_NETFILTER_XT_MATCH_ESP is not set
# CONFIG_NETFILTER_XT_MATCH_HASHLIMIT is not set
# CONFIG_NETFILTER_XT_MATCH_HELPER is not set
# CONFIG_NETFILTER_XT_MATCH_HL is not set
# CONFIG_NETFILTER_XT_MATCH_IPCOMP is not set
# CONFIG_NETFILTER_XT_MATCH_IPRANGE is not set
CONFIG_NETFILTER_XT_MATCH_IPVS=m
# CONFIG_NETFILTER_XT_MATCH_L2TP is not set
# CONFIG_NETFILTER_XT_MATCH_LENGTH is not set
# CONFIG_NETFILTER_XT_MATCH_LIMIT is not set
# CONFIG_NETFILTER_XT_MATCH_MAC is not set
# CONFIG_NETFILTER_XT_MATCH_MARK is not set
# CONFIG_NETFILTER_XT_MATCH_MULTIPORT is not set
# CONFIG_NETFILTER_XT_MATCH_NFACCT is not set
# CONFIG_NETFILTER_XT_MATCH_OSF is not set
# CONFIG_NETFILTER_XT_MATCH_OWNER is not set
# CONFIG_NETFILTER_XT_MATCH_PHYSDEV is not set
# CONFIG_NETFILTER_XT_MATCH_PKTTYPE is not set
# CONFIG_NETFILTER_XT_MATCH_QUOTA is not set
# CONFIG_NETFILTER_XT_MATCH_RATEEST is not set
# CONFIG_NETFILTER_XT_MATCH_REALM is not set
# CONFIG_NETFILTER_XT_MATCH_RECENT is not set
# CONFIG_NETFILTER_XT_MATCH_SCTP is not set
# CONFIG_NETFILTER_XT_MATCH_SOCKET is not set
# CONFIG_NETFILTER_XT_MATCH_STATE is not set
# CONFIG_NETFILTER_XT_MATCH_STATISTIC is not set
# CONFIG_NETFILTER_XT_MATCH_STRING is not set
# CONFIG_NETFILTER_XT_MATCH_TCPMSS is not set
# CONFIG_NETFILTER_XT_MATCH_TIME is not set
# CONFIG_NETFILTER_XT_MATCH_U32 is not set
# end of Core Netfilter Configuration
# CONFIG_IP_SET is not set
CONFIG_IP_VS=m
# CONFIG_IP_VS_IPV6 is not set
# CONFIG_IP_VS_DEBUG is not set
CONFIG_IP_VS_TAB_BITS=12
#
# IPVS transport protocol load balancing support
#
# CONFIG_IP_VS_PROTO_TCP is not set
# CONFIG_IP_VS_PROTO_UDP is not set
# CONFIG_IP_VS_PROTO_ESP is not set
# CONFIG_IP_VS_PROTO_AH is not set
# CONFIG_IP_VS_PROTO_SCTP is not set
#
# IPVS scheduler
#
# CONFIG_IP_VS_RR is not set
# CONFIG_IP_VS_WRR is not set
# CONFIG_IP_VS_LC is not set
# CONFIG_IP_VS_WLC is not set
# CONFIG_IP_VS_FO is not set
# CONFIG_IP_VS_OVF is not set
# CONFIG_IP_VS_LBLC is not set
# CONFIG_IP_VS_LBLCR is not set
# CONFIG_IP_VS_DH is not set
# CONFIG_IP_VS_SH is not set
# CONFIG_IP_VS_MH is not set
# CONFIG_IP_VS_SED is not set
# CONFIG_IP_VS_NQ is not set
# CONFIG_IP_VS_TWOS is not set
#
# IPVS SH scheduler
#
CONFIG_IP_VS_SH_TAB_BITS=8
#
# IPVS MH scheduler
#
CONFIG_IP_VS_MH_TAB_INDEX=12
#
# IPVS application helper
#
# CONFIG_IP_VS_NFCT is not set
#
# IP: Netfilter Configuration
#
CONFIG_NF_DEFRAG_IPV4=m
# CONFIG_NF_SOCKET_IPV4 is not set
# CONFIG_NF_TPROXY_IPV4 is not set
# CONFIG_NF_DUP_IPV4 is not set
# CONFIG_NF_LOG_ARP is not set
# CONFIG_NF_LOG_IPV4 is not set
CONFIG_NF_REJECT_IPV4=m
CONFIG_IP_NF_IPTABLES=m
# CONFIG_IP_NF_MATCH_AH is not set
# CONFIG_IP_NF_MATCH_ECN is not set
# CONFIG_IP_NF_MATCH_RPFILTER is not set
# CONFIG_IP_NF_MATCH_TTL is not set
CONFIG_IP_NF_FILTER=m
CONFIG_IP_NF_TARGET_REJECT=m
# CONFIG_IP_NF_TARGET_SYNPROXY is not set
CONFIG_IP_NF_NAT=m
CONFIG_IP_NF_TARGET_MASQUERADE=m
# CONFIG_IP_NF_TARGET_NETMAP is not set
# CONFIG_IP_NF_TARGET_REDIRECT is not set
CONFIG_IP_NF_MANGLE=m
# CONFIG_IP_NF_TARGET_ECN is not set
# CONFIG_IP_NF_TARGET_TTL is not set
# CONFIG_IP_NF_RAW is not set
# CONFIG_IP_NF_SECURITY is not set
# CONFIG_IP_NF_ARPTABLES is not set
# end of IP: Netfilter Configuration
#
# IPv6: Netfilter Configuration
#
# CONFIG_NF_SOCKET_IPV6 is not set
# CONFIG_NF_TPROXY_IPV6 is not set
# CONFIG_NF_DUP_IPV6 is not set
CONFIG_NF_REJECT_IPV6=m
CONFIG_NF_LOG_IPV6=m
CONFIG_IP6_NF_IPTABLES=m
# CONFIG_IP6_NF_MATCH_AH is not set
# CONFIG_IP6_NF_MATCH_EUI64 is not set
# CONFIG_IP6_NF_MATCH_FRAG is not set
# CONFIG_IP6_NF_MATCH_OPTS is not set
# CONFIG_IP6_NF_MATCH_HL is not set
# CONFIG_IP6_NF_MATCH_IPV6HEADER is not set
# CONFIG_IP6_NF_MATCH_MH is not set
# CONFIG_IP6_NF_MATCH_RPFILTER is not set
# CONFIG_IP6_NF_MATCH_RT is not set
# CONFIG_IP6_NF_MATCH_SRH is not set
# CONFIG_IP6_NF_TARGET_HL is not set
CONFIG_IP6_NF_FILTER=m
CONFIG_IP6_NF_TARGET_REJECT=m
# CONFIG_IP6_NF_TARGET_SYNPROXY is not set
CONFIG_IP6_NF_MANGLE=m
# CONFIG_IP6_NF_RAW is not set
# CONFIG_IP6_NF_SECURITY is not set
CONFIG_IP6_NF_NAT=m
CONFIG_IP6_NF_TARGET_MASQUERADE=m
# CONFIG_IP6_NF_TARGET_NPT is not set
# end of IPv6: Netfilter Configuration
CONFIG_NF_DEFRAG_IPV6=m
# CONFIG_NF_CONNTRACK_BRIDGE is not set
# CONFIG_BRIDGE_NF_EBTABLES is not set
# CONFIG_BPFILTER is not set
# CONFIG_IP_DCCP is not set
# CONFIG_IP_SCTP is not set
# CONFIG_RDS is not set
# CONFIG_TIPC is not set
# CONFIG_ATM is not set
# CONFIG_L2TP is not set
CONFIG_STP=m
CONFIG_GARP=m
CONFIG_MRP=m
CONFIG_BRIDGE=m
CONFIG_BRIDGE_IGMP_SNOOPING=y
CONFIG_BRIDGE_VLAN_FILTERING=y
# CONFIG_BRIDGE_MRP is not set
# CONFIG_BRIDGE_CFM is not set
CONFIG_NET_DSA=m
CONFIG_NET_DSA_TAG_NONE=m
# CONFIG_NET_DSA_TAG_AR9331 is not set
CONFIG_NET_DSA_TAG_BRCM_COMMON=m
CONFIG_NET_DSA_TAG_BRCM=m
CONFIG_NET_DSA_TAG_BRCM_LEGACY=m
CONFIG_NET_DSA_TAG_BRCM_PREPEND=m
# CONFIG_NET_DSA_TAG_HELLCREEK is not set
# CONFIG_NET_DSA_TAG_GSWIP is not set
# CONFIG_NET_DSA_TAG_DSA is not set
# CONFIG_NET_DSA_TAG_EDSA is not set
# CONFIG_NET_DSA_TAG_MTK is not set
# CONFIG_NET_DSA_TAG_KSZ is not set
CONFIG_NET_DSA_TAG_OCELOT=m
CONFIG_NET_DSA_TAG_OCELOT_8021Q=m
# CONFIG_NET_DSA_TAG_QCA is not set
# CONFIG_NET_DSA_TAG_RTL4_A is not set
# CONFIG_NET_DSA_TAG_RTL8_4 is not set
# CONFIG_NET_DSA_TAG_RZN1_A5PSW is not set
# CONFIG_NET_DSA_TAG_LAN9303 is not set
# CONFIG_NET_DSA_TAG_SJA1105 is not set
# CONFIG_NET_DSA_TAG_TRAILER is not set
# CONFIG_NET_DSA_TAG_XRS700X is not set
CONFIG_VLAN_8021Q=m
CONFIG_VLAN_8021Q_GVRP=y
CONFIG_VLAN_8021Q_MVRP=y
CONFIG_LLC=m
# CONFIG_LLC2 is not set
# CONFIG_ATALK is not set
# CONFIG_X25 is not set
# CONFIG_LAPB is not set
# CONFIG_PHONET is not set
# CONFIG_6LOWPAN is not set
# CONFIG_IEEE802154 is not set
CONFIG_NET_SCHED=y
#
# Queueing/Scheduling
#
# CONFIG_NET_SCH_HTB is not set
# CONFIG_NET_SCH_HFSC is not set
# CONFIG_NET_SCH_PRIO is not set
# CONFIG_NET_SCH_MULTIQ is not set
# CONFIG_NET_SCH_RED is not set
# CONFIG_NET_SCH_SFB is not set
# CONFIG_NET_SCH_SFQ is not set
# CONFIG_NET_SCH_TEQL is not set
# CONFIG_NET_SCH_TBF is not set
CONFIG_NET_SCH_CBS=m
CONFIG_NET_SCH_ETF=m
CONFIG_NET_SCH_MQPRIO_LIB=m
CONFIG_NET_SCH_TAPRIO=m
# CONFIG_NET_SCH_GRED is not set
# CONFIG_NET_SCH_NETEM is not set
# CONFIG_NET_SCH_DRR is not set
CONFIG_NET_SCH_MQPRIO=m
# CONFIG_NET_SCH_SKBPRIO is not set
# CONFIG_NET_SCH_CHOKE is not set
# CONFIG_NET_SCH_QFQ is not set
# CONFIG_NET_SCH_CODEL is not set
# CONFIG_NET_SCH_FQ_CODEL is not set
# CONFIG_NET_SCH_CAKE is not set
# CONFIG_NET_SCH_FQ is not set
# CONFIG_NET_SCH_HHF is not set
# CONFIG_NET_SCH_PIE is not set
CONFIG_NET_SCH_INGRESS=m
# CONFIG_NET_SCH_PLUG is not set
# CONFIG_NET_SCH_ETS is not set
# CONFIG_NET_SCH_DEFAULT is not set
#
# Classification
#
CONFIG_NET_CLS=y
CONFIG_NET_CLS_BASIC=m
# CONFIG_NET_CLS_ROUTE4 is not set
# CONFIG_NET_CLS_FW is not set
# CONFIG_NET_CLS_U32 is not set
# CONFIG_NET_CLS_FLOW is not set
# CONFIG_NET_CLS_CGROUP is not set
# CONFIG_NET_CLS_BPF is not set
CONFIG_NET_CLS_FLOWER=m
# CONFIG_NET_CLS_MATCHALL is not set
# CONFIG_NET_EMATCH is not set
CONFIG_NET_CLS_ACT=y
# CONFIG_NET_ACT_POLICE is not set
CONFIG_NET_ACT_GACT=m
# CONFIG_GACT_PROB is not set
CONFIG_NET_ACT_MIRRED=m
# CONFIG_NET_ACT_SAMPLE is not set
# CONFIG_NET_ACT_IPT is not set
# CONFIG_NET_ACT_NAT is not set
# CONFIG_NET_ACT_PEDIT is not set
# CONFIG_NET_ACT_SIMP is not set
# CONFIG_NET_ACT_SKBEDIT is not set
# CONFIG_NET_ACT_CSUM is not set
# CONFIG_NET_ACT_MPLS is not set
# CONFIG_NET_ACT_VLAN is not set
# CONFIG_NET_ACT_BPF is not set
# CONFIG_NET_ACT_SKBMOD is not set
# CONFIG_NET_ACT_IFE is not set
# CONFIG_NET_ACT_TUNNEL_KEY is not set
CONFIG_NET_ACT_GATE=m
# CONFIG_NET_TC_SKB_EXT is not set
CONFIG_NET_SCH_FIFO=y
# CONFIG_DCB is not set
CONFIG_DNS_RESOLVER=y
# CONFIG_BATMAN_ADV is not set
# CONFIG_OPENVSWITCH is not set
# CONFIG_VSOCKETS is not set
# CONFIG_NETLINK_DIAG is not set
# CONFIG_MPLS is not set
# CONFIG_NET_NSH is not set
# CONFIG_HSR is not set
CONFIG_NET_SWITCHDEV=y
# CONFIG_NET_L3_MASTER_DEV is not set
CONFIG_QRTR=m
CONFIG_QRTR_SMD=m
CONFIG_QRTR_TUN=m
CONFIG_QRTR_MHI=m
# CONFIG_NET_NCSI is not set
CONFIG_PCPU_DEV_REFCNT=y
CONFIG_MAX_SKB_FRAGS=17
CONFIG_RPS=y
CONFIG_RFS_ACCEL=y
CONFIG_SOCK_RX_QUEUE_MAPPING=y
CONFIG_XPS=y
# CONFIG_CGROUP_NET_PRIO is not set
# CONFIG_CGROUP_NET_CLASSID is not set
CONFIG_NET_RX_BUSY_POLL=y
CONFIG_BQL=y
# CONFIG_BPF_STREAM_PARSER is not set
CONFIG_NET_FLOW_LIMIT=y
#
# Network testing
#
# CONFIG_NET_PKTGEN is not set
# end of Network testing
# end of Networking options
# CONFIG_HAMRADIO is not set
CONFIG_CAN=m
CONFIG_CAN_RAW=m
CONFIG_CAN_BCM=m
CONFIG_CAN_GW=m
# CONFIG_CAN_J1939 is not set
# CONFIG_CAN_ISOTP is not set
CONFIG_BT=m
CONFIG_BT_BREDR=y
# CONFIG_BT_RFCOMM is not set
# CONFIG_BT_BNEP is not set
CONFIG_BT_HIDP=m
# CONFIG_BT_LE is not set
CONFIG_BT_LEDS=y
# CONFIG_BT_MSFTEXT is not set
# CONFIG_BT_AOSPEXT is not set
# CONFIG_BT_DEBUGFS is not set
# CONFIG_BT_SELFTEST is not set
# CONFIG_BT_FEATURE_DEBUG is not set
#
# Bluetooth device drivers
#
CONFIG_BT_INTEL=m
CONFIG_BT_BCM=m
CONFIG_BT_RTL=m
CONFIG_BT_QCA=m
CONFIG_BT_MTK=m
CONFIG_BT_HCIBTUSB=m
# CONFIG_BT_HCIBTUSB_AUTOSUSPEND is not set
CONFIG_BT_HCIBTUSB_POLL_SYNC=y
CONFIG_BT_HCIBTUSB_BCM=y
CONFIG_BT_HCIBTUSB_MTK=y
CONFIG_BT_HCIBTUSB_RTL=y
# CONFIG_BT_HCIBTSDIO is not set
CONFIG_BT_HCIUART=m
CONFIG_BT_HCIUART_SERDEV=y
CONFIG_BT_HCIUART_H4=y
# CONFIG_BT_HCIUART_NOKIA is not set
# CONFIG_BT_HCIUART_BCSP is not set
# CONFIG_BT_HCIUART_ATH3K is not set
CONFIG_BT_HCIUART_LL=y
# CONFIG_BT_HCIUART_3WIRE is not set
# CONFIG_BT_HCIUART_INTEL is not set
CONFIG_BT_HCIUART_BCM=y
# CONFIG_BT_HCIUART_RTL is not set
CONFIG_BT_HCIUART_QCA=y
# CONFIG_BT_HCIUART_AG6XX is not set
CONFIG_BT_HCIUART_MRVL=y
# CONFIG_BT_HCIBCM203X is not set
# CONFIG_BT_HCIBCM4377 is not set
# CONFIG_BT_HCIBPA10X is not set
# CONFIG_BT_HCIBFUSB is not set
# CONFIG_BT_HCIVHCI is not set
CONFIG_BT_MRVL=m
CONFIG_BT_MRVL_SDIO=m
# CONFIG_BT_ATH3K is not set
# CONFIG_BT_MTKSDIO is not set
# CONFIG_BT_MTKUART is not set
CONFIG_BT_QCOMSMD=m
CONFIG_BT_HCIRSI=m
# CONFIG_BT_VIRTIO is not set
CONFIG_BT_NXPUART=m
# end of Bluetooth device drivers
# CONFIG_AF_RXRPC is not set
# CONFIG_AF_KCM is not set
# CONFIG_MCTP is not set
CONFIG_WIRELESS=y
CONFIG_CFG80211=m
# CONFIG_NL80211_TESTMODE is not set
# CONFIG_CFG80211_DEVELOPER_WARNINGS is not set
CONFIG_CFG80211_REQUIRE_SIGNED_REGDB=y
CONFIG_CFG80211_USE_KERNEL_REGDB_KEYS=y
CONFIG_CFG80211_DEFAULT_PS=y
# CONFIG_CFG80211_DEBUGFS is not set
CONFIG_CFG80211_CRDA_SUPPORT=y
# CONFIG_CFG80211_WEXT is not set
CONFIG_MAC80211=m
CONFIG_MAC80211_HAS_RC=y
CONFIG_MAC80211_RC_MINSTREL=y
CONFIG_MAC80211_RC_DEFAULT_MINSTREL=y
CONFIG_MAC80211_RC_DEFAULT="minstrel_ht"
# CONFIG_MAC80211_MESH is not set
CONFIG_MAC80211_LEDS=y
# CONFIG_MAC80211_DEBUGFS is not set
# CONFIG_MAC80211_DEBUG_MENU is not set
CONFIG_MAC80211_STA_HASH_MAX_SIZE=0
CONFIG_RFKILL=m
CONFIG_RFKILL_LEDS=y
CONFIG_RFKILL_INPUT=y
# CONFIG_RFKILL_GPIO is not set
CONFIG_NET_9P=y
CONFIG_NET_9P_FD=y
CONFIG_NET_9P_VIRTIO=y
# CONFIG_NET_9P_XEN is not set
# CONFIG_NET_9P_DEBUG is not set
# CONFIG_CAIF is not set
# CONFIG_CEPH_LIB is not set
CONFIG_NFC=m
# CONFIG_NFC_DIGITAL is not set
CONFIG_NFC_NCI=m
# CONFIG_NFC_NCI_SPI is not set
# CONFIG_NFC_NCI_UART is not set
# CONFIG_NFC_HCI is not set
#
# Near Field Communication (NFC) devices
#
# CONFIG_NFC_VIRTUAL_NCI is not set
# CONFIG_NFC_FDP is not set
# CONFIG_NFC_PN533_USB is not set
# CONFIG_NFC_PN533_I2C is not set
# CONFIG_NFC_PN532_UART is not set
# CONFIG_NFC_MRVL_USB is not set
# CONFIG_NFC_ST_NCI_I2C is not set
# CONFIG_NFC_ST_NCI_SPI is not set
# CONFIG_NFC_NXP_NCI is not set
CONFIG_NFC_S3FWRN5=m
CONFIG_NFC_S3FWRN5_I2C=m
# CONFIG_NFC_S3FWRN82_UART is not set
# end of Near Field Communication (NFC) devices
# CONFIG_PSAMPLE is not set
# CONFIG_NET_IFE is not set
# CONFIG_LWTUNNEL is not set
CONFIG_DST_CACHE=y
CONFIG_GRO_CELLS=y
CONFIG_NET_SELFTESTS=y
CONFIG_NET_SOCK_MSG=y
CONFIG_NET_DEVLINK=y
CONFIG_PAGE_POOL=y
CONFIG_PAGE_POOL_STATS=y
CONFIG_FAILOVER=y
CONFIG_ETHTOOL_NETLINK=y
CONFIG_NETACC_BPF=y
CONFIG_NETACC_TERRACE=y
# CONFIG_ETH_CAQM is not set
#
# Device Drivers
#
CONFIG_ARM_AMBA=y
CONFIG_TEGRA_AHB=y
CONFIG_HAVE_PCI=y
CONFIG_PCI=y
CONFIG_PCI_DOMAINS=y
CONFIG_PCI_DOMAINS_GENERIC=y
CONFIG_PCI_SYSCALL=y
CONFIG_PCIEPORTBUS=y
# CONFIG_HOTPLUG_PCI_PCIE is not set
CONFIG_PCIEAER=y
# CONFIG_PCIEAER_INJECT is not set
# CONFIG_PCIE_ECRC is not set
CONFIG_PCIEASPM=y
CONFIG_PCIEASPM_DEFAULT=y
# CONFIG_PCIEASPM_POWERSAVE is not set
# CONFIG_PCIEASPM_POWER_SUPERSAVE is not set
# CONFIG_PCIEASPM_PERFORMANCE is not set
CONFIG_PCIE_PME=y
# CONFIG_PCIE_DPC is not set
# CONFIG_PCIE_PTM is not set
CONFIG_PCI_MSI=y
CONFIG_PCI_QUIRKS=y
# CONFIG_PCI_DEBUG is not set
# CONFIG_PCI_REALLOC_ENABLE_AUTO is not set
# CONFIG_PCI_STUB is not set
# CONFIG_PCI_PF_STUB is not set
CONFIG_PCI_ATS=y
CONFIG_PCI_ECAM=y
CONFIG_PCI_BRIDGE_EMUL=y
CONFIG_PCI_IOV=y
# CONFIG_PCI_PRI is not set
CONFIG_PCI_PASID=y
CONFIG_PCI_LABEL=y
# CONFIG_PCI_DYNAMIC_OF_NODES is not set
CONFIG_VGA_ARB=y
CONFIG_VGA_ARB_MAX_GPUS=16
CONFIG_HOTPLUG_PCI=y
CONFIG_HOTPLUG_PCI_ACPI=y
# CONFIG_HOTPLUG_PCI_ACPI_IBM is not set
# CONFIG_HOTPLUG_PCI_CPCI is not set
# CONFIG_HOTPLUG_PCI_SHPC is not set
#
# PCI controller drivers
#
CONFIG_PCI_AARDVARK=y
CONFIG_PCIE_ALTERA=y
CONFIG_PCIE_ALTERA_MSI=y
# CONFIG_PCIE_APPLE is not set
CONFIG_PCIE_BRCMSTB=m
CONFIG_PCIE_IPROC=y
CONFIG_PCIE_IPROC_PLATFORM=y
CONFIG_PCIE_IPROC_MSI=y
CONFIG_PCI_HOST_THUNDER_PEM=y
CONFIG_PCI_HOST_THUNDER_ECAM=y
# CONFIG_PCI_FTPCI100 is not set
CONFIG_PCI_HOST_COMMON=y
CONFIG_PCI_HOST_GENERIC=y
# CONFIG_PCIE_HISI_ERR is not set
# CONFIG_PCIE_MEDIATEK is not set
CONFIG_PCIE_MEDIATEK_GEN3=m
# CONFIG_PCIE_MICROCHIP_HOST is not set
CONFIG_PCI_TEGRA=y
CONFIG_PCIE_RCAR_HOST=y
CONFIG_PCIE_RCAR_EP=y
CONFIG_PCIE_ROCKCHIP=y
CONFIG_PCIE_ROCKCHIP_HOST=m
# CONFIG_PCIE_ROCKCHIP_EP is not set
CONFIG_PCI_XGENE=y
CONFIG_PCI_XGENE_MSI=y
# CONFIG_PCIE_XILINX is not set
# CONFIG_PCIE_XILINX_NWL is not set
# CONFIG_PCIE_XILINX_CPM is not set
#
# Cadence-based PCIe controllers
#
# CONFIG_PCIE_CADENCE_PLAT_HOST is not set
# CONFIG_PCIE_CADENCE_PLAT_EP is not set
# CONFIG_PCI_J721E_HOST is not set
# CONFIG_PCI_J721E_EP is not set
# end of Cadence-based PCIe controllers
#
# DesignWare-based PCIe controllers
#
CONFIG_PCIE_DW=y
CONFIG_PCIE_DW_HOST=y
# CONFIG_PCIE_AL is not set
CONFIG_PCI_MESON=m
CONFIG_PCI_IMX6=y
CONFIG_PCI_IMX6_HOST=y
# CONFIG_PCI_IMX6_EP is not set
CONFIG_PCI_LAYERSCAPE=y
# CONFIG_PCI_LAYERSCAPE_EP is not set
CONFIG_PCI_HISI=y
CONFIG_PCIE_KIRIN=y
CONFIG_PCIE_HISI_STB=y
# CONFIG_PCIE_KEEMBAY_HOST is not set
# CONFIG_PCIE_KEEMBAY_EP is not set
CONFIG_PCIE_ARMADA_8K=y
CONFIG_PCIE_TEGRA194=m
CONFIG_PCIE_TEGRA194_HOST=m
# CONFIG_PCIE_TEGRA194_EP is not set
# CONFIG_PCIE_DW_PLAT_HOST is not set
# CONFIG_PCIE_DW_PLAT_EP is not set
CONFIG_PCIE_QCOM=y
# CONFIG_PCIE_QCOM_EP is not set
CONFIG_PCIE_ROCKCHIP_DW_HOST=y
# CONFIG_PCI_EXYNOS is not set
# CONFIG_PCIE_UNIPHIER is not set
# CONFIG_PCIE_UNIPHIER_EP is not set
# CONFIG_PCI_KEYSTONE_HOST is not set
# CONFIG_PCI_KEYSTONE_EP is not set
CONFIG_PCIE_VISCONTI_HOST=y
# end of DesignWare-based PCIe controllers
#
# Mobiveil-based PCIe controllers
#
CONFIG_PCIE_MOBIVEIL=y
CONFIG_PCIE_MOBIVEIL_HOST=y
CONFIG_PCIE_LAYERSCAPE_GEN4=y
# CONFIG_PCIE_MOBIVEIL_PLAT is not set
# end of Mobiveil-based PCIe controllers
# end of PCI controller drivers
#
# PCI Endpoint
#
CONFIG_PCI_ENDPOINT=y
CONFIG_PCI_ENDPOINT_CONFIGFS=y
CONFIG_PCI_EPF_TEST=m
# CONFIG_PCI_EPF_NTB is not set
# end of PCI Endpoint
#
# PCI switch controller drivers
#
# CONFIG_PCI_SW_SWITCHTEC is not set
# end of PCI switch controller drivers
# CONFIG_CXL_BUS is not set
# CONFIG_PCCARD is not set
# CONFIG_RAPIDIO is not set
#
# Generic Driver Options
#
CONFIG_AUXILIARY_BUS=y
# CONFIG_UEVENT_HELPER is not set
CONFIG_DEVTMPFS=y
CONFIG_DEVTMPFS_MOUNT=y
# CONFIG_DEVTMPFS_SAFE is not set
CONFIG_STANDALONE=y
CONFIG_PREVENT_FIRMWARE_BUILD=y
#
# Firmware loader
#
CONFIG_FW_LOADER=y
CONFIG_FW_LOADER_PAGED_BUF=y
CONFIG_FW_LOADER_SYSFS=y
CONFIG_EXTRA_FIRMWARE=""
CONFIG_FW_LOADER_USER_HELPER=y
# CONFIG_FW_LOADER_USER_HELPER_FALLBACK is not set
# CONFIG_FW_LOADER_COMPRESS is not set
CONFIG_FW_CACHE=y
# CONFIG_FW_UPLOAD is not set
# end of Firmware loader
CONFIG_WANT_DEV_COREDUMP=y
CONFIG_ALLOW_DEV_COREDUMP=y
CONFIG_DEV_COREDUMP=y
# CONFIG_DEBUG_DRIVER is not set
# CONFIG_DEBUG_DEVRES is not set
# CONFIG_DEBUG_TEST_DRIVER_REMOVE is not set
CONFIG_HMEM_REPORTING=y
# CONFIG_TEST_ASYNC_DRIVER_PROBE is not set
CONFIG_SYS_HYPERVISOR=y
CONFIG_GENERIC_CPU_DEVICES=y
CONFIG_GENERIC_CPU_AUTOPROBE=y
CONFIG_GENERIC_CPU_VULNERABILITIES=y
CONFIG_SOC_BUS=y
CONFIG_REGMAP=y
CONFIG_REGMAP_I2C=y
CONFIG_REGMAP_SLIMBUS=m
CONFIG_REGMAP_SPI=y
CONFIG_REGMAP_SPMI=y
CONFIG_REGMAP_MMIO=y
CONFIG_REGMAP_IRQ=y
CONFIG_REGMAP_SOUNDWIRE=m
CONFIG_DMA_SHARED_BUFFER=y
# CONFIG_DMA_FENCE_TRACE is not set
CONFIG_GENERIC_ARCH_TOPOLOGY=y
CONFIG_GENERIC_ARCH_NUMA=y
# CONFIG_FW_DEVLINK_SYNC_STATE_TIMEOUT is not set
# end of Generic Driver Options
#
# Bus devices
#
CONFIG_ARM_CCI=y
CONFIG_ARM_CCI400_COMMON=y
CONFIG_BRCMSTB_GISB_ARB=y
# CONFIG_MOXTET is not set
CONFIG_HISILICON_LPC=y
# CONFIG_IMX_WEIM is not set
CONFIG_QCOM_EBI2=y
# CONFIG_QCOM_SSC_BLOCK_BUS is not set
CONFIG_SUN50I_DE2_BUS=y
CONFIG_SUNXI_RSB=y
CONFIG_TEGRA_ACONNECT=m
# CONFIG_TEGRA_GMI is not set
CONFIG_TI_SYSC=y
CONFIG_UNIPHIER_SYSTEM_BUS=y
CONFIG_VEXPRESS_CONFIG=y
CONFIG_FSL_MC_BUS=y
# CONFIG_FSL_MC_UAPI_SUPPORT is not set
CONFIG_MHI_BUS=m
# CONFIG_MHI_BUS_DEBUG is not set
CONFIG_MHI_BUS_PCI_GENERIC=m
# CONFIG_MHI_BUS_EP is not set
# end of Bus devices
#
# Cache Drivers
#
# end of Cache Drivers
# CONFIG_CONNECTOR is not set
#
# Firmware Drivers
#
#
# ARM System Control and Management Interface Protocol
#
CONFIG_ARM_SCMI_PROTOCOL=y
# CONFIG_ARM_SCMI_RAW_MODE_SUPPORT is not set
CONFIG_ARM_SCMI_HAVE_TRANSPORT=y
CONFIG_ARM_SCMI_HAVE_SHMEM=y
CONFIG_ARM_SCMI_HAVE_MSG=y
CONFIG_ARM_SCMI_TRANSPORT_MAILBOX=y
CONFIG_ARM_SCMI_TRANSPORT_OPTEE=y
CONFIG_ARM_SCMI_TRANSPORT_SMC=y
# CONFIG_ARM_SCMI_TRANSPORT_SMC_ATOMIC_ENABLE is not set
# CONFIG_ARM_SCMI_TRANSPORT_VIRTIO is not set
CONFIG_ARM_SCMI_POWER_DOMAIN=y
# CONFIG_ARM_SCMI_POWER_CONTROL is not set
# end of ARM System Control and Management Interface Protocol
CONFIG_ARM_SCPI_PROTOCOL=y
CONFIG_ARM_SCPI_POWER_DOMAIN=y
# CONFIG_ARM_SDE_INTERFACE is not set
CONFIG_DMIID=y
# CONFIG_DMI_SYSFS is not set
# CONFIG_ISCSI_IBFT is not set
CONFIG_RASPBERRYPI_FIRMWARE=y
# CONFIG_FW_CFG_SYSFS is not set
CONFIG_INTEL_STRATIX10_SERVICE=y
CONFIG_INTEL_STRATIX10_RSU=m
CONFIG_QCOM_SCM=y
# CONFIG_QCOM_SCM_DOWNLOAD_MODE_DEFAULT is not set
CONFIG_SYSFB=y
# CONFIG_SYSFB_SIMPLEFB is not set
CONFIG_TI_SCI_PROTOCOL=y
# CONFIG_TURRIS_MOX_RWTM is not set
# CONFIG_ARM_FFA_TRANSPORT is not set
CONFIG_TEE_BNXT_FW=y
# CONFIG_GOOGLE_FIRMWARE is not set
#
# EFI (Extensible Firmware Interface) Support
#
CONFIG_EFI_ESRT=y
CONFIG_EFI_VARS_PSTORE=y
# CONFIG_EFI_VARS_PSTORE_DEFAULT_DISABLE is not set
CONFIG_EFI_SOFT_RESERVE=y
CONFIG_EFI_PARAMS_FROM_FDT=y
CONFIG_EFI_RUNTIME_WRAPPERS=y
CONFIG_EFI_GENERIC_STUB=y
# CONFIG_EFI_ZBOOT is not set
CONFIG_EFI_ARMSTUB_DTB_LOADER=y
# CONFIG_EFI_BOOTLOADER_CONTROL is not set
CONFIG_EFI_CAPSULE_LOADER=y
# CONFIG_EFI_TEST is not set
# CONFIG_RESET_ATTACK_MITIGATION is not set
# CONFIG_EFI_DISABLE_PCI_DMA is not set
CONFIG_EFI_EARLYCON=y
CONFIG_EFI_CUSTOM_SSDT_OVERLAYS=y
# CONFIG_EFI_DISABLE_RUNTIME is not set
# CONFIG_EFI_COCO_SECRET is not set
# end of EFI (Extensible Firmware Interface) Support
CONFIG_UEFI_CPER=y
CONFIG_UEFI_CPER_ARM=y
# CONFIG_IMX_DSP is not set
CONFIG_IMX_SCU=y
CONFIG_IMX_SCU_PD=y
CONFIG_MESON_SM=y
CONFIG_ARM_PSCI_FW=y
# CONFIG_ARM_PSCI_CHECKER is not set
CONFIG_HAVE_ARM_SMCCC=y
CONFIG_HAVE_ARM_SMCCC_DISCOVERY=y
CONFIG_ARM_SMCCC_SOC_ID=y
#
# Tegra firmware driver
#
CONFIG_TEGRA_IVC=y
CONFIG_TEGRA_BPMP=y
# end of Tegra firmware driver
#
# Zynq MPSoC Firmware Drivers
#
CONFIG_ZYNQMP_FIRMWARE=y
# CONFIG_ZYNQMP_FIRMWARE_DEBUG is not set
# end of Zynq MPSoC Firmware Drivers
# end of Firmware Drivers
CONFIG_GNSS=m
CONFIG_GNSS_SERIAL=m
CONFIG_GNSS_MTK_SERIAL=m
# CONFIG_GNSS_SIRF_SERIAL is not set
# CONFIG_GNSS_UBX_SERIAL is not set
# CONFIG_GNSS_USB is not set
CONFIG_MTD=y
# CONFIG_MTD_TESTS is not set
#
# Partition parsers
#
# CONFIG_MTD_AR7_PARTS is not set
# CONFIG_MTD_BRCM_U_BOOT is not set
# CONFIG_MTD_CMDLINE_PARTS is not set
CONFIG_MTD_OF_PARTS=y
CONFIG_MTD_OF_PARTS_BCM4908=y
# CONFIG_MTD_OF_PARTS_LINKSYS_NS is not set
# CONFIG_MTD_AFS_PARTS is not set
# CONFIG_MTD_PARSER_TRX is not set
# CONFIG_MTD_REDBOOT_PARTS is not set
# CONFIG_MTD_QCOMSMEM_PARTS is not set
# end of Partition parsers
#
# User Modules And Translation Layers
#
CONFIG_MTD_BLKDEVS=y
CONFIG_MTD_BLOCK=y
#
# Note that in some cases UBI block is preferred. See MTD_UBI_BLOCK.
#
# CONFIG_FTL is not set
# CONFIG_NFTL is not set
# CONFIG_INFTL is not set
# CONFIG_RFD_FTL is not set
# CONFIG_SSFDC is not set
# CONFIG_SM_FTL is not set
# CONFIG_MTD_OOPS is not set
# CONFIG_MTD_SWAP is not set
# CONFIG_MTD_PARTITIONED_MASTER is not set
#
# RAM/ROM/Flash chip drivers
#
CONFIG_MTD_CFI=y
# CONFIG_MTD_JEDECPROBE is not set
CONFIG_MTD_GEN_PROBE=y
CONFIG_MTD_CFI_ADV_OPTIONS=y
CONFIG_MTD_CFI_NOSWAP=y
# CONFIG_MTD_CFI_BE_BYTE_SWAP is not set
# CONFIG_MTD_CFI_LE_BYTE_SWAP is not set
# CONFIG_MTD_CFI_GEOMETRY is not set
CONFIG_MTD_MAP_BANK_WIDTH_1=y
CONFIG_MTD_MAP_BANK_WIDTH_2=y
CONFIG_MTD_MAP_BANK_WIDTH_4=y
CONFIG_MTD_CFI_I1=y
CONFIG_MTD_CFI_I2=y
# CONFIG_MTD_OTP is not set
CONFIG_MTD_CFI_INTELEXT=y
CONFIG_MTD_CFI_AMDSTD=y
CONFIG_MTD_CFI_STAA=y
CONFIG_MTD_CFI_UTIL=y
# CONFIG_MTD_RAM is not set
# CONFIG_MTD_ROM is not set
# CONFIG_MTD_ABSENT is not set
# end of RAM/ROM/Flash chip drivers
#
# Mapping drivers for chip access
#
# CONFIG_MTD_COMPLEX_MAPPINGS is not set
CONFIG_MTD_PHYSMAP=y
# CONFIG_MTD_PHYSMAP_COMPAT is not set
CONFIG_MTD_PHYSMAP_OF=y
# CONFIG_MTD_PHYSMAP_VERSATILE is not set
# CONFIG_MTD_PHYSMAP_GEMINI is not set
# CONFIG_MTD_INTEL_VR_NOR is not set
# CONFIG_MTD_PLATRAM is not set
# end of Mapping drivers for chip access
#
# Self-contained MTD device drivers
#
# CONFIG_MTD_PMC551 is not set
CONFIG_MTD_DATAFLASH=y
# CONFIG_MTD_DATAFLASH_WRITE_VERIFY is not set
# CONFIG_MTD_DATAFLASH_OTP is not set
# CONFIG_MTD_MCHP23K256 is not set
# CONFIG_MTD_MCHP48L640 is not set
CONFIG_MTD_SST25L=y
# CONFIG_MTD_SLRAM is not set
# CONFIG_MTD_PHRAM is not set
# CONFIG_MTD_MTDRAM is not set
# CONFIG_MTD_BLOCK2MTD is not set
#
# Disk-On-Chip Device Drivers
#
# CONFIG_MTD_DOCG3 is not set
# end of Self-contained MTD device drivers
#
# NAND
#
CONFIG_MTD_NAND_CORE=y
# CONFIG_MTD_ONENAND is not set
CONFIG_MTD_RAW_NAND=y
#
# Raw/parallel NAND flash controllers
#
CONFIG_MTD_NAND_DENALI=y
# CONFIG_MTD_NAND_DENALI_PCI is not set
CONFIG_MTD_NAND_DENALI_DT=y
# CONFIG_MTD_NAND_CAFE is not set
CONFIG_MTD_NAND_MARVELL=y
CONFIG_MTD_NAND_BRCMNAND=m
# CONFIG_MTD_NAND_BRCMNAND_BCM63XX is not set
CONFIG_MTD_NAND_BRCMNAND_BCMBCA=m
CONFIG_MTD_NAND_BRCMNAND_BRCMSTB=m
CONFIG_MTD_NAND_BRCMNAND_IPROC=m
# CONFIG_MTD_NAND_MXC is not set
# CONFIG_MTD_NAND_SUNXI is not set
# CONFIG_MTD_NAND_HISI504 is not set
CONFIG_MTD_NAND_QCOM=y
# CONFIG_MTD_NAND_MXIC is not set
# CONFIG_MTD_NAND_TEGRA is not set
# CONFIG_MTD_NAND_STM32_FMC2 is not set
# CONFIG_MTD_NAND_MESON is not set
# CONFIG_MTD_NAND_GPIO is not set
# CONFIG_MTD_NAND_PLATFORM is not set
# CONFIG_MTD_NAND_CADENCE is not set
# CONFIG_MTD_NAND_ARASAN is not set
# CONFIG_MTD_NAND_INTEL_LGM is not set
# CONFIG_MTD_NAND_ROCKCHIP is not set
# CONFIG_MTD_NAND_RENESAS is not set
#
# Misc
#
# CONFIG_MTD_NAND_NANDSIM is not set
# CONFIG_MTD_NAND_RICOH is not set
# CONFIG_MTD_NAND_DISKONCHIP is not set
# CONFIG_MTD_SPI_NAND is not set
#
# ECC engine support
#
CONFIG_MTD_NAND_ECC=y
CONFIG_MTD_NAND_ECC_SW_HAMMING=y
# CONFIG_MTD_NAND_ECC_SW_HAMMING_SMC is not set
# CONFIG_MTD_NAND_ECC_SW_BCH is not set
# CONFIG_MTD_NAND_ECC_MXIC is not set
# CONFIG_MTD_NAND_ECC_MEDIATEK is not set
# end of ECC engine support
# end of NAND
#
# LPDDR & LPDDR2 PCM memory drivers
#
# CONFIG_MTD_LPDDR is not set
# end of LPDDR & LPDDR2 PCM memory drivers
CONFIG_MTD_SPI_NOR=y
CONFIG_MTD_SPI_NOR_USE_4K_SECTORS=y
# CONFIG_MTD_SPI_NOR_SWP_DISABLE is not set
CONFIG_MTD_SPI_NOR_SWP_DISABLE_ON_VOLATILE=y
# CONFIG_MTD_SPI_NOR_SWP_KEEP is not set
# CONFIG_SPI_HISI_SFC is not set
CONFIG_MTD_UBI=m
CONFIG_MTD_UBI_WL_THRESHOLD=4096
CONFIG_MTD_UBI_BEB_LIMIT=20
# CONFIG_MTD_UBI_FASTMAP is not set
# CONFIG_MTD_UBI_GLUEBI is not set
# CONFIG_MTD_UBI_BLOCK is not set
# CONFIG_MTD_HYPERBUS is not set
CONFIG_DTC=y
CONFIG_OF=y
# CONFIG_OF_UNITTEST is not set
CONFIG_OF_FLATTREE=y
CONFIG_OF_EARLY_FLATTREE=y
CONFIG_OF_KOBJ=y
CONFIG_OF_ADDRESS=y
CONFIG_OF_IRQ=y
CONFIG_OF_RESERVED_MEM=y
# CONFIG_OF_OVERLAY is not set
CONFIG_OF_NUMA=y
# CONFIG_PARPORT is not set
CONFIG_PNP=y
CONFIG_PNP_DEBUG_MESSAGES=y
#
# Protocols
#
CONFIG_PNPACPI=y
CONFIG_BLK_DEV=y
# CONFIG_BLK_DEV_NULL_BLK is not set
# CONFIG_BLK_DEV_PCIESSD_MTIP32XX is not set
# CONFIG_ZRAM is not set
CONFIG_BLK_DEV_LOOP=y
CONFIG_BLK_DEV_LOOP_MIN_COUNT=8
# CONFIG_BLK_DEV_DRBD is not set
CONFIG_BLK_DEV_NBD=m
# CONFIG_BLK_DEV_RAM is not set
# CONFIG_CDROM_PKTCDVD is not set
# CONFIG_ATA_OVER_ETH is not set
CONFIG_XEN_BLKDEV_FRONTEND=y
# CONFIG_XEN_BLKDEV_BACKEND is not set
CONFIG_VIRTIO_BLK=y
# CONFIG_BLK_DEV_RBD is not set
# CONFIG_BLK_DEV_UBLK is not set
#
# NVME Support
#
CONFIG_NVME_CORE=m
CONFIG_BLK_DEV_NVME=m
# CONFIG_NVME_MULTIPATH is not set
# CONFIG_NVME_VERBOSE_ERRORS is not set
# CONFIG_NVME_HWMON is not set
# CONFIG_NVME_FC is not set
# CONFIG_NVME_TCP is not set
# CONFIG_NVME_AUTH is not set
# CONFIG_NVME_APPLE is not set
# CONFIG_NVME_TARGET is not set
# end of NVME Support
#
# Misc devices
#
# CONFIG_AD525X_DPOT is not set
# CONFIG_DUMMY_IRQ is not set
# CONFIG_PHANTOM is not set
# CONFIG_TIFM_CORE is not set
# CONFIG_ICS932S401 is not set
# CONFIG_ENCLOSURE_SERVICES is not set
# CONFIG_HI6421V600_IRQ is not set
# CONFIG_HP_ILO is not set
CONFIG_QCOM_COINCELL=m
CONFIG_QCOM_FASTRPC=m
# CONFIG_APDS9802ALS is not set
# CONFIG_ISL29003 is not set
# CONFIG_ISL29020 is not set
# CONFIG_SENSORS_TSL2550 is not set
# CONFIG_SENSORS_BH1770 is not set
# CONFIG_SENSORS_APDS990X is not set
# CONFIG_HMC6352 is not set
# CONFIG_DS1682 is not set
# CONFIG_LATTICE_ECP3_CONFIG is not set
CONFIG_SRAM=y
# CONFIG_DW_XDATA_PCIE is not set
CONFIG_PCI_ENDPOINT_TEST=m
# CONFIG_XILINX_SDFEC is not set
# CONFIG_HISI_HIKEY_USB is not set
# CONFIG_VIRT_PLAT_DEV is not set
# CONFIG_OPEN_DICE is not set
# CONFIG_VCPU_STALL_DETECTOR is not set
# CONFIG_C2PORT is not set
#
# EEPROM support
#
CONFIG_EEPROM_AT24=m
CONFIG_EEPROM_AT25=m
# CONFIG_EEPROM_LEGACY is not set
# CONFIG_EEPROM_MAX6875 is not set
# CONFIG_EEPROM_93CX6 is not set
# CONFIG_EEPROM_93XX46 is not set
# CONFIG_EEPROM_IDT_89HPESX is not set
# CONFIG_EEPROM_EE1004 is not set
# end of EEPROM support
# CONFIG_CB710_CORE is not set
#
# Texas Instruments shared transport line discipline
#
# CONFIG_TI_ST is not set
# end of Texas Instruments shared transport line discipline
# CONFIG_SENSORS_LIS3_I2C is not set
# CONFIG_ALTERA_STAPL is not set
# CONFIG_VMWARE_VMCI is not set
# CONFIG_GENWQE is not set
# CONFIG_ECHO is not set
# CONFIG_BCM_VK is not set
# CONFIG_MISC_ALCOR_PCI is not set
# CONFIG_MISC_RTSX_PCI is not set
# CONFIG_MISC_RTSX_USB is not set
CONFIG_UACCE=m
# CONFIG_PVPANIC is not set
# CONFIG_GP_PCI1XXXX is not set
# end of Misc devices
#
# SCSI device support
#
CONFIG_SCSI_MOD=y
CONFIG_RAID_ATTRS=m
CONFIG_SCSI_COMMON=y
CONFIG_SCSI=y
CONFIG_SCSI_DMA=y
# CONFIG_SCSI_PROC_FS is not set
#
# SCSI support type (disk, tape, CD-ROM)
#
CONFIG_BLK_DEV_SD=y
# CONFIG_CHR_DEV_ST is not set
# CONFIG_BLK_DEV_SR is not set
# CONFIG_CHR_DEV_SG is not set
CONFIG_BLK_DEV_BSG=y
# CONFIG_CHR_DEV_SCH is not set
# CONFIG_SCSI_CONSTANTS is not set
# CONFIG_SCSI_LOGGING is not set
# CONFIG_SCSI_SCAN_ASYNC is not set
#
# SCSI Transports
#
# CONFIG_SCSI_SPI_ATTRS is not set
# CONFIG_SCSI_FC_ATTRS is not set
# CONFIG_SCSI_ISCSI_ATTRS is not set
CONFIG_SCSI_SAS_ATTRS=y
CONFIG_SCSI_SAS_LIBSAS=y
CONFIG_SCSI_SAS_ATA=y
CONFIG_SCSI_SAS_HOST_SMP=y
# CONFIG_SCSI_SRP_ATTRS is not set
# end of SCSI Transports
CONFIG_SCSI_LOWLEVEL=y
# CONFIG_ISCSI_TCP is not set
# CONFIG_ISCSI_BOOT_SYSFS is not set
# CONFIG_SCSI_CXGB3_ISCSI is not set
# CONFIG_SCSI_CXGB4_ISCSI is not set
# CONFIG_SCSI_BNX2_ISCSI is not set
# CONFIG_BE2ISCSI is not set
# CONFIG_BLK_DEV_3W_XXXX_RAID is not set
# CONFIG_SCSI_HPSA is not set
# CONFIG_SCSI_3W_9XXX is not set
# CONFIG_SCSI_3W_SAS is not set
# CONFIG_SCSI_ACARD is not set
# CONFIG_SCSI_AACRAID is not set
# CONFIG_SCSI_AIC7XXX is not set
# CONFIG_SCSI_AIC79XX is not set
# CONFIG_SCSI_AIC94XX is not set
CONFIG_SCSI_HISI_SAS=y
CONFIG_SCSI_HISI_SAS_PCI=y
# CONFIG_SCSI_HISI_SAS_DEBUGFS_DEFAULT_ENABLE is not set
# CONFIG_SCSI_MVSAS is not set
# CONFIG_SCSI_MVUMI is not set
# CONFIG_SCSI_ADVANSYS is not set
# CONFIG_SCSI_ARCMSR is not set
# CONFIG_SCSI_ESAS2R is not set
# CONFIG_MEGARAID_NEWGEN is not set
# CONFIG_MEGARAID_LEGACY is not set
CONFIG_MEGARAID_SAS=y
CONFIG_SCSI_MPT3SAS=m
CONFIG_SCSI_MPT2SAS_MAX_SGE=128
CONFIG_SCSI_MPT3SAS_MAX_SGE=128
# CONFIG_SCSI_MPT2SAS is not set
# CONFIG_SCSI_MPI3MR is not set
# CONFIG_SCSI_3SNIC_SSSRAID is not set
# CONFIG_SCSI_LEAPIORAID is not set
# CONFIG_SCSI_SMARTPQI is not set
# CONFIG_SCSI_HISI_RAID is not set
# CONFIG_SCSI_HPTIOP is not set
# CONFIG_SCSI_BUSLOGIC is not set
# CONFIG_SCSI_MYRB is not set
# CONFIG_SCSI_MYRS is not set
# CONFIG_XEN_SCSI_FRONTEND is not set
# CONFIG_SCSI_SNIC is not set
# CONFIG_SCSI_DMX3191D is not set
# CONFIG_SCSI_FDOMAIN_PCI is not set
# CONFIG_SCSI_IPS is not set
# CONFIG_SCSI_INITIO is not set
# CONFIG_SCSI_INIA100 is not set
# CONFIG_SCSI_STEX is not set
# CONFIG_SCSI_SYM53C8XX_2 is not set
# CONFIG_SCSI_IPR is not set
# CONFIG_SCSI_QLOGIC_1280 is not set
# CONFIG_SCSI_QLA_ISCSI is not set
# CONFIG_SCSI_DC395x is not set
# CONFIG_SCSI_AM53C974 is not set
# CONFIG_SCSI_WD719X is not set
# CONFIG_SCSI_DEBUG is not set
# CONFIG_SCSI_PMCRAID is not set
# CONFIG_SCSI_PM8001 is not set
# CONFIG_SCSI_VIRTIO is not set
# CONFIG_SCSI_DH is not set
# end of SCSI device support
CONFIG_ATA=y
CONFIG_SATA_HOST=y
CONFIG_PATA_TIMINGS=y
CONFIG_ATA_VERBOSE_ERROR=y
CONFIG_ATA_FORCE=y
CONFIG_ATA_ACPI=y
# CONFIG_SATA_ZPODD is not set
CONFIG_SATA_PMP=y
#
# Controllers with non-SFF native interface
#
CONFIG_SATA_AHCI=y
CONFIG_SATA_MOBILE_LPM_POLICY=0
CONFIG_SATA_AHCI_PLATFORM=y
CONFIG_AHCI_BRCM=m
CONFIG_AHCI_DWC=m
# CONFIG_AHCI_IMX is not set
CONFIG_AHCI_CEVA=y
# CONFIG_AHCI_MTK is not set
CONFIG_AHCI_MVEBU=y
# CONFIG_AHCI_SUNXI is not set
# CONFIG_AHCI_TEGRA is not set
CONFIG_AHCI_XGENE=y
CONFIG_AHCI_QORIQ=y
# CONFIG_SATA_AHCI_SEATTLE is not set
# CONFIG_SATA_INIC162X is not set
# CONFIG_SATA_ACARD_AHCI is not set
CONFIG_SATA_SIL24=y
CONFIG_ATA_SFF=y
#
# SFF controllers with custom DMA interface
#
# CONFIG_PDC_ADMA is not set
# CONFIG_SATA_QSTOR is not set
# CONFIG_SATA_SX4 is not set
CONFIG_ATA_BMDMA=y
#
# SATA SFF controllers with BMDMA
#
# CONFIG_ATA_PIIX is not set
# CONFIG_SATA_DWC is not set
# CONFIG_SATA_MV is not set
# CONFIG_SATA_NV is not set
# CONFIG_SATA_PROMISE is not set
CONFIG_SATA_RCAR=y
# CONFIG_SATA_SIL is not set
# CONFIG_SATA_SIS is not set
# CONFIG_SATA_SVW is not set
# CONFIG_SATA_ULI is not set
# CONFIG_SATA_VIA is not set
# CONFIG_SATA_VITESSE is not set
# CONFIG_SATA_ZHAOXIN is not set
#
# PATA SFF controllers with BMDMA
#
# CONFIG_PATA_ALI is not set
# CONFIG_PATA_AMD is not set
# CONFIG_PATA_ARTOP is not set
# CONFIG_PATA_ATIIXP is not set
# CONFIG_PATA_ATP867X is not set
# CONFIG_PATA_CMD64X is not set
# CONFIG_PATA_CYPRESS is not set
# CONFIG_PATA_EFAR is not set
# CONFIG_PATA_HPT366 is not set
# CONFIG_PATA_HPT37X is not set
# CONFIG_PATA_HPT3X2N is not set
# CONFIG_PATA_HPT3X3 is not set
# CONFIG_PATA_IMX is not set
# CONFIG_PATA_IT8213 is not set
# CONFIG_PATA_IT821X is not set
# CONFIG_PATA_JMICRON is not set
# CONFIG_PATA_MARVELL is not set
# CONFIG_PATA_NETCELL is not set
# CONFIG_PATA_NINJA32 is not set
# CONFIG_PATA_NS87415 is not set
# CONFIG_PATA_OLDPIIX is not set
# CONFIG_PATA_OPTIDMA is not set
# CONFIG_PATA_PDC2027X is not set
# CONFIG_PATA_PDC_OLD is not set
# CONFIG_PATA_RADISYS is not set
# CONFIG_PATA_RDC is not set
# CONFIG_PATA_SCH is not set
# CONFIG_PATA_SERVERWORKS is not set
# CONFIG_PATA_SIL680 is not set
# CONFIG_PATA_SIS is not set
# CONFIG_PATA_TOSHIBA is not set
# CONFIG_PATA_TRIFLEX is not set
# CONFIG_PATA_VIA is not set
# CONFIG_PATA_WINBOND is not set
#
# PIO-only SFF controllers
#
# CONFIG_PATA_CMD640_PCI is not set
# CONFIG_PATA_MPIIX is not set
# CONFIG_PATA_NS87410 is not set
# CONFIG_PATA_OPTI is not set
CONFIG_PATA_PLATFORM=y
CONFIG_PATA_OF_PLATFORM=y
# CONFIG_PATA_RZ1000 is not set
#
# Generic fallback / legacy drivers
#
# CONFIG_PATA_ACPI is not set
# CONFIG_ATA_GENERIC is not set
# CONFIG_PATA_LEGACY is not set
CONFIG_MD=y
CONFIG_BLK_DEV_MD=m
CONFIG_MD_BITMAP_FILE=y
# CONFIG_MD_LINEAR is not set
# CONFIG_MD_RAID0 is not set
# CONFIG_MD_RAID1 is not set
# CONFIG_MD_RAID10 is not set
# CONFIG_MD_RAID456 is not set
# CONFIG_MD_MULTIPATH is not set
# CONFIG_MD_FAULTY is not set
# CONFIG_BCACHE is not set
CONFIG_BLK_DEV_DM_BUILTIN=y
CONFIG_BLK_DEV_DM=m
# CONFIG_DM_DEBUG is not set
# CONFIG_DM_UNSTRIPED is not set
# CONFIG_DM_CRYPT is not set
# CONFIG_DM_SNAPSHOT is not set
# CONFIG_DM_THIN_PROVISIONING is not set
# CONFIG_DM_CACHE is not set
# CONFIG_DM_WRITECACHE is not set
# CONFIG_DM_EBS is not set
# CONFIG_DM_ERA is not set
# CONFIG_DM_CLONE is not set
CONFIG_DM_MIRROR=m
# CONFIG_DM_LOG_USERSPACE is not set
# CONFIG_DM_RAID is not set
CONFIG_DM_ZERO=m
# CONFIG_DM_MULTIPATH is not set
# CONFIG_DM_DELAY is not set
# CONFIG_DM_DUST is not set
# CONFIG_DM_UEVENT is not set
# CONFIG_DM_FLAKEY is not set
# CONFIG_DM_VERITY is not set
# CONFIG_DM_SWITCH is not set
# CONFIG_DM_LOG_WRITES is not set
# CONFIG_DM_INTEGRITY is not set
# CONFIG_DM_AUDIT is not set
# CONFIG_TARGET_CORE is not set
# CONFIG_FUSION is not set
#
# IEEE 1394 (FireWire) support
#
# CONFIG_FIREWIRE is not set
# CONFIG_FIREWIRE_NOSY is not set
# end of IEEE 1394 (FireWire) support
CONFIG_NETDEVICES=y
CONFIG_MII=y
CONFIG_NET_CORE=y
# CONFIG_BONDING is not set
# CONFIG_DUMMY is not set
# CONFIG_WIREGUARD is not set
# CONFIG_EQUALIZER is not set
# CONFIG_NET_FC is not set
# CONFIG_IFB is not set
# CONFIG_NET_TEAM is not set
CONFIG_MACVLAN=m
CONFIG_MACVTAP=m
# CONFIG_IPVLAN is not set
# CONFIG_VXLAN is not set
# CONFIG_GENEVE is not set
# CONFIG_BAREUDP is not set
# CONFIG_GTP is not set
# CONFIG_AMT is not set
# CONFIG_MACSEC is not set
# CONFIG_NETCONSOLE is not set
CONFIG_TUN=y
CONFIG_TAP=m
# CONFIG_TUN_VNET_CROSS_LE is not set
CONFIG_VETH=m
CONFIG_VIRTIO_NET=y
# CONFIG_NLMON is not set
CONFIG_MHI_NET=m
# CONFIG_ARCNET is not set
#
# Distributed Switch Architecture drivers
#
CONFIG_B53=m
# CONFIG_B53_SPI_DRIVER is not set
# CONFIG_B53_MDIO_DRIVER is not set
# CONFIG_B53_MMAP_DRIVER is not set
CONFIG_B53_SRAB_DRIVER=m
# CONFIG_B53_SERDES is not set
CONFIG_NET_DSA_BCM_SF2=m
# CONFIG_NET_DSA_LOOP is not set
# CONFIG_NET_DSA_HIRSCHMANN_HELLCREEK is not set
# CONFIG_NET_DSA_LANTIQ_GSWIP is not set
# CONFIG_NET_DSA_MT7530 is not set
# CONFIG_NET_DSA_MV88E6060 is not set
# CONFIG_NET_DSA_MICROCHIP_KSZ_COMMON is not set
# CONFIG_NET_DSA_MV88E6XXX is not set
CONFIG_NET_DSA_MSCC_FELIX_DSA_LIB=m
# CONFIG_NET_DSA_MSCC_OCELOT_EXT is not set
CONFIG_NET_DSA_MSCC_FELIX=m
# CONFIG_NET_DSA_MSCC_SEVILLE is not set
# CONFIG_NET_DSA_AR9331 is not set
# CONFIG_NET_DSA_QCA8K is not set
# CONFIG_NET_DSA_SJA1105 is not set
# CONFIG_NET_DSA_XRS700X_I2C is not set
# CONFIG_NET_DSA_XRS700X_MDIO is not set
# CONFIG_NET_DSA_REALTEK is not set
# CONFIG_NET_DSA_SMSC_LAN9303_I2C is not set
# CONFIG_NET_DSA_SMSC_LAN9303_MDIO is not set
# CONFIG_NET_DSA_VITESSE_VSC73XX_SPI is not set
# CONFIG_NET_DSA_VITESSE_VSC73XX_PLATFORM is not set
# end of Distributed Switch Architecture drivers
CONFIG_ETHERNET=y
CONFIG_MDIO=m
CONFIG_NET_VENDOR_3COM=y
# CONFIG_VORTEX is not set
# CONFIG_TYPHOON is not set
# CONFIG_NET_VENDOR_3SNIC is not set
CONFIG_NET_VENDOR_ACTIONS=y
# CONFIG_OWL_EMAC is not set
CONFIG_NET_VENDOR_ADAPTEC=y
# CONFIG_ADAPTEC_STARFIRE is not set
CONFIG_NET_VENDOR_AGERE=y
# CONFIG_ET131X is not set
CONFIG_NET_VENDOR_ALACRITECH=y
# CONFIG_SLICOSS is not set
CONFIG_NET_VENDOR_ALLWINNER=y
# CONFIG_SUN4I_EMAC is not set
CONFIG_NET_VENDOR_ALTEON=y
# CONFIG_ACENIC is not set
# CONFIG_ALTERA_TSE is not set
CONFIG_NET_VENDOR_AMAZON=y
# CONFIG_ENA_ETHERNET is not set
CONFIG_NET_VENDOR_AMD=y
# CONFIG_AMD8111_ETH is not set
# CONFIG_PCNET32 is not set
CONFIG_AMD_XGBE=y
# CONFIG_PDS_CORE is not set
CONFIG_NET_XGENE=y
# CONFIG_NET_XGENE_V2 is not set
CONFIG_NET_VENDOR_AQUANTIA=y
# CONFIG_AQTION is not set
CONFIG_NET_VENDOR_ARC=y
# CONFIG_EMAC_ROCKCHIP is not set
CONFIG_NET_VENDOR_ASIX=y
# CONFIG_SPI_AX88796C is not set
CONFIG_NET_VENDOR_ATHEROS=y
# CONFIG_ATL2 is not set
# CONFIG_ATL1 is not set
# CONFIG_ATL1E is not set
CONFIG_ATL1C=m
# CONFIG_ALX is not set
CONFIG_NET_VENDOR_BROADCOM=y
# CONFIG_B44 is not set
CONFIG_BCM4908_ENET=y
CONFIG_BCMGENET=m
# CONFIG_BNX2 is not set
# CONFIG_CNIC is not set
# CONFIG_TIGON3 is not set
CONFIG_BNX2X=m
CONFIG_BNX2X_SRIOV=y
CONFIG_BGMAC=y
CONFIG_BGMAC_PLATFORM=y
CONFIG_SYSTEMPORT=m
# CONFIG_BNXT is not set
CONFIG_BCMASP=y
CONFIG_NET_VENDOR_CADENCE=y
CONFIG_MACB=y
CONFIG_MACB_USE_HWSTAMP=y
# CONFIG_MACB_PCI is not set
CONFIG_NET_VENDOR_CAVIUM=y
CONFIG_THUNDER_NIC_PF=y
# CONFIG_THUNDER_NIC_VF is not set
CONFIG_THUNDER_NIC_BGX=y
CONFIG_THUNDER_NIC_RGX=y
# CONFIG_CAVIUM_PTP is not set
# CONFIG_LIQUIDIO is not set
# CONFIG_LIQUIDIO_VF is not set
CONFIG_NET_VENDOR_CHELSIO=y
# CONFIG_CHELSIO_T1 is not set
# CONFIG_CHELSIO_T3 is not set
# CONFIG_CHELSIO_T4 is not set
# CONFIG_CHELSIO_T4VF is not set
CONFIG_NET_VENDOR_CISCO=y
# CONFIG_ENIC is not set
CONFIG_NET_VENDOR_CORTINA=y
# CONFIG_GEMINI_ETHERNET is not set
CONFIG_NET_VENDOR_DAVICOM=y
# CONFIG_DM9051 is not set
# CONFIG_DNET is not set
CONFIG_NET_VENDOR_DEC=y
# CONFIG_NET_TULIP is not set
CONFIG_NET_VENDOR_DLINK=y
# CONFIG_DL2K is not set
# CONFIG_SUNDANCE is not set
CONFIG_NET_VENDOR_EMULEX=y
# CONFIG_BE2NET is not set
CONFIG_NET_VENDOR_ENGLEDER=y
# CONFIG_TSNEP is not set
CONFIG_NET_VENDOR_EZCHIP=y
# CONFIG_EZCHIP_NPS_MANAGEMENT_ENET is not set
CONFIG_NET_VENDOR_FREESCALE=y
CONFIG_FEC=y
CONFIG_FSL_FMAN=y
CONFIG_DPAA_ERRATUM_A050385=y
# CONFIG_FSL_PQ_MDIO is not set
CONFIG_FSL_XGMAC_MDIO=y
# CONFIG_GIANFAR is not set
CONFIG_FSL_DPAA_ETH=y
CONFIG_FSL_DPAA2_ETH=y
CONFIG_FSL_DPAA2_PTP_CLOCK=y
# CONFIG_FSL_DPAA2_SWITCH is not set
CONFIG_FSL_ENETC_CORE=y
CONFIG_FSL_ENETC=y
CONFIG_FSL_ENETC_VF=y
CONFIG_FSL_ENETC_IERB=y
CONFIG_FSL_ENETC_MDIO=y
CONFIG_FSL_ENETC_PTP_CLOCK=y
CONFIG_FSL_ENETC_QOS=y
CONFIG_NET_VENDOR_FUNGIBLE=y
# CONFIG_FUN_ETH is not set
CONFIG_NET_VENDOR_GOOGLE=y
# CONFIG_GVE is not set
CONFIG_NET_VENDOR_HISILICON=y
CONFIG_HIX5HD2_GMAC=y
# CONFIG_HISI_FEMAC is not set
# CONFIG_HIP04_ETH is not set
CONFIG_HNS_MDIO=y
CONFIG_HNS=y
CONFIG_HNS_DSAF=y
CONFIG_HNS_ENET=y
CONFIG_HNS3=y
CONFIG_HNS3_HCLGE=y
# CONFIG_HNS3_HCLGEVF is not set
CONFIG_HNS3_ENET=y
# CONFIG_HIBMCGE is not set
CONFIG_NET_VENDOR_HUAWEI=y
# CONFIG_HINIC is not set
# CONFIG_BMA is not set
CONFIG_NET_VENDOR_I825XX=y
CONFIG_NET_VENDOR_INTEL=y
# CONFIG_E100 is not set
CONFIG_E1000=y
CONFIG_E1000E=y
CONFIG_IGB=y
CONFIG_IGB_HWMON=y
CONFIG_IGBVF=y
# CONFIG_IXGBE is not set
# CONFIG_IXGBEVF is not set
# CONFIG_I40E is not set
# CONFIG_I40EVF is not set
# CONFIG_ICE is not set
# CONFIG_FM10K is not set
# CONFIG_IGC is not set
CONFIG_NET_VENDOR_MUCSE=y
# CONFIG_MXGBE is not set
# CONFIG_MXGBEVF is not set
# CONFIG_MXGBEM is not set
# CONFIG_MGBE is not set
# CONFIG_MGBEVF is not set
CONFIG_NET_VENDOR_YUNSILICON=y
# CONFIG_YUNSILICON_XSC_PCI is not set
# CONFIG_JME is not set
CONFIG_NET_VENDOR_ADI=y
# CONFIG_ADIN1110 is not set
CONFIG_NET_VENDOR_LITEX=y
# CONFIG_LITEX_LITEETH is not set
CONFIG_NET_VENDOR_MARVELL=y
CONFIG_MVMDIO=y
CONFIG_MVNETA=y
CONFIG_MVPP2=y
# CONFIG_MVPP2_PTP is not set
# CONFIG_PXA168_ETH is not set
# CONFIG_SKGE is not set
CONFIG_SKY2=y
# CONFIG_SKY2_DEBUG is not set
# CONFIG_OCTEONTX2_AF is not set
# CONFIG_OCTEONTX2_PF is not set
# CONFIG_OCTEON_EP is not set
# CONFIG_PRESTERA is not set
# CONFIG_NET_VENDOR_MEDIATEK is not set
CONFIG_NET_VENDOR_MELLANOX=y
CONFIG_MLX4_EN=m
CONFIG_MLX4_CORE=m
CONFIG_MLX4_DEBUG=y
CONFIG_MLX4_CORE_GEN2=y
CONFIG_MLX5_CORE=m
# CONFIG_MLX5_FPGA is not set
CONFIG_MLX5_CORE_EN=y
CONFIG_MLX5_EN_ARFS=y
CONFIG_MLX5_EN_RXNFC=y
CONFIG_MLX5_MPFS=y
CONFIG_MLX5_ESWITCH=y
CONFIG_MLX5_BRIDGE=y
# CONFIG_MLX5_CORE_IPOIB is not set
CONFIG_MLX5_SW_STEERING=y
# CONFIG_MLX5_SF is not set
# CONFIG_MLXSW_CORE is not set
# CONFIG_MLXFW is not set
# CONFIG_MLXBF_GIGE is not set
CONFIG_NET_VENDOR_MICREL=y
# CONFIG_KS8842 is not set
# CONFIG_KS8851 is not set
# CONFIG_KS8851_MLL is not set
# CONFIG_KSZ884X_PCI is not set
CONFIG_NET_VENDOR_MICROCHIP=y
# CONFIG_ENC28J60 is not set
# CONFIG_ENCX24J600 is not set
# CONFIG_LAN743X is not set
# CONFIG_LAN966X_SWITCH is not set
# CONFIG_SPARX5_SWITCH is not set
# CONFIG_VCAP is not set
CONFIG_NET_VENDOR_MICROSEMI=y
CONFIG_MSCC_OCELOT_SWITCH_LIB=m
# CONFIG_MSCC_OCELOT_SWITCH is not set
CONFIG_NET_VENDOR_MICROSOFT=y
CONFIG_NET_VENDOR_MYRI=y
# CONFIG_MYRI10GE is not set
# CONFIG_FEALNX is not set
CONFIG_NET_VENDOR_NI=y
# CONFIG_NI_XGE_MANAGEMENT_ENET is not set
CONFIG_NET_VENDOR_NATSEMI=y
# CONFIG_NATSEMI is not set
# CONFIG_NS83820 is not set
CONFIG_NET_VENDOR_NETERION=y
# CONFIG_S2IO is not set
CONFIG_NET_VENDOR_NETRONOME=y
# CONFIG_NFP is not set
CONFIG_NET_VENDOR_8390=y
# CONFIG_NE2K_PCI is not set
CONFIG_NET_VENDOR_NVIDIA=y
# CONFIG_FORCEDETH is not set
CONFIG_NET_VENDOR_OKI=y
# CONFIG_ETHOC is not set
CONFIG_NET_VENDOR_PACKET_ENGINES=y
# CONFIG_HAMACHI is not set
# CONFIG_YELLOWFIN is not set
CONFIG_NET_VENDOR_PENSANDO=y
# CONFIG_IONIC is not set
CONFIG_NET_VENDOR_QLOGIC=y
# CONFIG_QLA3XXX is not set
# CONFIG_QLCNIC is not set
# CONFIG_NETXEN_NIC is not set
# CONFIG_QED is not set
CONFIG_NET_VENDOR_BROCADE=y
# CONFIG_BNA is not set
CONFIG_NET_VENDOR_QUALCOMM=y
# CONFIG_QCA7000_SPI is not set
# CONFIG_QCA7000_UART is not set
CONFIG_QCOM_EMAC=m
CONFIG_RMNET=m
CONFIG_NET_VENDOR_RDC=y
# CONFIG_R6040 is not set
CONFIG_NET_VENDOR_REALTEK=y
# CONFIG_8139CP is not set
# CONFIG_8139TOO is not set
CONFIG_R8169=m
CONFIG_NET_VENDOR_RENESAS=y
CONFIG_SH_ETH=y
CONFIG_RAVB=y
CONFIG_RENESAS_ETHER_SWITCH=y
CONFIG_NET_VENDOR_ROCKER=y
# CONFIG_ROCKER is not set
CONFIG_NET_VENDOR_SAMSUNG=y
# CONFIG_SXGBE_ETH is not set
CONFIG_NET_VENDOR_SEEQ=y
CONFIG_NET_VENDOR_SILAN=y
# CONFIG_SC92031 is not set
CONFIG_NET_VENDOR_SIS=y
# CONFIG_SIS900 is not set
# CONFIG_SIS190 is not set
CONFIG_NET_VENDOR_SOLARFLARE=y
# CONFIG_SFC is not set
# CONFIG_SFC_FALCON is not set
# CONFIG_SFC_SIENA is not set
CONFIG_NET_VENDOR_SMSC=y
CONFIG_SMC91X=y
# CONFIG_EPIC100 is not set
CONFIG_SMSC911X=y
# CONFIG_SMSC9420 is not set
CONFIG_NET_VENDOR_SOCIONEXT=y
CONFIG_SNI_AVE=y
CONFIG_SNI_NETSEC=y
CONFIG_NET_VENDOR_STMICRO=y
CONFIG_STMMAC_ETH=m
# CONFIG_STMMAC_SELFTESTS is not set
CONFIG_STMMAC_PLATFORM=m
# CONFIG_DWMAC_DWC_QOS_ETH is not set
CONFIG_DWMAC_GENERIC=m
CONFIG_DWMAC_IPQ806X=m
# CONFIG_DWMAC_MEDIATEK is not set
CONFIG_DWMAC_MESON=m
CONFIG_DWMAC_QCOM_ETHQOS=m
CONFIG_DWMAC_ROCKCHIP=m
CONFIG_DWMAC_SOCFPGA=m
CONFIG_DWMAC_STM32=m
CONFIG_DWMAC_SUNXI=m
CONFIG_DWMAC_SUN8I=m
CONFIG_DWMAC_IMX8=m
# CONFIG_DWMAC_INTEL_PLAT is not set
CONFIG_DWMAC_TEGRA=m
CONFIG_DWMAC_VISCONTI=m
# CONFIG_STMMAC_PCI is not set
CONFIG_NET_VENDOR_SUN=y
# CONFIG_HAPPYMEAL is not set
# CONFIG_SUNGEM is not set
# CONFIG_CASSINI is not set
# CONFIG_NIU is not set
CONFIG_NET_VENDOR_SYNOPSYS=y
# CONFIG_DWC_XLGMAC is not set
CONFIG_NET_VENDOR_TEHUTI=y
# CONFIG_TEHUTI is not set
CONFIG_NET_VENDOR_TI=y
CONFIG_TI_DAVINCI_MDIO=y
# CONFIG_TI_CPSW_PHY_SEL is not set
CONFIG_TI_K3_CPPI_DESC_POOL=y
CONFIG_TI_K3_AM65_CPSW_NUSS=y
# CONFIG_TI_K3_AM65_CPSW_SWITCHDEV is not set
# CONFIG_TI_K3_AM65_CPTS is not set
# CONFIG_TLAN is not set
# CONFIG_TI_ICSSG_PRUETH is not set
CONFIG_TI_ICSS_IEP=m
CONFIG_NET_VENDOR_VERTEXCOM=y
# CONFIG_MSE102X is not set
CONFIG_NET_VENDOR_VIA=y
# CONFIG_VIA_RHINE is not set
# CONFIG_VIA_VELOCITY is not set
CONFIG_NET_VENDOR_WANGXUN=y
# CONFIG_NGBE is not set
# CONFIG_TXGBE is not set
CONFIG_NET_VENDOR_WIZNET=y
# CONFIG_WIZNET_W5100 is not set
# CONFIG_WIZNET_W5300 is not set
CONFIG_NET_VENDOR_XILINX=y
# CONFIG_XILINX_EMACLITE is not set
# CONFIG_XILINX_AXI_EMAC is not set
# CONFIG_XILINX_LL_TEMAC is not set
CONFIG_NET_VENDOR_BZWX=y
# CONFIG_NCE is not set
CONFIG_NET_VENDOR_NEBULA_MATRIX=y
CONFIG_NBL_CORE=m
# CONFIG_FDDI is not set
# CONFIG_HIPPI is not set
CONFIG_QCOM_IPA=m
# CONFIG_NET_SB1000 is not set
CONFIG_PHYLINK=y
CONFIG_PHYLIB=y
CONFIG_SWPHY=y
# CONFIG_LED_TRIGGER_PHY is not set
CONFIG_PHYLIB_LEDS=y
CONFIG_FIXED_PHY=y
# CONFIG_SFP is not set
#
# MII PHY device drivers
#
# CONFIG_AMD_PHY is not set
CONFIG_MESON_GXL_PHY=m
# CONFIG_ADIN_PHY is not set
# CONFIG_ADIN1100_PHY is not set
CONFIG_AQUANTIA_PHY=y
CONFIG_AX88796B_PHY=m
CONFIG_BROADCOM_PHY=m
CONFIG_BCM54140_PHY=m
CONFIG_BCM7XXX_PHY=m
# CONFIG_BCM84881_PHY is not set
# CONFIG_BCM87XX_PHY is not set
# CONFIG_BCM_CYGNUS_PHY is not set
CONFIG_BCM_NET_PHYLIB=m
# CONFIG_CICADA_PHY is not set
# CONFIG_CORTINA_PHY is not set
# CONFIG_DAVICOM_PHY is not set
# CONFIG_ICPLUS_PHY is not set
# CONFIG_LXT_PHY is not set
# CONFIG_INTEL_XWAY_PHY is not set
# CONFIG_LSI_ET1011C_PHY is not set
CONFIG_MARVELL_PHY=m
CONFIG_MARVELL_10G_PHY=y
# CONFIG_MARVELL_88Q2XXX_PHY is not set
# CONFIG_MARVELL_88X2222_PHY is not set
# CONFIG_MAXLINEAR_GPHY is not set
# CONFIG_MEDIATEK_GE_PHY is not set
# CONFIG_MEDIATEK_GE_SOC_PHY is not set
CONFIG_MICREL_PHY=y
# CONFIG_MICROCHIP_T1S_PHY is not set
CONFIG_MICROCHIP_PHY=m
# CONFIG_MICROCHIP_T1_PHY is not set
CONFIG_MICROSEMI_PHY=y
# CONFIG_MOTORCOMM_PHY is not set
# CONFIG_NATIONAL_PHY is not set
# CONFIG_NXP_CBTX_PHY is not set
# CONFIG_NXP_C45_TJA11XX_PHY is not set
# CONFIG_NXP_TJA11XX_PHY is not set
# CONFIG_NCN26000_PHY is not set
CONFIG_AT803X_PHY=y
# CONFIG_QSEMI_PHY is not set
CONFIG_REALTEK_PHY=y
# CONFIG_RENESAS_PHY is not set
CONFIG_ROCKCHIP_PHY=y
CONFIG_SMSC_PHY=m
# CONFIG_STE10XP is not set
# CONFIG_TERANETICS_PHY is not set
# CONFIG_DP83822_PHY is not set
# CONFIG_DP83TC811_PHY is not set
# CONFIG_DP83848_PHY is not set
CONFIG_DP83867_PHY=y
CONFIG_DP83869_PHY=m
CONFIG_DP83TD510_PHY=y
CONFIG_VITESSE_PHY=y
# CONFIG_XILINX_GMII2RGMII is not set
# CONFIG_MICREL_KS8995MA is not set
# CONFIG_PSE_CONTROLLER is not set
CONFIG_CAN_DEV=m
# CONFIG_CAN_VCAN is not set
# CONFIG_CAN_VXCAN is not set
CONFIG_CAN_NETLINK=y
CONFIG_CAN_CALC_BITTIMING=y
CONFIG_CAN_RX_OFFLOAD=y
# CONFIG_CAN_BXCAN is not set
# CONFIG_CAN_CAN327 is not set
CONFIG_CAN_FLEXCAN=m
# CONFIG_CAN_GRCAN is not set
# CONFIG_CAN_KVASER_PCIEFD is not set
# CONFIG_CAN_SLCAN is not set
# CONFIG_CAN_XILINXCAN is not set
# CONFIG_CAN_C_CAN is not set
# CONFIG_CAN_CC770 is not set
# CONFIG_CAN_CTUCANFD_PCI is not set
# CONFIG_CAN_CTUCANFD_PLATFORM is not set
# CONFIG_CAN_IFI_CANFD is not set
CONFIG_CAN_M_CAN=m
# CONFIG_CAN_M_CAN_PCI is not set
CONFIG_CAN_M_CAN_PLATFORM=m
# CONFIG_CAN_M_CAN_TCAN4X5X is not set
# CONFIG_CAN_PEAK_PCIEFD is not set
CONFIG_CAN_RCAR=m
CONFIG_CAN_RCAR_CANFD=m
# CONFIG_CAN_SJA1000 is not set
# CONFIG_CAN_SOFTING is not set
#
# CAN SPI interfaces
#
# CONFIG_CAN_HI311X is not set
# CONFIG_CAN_MCP251X is not set
CONFIG_CAN_MCP251XFD=m
# CONFIG_CAN_MCP251XFD_SANITY is not set
# end of CAN SPI interfaces
#
# CAN USB interfaces
#
# CONFIG_CAN_8DEV_USB is not set
# CONFIG_CAN_EMS_USB is not set
# CONFIG_CAN_ESD_USB is not set
# CONFIG_CAN_ETAS_ES58X is not set
# CONFIG_CAN_F81604 is not set
# CONFIG_CAN_GS_USB is not set
# CONFIG_CAN_KVASER_USB is not set
# CONFIG_CAN_MCBA_USB is not set
# CONFIG_CAN_PEAK_USB is not set
# CONFIG_CAN_UCAN is not set
# end of CAN USB interfaces
# CONFIG_CAN_DEBUG_DEVICES is not set
CONFIG_MDIO_DEVICE=y
CONFIG_MDIO_BUS=y
CONFIG_FWNODE_MDIO=y
CONFIG_OF_MDIO=y
CONFIG_ACPI_MDIO=y
CONFIG_MDIO_DEVRES=y
# CONFIG_MDIO_SUN4I is not set
CONFIG_MDIO_XGENE=y
CONFIG_MDIO_BITBANG=y
CONFIG_MDIO_BCM_IPROC=y
CONFIG_MDIO_BCM_UNIMAC=y
CONFIG_MDIO_CAVIUM=y
CONFIG_MDIO_GPIO=y
# CONFIG_MDIO_HISI_FEMAC is not set
# CONFIG_MDIO_MVUSB is not set
# CONFIG_MDIO_MSCC_MIIM is not set
# CONFIG_MDIO_OCTEON is not set
# CONFIG_MDIO_IPQ4019 is not set
# CONFIG_MDIO_IPQ8064 is not set
CONFIG_MDIO_REGMAP=m
CONFIG_MDIO_THUNDER=y
#
# MDIO Multiplexers
#
CONFIG_MDIO_BUS_MUX=y
CONFIG_MDIO_BUS_MUX_MESON_G12A=m
CONFIG_MDIO_BUS_MUX_MESON_GXL=m
CONFIG_MDIO_BUS_MUX_BCM_IPROC=y
# CONFIG_MDIO_BUS_MUX_GPIO is not set
CONFIG_MDIO_BUS_MUX_MULTIPLEXER=y
CONFIG_MDIO_BUS_MUX_MMIOREG=y
#
# PCS device drivers
#
CONFIG_PCS_XPCS=m
CONFIG_PCS_LYNX=y
# end of PCS device drivers
# CONFIG_PPP is not set
# CONFIG_SLIP is not set
CONFIG_USB_NET_DRIVERS=y
# CONFIG_USB_CATC is not set
# CONFIG_USB_KAWETH is not set
CONFIG_USB_PEGASUS=m
CONFIG_USB_RTL8150=m
CONFIG_USB_RTL8152=m
CONFIG_USB_LAN78XX=m
CONFIG_USB_USBNET=m
CONFIG_USB_NET_AX8817X=m
CONFIG_USB_NET_AX88179_178A=m
CONFIG_USB_NET_CDCETHER=m
# CONFIG_USB_NET_CDC_EEM is not set
CONFIG_USB_NET_CDC_NCM=m
# CONFIG_USB_NET_HUAWEI_CDC_NCM is not set
# CONFIG_USB_NET_CDC_MBIM is not set
CONFIG_USB_NET_DM9601=m
# CONFIG_USB_NET_SR9700 is not set
CONFIG_USB_NET_SR9800=m
CONFIG_USB_NET_SMSC75XX=m
CONFIG_USB_NET_SMSC95XX=m
# CONFIG_USB_NET_GL620A is not set
CONFIG_USB_NET_NET1080=m
CONFIG_USB_NET_PLUSB=m
CONFIG_USB_NET_MCS7830=m
# CONFIG_USB_NET_RNDIS_HOST is not set
CONFIG_USB_NET_CDC_SUBSET_ENABLE=m
CONFIG_USB_NET_CDC_SUBSET=m
# CONFIG_USB_ALI_M5632 is not set
# CONFIG_USB_AN2720 is not set
CONFIG_USB_BELKIN=y
CONFIG_USB_ARMLINUX=y
# CONFIG_USB_EPSON2888 is not set
# CONFIG_USB_KC2190 is not set
CONFIG_USB_NET_ZAURUS=m
# CONFIG_USB_NET_CX82310_ETH is not set
# CONFIG_USB_NET_KALMIA is not set
# CONFIG_USB_NET_QMI_WWAN is not set
# CONFIG_USB_HSO is not set
# CONFIG_USB_NET_INT51X1 is not set
# CONFIG_USB_IPHETH is not set
# CONFIG_USB_SIERRA_NET is not set
# CONFIG_USB_VL600 is not set
# CONFIG_USB_NET_CH9200 is not set
# CONFIG_USB_NET_AQC111 is not set
CONFIG_USB_RTL8153_ECM=m
CONFIG_WLAN=y
CONFIG_WLAN_VENDOR_ADMTEK=y
# CONFIG_ADM8211 is not set
CONFIG_ATH_COMMON=m
CONFIG_WLAN_VENDOR_ATH=y
# CONFIG_ATH_DEBUG is not set
# CONFIG_ATH5K is not set
# CONFIG_ATH5K_PCI is not set
# CONFIG_ATH9K is not set
# CONFIG_ATH9K_HTC is not set
# CONFIG_CARL9170 is not set
# CONFIG_ATH6KL is not set
# CONFIG_AR5523 is not set
# CONFIG_WIL6210 is not set
CONFIG_ATH10K=m
CONFIG_ATH10K_CE=y
CONFIG_ATH10K_PCI=m
# CONFIG_ATH10K_AHB is not set
CONFIG_ATH10K_SDIO=m
# CONFIG_ATH10K_USB is not set
CONFIG_ATH10K_SNOC=m
# CONFIG_ATH10K_DEBUG is not set
# CONFIG_ATH10K_DEBUGFS is not set
CONFIG_WCN36XX=m
# CONFIG_WCN36XX_DEBUGFS is not set
CONFIG_ATH11K=m
CONFIG_ATH11K_AHB=m
CONFIG_ATH11K_PCI=m
# CONFIG_ATH11K_DEBUG is not set
# CONFIG_ATH12K is not set
CONFIG_WLAN_VENDOR_ATMEL=y
# CONFIG_ATMEL is not set
# CONFIG_AT76C50X_USB is not set
CONFIG_WLAN_VENDOR_BROADCOM=y
# CONFIG_B43 is not set
# CONFIG_B43LEGACY is not set
CONFIG_BRCMUTIL=m
# CONFIG_BRCMSMAC is not set
CONFIG_BRCMFMAC=m
CONFIG_BRCMFMAC_PROTO_BCDC=y
CONFIG_BRCMFMAC_SDIO=y
# CONFIG_BRCMFMAC_USB is not set
# CONFIG_BRCMFMAC_PCIE is not set
# CONFIG_BRCMDBG is not set
CONFIG_WLAN_VENDOR_CISCO=y
# CONFIG_AIRO is not set
CONFIG_WLAN_VENDOR_INTEL=y
# CONFIG_IPW2100 is not set
# CONFIG_IPW2200 is not set
# CONFIG_IWL4965 is not set
# CONFIG_IWL3945 is not set
# CONFIG_IWLWIFI is not set
CONFIG_WLAN_VENDOR_INTERSIL=y
# CONFIG_HOSTAP is not set
# CONFIG_HERMES is not set
# CONFIG_P54_COMMON is not set
CONFIG_WLAN_VENDOR_MARVELL=y
# CONFIG_LIBERTAS is not set
# CONFIG_LIBERTAS_THINFIRM is not set
CONFIG_MWIFIEX=m
CONFIG_MWIFIEX_SDIO=m
CONFIG_MWIFIEX_PCIE=m
# CONFIG_MWIFIEX_USB is not set
# CONFIG_MWL8K is not set
CONFIG_WLAN_VENDOR_MEDIATEK=y
# CONFIG_MT7601U is not set
CONFIG_MT76_CORE=m
CONFIG_MT76_LEDS=y
CONFIG_MT76_CONNAC_LIB=m
CONFIG_MT792x_LIB=m
# CONFIG_MT76x0U is not set
# CONFIG_MT76x0E is not set
# CONFIG_MT76x2E is not set
# CONFIG_MT76x2U is not set
# CONFIG_MT7603E is not set
# CONFIG_MT7615E is not set
# CONFIG_MT7663U is not set
# CONFIG_MT7663S is not set
# CONFIG_MT7915E is not set
CONFIG_MT7921_COMMON=m
CONFIG_MT7921E=m
# CONFIG_MT7921S is not set
# CONFIG_MT7921U is not set
# CONFIG_MT7996E is not set
CONFIG_WLAN_VENDOR_MICROCHIP=y
# CONFIG_WILC1000_SDIO is not set
# CONFIG_WILC1000_SPI is not set
CONFIG_WLAN_VENDOR_PURELIFI=y
# CONFIG_PLFXLC is not set
CONFIG_WLAN_VENDOR_RALINK=y
# CONFIG_RT2X00 is not set
CONFIG_WLAN_VENDOR_REALTEK=y
# CONFIG_RTL8180 is not set
# CONFIG_RTL8187 is not set
CONFIG_RTL_CARDS=m
# CONFIG_RTL8192CE is not set
# CONFIG_RTL8192SE is not set
# CONFIG_RTL8192DE is not set
# CONFIG_RTL8723AE is not set
# CONFIG_RTL8723BE is not set
# CONFIG_RTL8188EE is not set
# CONFIG_RTL8192EE is not set
# CONFIG_RTL8821AE is not set
# CONFIG_RTL8192CU is not set
# CONFIG_RTL8XXXU is not set
# CONFIG_RTW88 is not set
# CONFIG_RTW89 is not set
CONFIG_WLAN_VENDOR_RSI=y
CONFIG_RSI_91X=m
CONFIG_RSI_DEBUGFS=y
CONFIG_RSI_SDIO=m
CONFIG_RSI_USB=m
CONFIG_RSI_COEX=y
CONFIG_WLAN_VENDOR_SILABS=y
# CONFIG_WFX is not set
CONFIG_WLAN_VENDOR_ST=y
# CONFIG_CW1200 is not set
CONFIG_WLAN_VENDOR_TI=y
# CONFIG_WL1251 is not set
# CONFIG_WL12XX is not set
CONFIG_WL18XX=m
CONFIG_WLCORE=m
# CONFIG_WLCORE_SPI is not set
CONFIG_WLCORE_SDIO=m
CONFIG_WLAN_VENDOR_ZYDAS=y
# CONFIG_USB_ZD1201 is not set
# CONFIG_ZD1211RW is not set
CONFIG_WLAN_VENDOR_QUANTENNA=y
# CONFIG_QTNFMAC_PCIE is not set
# CONFIG_USB_NET_RNDIS_WLAN is not set
# CONFIG_MAC80211_HWSIM is not set
# CONFIG_VIRT_WIFI is not set
# CONFIG_WAN is not set
#
# Wireless WAN
#
CONFIG_WWAN=m
CONFIG_WWAN_DEBUGFS=y
# CONFIG_WWAN_HWSIM is not set
CONFIG_MHI_WWAN_CTRL=m
CONFIG_MHI_WWAN_MBIM=m
# CONFIG_QCOM_BAM_DMUX is not set
# CONFIG_RPMSG_WWAN_CTRL is not set
# CONFIG_IOSM is not set
# CONFIG_MTK_T7XX is not set
# end of Wireless WAN
CONFIG_XEN_NETDEV_FRONTEND=y
# CONFIG_XEN_NETDEV_BACKEND is not set
# CONFIG_VMXNET3 is not set
# CONFIG_FUJITSU_ES is not set
# CONFIG_NETDEVSIM is not set
CONFIG_NET_FAILOVER=y
# CONFIG_ISDN is not set
#
# Input device support
#
CONFIG_INPUT=y
CONFIG_INPUT_LEDS=y
CONFIG_INPUT_FF_MEMLESS=y
# CONFIG_INPUT_SPARSEKMAP is not set
CONFIG_INPUT_MATRIXKMAP=y
CONFIG_INPUT_VIVALDIFMAP=y
#
# Userland interfaces
#
# CONFIG_INPUT_MOUSEDEV is not set
# CONFIG_INPUT_JOYDEV is not set
CONFIG_INPUT_EVDEV=y
# CONFIG_INPUT_EVBUG is not set
#
# Input Device Drivers
#
CONFIG_INPUT_KEYBOARD=y
CONFIG_KEYBOARD_ADC=m
# CONFIG_KEYBOARD_ADP5588 is not set
# CONFIG_KEYBOARD_ADP5589 is not set
CONFIG_KEYBOARD_ATKBD=y
# CONFIG_KEYBOARD_QT1050 is not set
# CONFIG_KEYBOARD_QT1070 is not set
# CONFIG_KEYBOARD_QT2160 is not set
# CONFIG_KEYBOARD_DLINK_DIR685 is not set
# CONFIG_KEYBOARD_LKKBD is not set
CONFIG_KEYBOARD_GPIO=y
# CONFIG_KEYBOARD_GPIO_POLLED is not set
# CONFIG_KEYBOARD_TCA6416 is not set
# CONFIG_KEYBOARD_TCA8418 is not set
# CONFIG_KEYBOARD_MATRIX is not set
# CONFIG_KEYBOARD_LM8323 is not set
# CONFIG_KEYBOARD_LM8333 is not set
# CONFIG_KEYBOARD_MAX7359 is not set
# CONFIG_KEYBOARD_MCS is not set
# CONFIG_KEYBOARD_MPR121 is not set
CONFIG_KEYBOARD_SNVS_PWRKEY=m
# CONFIG_KEYBOARD_IMX is not set
CONFIG_KEYBOARD_IMX_SC_KEY=m
# CONFIG_KEYBOARD_NEWTON is not set
# CONFIG_KEYBOARD_TEGRA is not set
# CONFIG_KEYBOARD_OPENCORES is not set
# CONFIG_KEYBOARD_PINEPHONE is not set
# CONFIG_KEYBOARD_SAMSUNG is not set
# CONFIG_KEYBOARD_STOWAWAY is not set
# CONFIG_KEYBOARD_SUNKBD is not set
# CONFIG_KEYBOARD_SUN4I_LRADC is not set
# CONFIG_KEYBOARD_OMAP4 is not set
# CONFIG_KEYBOARD_TM2_TOUCHKEY is not set
# CONFIG_KEYBOARD_XTKBD is not set
CONFIG_KEYBOARD_CROS_EC=y
# CONFIG_KEYBOARD_CAP11XX is not set
# CONFIG_KEYBOARD_BCM is not set
# CONFIG_KEYBOARD_MT6779 is not set
CONFIG_KEYBOARD_MTK_PMIC=m
# CONFIG_KEYBOARD_CYPRESS_SF is not set
CONFIG_INPUT_MOUSE=y
CONFIG_MOUSE_PS2=y
CONFIG_MOUSE_PS2_ALPS=y
CONFIG_MOUSE_PS2_BYD=y
CONFIG_MOUSE_PS2_LOGIPS2PP=y
CONFIG_MOUSE_PS2_SYNAPTICS=y
CONFIG_MOUSE_PS2_SYNAPTICS_SMBUS=y
CONFIG_MOUSE_PS2_CYPRESS=y
CONFIG_MOUSE_PS2_TRACKPOINT=y
# CONFIG_MOUSE_PS2_ELANTECH is not set
# CONFIG_MOUSE_PS2_SENTELIC is not set
# CONFIG_MOUSE_PS2_TOUCHKIT is not set
CONFIG_MOUSE_PS2_FOCALTECH=y
CONFIG_MOUSE_PS2_SMBUS=y
# CONFIG_MOUSE_SERIAL is not set
# CONFIG_MOUSE_APPLETOUCH is not set
# CONFIG_MOUSE_BCM5974 is not set
# CONFIG_MOUSE_CYAPA is not set
CONFIG_MOUSE_ELAN_I2C=m
CONFIG_MOUSE_ELAN_I2C_I2C=y
# CONFIG_MOUSE_ELAN_I2C_SMBUS is not set
# CONFIG_MOUSE_VSXXXAA is not set
# CONFIG_MOUSE_GPIO is not set
# CONFIG_MOUSE_SYNAPTICS_I2C is not set
# CONFIG_MOUSE_SYNAPTICS_USB is not set
# CONFIG_INPUT_JOYSTICK is not set
# CONFIG_INPUT_TABLET is not set
CONFIG_INPUT_TOUCHSCREEN=y
# CONFIG_TOUCHSCREEN_ADS7846 is not set
# CONFIG_TOUCHSCREEN_AD7877 is not set
# CONFIG_TOUCHSCREEN_AD7879 is not set
# CONFIG_TOUCHSCREEN_ADC is not set
# CONFIG_TOUCHSCREEN_AR1021_I2C is not set
CONFIG_TOUCHSCREEN_ATMEL_MXT=m
# CONFIG_TOUCHSCREEN_ATMEL_MXT_T37 is not set
# CONFIG_TOUCHSCREEN_AUO_PIXCIR is not set
# CONFIG_TOUCHSCREEN_BU21013 is not set
# CONFIG_TOUCHSCREEN_BU21029 is not set
# CONFIG_TOUCHSCREEN_CHIPONE_ICN8318 is not set
# CONFIG_TOUCHSCREEN_CHIPONE_ICN8505 is not set
# CONFIG_TOUCHSCREEN_CY8CTMA140 is not set
# CONFIG_TOUCHSCREEN_CY8CTMG110 is not set
# CONFIG_TOUCHSCREEN_CYTTSP_CORE is not set
# CONFIG_TOUCHSCREEN_CYTTSP4_CORE is not set
# CONFIG_TOUCHSCREEN_CYTTSP5 is not set
# CONFIG_TOUCHSCREEN_DYNAPRO is not set
# CONFIG_TOUCHSCREEN_HAMPSHIRE is not set
# CONFIG_TOUCHSCREEN_EETI is not set
# CONFIG_TOUCHSCREEN_EGALAX is not set
# CONFIG_TOUCHSCREEN_EGALAX_SERIAL is not set
# CONFIG_TOUCHSCREEN_EXC3000 is not set
# CONFIG_TOUCHSCREEN_FUJITSU is not set
CONFIG_TOUCHSCREEN_GOODIX=m
# CONFIG_TOUCHSCREEN_HIDEEP is not set
# CONFIG_TOUCHSCREEN_HYCON_HY46XX is not set
# CONFIG_TOUCHSCREEN_HYNITRON_CSTXXX is not set
# CONFIG_TOUCHSCREEN_ILI210X is not set
# CONFIG_TOUCHSCREEN_ILITEK is not set
# CONFIG_TOUCHSCREEN_IPROC is not set
# CONFIG_TOUCHSCREEN_S6SY761 is not set
# CONFIG_TOUCHSCREEN_GUNZE is not set
# CONFIG_TOUCHSCREEN_EKTF2127 is not set
CONFIG_TOUCHSCREEN_ELAN=m
# CONFIG_TOUCHSCREEN_ELO is not set
# CONFIG_TOUCHSCREEN_WACOM_W8001 is not set
# CONFIG_TOUCHSCREEN_WACOM_I2C is not set
# CONFIG_TOUCHSCREEN_MAX11801 is not set
# CONFIG_TOUCHSCREEN_MCS5000 is not set
# CONFIG_TOUCHSCREEN_MMS114 is not set
# CONFIG_TOUCHSCREEN_MELFAS_MIP4 is not set
# CONFIG_TOUCHSCREEN_MSG2638 is not set
# CONFIG_TOUCHSCREEN_MTOUCH is not set
# CONFIG_TOUCHSCREEN_NOVATEK_NVT_TS is not set
# CONFIG_TOUCHSCREEN_IMAGIS is not set
# CONFIG_TOUCHSCREEN_IMX6UL_TSC is not set
# CONFIG_TOUCHSCREEN_INEXIO is not set
# CONFIG_TOUCHSCREEN_PENMOUNT is not set
CONFIG_TOUCHSCREEN_EDT_FT5X06=m
# CONFIG_TOUCHSCREEN_RASPBERRYPI_FW is not set
# CONFIG_TOUCHSCREEN_TOUCHRIGHT is not set
# CONFIG_TOUCHSCREEN_TOUCHWIN is not set
# CONFIG_TOUCHSCREEN_TI_AM335X_TSC is not set
# CONFIG_TOUCHSCREEN_PIXCIR is not set
# CONFIG_TOUCHSCREEN_WDT87XX_I2C is not set
# CONFIG_TOUCHSCREEN_USB_COMPOSITE is not set
# CONFIG_TOUCHSCREEN_TOUCHIT213 is not set
# CONFIG_TOUCHSCREEN_TSC_SERIO is not set
# CONFIG_TOUCHSCREEN_TSC2004 is not set
# CONFIG_TOUCHSCREEN_TSC2005 is not set
# CONFIG_TOUCHSCREEN_TSC2007 is not set
# CONFIG_TOUCHSCREEN_RM_TS is not set
# CONFIG_TOUCHSCREEN_SILEAD is not set
# CONFIG_TOUCHSCREEN_SIS_I2C is not set
# CONFIG_TOUCHSCREEN_ST1232 is not set
# CONFIG_TOUCHSCREEN_STMFTS is not set
# CONFIG_TOUCHSCREEN_SUN4I is not set
# CONFIG_TOUCHSCREEN_SUR40 is not set
# CONFIG_TOUCHSCREEN_SURFACE3_SPI is not set
# CONFIG_TOUCHSCREEN_SX8654 is not set
# CONFIG_TOUCHSCREEN_TPS6507X is not set
# CONFIG_TOUCHSCREEN_ZET6223 is not set
# CONFIG_TOUCHSCREEN_ZFORCE is not set
# CONFIG_TOUCHSCREEN_COLIBRI_VF50 is not set
# CONFIG_TOUCHSCREEN_ROHM_BU21023 is not set
# CONFIG_TOUCHSCREEN_IQS5XX is not set
# CONFIG_TOUCHSCREEN_IQS7211 is not set
# CONFIG_TOUCHSCREEN_ZINITIX is not set
# CONFIG_TOUCHSCREEN_HIMAX_HX83112B is not set
CONFIG_INPUT_MISC=y
# CONFIG_INPUT_AD714X is not set
# CONFIG_INPUT_ATMEL_CAPTOUCH is not set
CONFIG_INPUT_BBNSM_PWRKEY=m
# CONFIG_INPUT_BMA150 is not set
# CONFIG_INPUT_E3X0_BUTTON is not set
CONFIG_INPUT_PM8941_PWRKEY=y
CONFIG_INPUT_PM8XXX_VIBRATOR=m
# CONFIG_INPUT_MMA8450 is not set
# CONFIG_INPUT_GPIO_BEEPER is not set
# CONFIG_INPUT_GPIO_DECODER is not set
# CONFIG_INPUT_GPIO_VIBRA is not set
# CONFIG_INPUT_ATI_REMOTE2 is not set
# CONFIG_INPUT_KEYSPAN_REMOTE is not set
# CONFIG_INPUT_KXTJ9 is not set
# CONFIG_INPUT_POWERMATE is not set
# CONFIG_INPUT_YEALINK is not set
# CONFIG_INPUT_CM109 is not set
# CONFIG_INPUT_REGULATOR_HAPTIC is not set
CONFIG_INPUT_TPS65219_PWRBUTTON=m
# CONFIG_INPUT_AXP20X_PEK is not set
# CONFIG_INPUT_UINPUT is not set
# CONFIG_INPUT_PCF8574 is not set
CONFIG_INPUT_PWM_BEEPER=m
CONFIG_INPUT_PWM_VIBRA=m
CONFIG_INPUT_RK805_PWRKEY=m
# CONFIG_INPUT_GPIO_ROTARY_ENCODER is not set
# CONFIG_INPUT_DA7280_HAPTICS is not set
# CONFIG_INPUT_ADXL34X is not set
# CONFIG_INPUT_IBM_PANEL is not set
# CONFIG_INPUT_IMS_PCU is not set
# CONFIG_INPUT_IQS269A is not set
# CONFIG_INPUT_IQS626A is not set
# CONFIG_INPUT_IQS7222 is not set
# CONFIG_INPUT_CMA3000 is not set
CONFIG_INPUT_XEN_KBDDEV_FRONTEND=y
# CONFIG_INPUT_SOC_BUTTON_ARRAY is not set
# CONFIG_INPUT_DRV260X_HAPTICS is not set
# CONFIG_INPUT_DRV2665_HAPTICS is not set
# CONFIG_INPUT_DRV2667_HAPTICS is not set
CONFIG_INPUT_HISI_POWERKEY=y
# CONFIG_RMI4_CORE is not set
#
# Hardware I/O ports
#
CONFIG_SERIO=y
# CONFIG_SERIO_SERPORT is not set
CONFIG_SERIO_AMBAKMI=y
# CONFIG_SERIO_PCIPS2 is not set
CONFIG_SERIO_LIBPS2=y
# CONFIG_SERIO_RAW is not set
# CONFIG_SERIO_ALTERA_PS2 is not set
# CONFIG_SERIO_PS2MULT is not set
# CONFIG_SERIO_ARC_PS2 is not set
# CONFIG_SERIO_APBPS2 is not set
# CONFIG_SERIO_SUN4I_PS2 is not set
# CONFIG_SERIO_GPIO_PS2 is not set
# CONFIG_USERIO is not set
# CONFIG_GAMEPORT is not set
# end of Hardware I/O ports
# end of Input device support
#
# Character devices
#
CONFIG_TTY=y
CONFIG_VT=y
CONFIG_CONSOLE_TRANSLATIONS=y
CONFIG_VT_CONSOLE=y
CONFIG_VT_CONSOLE_SLEEP=y
CONFIG_HW_CONSOLE=y
CONFIG_VT_HW_CONSOLE_BINDING=y
CONFIG_UNIX98_PTYS=y
CONFIG_LEGACY_PTYS=y
CONFIG_LEGACY_PTY_COUNT=16
CONFIG_LEGACY_TIOCSTI=y
CONFIG_LDISC_AUTOLOAD=y
#
# Serial drivers
#
CONFIG_SERIAL_EARLYCON=y
CONFIG_SERIAL_8250=y
CONFIG_SERIAL_8250_DEPRECATED_OPTIONS=y
CONFIG_SERIAL_8250_PNP=y
CONFIG_SERIAL_8250_16550A_VARIANTS=y
# CONFIG_SERIAL_8250_FINTEK is not set
CONFIG_SERIAL_8250_CONSOLE=y
CONFIG_SERIAL_8250_DMA=y
CONFIG_SERIAL_8250_PCILIB=y
CONFIG_SERIAL_8250_PCI=y
CONFIG_SERIAL_8250_EXAR=y
CONFIG_SERIAL_8250_NR_UARTS=4
CONFIG_SERIAL_8250_RUNTIME_UARTS=4
CONFIG_SERIAL_8250_EXTENDED=y
# CONFIG_SERIAL_8250_MANY_PORTS is not set
# CONFIG_SERIAL_8250_PCI1XXXX is not set
CONFIG_SERIAL_8250_SHARE_IRQ=y
# CONFIG_SERIAL_8250_DETECT_IRQ is not set
# CONFIG_SERIAL_8250_RSA is not set
CONFIG_SERIAL_8250_DWLIB=y
CONFIG_SERIAL_8250_BCM2835AUX=y
CONFIG_SERIAL_8250_FSL=y
CONFIG_SERIAL_8250_DW=y
CONFIG_SERIAL_8250_EM=y
# CONFIG_SERIAL_8250_RT288X is not set
CONFIG_SERIAL_8250_OMAP=y
CONFIG_SERIAL_8250_OMAP_TTYO_FIXUP=y
CONFIG_SERIAL_8250_MT6577=y
CONFIG_SERIAL_8250_UNIPHIER=y
CONFIG_SERIAL_8250_PERICOM=y
CONFIG_SERIAL_8250_TEGRA=y
CONFIG_SERIAL_8250_BCM7271=y
CONFIG_SERIAL_OF_PLATFORM=y
#
# Non-8250 serial port support
#
# CONFIG_SERIAL_AMBA_PL010 is not set
CONFIG_SERIAL_AMBA_PL011=y
CONFIG_SERIAL_AMBA_PL011_CONSOLE=y
# CONFIG_SERIAL_EARLYCON_SEMIHOST is not set
CONFIG_SERIAL_MESON=y
CONFIG_SERIAL_MESON_CONSOLE=y
CONFIG_SERIAL_SAMSUNG=y
CONFIG_SERIAL_SAMSUNG_UARTS=4
CONFIG_SERIAL_SAMSUNG_CONSOLE=y
CONFIG_SERIAL_TEGRA=y
CONFIG_SERIAL_TEGRA_TCU=y
CONFIG_SERIAL_TEGRA_TCU_CONSOLE=y
# CONFIG_SERIAL_MAX3100 is not set
# CONFIG_SERIAL_MAX310X is not set
CONFIG_SERIAL_IMX=y
CONFIG_SERIAL_IMX_CONSOLE=y
CONFIG_SERIAL_IMX_EARLYCON=y
# CONFIG_SERIAL_UARTLITE is not set
CONFIG_SERIAL_SH_SCI=y
CONFIG_SERIAL_SH_SCI_NR_UARTS=18
CONFIG_SERIAL_SH_SCI_CONSOLE=y
CONFIG_SERIAL_SH_SCI_EARLYCON=y
CONFIG_SERIAL_SH_SCI_DMA=y
CONFIG_SERIAL_CORE=y
CONFIG_SERIAL_CORE_CONSOLE=y
# CONFIG_SERIAL_JSM is not set
CONFIG_SERIAL_MSM=y
CONFIG_SERIAL_MSM_CONSOLE=y
CONFIG_SERIAL_QCOM_GENI=y
CONFIG_SERIAL_QCOM_GENI_CONSOLE=y
# CONFIG_SERIAL_SIFIVE is not set
# CONFIG_SERIAL_SCCNXP is not set
# CONFIG_SERIAL_SC16IS7XX is not set
CONFIG_SERIAL_BCM63XX=y
# CONFIG_SERIAL_BCM63XX_CONSOLE is not set
# CONFIG_SERIAL_ALTERA_JTAGUART is not set
# CONFIG_SERIAL_ALTERA_UART is not set
CONFIG_SERIAL_XILINX_PS_UART=y
CONFIG_SERIAL_XILINX_PS_UART_CONSOLE=y
# CONFIG_SERIAL_ARC is not set
# CONFIG_SERIAL_RP2 is not set
CONFIG_SERIAL_FSL_LPUART=y
CONFIG_SERIAL_FSL_LPUART_CONSOLE=y
CONFIG_SERIAL_FSL_LINFLEXUART=y
CONFIG_SERIAL_FSL_LINFLEXUART_CONSOLE=y
# CONFIG_SERIAL_CONEXANT_DIGICOLOR is not set
# CONFIG_SERIAL_SPRD is not set
CONFIG_SERIAL_STM32=y
CONFIG_SERIAL_STM32_CONSOLE=y
CONFIG_SERIAL_MVEBU_UART=y
CONFIG_SERIAL_MVEBU_CONSOLE=y
CONFIG_SERIAL_OWL=y
CONFIG_SERIAL_OWL_CONSOLE=y
# CONFIG_SERIAL_NUVOTON_MA35D1 is not set
# end of Serial drivers
CONFIG_SERIAL_MCTRL_GPIO=y
# CONFIG_SERIAL_NONSTANDARD is not set
# CONFIG_N_GSM is not set
# CONFIG_NOZOMI is not set
# CONFIG_NULL_TTY is not set
CONFIG_HVC_DRIVER=y
CONFIG_HVC_IRQ=y
CONFIG_HVC_XEN=y
CONFIG_HVC_XEN_FRONTEND=y
# CONFIG_HVC_DCC is not set
# CONFIG_RPMSG_TTY is not set
CONFIG_SERIAL_DEV_BUS=y
CONFIG_SERIAL_DEV_CTRL_TTYPORT=y
CONFIG_VIRTIO_CONSOLE=y
CONFIG_IPMI_HANDLER=m
CONFIG_IPMI_DMI_DECODE=y
CONFIG_IPMI_PLAT_DATA=y
# CONFIG_IPMI_PANIC_EVENT is not set
CONFIG_IPMI_DEVICE_INTERFACE=m
CONFIG_IPMI_SI=m
# CONFIG_IPMI_SSIF is not set
# CONFIG_IPMI_IPMB is not set
# CONFIG_IPMI_WATCHDOG is not set
# CONFIG_IPMI_POWEROFF is not set
# CONFIG_NPCM7XX_KCS_IPMI_BMC is not set
# CONFIG_SSIF_IPMI_BMC is not set
# CONFIG_IPMB_DEVICE_INTERFACE is not set
CONFIG_HW_RANDOM=y
# CONFIG_HW_RANDOM_TIMERIOMEM is not set
# CONFIG_HW_RANDOM_BA431 is not set
CONFIG_HW_RANDOM_BCM2835=y
CONFIG_HW_RANDOM_IPROC_RNG200=y
CONFIG_HW_RANDOM_OMAP=y
CONFIG_HW_RANDOM_VIRTIO=y
CONFIG_HW_RANDOM_HISI=y
CONFIG_HW_RANDOM_HISTB=y
CONFIG_HW_RANDOM_XGENE=y
CONFIG_HW_RANDOM_STM32=y
CONFIG_HW_RANDOM_MESON=y
CONFIG_HW_RANDOM_CAVIUM=y
CONFIG_HW_RANDOM_MTK=y
CONFIG_HW_RANDOM_EXYNOS=y
CONFIG_HW_RANDOM_OPTEE=y
CONFIG_HW_RANDOM_NPCM=y
# CONFIG_HW_RANDOM_CCTRNG is not set
# CONFIG_HW_RANDOM_XIPHERA is not set
CONFIG_HW_RANDOM_ARM_SMCCC_TRNG=y
CONFIG_HW_RANDOM_CN10K=y
# CONFIG_APPLICOM is not set
CONFIG_DEVMEM=y
CONFIG_DEVPORT=y
CONFIG_TCG_TPM=y
CONFIG_HW_RANDOM_TPM=y
CONFIG_TCG_TIS_CORE=m
CONFIG_TCG_TIS=m
CONFIG_TCG_TIS_SPI=m
CONFIG_TCG_TIS_SPI_CR50=y
# CONFIG_TCG_TIS_I2C is not set
# CONFIG_TCG_TIS_SYNQUACER is not set
CONFIG_TCG_TIS_I2C_CR50=m
# CONFIG_TCG_TIS_I2C_ATMEL is not set
CONFIG_TCG_TIS_I2C_INFINEON=y
# CONFIG_TCG_TIS_I2C_NUVOTON is not set
# CONFIG_TCG_ATMEL is not set
# CONFIG_TCG_INFINEON is not set
# CONFIG_TCG_XEN is not set
# CONFIG_TCG_CRB is not set
# CONFIG_TCG_VTPM_PROXY is not set
# CONFIG_TCG_FTPM_TEE is not set
# CONFIG_TCG_TIS_ST33ZP24_I2C is not set
# CONFIG_TCG_TIS_ST33ZP24_SPI is not set
# CONFIG_XILLYBUS is not set
# CONFIG_XILLYUSB is not set
# end of Character devices
#
# I2C support
#
CONFIG_I2C=y
CONFIG_ACPI_I2C_OPREGION=y
CONFIG_I2C_BOARDINFO=y
CONFIG_I2C_COMPAT=y
CONFIG_I2C_CHARDEV=y
CONFIG_I2C_MUX=y
#
# Multiplexer I2C Chip support
#
# CONFIG_I2C_ARB_GPIO_CHALLENGE is not set
# CONFIG_I2C_MUX_GPIO is not set
# CONFIG_I2C_MUX_GPMUX is not set
# CONFIG_I2C_MUX_LTC4306 is not set
# CONFIG_I2C_MUX_PCA9541 is not set
CONFIG_I2C_MUX_PCA954x=y
# CONFIG_I2C_MUX_PINCTRL is not set
# CONFIG_I2C_MUX_REG is not set
# CONFIG_I2C_DEMUX_PINCTRL is not set
# CONFIG_I2C_MUX_MLXCPLD is not set
# end of Multiplexer I2C Chip support
CONFIG_I2C_HELPER_AUTO=y
CONFIG_I2C_SMBUS=y
CONFIG_I2C_ALGOBIT=y
#
# I2C Hardware Bus support
#
#
# PC SMBus host controller drivers
#
# CONFIG_I2C_ALI1535 is not set
# CONFIG_I2C_ALI1563 is not set
# CONFIG_I2C_ALI15X3 is not set
# CONFIG_I2C_AMD756 is not set
# CONFIG_I2C_AMD8111 is not set
# CONFIG_I2C_AMD_MP2 is not set
# CONFIG_I2C_HIX5HD2 is not set
# CONFIG_I2C_I801 is not set
# CONFIG_I2C_ISCH is not set
# CONFIG_I2C_PIIX4 is not set
# CONFIG_I2C_NFORCE2 is not set
# CONFIG_I2C_NVIDIA_GPU is not set
# CONFIG_I2C_SIS5595 is not set
# CONFIG_I2C_SIS630 is not set
# CONFIG_I2C_SIS96X is not set
# CONFIG_I2C_VIA is not set
# CONFIG_I2C_VIAPRO is not set
#
# ACPI drivers
#
# CONFIG_I2C_SCMI is not set
#
# I2C system bus drivers (mostly embedded / system-on-chip)
#
# CONFIG_I2C_ALTERA is not set
CONFIG_I2C_BCM2835=m
CONFIG_I2C_BCM_IPROC=y
CONFIG_I2C_BRCMSTB=y
CONFIG_I2C_CADENCE=m
# CONFIG_I2C_CBUS_GPIO is not set
CONFIG_I2C_DESIGNWARE_CORE=y
# CONFIG_I2C_DESIGNWARE_SLAVE is not set
CONFIG_I2C_DESIGNWARE_PLATFORM=y
# CONFIG_I2C_DESIGNWARE_PCI is not set
# CONFIG_I2C_EMEV2 is not set
CONFIG_I2C_EXYNOS5=y
CONFIG_I2C_GPIO=m
# CONFIG_I2C_GPIO_FAULT_INJECTOR is not set
# CONFIG_I2C_HISI is not set
CONFIG_I2C_IMX=y
CONFIG_I2C_IMX_LPI2C=y
CONFIG_I2C_MESON=y
CONFIG_I2C_MT65XX=y
CONFIG_I2C_MV64XXX=y
# CONFIG_I2C_NOMADIK is not set
# CONFIG_I2C_NPCM is not set
# CONFIG_I2C_OCORES is not set
CONFIG_I2C_OMAP=y
CONFIG_I2C_OWL=y
CONFIG_I2C_APPLE=y
# CONFIG_I2C_PCA_PLATFORM is not set
CONFIG_I2C_PXA=y
# CONFIG_I2C_PXA_SLAVE is not set
CONFIG_I2C_QCOM_CCI=m
CONFIG_I2C_QCOM_GENI=m
CONFIG_I2C_QUP=y
CONFIG_I2C_RIIC=y
CONFIG_I2C_RK3X=y
CONFIG_I2C_RZV2M=m
CONFIG_I2C_S3C2410=y
CONFIG_I2C_SH_MOBILE=y
# CONFIG_I2C_SIMTEC is not set
# CONFIG_I2C_SPRD is not set
# CONFIG_I2C_STM32F4 is not set
# CONFIG_I2C_STM32F7 is not set
# CONFIG_I2C_SYNQUACER is not set
CONFIG_I2C_TEGRA=y
CONFIG_I2C_TEGRA_BPMP=y
# CONFIG_I2C_UNIPHIER is not set
CONFIG_I2C_UNIPHIER_F=y
# CONFIG_I2C_VERSATILE is not set
# CONFIG_I2C_THUNDERX is not set
# CONFIG_I2C_XILINX is not set
# CONFIG_I2C_XLP9XX is not set
CONFIG_I2C_RCAR=y
#
# External I2C/SMBus adapter drivers
#
# CONFIG_I2C_DIOLAN_U2C is not set
# CONFIG_I2C_CP2615 is not set
# CONFIG_I2C_PCI1XXXX is not set
# CONFIG_I2C_ROBOTFUZZ_OSIF is not set
# CONFIG_I2C_TAOS_EVM is not set
# CONFIG_I2C_TINY_USB is not set
#
# Other I2C/SMBus bus drivers
#
# CONFIG_I2C_MLXCPLD is not set
CONFIG_I2C_CROS_EC_TUNNEL=y
# CONFIG_I2C_XGENE_SLIMPRO is not set
# CONFIG_I2C_VIRTIO is not set
# end of I2C Hardware Bus support
# CONFIG_I2C_STUB is not set
CONFIG_I2C_SLAVE=y
# CONFIG_I2C_SLAVE_EEPROM is not set
# CONFIG_I2C_SLAVE_TESTUNIT is not set
# CONFIG_I2C_DEBUG_CORE is not set
# CONFIG_I2C_DEBUG_ALGO is not set
# CONFIG_I2C_DEBUG_BUS is not set
# end of I2C support
# CONFIG_I3C is not set
CONFIG_SPI=y
# CONFIG_SPI_DEBUG is not set
CONFIG_SPI_MASTER=y
CONFIG_SPI_MEM=y
#
# SPI Master Controller Drivers
#
# CONFIG_SPI_ALTERA is not set
# CONFIG_SPI_AMLOGIC_SPIFC_A1 is not set
CONFIG_SPI_ARMADA_3700=y
# CONFIG_SPI_AXI_SPI_ENGINE is not set
CONFIG_SPI_BCM2835=m
CONFIG_SPI_BCM2835AUX=m
# CONFIG_SPI_BCM63XX_HSSPI is not set
CONFIG_SPI_BCM_QSPI=y
# CONFIG_SPI_BCMBCA_HSSPI is not set
# CONFIG_SPI_BITBANG is not set
# CONFIG_SPI_CADENCE is not set
CONFIG_SPI_CADENCE_QUADSPI=y
# CONFIG_SPI_CADENCE_XSPI is not set
CONFIG_SPI_DESIGNWARE=m
CONFIG_SPI_DW_DMA=y
# CONFIG_SPI_DW_PCI is not set
CONFIG_SPI_DW_MMIO=m
CONFIG_SPI_FSL_LPSPI=y
CONFIG_SPI_FSL_QUADSPI=y
# CONFIG_SPI_HISI_KUNPENG is not set
# CONFIG_SPI_HISI_SFC_V3XX is not set
CONFIG_SPI_NXP_FLEXSPI=y
# CONFIG_SPI_GPIO is not set
CONFIG_SPI_IMX=m
# CONFIG_SPI_FSL_SPI is not set
CONFIG_SPI_FSL_DSPI=y
CONFIG_SPI_MESON_SPICC=m
CONFIG_SPI_MESON_SPIFC=m
# CONFIG_SPI_MICROCHIP_CORE is not set
# CONFIG_SPI_MICROCHIP_CORE_QSPI is not set
CONFIG_SPI_MT65XX=y
CONFIG_SPI_MTK_NOR=m
# CONFIG_SPI_WPCM_FIU is not set
# CONFIG_SPI_NPCM_FIU is not set
# CONFIG_SPI_NPCM_PSPI is not set
# CONFIG_SPI_OC_TINY is not set
CONFIG_SPI_OMAP24XX=m
CONFIG_SPI_ORION=y
# CONFIG_SPI_PCI1XXXX is not set
CONFIG_SPI_PL022=y
# CONFIG_SPI_PXA2XX is not set
CONFIG_SPI_ROCKCHIP=y
CONFIG_SPI_ROCKCHIP_SFC=m
CONFIG_SPI_RPCIF=m
CONFIG_SPI_RSPI=m
CONFIG_SPI_RZV2M_CSI=m
CONFIG_SPI_QCOM_QSPI=m
CONFIG_SPI_QUP=y
CONFIG_SPI_QCOM_GENI=m
CONFIG_SPI_S3C64XX=y
# CONFIG_SPI_SC18IS602 is not set
CONFIG_SPI_SH_MSIOF=m
# CONFIG_SPI_SH_HSPI is not set
# CONFIG_SPI_SIFIVE is not set
# CONFIG_SPI_SN_F_OSPI is not set
# CONFIG_SPI_SPRD is not set
# CONFIG_SPI_SPRD_ADI is not set
# CONFIG_SPI_STM32 is not set
# CONFIG_SPI_STM32_QSPI is not set
# CONFIG_SPI_SUN4I is not set
CONFIG_SPI_SUN6I=y
# CONFIG_SPI_SYNQUACER is not set
# CONFIG_SPI_MXIC is not set
CONFIG_SPI_TEGRA210_QUAD=m
CONFIG_SPI_TEGRA114=m
# CONFIG_SPI_TEGRA20_SFLASH is not set
# CONFIG_SPI_TEGRA20_SLINK is not set
# CONFIG_SPI_THUNDERX is not set
# CONFIG_SPI_UNIPHIER is not set
# CONFIG_SPI_XCOMM is not set
# CONFIG_SPI_XILINX is not set
# CONFIG_SPI_XLP is not set
# CONFIG_SPI_ZYNQMP_GQSPI is not set
# CONFIG_SPI_AMD is not set
#
# SPI Multiplexer support
#
# CONFIG_SPI_MUX is not set
#
# SPI Protocol Masters
#
CONFIG_SPI_SPIDEV=m
# CONFIG_SPI_LOOPBACK_TEST is not set
# CONFIG_SPI_TLE62X0 is not set
# CONFIG_SPI_SLAVE is not set
CONFIG_SPI_DYNAMIC=y
CONFIG_SPMI=y
# CONFIG_SPMI_HISI3670 is not set
CONFIG_SPMI_MSM_PMIC_ARB=y
CONFIG_SPMI_MTK_PMIF=m
# CONFIG_HSI is not set
CONFIG_PPS=y
# CONFIG_PPS_DEBUG is not set
#
# PPS clients support
#
# CONFIG_PPS_CLIENT_KTIMER is not set
# CONFIG_PPS_CLIENT_LDISC is not set
# CONFIG_PPS_CLIENT_GPIO is not set
#
# PPS generators support
#
#
# PTP clock support
#
CONFIG_PTP_1588_CLOCK=y
CONFIG_PTP_1588_CLOCK_OPTIONAL=y
CONFIG_PTP_1588_CLOCK_DTE=y
CONFIG_PTP_1588_CLOCK_QORIQ=y
#
# Enable PHYLIB and NETWORK_PHY_TIMESTAMPING to see the additional clocks.
#
CONFIG_PTP_1588_CLOCK_KVM=y
# CONFIG_PTP_1588_CLOCK_IDT82P33 is not set
# CONFIG_PTP_1588_CLOCK_IDTCM is not set
# CONFIG_PTP_1588_CLOCK_MOCK is not set
# CONFIG_PTP_1588_CLOCK_OCP is not set
# CONFIG_PTP_HISI is not set
# end of PTP clock support
CONFIG_PINCTRL=y
CONFIG_GENERIC_PINCTRL_GROUPS=y
CONFIG_PINMUX=y
CONFIG_GENERIC_PINMUX_FUNCTIONS=y
CONFIG_PINCONF=y
CONFIG_GENERIC_PINCONF=y
# CONFIG_DEBUG_PINCTRL is not set
# CONFIG_PINCTRL_AMD is not set
# CONFIG_PINCTRL_APPLE_GPIO is not set
# CONFIG_PINCTRL_AXP209 is not set
# CONFIG_PINCTRL_CY8C95X0 is not set
# CONFIG_PINCTRL_KEEMBAY is not set
CONFIG_PINCTRL_MAX77620=y
# CONFIG_PINCTRL_MCP23S08 is not set
# CONFIG_PINCTRL_MICROCHIP_SGPIO is not set
# CONFIG_PINCTRL_OCELOT is not set
CONFIG_PINCTRL_RK805=m
CONFIG_PINCTRL_ROCKCHIP=y
CONFIG_PINCTRL_SINGLE=y
# CONFIG_PINCTRL_STMFX is not set
# CONFIG_PINCTRL_SX150X is not set
CONFIG_PINCTRL_ZYNQMP=y
CONFIG_PINCTRL_OWL=y
CONFIG_PINCTRL_S700=y
CONFIG_PINCTRL_S900=y
CONFIG_PINCTRL_BCM2835=y
CONFIG_PINCTRL_BCM4908=y
CONFIG_PINCTRL_IPROC_GPIO=y
CONFIG_PINCTRL_NS2_MUX=y
# CONFIG_PINCTRL_AS370 is not set
# CONFIG_PINCTRL_BERLIN_BG4CT is not set
CONFIG_PINCTRL_IMX=y
CONFIG_PINCTRL_IMX_SCU=y
CONFIG_PINCTRL_IMX8MM=y
CONFIG_PINCTRL_IMX8MN=y
CONFIG_PINCTRL_IMX8MP=y
CONFIG_PINCTRL_IMX8MQ=y
CONFIG_PINCTRL_IMX8QM=y
CONFIG_PINCTRL_IMX8QXP=y
CONFIG_PINCTRL_IMX8DXL=y
CONFIG_PINCTRL_IMX8ULP=y
# CONFIG_PINCTRL_IMXRT1050 is not set
CONFIG_PINCTRL_IMX93=y
# CONFIG_PINCTRL_IMXRT1170 is not set
#
# MediaTek pinctrl drivers
#
CONFIG_EINT_MTK=y
CONFIG_PINCTRL_MTK=y
CONFIG_PINCTRL_MTK_V2=y
CONFIG_PINCTRL_MTK_MOORE=y
CONFIG_PINCTRL_MTK_PARIS=y
CONFIG_PINCTRL_MT2712=y
CONFIG_PINCTRL_MT6765=y
CONFIG_PINCTRL_MT6779=y
CONFIG_PINCTRL_MT6795=y
CONFIG_PINCTRL_MT6797=y
CONFIG_PINCTRL_MT7622=y
CONFIG_PINCTRL_MT7981=y
CONFIG_PINCTRL_MT7986=y
CONFIG_PINCTRL_MT8167=y
CONFIG_PINCTRL_MT8173=y
CONFIG_PINCTRL_MT8183=y
CONFIG_PINCTRL_MT8186=y
CONFIG_PINCTRL_MT8188=y
CONFIG_PINCTRL_MT8192=y
CONFIG_PINCTRL_MT8195=y
CONFIG_PINCTRL_MT8365=y
CONFIG_PINCTRL_MT8516=y
CONFIG_PINCTRL_MT6397=y
# end of MediaTek pinctrl drivers
CONFIG_PINCTRL_MESON=y
CONFIG_PINCTRL_MESON_GXBB=y
CONFIG_PINCTRL_MESON_GXL=y
CONFIG_PINCTRL_MESON8_PMX=y
CONFIG_PINCTRL_MESON_AXG=y
CONFIG_PINCTRL_MESON_AXG_PMX=y
CONFIG_PINCTRL_MESON_G12A=y
CONFIG_PINCTRL_MESON_A1=y
CONFIG_PINCTRL_MESON_S4=y
CONFIG_PINCTRL_AMLOGIC_C3=y
CONFIG_PINCTRL_MVEBU=y
CONFIG_PINCTRL_ARMADA_AP806=y
CONFIG_PINCTRL_ARMADA_CP110=y
CONFIG_PINCTRL_AC5=y
CONFIG_PINCTRL_ARMADA_37XX=y
# CONFIG_PINCTRL_S32G2 is not set
CONFIG_PINCTRL_MSM=y
CONFIG_PINCTRL_IPQ5018=y
CONFIG_PINCTRL_IPQ5332=y
CONFIG_PINCTRL_IPQ8074=y
CONFIG_PINCTRL_IPQ6018=y
CONFIG_PINCTRL_IPQ9574=y
# CONFIG_PINCTRL_MDM9607 is not set
CONFIG_PINCTRL_MSM8916=y
CONFIG_PINCTRL_MSM8953=y
CONFIG_PINCTRL_MSM8976=y
CONFIG_PINCTRL_MSM8994=y
CONFIG_PINCTRL_MSM8996=y
CONFIG_PINCTRL_MSM8998=y
CONFIG_PINCTRL_QCM2290=y
CONFIG_PINCTRL_QCS404=y
CONFIG_PINCTRL_QDF2XXX=y
CONFIG_PINCTRL_QDU1000=y
CONFIG_PINCTRL_SA8775P=y
CONFIG_PINCTRL_SC7180=y
CONFIG_PINCTRL_SC7280=y
CONFIG_PINCTRL_SC8180X=y
CONFIG_PINCTRL_SC8280XP=y
CONFIG_PINCTRL_SDM660=y
CONFIG_PINCTRL_SDM670=y
CONFIG_PINCTRL_SDM845=y
# CONFIG_PINCTRL_SDX75 is not set
CONFIG_PINCTRL_SM6115=y
CONFIG_PINCTRL_SM6125=y
CONFIG_PINCTRL_SM6350=y
CONFIG_PINCTRL_SM6375=y
# CONFIG_PINCTRL_SM7150 is not set
CONFIG_PINCTRL_SM8150=y
CONFIG_PINCTRL_SM8250=y
CONFIG_PINCTRL_SM8350=y
CONFIG_PINCTRL_SM8450=y
CONFIG_PINCTRL_SM8550=y
CONFIG_PINCTRL_QCOM_SPMI_PMIC=y
# CONFIG_PINCTRL_QCOM_SSBI_PMIC is not set
CONFIG_PINCTRL_LPASS_LPI=m
CONFIG_PINCTRL_SC7280_LPASS_LPI=m
# CONFIG_PINCTRL_SM6115_LPASS_LPI is not set
CONFIG_PINCTRL_SM8250_LPASS_LPI=m
# CONFIG_PINCTRL_SM8350_LPASS_LPI is not set
CONFIG_PINCTRL_SM8450_LPASS_LPI=m
CONFIG_PINCTRL_SC8280XP_LPASS_LPI=m
CONFIG_PINCTRL_SM8550_LPASS_LPI=m
#
# Renesas pinctrl drivers
#
CONFIG_PINCTRL_RENESAS=y
CONFIG_PINCTRL_SH_PFC=y
CONFIG_PINCTRL_PFC_R8A77995=y
CONFIG_PINCTRL_PFC_R8A77990=y
CONFIG_PINCTRL_PFC_R8A77951=y
CONFIG_PINCTRL_PFC_R8A77965=y
CONFIG_PINCTRL_PFC_R8A77960=y
CONFIG_PINCTRL_PFC_R8A77961=y
CONFIG_PINCTRL_PFC_R8A779F0=y
CONFIG_PINCTRL_PFC_R8A77980=y
CONFIG_PINCTRL_PFC_R8A77970=y
CONFIG_PINCTRL_PFC_R8A779A0=y
CONFIG_PINCTRL_PFC_R8A779G0=y
CONFIG_PINCTRL_RZG2L=y
CONFIG_PINCTRL_PFC_R8A774C0=y
CONFIG_PINCTRL_PFC_R8A774E1=y
CONFIG_PINCTRL_PFC_R8A774A1=y
CONFIG_PINCTRL_PFC_R8A774B1=y
CONFIG_PINCTRL_RZV2M=y
# end of Renesas pinctrl drivers
CONFIG_PINCTRL_SAMSUNG=y
CONFIG_PINCTRL_EXYNOS=y
CONFIG_PINCTRL_EXYNOS_ARM64=y
# CONFIG_PINCTRL_SPRD_SC9860 is not set
CONFIG_PINCTRL_STM32=y
CONFIG_PINCTRL_STM32MP257=y
CONFIG_PINCTRL_SUNXI=y
# CONFIG_PINCTRL_SUN4I_A10 is not set
# CONFIG_PINCTRL_SUN5I is not set
# CONFIG_PINCTRL_SUN6I_A31 is not set
# CONFIG_PINCTRL_SUN6I_A31_R is not set
# CONFIG_PINCTRL_SUN8I_A23 is not set
# CONFIG_PINCTRL_SUN8I_A33 is not set
# CONFIG_PINCTRL_SUN8I_A83T is not set
# CONFIG_PINCTRL_SUN8I_A83T_R is not set
# CONFIG_PINCTRL_SUN8I_A23_R is not set
# CONFIG_PINCTRL_SUN8I_H3 is not set
CONFIG_PINCTRL_SUN8I_H3_R=y
# CONFIG_PINCTRL_SUN8I_V3S is not set
# CONFIG_PINCTRL_SUN9I_A80 is not set
# CONFIG_PINCTRL_SUN9I_A80_R is not set
# CONFIG_PINCTRL_SUN20I_D1 is not set
CONFIG_PINCTRL_SUN50I_A64=y
CONFIG_PINCTRL_SUN50I_A64_R=y
CONFIG_PINCTRL_SUN50I_A100=y
CONFIG_PINCTRL_SUN50I_A100_R=y
CONFIG_PINCTRL_SUN50I_H5=y
CONFIG_PINCTRL_SUN50I_H6=y
CONFIG_PINCTRL_SUN50I_H6_R=y
CONFIG_PINCTRL_SUN50I_H616=y
CONFIG_PINCTRL_SUN50I_H616_R=y
CONFIG_PINCTRL_TEGRA=y
CONFIG_PINCTRL_TEGRA124=y
CONFIG_PINCTRL_TEGRA210=y
CONFIG_PINCTRL_TEGRA194=y
CONFIG_PINCTRL_TEGRA234=y
CONFIG_PINCTRL_TEGRA_XUSB=y
CONFIG_PINCTRL_UNIPHIER=y
# CONFIG_PINCTRL_UNIPHIER_LD4 is not set
# CONFIG_PINCTRL_UNIPHIER_PRO4 is not set
# CONFIG_PINCTRL_UNIPHIER_SLD8 is not set
# CONFIG_PINCTRL_UNIPHIER_PRO5 is not set
# CONFIG_PINCTRL_UNIPHIER_PXS2 is not set
# CONFIG_PINCTRL_UNIPHIER_LD6B is not set
CONFIG_PINCTRL_UNIPHIER_LD11=y
CONFIG_PINCTRL_UNIPHIER_LD20=y
CONFIG_PINCTRL_UNIPHIER_PXS3=y
CONFIG_PINCTRL_UNIPHIER_NX1=y
CONFIG_PINCTRL_VISCONTI=y
CONFIG_PINCTRL_TMPV7700=y
CONFIG_GPIOLIB=y
CONFIG_GPIOLIB_FASTPATH_LIMIT=512
CONFIG_OF_GPIO=y
CONFIG_GPIO_ACPI=y
CONFIG_GPIOLIB_IRQCHIP=y
CONFIG_OF_GPIO_MM_GPIOCHIP=y
# CONFIG_DEBUG_GPIO is not set
CONFIG_GPIO_CDEV=y
CONFIG_GPIO_CDEV_V1=y
CONFIG_GPIO_GENERIC=y
CONFIG_GPIO_REGMAP=m
#
# Memory mapped GPIO drivers
#
# CONFIG_GPIO_74XX_MMIO is not set
CONFIG_GPIO_ALTERA=m
# CONFIG_GPIO_AMDPT is not set
CONFIG_GPIO_RASPBERRYPI_EXP=y
CONFIG_GPIO_BCM_XGS_IPROC=y
CONFIG_GPIO_BRCMSTB=y
# CONFIG_GPIO_CADENCE is not set
CONFIG_GPIO_DAVINCI=y
CONFIG_GPIO_DWAPB=y
# CONFIG_GPIO_EIC_SPRD is not set
# CONFIG_GPIO_EXAR is not set
# CONFIG_GPIO_FTGPIO010 is not set
CONFIG_GPIO_GENERIC_PLATFORM=y
# CONFIG_GPIO_GRGPIO is not set
# CONFIG_GPIO_HISI is not set
# CONFIG_GPIO_HLWD is not set
CONFIG_GPIO_IMX_SCU=y
# CONFIG_GPIO_LOGICVC is not set
CONFIG_GPIO_MB86S7X=y
CONFIG_GPIO_MPC8XXX=y
CONFIG_GPIO_MVEBU=y
CONFIG_GPIO_MXC=y
CONFIG_GPIO_PL061=y
CONFIG_GPIO_RCAR=y
CONFIG_GPIO_ROCKCHIP=y
# CONFIG_GPIO_SIFIVE is not set
# CONFIG_GPIO_SPRD is not set
CONFIG_GPIO_SYSCON=y
CONFIG_GPIO_TEGRA=y
CONFIG_GPIO_TEGRA186=y
# CONFIG_GPIO_THUNDERX is not set
CONFIG_GPIO_UNIPHIER=y
CONFIG_GPIO_VF610=y
CONFIG_GPIO_VISCONTI=y
CONFIG_GPIO_WCD934X=m
CONFIG_GPIO_XGENE=y
CONFIG_GPIO_XGENE_SB=y
# CONFIG_GPIO_XILINX is not set
# CONFIG_GPIO_XLP is not set
# CONFIG_GPIO_ZYNQ is not set
CONFIG_GPIO_ZYNQMP_MODEPIN=y
# CONFIG_GPIO_AMD_FCH is not set
# end of Memory mapped GPIO drivers
#
# I2C GPIO expanders
#
# CONFIG_GPIO_ADNP is not set
# CONFIG_GPIO_FXL6408 is not set
# CONFIG_GPIO_DS4520 is not set
# CONFIG_GPIO_GW_PLD is not set
# CONFIG_GPIO_MAX7300 is not set
CONFIG_GPIO_MAX732X=y
# CONFIG_GPIO_MAX732X_IRQ is not set
CONFIG_GPIO_PCA953X=y
CONFIG_GPIO_PCA953X_IRQ=y
# CONFIG_GPIO_PCA9570 is not set
# CONFIG_GPIO_PCF857X is not set
# CONFIG_GPIO_TPIC2810 is not set
# end of I2C GPIO expanders
#
# MFD GPIO expanders
#
CONFIG_GPIO_BD9571MWV=m
CONFIG_GPIO_MAX77620=y
CONFIG_GPIO_SL28CPLD=m
CONFIG_GPIO_TPS65219=y
# CONFIG_GPIO_WM8994 is not set
# end of MFD GPIO expanders
#
# PCI GPIO expanders
#
# CONFIG_GPIO_BT8XX is not set
# CONFIG_GPIO_PCI_IDIO_16 is not set
# CONFIG_GPIO_PCIE_IDIO_24 is not set
# CONFIG_GPIO_RDC321X is not set
# end of PCI GPIO expanders
#
# SPI GPIO expanders
#
# CONFIG_GPIO_74X164 is not set
# CONFIG_GPIO_MAX3191X is not set
# CONFIG_GPIO_MAX7301 is not set
# CONFIG_GPIO_MC33880 is not set
# CONFIG_GPIO_PISOSR is not set
# CONFIG_GPIO_XRA1403 is not set
# end of SPI GPIO expanders
#
# USB GPIO expanders
#
# end of USB GPIO expanders
#
# Virtual GPIO drivers
#
# CONFIG_GPIO_AGGREGATOR is not set
# CONFIG_GPIO_LATCH is not set
# CONFIG_GPIO_MOCKUP is not set
# CONFIG_GPIO_VIRTIO is not set
# CONFIG_GPIO_SIM is not set
# end of Virtual GPIO drivers
# CONFIG_W1 is not set
CONFIG_POWER_RESET=y
CONFIG_POWER_RESET_BRCMSTB=y
# CONFIG_POWER_RESET_GPIO is not set
# CONFIG_POWER_RESET_GPIO_RESTART is not set
# CONFIG_POWER_RESET_HISI is not set
# CONFIG_POWER_RESET_LINKSTATION is not set
CONFIG_POWER_RESET_MSM=y
CONFIG_POWER_RESET_QCOM_PON=m
# CONFIG_POWER_RESET_OCELOT_RESET is not set
# CONFIG_POWER_RESET_ODROID_GO_ULTRA_POWEROFF is not set
# CONFIG_POWER_RESET_LTC2952 is not set
# CONFIG_POWER_RESET_MT6323 is not set
# CONFIG_POWER_RESET_REGULATOR is not set
# CONFIG_POWER_RESET_RESTART is not set
# CONFIG_POWER_RESET_VEXPRESS is not set
CONFIG_POWER_RESET_XGENE=y
CONFIG_POWER_RESET_SYSCON=y
CONFIG_POWER_RESET_SYSCON_POWEROFF=y
CONFIG_REBOOT_MODE=y
CONFIG_SYSCON_REBOOT_MODE=y
CONFIG_NVMEM_REBOOT_MODE=m
CONFIG_POWER_SUPPLY=y
# CONFIG_POWER_SUPPLY_DEBUG is not set
CONFIG_POWER_SUPPLY_HWMON=y
# CONFIG_GENERIC_ADC_BATTERY is not set
# CONFIG_IP5XXX_POWER is not set
# CONFIG_TEST_POWER is not set
# CONFIG_CHARGER_ADP5061 is not set
# CONFIG_BATTERY_CW2015 is not set
# CONFIG_BATTERY_DS2780 is not set
# CONFIG_BATTERY_DS2781 is not set
# CONFIG_BATTERY_DS2782 is not set
CONFIG_BATTERY_QCOM_BATTMGR=m
# CONFIG_BATTERY_SAMSUNG_SDI is not set
CONFIG_BATTERY_SBS=m
# CONFIG_CHARGER_SBS is not set
# CONFIG_MANAGER_SBS is not set
CONFIG_BATTERY_BQ27XXX=y
CONFIG_BATTERY_BQ27XXX_I2C=y
# CONFIG_BATTERY_BQ27XXX_DT_UPDATES_NVM is not set
# CONFIG_AXP20X_POWER is not set
# CONFIG_BATTERY_MAX17040 is not set
CONFIG_BATTERY_MAX17042=m
# CONFIG_CHARGER_ISP1704 is not set
# CONFIG_CHARGER_MAX8903 is not set
# CONFIG_CHARGER_LP8727 is not set
# CONFIG_CHARGER_GPIO is not set
# CONFIG_CHARGER_MANAGER is not set
# CONFIG_CHARGER_LT3651 is not set
# CONFIG_CHARGER_LTC4162L is not set
# CONFIG_CHARGER_DETECTOR_MAX14656 is not set
# CONFIG_CHARGER_MAX77976 is not set
CONFIG_CHARGER_MT6360=m
# CONFIG_CHARGER_QCOM_SMBB is not set
# CONFIG_CHARGER_BQ2415X is not set
# CONFIG_CHARGER_BQ24190 is not set
# CONFIG_CHARGER_BQ24257 is not set
# CONFIG_CHARGER_BQ24735 is not set
# CONFIG_CHARGER_BQ2515X is not set
CONFIG_CHARGER_BQ25890=m
CONFIG_CHARGER_BQ25980=m
# CONFIG_CHARGER_BQ256XX is not set
CONFIG_CHARGER_RK817=m
# CONFIG_CHARGER_SMB347 is not set
# CONFIG_BATTERY_GAUGE_LTC2941 is not set
# CONFIG_BATTERY_GOLDFISH is not set
# CONFIG_BATTERY_RT5033 is not set
# CONFIG_CHARGER_RT9455 is not set
# CONFIG_CHARGER_RT9467 is not set
# CONFIG_CHARGER_RT9471 is not set
# CONFIG_CHARGER_CROS_USBPD is not set
CONFIG_CHARGER_CROS_PCHG=y
# CONFIG_CHARGER_UCS1002 is not set
# CONFIG_CHARGER_BD99954 is not set
# CONFIG_BATTERY_UG3105 is not set
# CONFIG_CHARGER_QCOM_SMB2 is not set
CONFIG_HWMON=y
# CONFIG_HWMON_DEBUG_CHIP is not set
#
# Native drivers
#
# CONFIG_SENSORS_AD7314 is not set
# CONFIG_SENSORS_AD7414 is not set
# CONFIG_SENSORS_AD7418 is not set
# CONFIG_SENSORS_ADM1025 is not set
# CONFIG_SENSORS_ADM1026 is not set
# CONFIG_SENSORS_ADM1029 is not set
# CONFIG_SENSORS_ADM1031 is not set
# CONFIG_SENSORS_ADM1177 is not set
# CONFIG_SENSORS_ADM9240 is not set
# CONFIG_SENSORS_ADT7310 is not set
# CONFIG_SENSORS_ADT7410 is not set
# CONFIG_SENSORS_ADT7411 is not set
# CONFIG_SENSORS_ADT7462 is not set
# CONFIG_SENSORS_ADT7470 is not set
# CONFIG_SENSORS_ADT7475 is not set
# CONFIG_SENSORS_AHT10 is not set
# CONFIG_SENSORS_AQUACOMPUTER_D5NEXT is not set
# CONFIG_SENSORS_AS370 is not set
# CONFIG_SENSORS_ASC7621 is not set
# CONFIG_SENSORS_AXI_FAN_CONTROL is not set
CONFIG_SENSORS_ARM_SCMI=y
CONFIG_SENSORS_ARM_SCPI=y
# CONFIG_SENSORS_ATXP1 is not set
# CONFIG_SENSORS_CORSAIR_CPRO is not set
# CONFIG_SENSORS_CORSAIR_PSU is not set
# CONFIG_SENSORS_DRIVETEMP is not set
# CONFIG_SENSORS_DS620 is not set
# CONFIG_SENSORS_DS1621 is not set
# CONFIG_SENSORS_I5K_AMB is not set
# CONFIG_SENSORS_SPARX5 is not set
# CONFIG_SENSORS_F71805F is not set
# CONFIG_SENSORS_F71882FG is not set
# CONFIG_SENSORS_F75375S is not set
# CONFIG_SENSORS_FTSTEUTATES is not set
# CONFIG_SENSORS_GL518SM is not set
# CONFIG_SENSORS_GL520SM is not set
# CONFIG_SENSORS_G760A is not set
# CONFIG_SENSORS_G762 is not set
CONFIG_SENSORS_GPIO_FAN=m
# CONFIG_SENSORS_HIH6130 is not set
# CONFIG_SENSORS_HS3001 is not set
# CONFIG_SENSORS_IBMAEM is not set
# CONFIG_SENSORS_IBMPEX is not set
# CONFIG_SENSORS_IIO_HWMON is not set
# CONFIG_SENSORS_IT87 is not set
CONFIG_SENSORS_JC42=m
# CONFIG_SENSORS_POWR1220 is not set
# CONFIG_SENSORS_LINEAGE is not set
# CONFIG_SENSORS_LTC2945 is not set
# CONFIG_SENSORS_LTC2947_I2C is not set
# CONFIG_SENSORS_LTC2947_SPI is not set
# CONFIG_SENSORS_LTC2990 is not set
# CONFIG_SENSORS_LTC2992 is not set
# CONFIG_SENSORS_LTC4151 is not set
# CONFIG_SENSORS_LTC4215 is not set
# CONFIG_SENSORS_LTC4222 is not set
# CONFIG_SENSORS_LTC4245 is not set
# CONFIG_SENSORS_LTC4260 is not set
# CONFIG_SENSORS_LTC4261 is not set
# CONFIG_SENSORS_MAX1111 is not set
# CONFIG_SENSORS_MAX127 is not set
# CONFIG_SENSORS_MAX16065 is not set
# CONFIG_SENSORS_MAX1619 is not set
# CONFIG_SENSORS_MAX1668 is not set
# CONFIG_SENSORS_MAX197 is not set
# CONFIG_SENSORS_MAX31722 is not set
# CONFIG_SENSORS_MAX31730 is not set
# CONFIG_SENSORS_MAX31760 is not set
# CONFIG_MAX31827 is not set
# CONFIG_SENSORS_MAX6620 is not set
# CONFIG_SENSORS_MAX6621 is not set
# CONFIG_SENSORS_MAX6639 is not set
# CONFIG_SENSORS_MAX6650 is not set
# CONFIG_SENSORS_MAX6697 is not set
# CONFIG_SENSORS_MAX31790 is not set
# CONFIG_SENSORS_MC34VR500 is not set
# CONFIG_SENSORS_MCP3021 is not set
# CONFIG_SENSORS_TC654 is not set
# CONFIG_SENSORS_TPS23861 is not set
# CONFIG_SENSORS_MR75203 is not set
# CONFIG_SENSORS_ADCXX is not set
# CONFIG_SENSORS_LM63 is not set
# CONFIG_SENSORS_LM70 is not set
# CONFIG_SENSORS_LM73 is not set
CONFIG_SENSORS_LM75=m
# CONFIG_SENSORS_LM77 is not set
# CONFIG_SENSORS_LM78 is not set
# CONFIG_SENSORS_LM80 is not set
# CONFIG_SENSORS_LM83 is not set
# CONFIG_SENSORS_LM85 is not set
# CONFIG_SENSORS_LM87 is not set
CONFIG_SENSORS_LM90=m
# CONFIG_SENSORS_LM92 is not set
# CONFIG_SENSORS_LM93 is not set
# CONFIG_SENSORS_LM95234 is not set
# CONFIG_SENSORS_LM95241 is not set
# CONFIG_SENSORS_LM95245 is not set
# CONFIG_SENSORS_PC87360 is not set
# CONFIG_SENSORS_PC87427 is not set
# CONFIG_SENSORS_NTC_THERMISTOR is not set
# CONFIG_SENSORS_NCT6683 is not set
# CONFIG_SENSORS_NCT6775 is not set
# CONFIG_SENSORS_NCT6775_I2C is not set
# CONFIG_SENSORS_NCT7802 is not set
# CONFIG_SENSORS_NCT7904 is not set
# CONFIG_SENSORS_NPCM7XX is not set
# CONFIG_SENSORS_NZXT_KRAKEN2 is not set
# CONFIG_SENSORS_NZXT_SMART2 is not set
# CONFIG_SENSORS_OCC_P8_I2C is not set
# CONFIG_SENSORS_PCF8591 is not set
# CONFIG_PMBUS is not set
CONFIG_SENSORS_PWM_FAN=m
CONFIG_SENSORS_RASPBERRYPI_HWMON=m
CONFIG_SENSORS_SL28CPLD=m
# CONFIG_SENSORS_SBTSI is not set
# CONFIG_SENSORS_SBRMI is not set
# CONFIG_SENSORS_SHT15 is not set
# CONFIG_SENSORS_SHT21 is not set
# CONFIG_SENSORS_SHT3x is not set
# CONFIG_SENSORS_SHT4x is not set
# CONFIG_SENSORS_SHTC1 is not set
# CONFIG_SENSORS_SIS5595 is not set
# CONFIG_SENSORS_DME1737 is not set
# CONFIG_SENSORS_EMC1403 is not set
# CONFIG_SENSORS_EMC2103 is not set
# CONFIG_SENSORS_EMC2305 is not set
# CONFIG_SENSORS_EMC6W201 is not set
# CONFIG_SENSORS_SMSC47M1 is not set
# CONFIG_SENSORS_SMSC47M192 is not set
# CONFIG_SENSORS_SMSC47B397 is not set
# CONFIG_SENSORS_SCH5627 is not set
# CONFIG_SENSORS_SCH5636 is not set
# CONFIG_SENSORS_STTS751 is not set
# CONFIG_SENSORS_ADC128D818 is not set
# CONFIG_SENSORS_ADS7828 is not set
# CONFIG_SENSORS_ADS7871 is not set
# CONFIG_SENSORS_AMC6821 is not set
# CONFIG_SENSORS_INA209 is not set
CONFIG_SENSORS_INA2XX=m
# CONFIG_SENSORS_INA238 is not set
CONFIG_SENSORS_INA3221=m
# CONFIG_SENSORS_TC74 is not set
# CONFIG_SENSORS_THMC50 is not set
# CONFIG_SENSORS_TMP102 is not set
# CONFIG_SENSORS_TMP103 is not set
# CONFIG_SENSORS_TMP108 is not set
# CONFIG_SENSORS_TMP401 is not set
# CONFIG_SENSORS_TMP421 is not set
# CONFIG_SENSORS_TMP464 is not set
# CONFIG_SENSORS_TMP513 is not set
# CONFIG_SENSORS_VEXPRESS is not set
# CONFIG_SENSORS_VIA686A is not set
# CONFIG_SENSORS_VT1211 is not set
# CONFIG_SENSORS_VT8231 is not set
# CONFIG_SENSORS_W83773G is not set
# CONFIG_SENSORS_W83781D is not set
# CONFIG_SENSORS_W83791D is not set
# CONFIG_SENSORS_W83792D is not set
# CONFIG_SENSORS_W83793 is not set
# CONFIG_SENSORS_W83795 is not set
# CONFIG_SENSORS_W83L785TS is not set
# CONFIG_SENSORS_W83L786NG is not set
# CONFIG_SENSORS_W83627HF is not set
# CONFIG_SENSORS_W83627EHF is not set
# CONFIG_SENSORS_XGENE is not set
#
# ACPI drivers
#
# CONFIG_SENSORS_ACPI_POWER is not set
CONFIG_THERMAL=y
# CONFIG_THERMAL_NETLINK is not set
# CONFIG_THERMAL_STATISTICS is not set
CONFIG_THERMAL_EMERGENCY_POWEROFF_DELAY_MS=0
CONFIG_THERMAL_HWMON=y
CONFIG_THERMAL_OF=y
# CONFIG_THERMAL_WRITABLE_TRIPS is not set
CONFIG_THERMAL_DEFAULT_GOV_STEP_WISE=y
# CONFIG_THERMAL_DEFAULT_GOV_FAIR_SHARE is not set
# CONFIG_THERMAL_DEFAULT_GOV_USER_SPACE is not set
# CONFIG_THERMAL_DEFAULT_GOV_POWER_ALLOCATOR is not set
# CONFIG_THERMAL_GOV_FAIR_SHARE is not set
CONFIG_THERMAL_GOV_STEP_WISE=y
# CONFIG_THERMAL_GOV_BANG_BANG is not set
# CONFIG_THERMAL_GOV_USER_SPACE is not set
CONFIG_THERMAL_GOV_POWER_ALLOCATOR=y
CONFIG_CPU_THERMAL=y
CONFIG_CPU_FREQ_THERMAL=y
CONFIG_DEVFREQ_THERMAL=y
CONFIG_THERMAL_EMULATION=y
# CONFIG_THERMAL_MMIO is not set
CONFIG_HISI_THERMAL=y
# CONFIG_IMX_THERMAL is not set
CONFIG_IMX_SC_THERMAL=m
CONFIG_IMX8MM_THERMAL=m
CONFIG_K3_THERMAL=m
# CONFIG_MAX77620_THERMAL is not set
CONFIG_QORIQ_THERMAL=m
CONFIG_SUN8I_THERMAL=y
CONFIG_ROCKCHIP_THERMAL=m
CONFIG_RCAR_THERMAL=y
CONFIG_RCAR_GEN3_THERMAL=y
CONFIG_RZG2L_THERMAL=y
CONFIG_ARMADA_THERMAL=y
#
# Mediatek thermal drivers
#
# CONFIG_MTK_THERMAL is not set
# end of Mediatek thermal drivers
CONFIG_AMLOGIC_THERMAL=y
#
# Broadcom thermal drivers
#
CONFIG_BCM2711_THERMAL=m
CONFIG_BCM2835_THERMAL=m
CONFIG_BRCMSTB_THERMAL=m
CONFIG_BCM_NS_THERMAL=y
CONFIG_BCM_SR_THERMAL=y
# end of Broadcom thermal drivers
#
# Samsung thermal drivers
#
CONFIG_EXYNOS_THERMAL=y
# end of Samsung thermal drivers
#
# STMicroelectronics thermal drivers
#
# CONFIG_ST_THERMAL is not set
# CONFIG_ST_THERMAL_MEMMAP is not set
# end of STMicroelectronics thermal drivers
#
# NVIDIA Tegra thermal drivers
#
CONFIG_TEGRA_SOCTHERM=m
CONFIG_TEGRA_BPMP_THERMAL=m
# end of NVIDIA Tegra thermal drivers
CONFIG_GENERIC_ADC_THERMAL=m
#
# Qualcomm thermal drivers
#
CONFIG_QCOM_TSENS=y
CONFIG_QCOM_SPMI_ADC_TM5=m
CONFIG_QCOM_SPMI_TEMP_ALARM=m
CONFIG_QCOM_LMH=m
# end of Qualcomm thermal drivers
CONFIG_UNIPHIER_THERMAL=y
# CONFIG_SPRD_THERMAL is not set
CONFIG_WATCHDOG=y
CONFIG_WATCHDOG_CORE=y
# CONFIG_WATCHDOG_NOWAYOUT is not set
CONFIG_WATCHDOG_HANDLE_BOOT_ENABLED=y
CONFIG_WATCHDOG_OPEN_TIMEOUT=0
# CONFIG_WATCHDOG_SYSFS is not set
# CONFIG_WATCHDOG_HRTIMER_PRETIMEOUT is not set
#
# Watchdog Pretimeout Governors
#
# CONFIG_WATCHDOG_PRETIMEOUT_GOV is not set
#
# Watchdog Device Drivers
#
# CONFIG_SOFT_WATCHDOG is not set
# CONFIG_GPIO_WATCHDOG is not set
# CONFIG_WDAT_WDT is not set
# CONFIG_XILINX_WATCHDOG is not set
# CONFIG_XILINX_WINDOW_WATCHDOG is not set
# CONFIG_ZIIRAVE_WATCHDOG is not set
CONFIG_SL28CPLD_WATCHDOG=m
CONFIG_ARM_SP805_WATCHDOG=y
CONFIG_ARM_SBSA_WATCHDOG=y
# CONFIG_ARMADA_37XX_WATCHDOG is not set
# CONFIG_CADENCE_WATCHDOG is not set
CONFIG_S3C2410_WATCHDOG=y
CONFIG_DW_WATCHDOG=y
CONFIG_K3_RTI_WATCHDOG=m
CONFIG_SUNXI_WATCHDOG=m
CONFIG_NPCM7XX_WATCHDOG=y
# CONFIG_MAX63XX_WATCHDOG is not set
# CONFIG_MAX77620_WATCHDOG is not set
CONFIG_IMX2_WDT=y
CONFIG_IMX_SC_WDT=m
CONFIG_IMX7ULP_WDT=m
# CONFIG_TEGRA_WATCHDOG is not set
CONFIG_QCOM_WDT=m
CONFIG_MESON_GXBB_WATCHDOG=m
CONFIG_MESON_WATCHDOG=m
CONFIG_MEDIATEK_WATCHDOG=y
CONFIG_ARM_SMC_WATCHDOG=y
CONFIG_RENESAS_WDT=y
# CONFIG_RENESAS_RZAWDT is not set
# CONFIG_RENESAS_RZN1WDT is not set
CONFIG_RENESAS_RZG2LWDT=y
CONFIG_STM32_WATCHDOG=y
CONFIG_UNIPHIER_WATCHDOG=y
CONFIG_RTD119X_WATCHDOG=y
# CONFIG_SPRD_WATCHDOG is not set
CONFIG_PM8916_WATCHDOG=m
# CONFIG_VISCONTI_WATCHDOG is not set
# CONFIG_APPLE_WATCHDOG is not set
# CONFIG_ALIM7101_WDT is not set
# CONFIG_I6300ESB_WDT is not set
# CONFIG_HP_WATCHDOG is not set
CONFIG_MARVELL_GTI_WDT=y
CONFIG_BCM2835_WDT=y
CONFIG_BCM7038_WDT=m
# CONFIG_MEN_A21_WDT is not set
# CONFIG_XEN_WDT is not set
#
# PCI-based Watchdog Cards
#
# CONFIG_PCIPCWATCHDOG is not set
# CONFIG_WDTPCI is not set
#
# USB-based Watchdog Cards
#
# CONFIG_USBPCWATCHDOG is not set
# CONFIG_KEEMBAY_WATCHDOG is not set
CONFIG_SSB_POSSIBLE=y
# CONFIG_SSB is not set
CONFIG_BCMA_POSSIBLE=y
# CONFIG_BCMA is not set
#
# Multifunction device drivers
#
CONFIG_MFD_CORE=y
# CONFIG_MFD_ALTERA_A10SR is not set
CONFIG_MFD_ALTERA_SYSMGR=y
# CONFIG_MFD_ACT8945A is not set
# CONFIG_MFD_SUN4I_GPADC is not set
# CONFIG_MFD_AS3711 is not set
# CONFIG_MFD_SMPRO is not set
# CONFIG_MFD_AS3722 is not set
# CONFIG_PMIC_ADP5520 is not set
# CONFIG_MFD_AAT2870_CORE is not set
# CONFIG_MFD_ATMEL_FLEXCOM is not set
# CONFIG_MFD_ATMEL_HLCDC is not set
# CONFIG_MFD_BCM590XX is not set
CONFIG_MFD_BD9571MWV=y
# CONFIG_MFD_AC100 is not set
CONFIG_MFD_AXP20X=y
CONFIG_MFD_AXP20X_I2C=y
CONFIG_MFD_AXP20X_RSB=y
CONFIG_MFD_CROS_EC_DEV=y
# CONFIG_MFD_CS42L43_I2C is not set
# CONFIG_MFD_CS42L43_SDW is not set
# CONFIG_MFD_MADERA is not set
# CONFIG_MFD_MAX5970 is not set
# CONFIG_PMIC_DA903X is not set
# CONFIG_MFD_DA9052_SPI is not set
# CONFIG_MFD_DA9052_I2C is not set
# CONFIG_MFD_DA9055 is not set
# CONFIG_MFD_DA9062 is not set
# CONFIG_MFD_DA9063 is not set
# CONFIG_MFD_DA9150 is not set
# CONFIG_MFD_DLN2 is not set
CONFIG_MFD_EXYNOS_LPASS=m
# CONFIG_MFD_GATEWORKS_GSC is not set
# CONFIG_MFD_MC13XXX_SPI is not set
# CONFIG_MFD_MC13XXX_I2C is not set
# CONFIG_MFD_MP2629 is not set
CONFIG_MFD_HI6421_PMIC=y
# CONFIG_MFD_HI6421_SPMI is not set
CONFIG_MFD_HI655X_PMIC=y
# CONFIG_LPC_ICH is not set
# CONFIG_LPC_SCH is not set
# CONFIG_MFD_IQS62X is not set
# CONFIG_MFD_JANZ_CMODIO is not set
# CONFIG_MFD_KEMPLD is not set
# CONFIG_MFD_88PM800 is not set
# CONFIG_MFD_88PM805 is not set
# CONFIG_MFD_88PM860X is not set
# CONFIG_MFD_MAX14577 is not set
# CONFIG_MFD_MAX77541 is not set
CONFIG_MFD_MAX77620=y
# CONFIG_MFD_MAX77650 is not set
# CONFIG_MFD_MAX77686 is not set
# CONFIG_MFD_MAX77693 is not set
# CONFIG_MFD_MAX77714 is not set
# CONFIG_MFD_MAX77843 is not set
# CONFIG_MFD_MAX8907 is not set
# CONFIG_MFD_MAX8925 is not set
# CONFIG_MFD_MAX8997 is not set
# CONFIG_MFD_MAX8998 is not set
CONFIG_MFD_MT6360=y
# CONFIG_MFD_MT6370 is not set
CONFIG_MFD_MT6397=y
# CONFIG_MFD_MENF21BMC is not set
# CONFIG_MFD_OCELOT is not set
# CONFIG_EZX_PCAP is not set
# CONFIG_MFD_CPCAP is not set
# CONFIG_MFD_VIPERBOARD is not set
# CONFIG_MFD_NTXEC is not set
# CONFIG_MFD_RETU is not set
# CONFIG_MFD_PCF50633 is not set
# CONFIG_MFD_QCOM_RPM is not set
CONFIG_MFD_SPMI_PMIC=y
# CONFIG_MFD_SY7636A is not set
# CONFIG_MFD_RDC321X is not set
# CONFIG_MFD_RT4831 is not set
# CONFIG_MFD_RT5033 is not set
# CONFIG_MFD_RT5120 is not set
# CONFIG_MFD_RC5T583 is not set
CONFIG_MFD_RK8XX=y
CONFIG_MFD_RK8XX_I2C=y
CONFIG_MFD_RK8XX_SPI=y
# CONFIG_MFD_RN5T618 is not set
CONFIG_MFD_SEC_CORE=y
# CONFIG_MFD_SI476X_CORE is not set
CONFIG_MFD_SIMPLE_MFD_I2C=y
CONFIG_MFD_SL28CPLD=y
# CONFIG_MFD_SM501 is not set
# CONFIG_MFD_SKY81452 is not set
# CONFIG_MFD_SC27XX_PMIC is not set
CONFIG_RZ_MTU3=y
# CONFIG_MFD_STMPE is not set
# CONFIG_MFD_SUN6I_PRCM is not set
CONFIG_MFD_SYSCON=y
CONFIG_MFD_TI_AM335X_TSCADC=m
# CONFIG_MFD_LP3943 is not set
# CONFIG_MFD_LP8788 is not set
# CONFIG_MFD_TI_LMU is not set
# CONFIG_MFD_PALMAS is not set
# CONFIG_TPS6105X is not set
# CONFIG_TPS65010 is not set
# CONFIG_TPS6507X is not set
# CONFIG_MFD_TPS65086 is not set
# CONFIG_MFD_TPS65090 is not set
# CONFIG_MFD_TPS65217 is not set
# CONFIG_MFD_TI_LP873X is not set
# CONFIG_MFD_TI_LP87565 is not set
# CONFIG_MFD_TPS65218 is not set
CONFIG_MFD_TPS65219=y
# CONFIG_MFD_TPS6586X is not set
# CONFIG_MFD_TPS65910 is not set
# CONFIG_MFD_TPS65912_I2C is not set
# CONFIG_MFD_TPS65912_SPI is not set
# CONFIG_MFD_TPS6594_I2C is not set
# CONFIG_MFD_TPS6594_SPI is not set
# CONFIG_TWL4030_CORE is not set
# CONFIG_TWL6040_CORE is not set
# CONFIG_MFD_WL1273_CORE is not set
# CONFIG_MFD_LM3533 is not set
# CONFIG_MFD_TC3589X is not set
# CONFIG_MFD_TQMX86 is not set
# CONFIG_MFD_VX855 is not set
# CONFIG_MFD_LOCHNAGAR is not set
# CONFIG_MFD_ARIZONA_I2C is not set
# CONFIG_MFD_ARIZONA_SPI is not set
# CONFIG_MFD_WM8400 is not set
# CONFIG_MFD_WM831X_I2C is not set
# CONFIG_MFD_WM831X_SPI is not set
# CONFIG_MFD_WM8350_I2C is not set
CONFIG_MFD_WM8994=m
CONFIG_MFD_ROHM_BD718XX=y
# CONFIG_MFD_ROHM_BD71828 is not set
# CONFIG_MFD_ROHM_BD957XMUF is not set
# CONFIG_MFD_STM32_LPTIMER is not set
# CONFIG_MFD_STM32_TIMERS is not set
# CONFIG_MFD_STPMIC1 is not set
# CONFIG_MFD_STMFX is not set
CONFIG_MFD_WCD934X=m
# CONFIG_MFD_ATC260X_I2C is not set
# CONFIG_MFD_KHADAS_MCU is not set
# CONFIG_MFD_QCOM_PM8008 is not set
CONFIG_MFD_VEXPRESS_SYSREG=y
# CONFIG_RAVE_SP_CORE is not set
# CONFIG_MFD_INTEL_M10_BMC_SPI is not set
# CONFIG_MFD_RSMU_I2C is not set
# CONFIG_MFD_RSMU_SPI is not set
# end of Multifunction device drivers
CONFIG_REGULATOR=y
# CONFIG_REGULATOR_DEBUG is not set
CONFIG_REGULATOR_FIXED_VOLTAGE=y
# CONFIG_REGULATOR_VIRTUAL_CONSUMER is not set
# CONFIG_REGULATOR_USERSPACE_CONSUMER is not set
# CONFIG_REGULATOR_88PG86X is not set
# CONFIG_REGULATOR_ACT8865 is not set
# CONFIG_REGULATOR_AD5398 is not set
# CONFIG_REGULATOR_ANATOP is not set
# CONFIG_REGULATOR_ARM_SCMI is not set
# CONFIG_REGULATOR_AW37503 is not set
CONFIG_REGULATOR_AXP20X=y
CONFIG_REGULATOR_BD718XX=y
CONFIG_REGULATOR_BD9571MWV=y
CONFIG_REGULATOR_CROS_EC=y
# CONFIG_REGULATOR_DA9121 is not set
# CONFIG_REGULATOR_DA9210 is not set
# CONFIG_REGULATOR_DA9211 is not set
CONFIG_REGULATOR_FAN53555=y
# CONFIG_REGULATOR_FAN53880 is not set
CONFIG_REGULATOR_GPIO=y
# CONFIG_REGULATOR_HI6421 is not set
CONFIG_REGULATOR_HI6421V530=y
CONFIG_REGULATOR_HI655X=y
# CONFIG_REGULATOR_ISL9305 is not set
# CONFIG_REGULATOR_ISL6271A is not set
# CONFIG_REGULATOR_LP3971 is not set
# CONFIG_REGULATOR_LP3972 is not set
# CONFIG_REGULATOR_LP872X is not set
# CONFIG_REGULATOR_LP8755 is not set
# CONFIG_REGULATOR_LTC3589 is not set
# CONFIG_REGULATOR_LTC3676 is not set
# CONFIG_REGULATOR_MAX1586 is not set
CONFIG_REGULATOR_MAX77620=y
# CONFIG_REGULATOR_MAX77857 is not set
# CONFIG_REGULATOR_MAX8649 is not set
# CONFIG_REGULATOR_MAX8660 is not set
# CONFIG_REGULATOR_MAX8893 is not set
# CONFIG_REGULATOR_MAX8952 is not set
CONFIG_REGULATOR_MAX8973=y
# CONFIG_REGULATOR_MAX20086 is not set
# CONFIG_REGULATOR_MAX20411 is not set
# CONFIG_REGULATOR_MAX77826 is not set
# CONFIG_REGULATOR_MCP16502 is not set
# CONFIG_REGULATOR_MP5416 is not set
CONFIG_REGULATOR_MP8859=y
# CONFIG_REGULATOR_MP886X is not set
# CONFIG_REGULATOR_MPQ7920 is not set
# CONFIG_REGULATOR_MT6311 is not set
CONFIG_REGULATOR_MT6315=m
# CONFIG_REGULATOR_MT6323 is not set
# CONFIG_REGULATOR_MT6331 is not set
# CONFIG_REGULATOR_MT6332 is not set
CONFIG_REGULATOR_MT6357=y
CONFIG_REGULATOR_MT6358=y
CONFIG_REGULATOR_MT6359=y
CONFIG_REGULATOR_MT6360=y
# CONFIG_REGULATOR_MT6380 is not set
CONFIG_REGULATOR_MT6397=y
CONFIG_REGULATOR_PCA9450=y
CONFIG_REGULATOR_PF8X00=y
CONFIG_REGULATOR_PFUZE100=y
# CONFIG_REGULATOR_PV88060 is not set
# CONFIG_REGULATOR_PV88080 is not set
# CONFIG_REGULATOR_PV88090 is not set
CONFIG_REGULATOR_PWM=y
# CONFIG_REGULATOR_QCOM_REFGEN is not set
CONFIG_REGULATOR_QCOM_RPMH=y
CONFIG_REGULATOR_QCOM_SMD_RPM=y
CONFIG_REGULATOR_QCOM_SPMI=y
# CONFIG_REGULATOR_QCOM_USB_VBUS is not set
CONFIG_REGULATOR_RAA215300=y
# CONFIG_REGULATOR_RASPBERRYPI_TOUCHSCREEN_ATTINY is not set
CONFIG_REGULATOR_RK808=y
CONFIG_REGULATOR_ROHM=y
# CONFIG_REGULATOR_RT4801 is not set
# CONFIG_REGULATOR_RT4803 is not set
# CONFIG_REGULATOR_RT5190A is not set
# CONFIG_REGULATOR_RT5739 is not set
# CONFIG_REGULATOR_RT5759 is not set
# CONFIG_REGULATOR_RT6160 is not set
# CONFIG_REGULATOR_RT6190 is not set
# CONFIG_REGULATOR_RT6245 is not set
# CONFIG_REGULATOR_RTQ2134 is not set
# CONFIG_REGULATOR_RTMV20 is not set
# CONFIG_REGULATOR_RTQ6752 is not set
# CONFIG_REGULATOR_RTQ2208 is not set
# CONFIG_REGULATOR_S2MPA01 is not set
CONFIG_REGULATOR_S2MPS11=y
# CONFIG_REGULATOR_S5M8767 is not set
# CONFIG_REGULATOR_SLG51000 is not set
# CONFIG_REGULATOR_STM32_BOOSTER is not set
# CONFIG_REGULATOR_STM32_VREFBUF is not set
# CONFIG_REGULATOR_STM32_PWR is not set
# CONFIG_REGULATOR_SY8106A is not set
# CONFIG_REGULATOR_SY8824X is not set
# CONFIG_REGULATOR_SY8827N is not set
# CONFIG_REGULATOR_TPS51632 is not set
# CONFIG_REGULATOR_TPS62360 is not set
# CONFIG_REGULATOR_TPS6286X is not set
# CONFIG_REGULATOR_TPS6287X is not set
# CONFIG_REGULATOR_TPS65023 is not set
# CONFIG_REGULATOR_TPS6507X is not set
CONFIG_REGULATOR_TPS65132=m
CONFIG_REGULATOR_TPS65219=y
# CONFIG_REGULATOR_TPS6524X is not set
CONFIG_REGULATOR_UNIPHIER=y
CONFIG_REGULATOR_VCTRL=m
# CONFIG_REGULATOR_VEXPRESS is not set
# CONFIG_REGULATOR_VQMMC_IPQ4019 is not set
# CONFIG_REGULATOR_WM8994 is not set
# CONFIG_REGULATOR_QCOM_LABIBB is not set
CONFIG_RC_CORE=m
# CONFIG_LIRC is not set
CONFIG_RC_MAP=m
CONFIG_RC_DECODERS=y
# CONFIG_IR_IMON_DECODER is not set
# CONFIG_IR_JVC_DECODER is not set
# CONFIG_IR_MCE_KBD_DECODER is not set
# CONFIG_IR_NEC_DECODER is not set
# CONFIG_IR_RC5_DECODER is not set
# CONFIG_IR_RC6_DECODER is not set
# CONFIG_IR_RCMM_DECODER is not set
# CONFIG_IR_SANYO_DECODER is not set
# CONFIG_IR_SHARP_DECODER is not set
# CONFIG_IR_SONY_DECODER is not set
# CONFIG_IR_XMP_DECODER is not set
CONFIG_RC_DEVICES=y
# CONFIG_IR_ENE is not set
# CONFIG_IR_FINTEK is not set
CONFIG_IR_GPIO_CIR=m
# CONFIG_IR_HIX5HD2 is not set
# CONFIG_IR_IGORPLUGUSB is not set
# CONFIG_IR_IGUANA is not set
# CONFIG_IR_IMON is not set
# CONFIG_IR_IMON_RAW is not set
# CONFIG_IR_ITE_CIR is not set
# CONFIG_IR_MCEUSB is not set
CONFIG_IR_MESON=m
# CONFIG_IR_MESON_TX is not set
# CONFIG_IR_MTK is not set
# CONFIG_IR_NUVOTON is not set
# CONFIG_IR_REDRAT3 is not set
# CONFIG_IR_SERIAL is not set
# CONFIG_IR_STREAMZAP is not set
CONFIG_IR_SUNXI=m
# CONFIG_IR_TOY is not set
# CONFIG_IR_TTUSBIR is not set
# CONFIG_RC_ATI_REMOTE is not set
# CONFIG_RC_LOOPBACK is not set
# CONFIG_RC_XBOX_DVD is not set
CONFIG_CEC_CORE=m
CONFIG_CEC_NOTIFIER=y
#
# CEC support
#
# CONFIG_MEDIA_CEC_RC is not set
# CONFIG_MEDIA_CEC_SUPPORT is not set
# end of CEC support
CONFIG_MEDIA_SUPPORT=m
CONFIG_MEDIA_SUPPORT_FILTER=y
CONFIG_MEDIA_SUBDRV_AUTOSELECT=y
#
# Media device types
#
CONFIG_MEDIA_CAMERA_SUPPORT=y
CONFIG_MEDIA_ANALOG_TV_SUPPORT=y
CONFIG_MEDIA_DIGITAL_TV_SUPPORT=y
# CONFIG_MEDIA_RADIO_SUPPORT is not set
CONFIG_MEDIA_SDR_SUPPORT=y
CONFIG_MEDIA_PLATFORM_SUPPORT=y
# CONFIG_MEDIA_TEST_SUPPORT is not set
# end of Media device types
CONFIG_VIDEO_DEV=m
CONFIG_MEDIA_CONTROLLER=y
CONFIG_DVB_CORE=m
#
# Video4Linux options
#
CONFIG_VIDEO_V4L2_I2C=y
CONFIG_VIDEO_V4L2_SUBDEV_API=y
# CONFIG_VIDEO_ADV_DEBUG is not set
# CONFIG_VIDEO_FIXED_MINOR_RANGES is not set
CONFIG_V4L2_H264=m
CONFIG_V4L2_VP9=m
CONFIG_V4L2_MEM2MEM_DEV=m
CONFIG_V4L2_FWNODE=m
CONFIG_V4L2_ASYNC=m
CONFIG_V4L2_CCI=m
CONFIG_V4L2_CCI_I2C=m
# end of Video4Linux options
#
# Media controller options
#
# CONFIG_MEDIA_CONTROLLER_DVB is not set
CONFIG_MEDIA_CONTROLLER_REQUEST_API=y
# end of Media controller options
#
# Digital TV options
#
# CONFIG_DVB_MMAP is not set
# CONFIG_DVB_NET is not set
CONFIG_DVB_MAX_ADAPTERS=16
CONFIG_DVB_DYNAMIC_MINORS=y
# CONFIG_DVB_DEMUX_SECTION_LOSS_LOG is not set
# CONFIG_DVB_ULE_DEBUG is not set
# end of Digital TV options
#
# Media drivers
#
#
# Drivers filtered as selected at 'Filter media drivers'
#
#
# Media drivers
#
CONFIG_MEDIA_USB_SUPPORT=y
#
# Webcam devices
#
# CONFIG_USB_GSPCA is not set
# CONFIG_USB_PWC is not set
# CONFIG_USB_S2255 is not set
# CONFIG_VIDEO_USBTV is not set
CONFIG_USB_VIDEO_CLASS=m
CONFIG_USB_VIDEO_CLASS_INPUT_EVDEV=y
#
# Analog TV USB devices
#
# CONFIG_VIDEO_GO7007 is not set
# CONFIG_VIDEO_HDPVR is not set
# CONFIG_VIDEO_PVRUSB2 is not set
# CONFIG_VIDEO_STK1160 is not set
#
# Analog/digital TV USB devices
#
# CONFIG_VIDEO_AU0828 is not set
# CONFIG_VIDEO_CX231XX is not set
#
# Digital TV USB devices
#
# CONFIG_DVB_AS102 is not set
# CONFIG_DVB_B2C2_FLEXCOP_USB is not set
# CONFIG_DVB_USB_V2 is not set
# CONFIG_DVB_USB is not set
# CONFIG_SMS_USB_DRV is not set
# CONFIG_DVB_TTUSB_BUDGET is not set
# CONFIG_DVB_TTUSB_DEC is not set
#
# Webcam, TV (analog/digital) USB devices
#
# CONFIG_VIDEO_EM28XX is not set
#
# Software defined radio USB devices
#
# CONFIG_USB_AIRSPY is not set
# CONFIG_USB_HACKRF is not set
# CONFIG_USB_MSI2500 is not set
# CONFIG_MEDIA_PCI_SUPPORT is not set
CONFIG_MEDIA_PLATFORM_DRIVERS=y
CONFIG_V4L_PLATFORM_DRIVERS=y
CONFIG_SDR_PLATFORM_DRIVERS=y
# CONFIG_DVB_PLATFORM_DRIVERS is not set
CONFIG_V4L_MEM2MEM_DRIVERS=y
# CONFIG_VIDEO_MEM2MEM_DEINTERLACE is not set
# CONFIG_VIDEO_MUX is not set
#
# Allegro DVT media platform drivers
#
# CONFIG_VIDEO_ALLEGRO_DVT is not set
#
# Amlogic media platform drivers
#
# CONFIG_VIDEO_MESON_GE2D is not set
#
# Amphion drivers
#
# CONFIG_VIDEO_AMPHION_VPU is not set
#
# Aspeed media platform drivers
#
#
# Atmel media platform drivers
#
#
# Cadence media platform drivers
#
# CONFIG_VIDEO_CADENCE_CSI2RX is not set
# CONFIG_VIDEO_CADENCE_CSI2TX is not set
#
# Chips&Media media platform drivers
#
# CONFIG_VIDEO_CODA is not set
#
# Intel media platform drivers
#
#
# Marvell media platform drivers
#
# CONFIG_VIDEO_CAFE_CCIC is not set
#
# Mediatek media platform drivers
#
CONFIG_VIDEO_MEDIATEK_JPEG=m
# CONFIG_VIDEO_MEDIATEK_MDP is not set
CONFIG_VIDEO_MEDIATEK_VCODEC_SCP=y
CONFIG_VIDEO_MEDIATEK_VCODEC=m
# CONFIG_VIDEO_MEDIATEK_VPU is not set
# CONFIG_VIDEO_MEDIATEK_MDP3 is not set
#
# Microchip Technology, Inc. media platform drivers
#
#
# NVidia media platform drivers
#
# CONFIG_VIDEO_TEGRA_VDE is not set
#
# NXP media platform drivers
#
CONFIG_VIDEO_IMX7_CSI=m
# CONFIG_VIDEO_IMX8MQ_MIPI_CSI2 is not set
CONFIG_VIDEO_IMX_MIPI_CSIS=m
CONFIG_VIDEO_IMX8_ISI=m
CONFIG_VIDEO_IMX8_ISI_M2M=y
# CONFIG_VIDEO_IMX_PXP is not set
# CONFIG_VIDEO_DW100 is not set
# CONFIG_VIDEO_IMX8_JPEG is not set
#
# Qualcomm media platform drivers
#
CONFIG_VIDEO_QCOM_CAMSS=m
CONFIG_VIDEO_QCOM_VENUS=m
#
# Renesas media platform drivers
#
CONFIG_VIDEO_RCAR_ISP=m
CONFIG_VIDEO_RCAR_CSI2=m
CONFIG_VIDEO_RCAR_VIN=m
CONFIG_VIDEO_RZG2L_CSI2=m
CONFIG_VIDEO_RZG2L_CRU=m
CONFIG_VIDEO_RENESAS_FCP=m
CONFIG_VIDEO_RENESAS_FDP1=m
# CONFIG_VIDEO_RENESAS_JPU is not set
CONFIG_VIDEO_RENESAS_VSP1=m
CONFIG_VIDEO_RCAR_DRIF=m
#
# Rockchip media platform drivers
#
# CONFIG_VIDEO_ROCKCHIP_RGA is not set
# CONFIG_VIDEO_ROCKCHIP_ISP1 is not set
#
# Samsung media platform drivers
#
CONFIG_VIDEO_SAMSUNG_EXYNOS_GSC=m
# CONFIG_VIDEO_SAMSUNG_EXYNOS4_IS is not set
# CONFIG_VIDEO_SAMSUNG_S5P_G2D is not set
CONFIG_VIDEO_SAMSUNG_S5P_JPEG=m
CONFIG_VIDEO_SAMSUNG_S5P_MFC=m
#
# STMicroelectronics media platform drivers
#
# CONFIG_VIDEO_STM32_DCMI is not set
# CONFIG_VIDEO_STM32_DMA2D is not set
#
# Sunxi media platform drivers
#
# CONFIG_VIDEO_SUN4I_CSI is not set
CONFIG_VIDEO_SUN6I_CSI=m
# CONFIG_VIDEO_SUN6I_MIPI_CSI2 is not set
# CONFIG_VIDEO_SUN8I_A83T_MIPI_CSI2 is not set
# CONFIG_VIDEO_SUN8I_DEINTERLACE is not set
# CONFIG_VIDEO_SUN8I_ROTATE is not set
#
# Texas Instruments drivers
#
# CONFIG_VIDEO_TI_CAL is not set
#
# Verisilicon media platform drivers
#
CONFIG_VIDEO_HANTRO=m
CONFIG_VIDEO_HANTRO_IMX8M=y
CONFIG_VIDEO_HANTRO_ROCKCHIP=y
CONFIG_VIDEO_HANTRO_SUNXI=y
#
# VIA media platform drivers
#
#
# Xilinx media platform drivers
#
# CONFIG_VIDEO_XILINX is not set
#
# MMC/SDIO DVB adapters
#
# CONFIG_SMS_SDIO_DRV is not set
CONFIG_UVC_COMMON=m
CONFIG_VIDEOBUF2_CORE=m
CONFIG_VIDEOBUF2_V4L2=m
CONFIG_VIDEOBUF2_MEMOPS=m
CONFIG_VIDEOBUF2_DMA_CONTIG=m
CONFIG_VIDEOBUF2_VMALLOC=m
CONFIG_VIDEOBUF2_DMA_SG=m
# end of Media drivers
CONFIG_MEDIA_HIDE_ANCILLARY_SUBDRV=y
#
# Media ancillary drivers
#
CONFIG_MEDIA_ATTACH=y
#
# IR I2C driver auto-selected by 'Autoselect ancillary drivers'
#
CONFIG_VIDEO_IR_I2C=m
CONFIG_VIDEO_CAMERA_SENSOR=y
# CONFIG_VIDEO_AR0521 is not set
# CONFIG_VIDEO_HI556 is not set
# CONFIG_VIDEO_HI846 is not set
# CONFIG_VIDEO_HI847 is not set
# CONFIG_VIDEO_IMX208 is not set
# CONFIG_VIDEO_IMX214 is not set
CONFIG_VIDEO_IMX219=m
# CONFIG_VIDEO_IMX258 is not set
# CONFIG_VIDEO_IMX274 is not set
# CONFIG_VIDEO_IMX290 is not set
# CONFIG_VIDEO_IMX296 is not set
# CONFIG_VIDEO_IMX319 is not set
# CONFIG_VIDEO_IMX334 is not set
# CONFIG_VIDEO_IMX335 is not set
# CONFIG_VIDEO_IMX355 is not set
CONFIG_VIDEO_IMX412=m
# CONFIG_VIDEO_IMX415 is not set
# CONFIG_VIDEO_MT9M001 is not set
# CONFIG_VIDEO_MT9M111 is not set
# CONFIG_VIDEO_MT9P031 is not set
# CONFIG_VIDEO_MT9T112 is not set
# CONFIG_VIDEO_MT9V011 is not set
# CONFIG_VIDEO_MT9V032 is not set
# CONFIG_VIDEO_MT9V111 is not set
# CONFIG_VIDEO_OG01A1B is not set
# CONFIG_VIDEO_OV01A10 is not set
# CONFIG_VIDEO_OV02A10 is not set
# CONFIG_VIDEO_OV08D10 is not set
# CONFIG_VIDEO_OV08X40 is not set
# CONFIG_VIDEO_OV13858 is not set
# CONFIG_VIDEO_OV13B10 is not set
# CONFIG_VIDEO_OV2640 is not set
# CONFIG_VIDEO_OV2659 is not set
# CONFIG_VIDEO_OV2680 is not set
# CONFIG_VIDEO_OV2685 is not set
# CONFIG_VIDEO_OV2740 is not set
# CONFIG_VIDEO_OV4689 is not set
CONFIG_VIDEO_OV5640=m
CONFIG_VIDEO_OV5645=m
# CONFIG_VIDEO_OV5647 is not set
# CONFIG_VIDEO_OV5648 is not set
# CONFIG_VIDEO_OV5670 is not set
# CONFIG_VIDEO_OV5675 is not set
# CONFIG_VIDEO_OV5693 is not set
# CONFIG_VIDEO_OV5695 is not set
# CONFIG_VIDEO_OV6650 is not set
# CONFIG_VIDEO_OV7251 is not set
# CONFIG_VIDEO_OV7640 is not set
# CONFIG_VIDEO_OV7670 is not set
# CONFIG_VIDEO_OV772X is not set
# CONFIG_VIDEO_OV7740 is not set
# CONFIG_VIDEO_OV8856 is not set
# CONFIG_VIDEO_OV8858 is not set
# CONFIG_VIDEO_OV8865 is not set
# CONFIG_VIDEO_OV9282 is not set
# CONFIG_VIDEO_OV9640 is not set
# CONFIG_VIDEO_OV9650 is not set
# CONFIG_VIDEO_OV9734 is not set
# CONFIG_VIDEO_RDACM20 is not set
# CONFIG_VIDEO_RDACM21 is not set
# CONFIG_VIDEO_RJ54N1 is not set
# CONFIG_VIDEO_S5C73M3 is not set
# CONFIG_VIDEO_S5K5BAF is not set
# CONFIG_VIDEO_S5K6A3 is not set
# CONFIG_VIDEO_ST_VGXY61 is not set
# CONFIG_VIDEO_CCS is not set
# CONFIG_VIDEO_ET8EK8 is not set
#
# Lens drivers
#
# CONFIG_VIDEO_AD5820 is not set
# CONFIG_VIDEO_AK7375 is not set
# CONFIG_VIDEO_DW9714 is not set
# CONFIG_VIDEO_DW9719 is not set
# CONFIG_VIDEO_DW9768 is not set
# CONFIG_VIDEO_DW9807_VCM is not set
# end of Lens drivers
#
# Flash devices
#
# CONFIG_VIDEO_ADP1653 is not set
# CONFIG_VIDEO_LM3560 is not set
# CONFIG_VIDEO_LM3646 is not set
# end of Flash devices
#
# audio, video and radio I2C drivers auto-selected by 'Autoselect ancillary drivers'
#
#
# Video and audio decoders
#
#
# Video serializers and deserializers
#
# CONFIG_VIDEO_DS90UB913 is not set
# CONFIG_VIDEO_DS90UB953 is not set
# CONFIG_VIDEO_DS90UB960 is not set
# end of Video serializers and deserializers
#
# SPI I2C drivers auto-selected by 'Autoselect ancillary drivers'
#
#
# Media SPI Adapters
#
# CONFIG_CXD2880_SPI_DRV is not set
# CONFIG_VIDEO_GS1662 is not set
# end of Media SPI Adapters
CONFIG_MEDIA_TUNER=m
#
# Tuner drivers auto-selected by 'Autoselect ancillary drivers'
#
CONFIG_MEDIA_TUNER_MC44S803=m
CONFIG_MEDIA_TUNER_MT20XX=m
CONFIG_MEDIA_TUNER_SIMPLE=m
CONFIG_MEDIA_TUNER_TDA18271=m
CONFIG_MEDIA_TUNER_TDA827X=m
CONFIG_MEDIA_TUNER_TDA8290=m
CONFIG_MEDIA_TUNER_TDA9887=m
CONFIG_MEDIA_TUNER_XC2028=m
CONFIG_MEDIA_TUNER_XC4000=m
CONFIG_MEDIA_TUNER_XC5000=m
#
# DVB Frontend drivers auto-selected by 'Autoselect ancillary drivers'
#
#
# Multistandard (satellite) frontends
#
#
# Multistandard (cable + terrestrial) frontends
#
#
# DVB-S (satellite) frontends
#
#
# DVB-T (terrestrial) frontends
#
#
# DVB-C (cable) frontends
#
#
# ATSC (North American/Korean Terrestrial/Cable DTV) frontends
#
#
# ISDB-T (terrestrial) frontends
#
#
# ISDB-S (satellite) & ISDB-T (terrestrial) frontends
#
#
# Digital terrestrial only tuners/PLL
#
#
# SEC control devices for DVB-S
#
#
# Common Interface (EN50221) controller drivers
#
# end of Media ancillary drivers
#
# Graphics support
#
CONFIG_APERTURE_HELPERS=y
CONFIG_SCREEN_INFO=y
CONFIG_VIDEO_CMDLINE=y
CONFIG_VIDEO_NOMODESET=y
# CONFIG_AUXDISPLAY is not set
CONFIG_TEGRA_HOST1X_CONTEXT_BUS=y
CONFIG_TEGRA_HOST1X=m
CONFIG_TEGRA_HOST1X_FIREWALL=y
CONFIG_DRM=m
CONFIG_DRM_MIPI_DSI=y
CONFIG_DRM_KMS_HELPER=m
CONFIG_DRM_FBDEV_EMULATION=y
CONFIG_DRM_FBDEV_OVERALLOC=100
# CONFIG_DRM_LOAD_EDID_FIRMWARE is not set
CONFIG_DRM_DP_AUX_BUS=m
CONFIG_DRM_DISPLAY_HELPER=m
CONFIG_DRM_DISPLAY_DP_HELPER=y
CONFIG_DRM_DISPLAY_HDCP_HELPER=y
CONFIG_DRM_DISPLAY_HDMI_HELPER=y
# CONFIG_DRM_DP_AUX_CHARDEV is not set
# CONFIG_DRM_DP_CEC is not set
CONFIG_DRM_TTM=m
CONFIG_DRM_EXEC=m
CONFIG_DRM_VRAM_HELPER=m
CONFIG_DRM_TTM_HELPER=m
CONFIG_DRM_GEM_DMA_HELPER=m
CONFIG_DRM_GEM_SHMEM_HELPER=m
CONFIG_DRM_SCHED=m
#
# I2C encoder or helper chips
#
CONFIG_DRM_I2C_CH7006=m
CONFIG_DRM_I2C_SIL164=m
CONFIG_DRM_I2C_NXP_TDA998X=m
# CONFIG_DRM_I2C_NXP_TDA9950 is not set
# end of I2C encoder or helper chips
#
# ARM devices
#
CONFIG_DRM_HDLCD=m
# CONFIG_DRM_HDLCD_SHOW_UNDERRUN is not set
CONFIG_DRM_MALI_DISPLAY=m
CONFIG_DRM_KOMEDA=m
# end of ARM devices
# CONFIG_DRM_RADEON is not set
# CONFIG_DRM_AMDGPU is not set
CONFIG_DRM_NOUVEAU=m
CONFIG_NOUVEAU_PLATFORM_DRIVER=y
CONFIG_NOUVEAU_DEBUG=5
CONFIG_NOUVEAU_DEBUG_DEFAULT=3
# CONFIG_NOUVEAU_DEBUG_MMU is not set
# CONFIG_NOUVEAU_DEBUG_PUSH is not set
CONFIG_DRM_NOUVEAU_BACKLIGHT=y
# CONFIG_DRM_KMB_DISPLAY is not set
# CONFIG_DRM_VGEM is not set
# CONFIG_DRM_VKMS is not set
CONFIG_DRM_EXYNOS=m
#
# CRTCs
#
# CONFIG_DRM_EXYNOS_FIMD is not set
CONFIG_DRM_EXYNOS5433_DECON=y
CONFIG_DRM_EXYNOS7_DECON=y
# CONFIG_DRM_EXYNOS_MIXER is not set
# CONFIG_DRM_EXYNOS_VIDI is not set
#
# Encoders and Bridges
#
CONFIG_DRM_EXYNOS_DSI=y
# CONFIG_DRM_EXYNOS_DP is not set
CONFIG_DRM_EXYNOS_HDMI=y
CONFIG_DRM_EXYNOS_MIC=y
#
# Sub-drivers
#
# CONFIG_DRM_EXYNOS_G2D is not set
# CONFIG_DRM_EXYNOS_FIMC is not set
# CONFIG_DRM_EXYNOS_ROTATOR is not set
# CONFIG_DRM_EXYNOS_SCALER is not set
CONFIG_DRM_ROCKCHIP=m
CONFIG_ROCKCHIP_VOP=y
CONFIG_ROCKCHIP_VOP2=y
CONFIG_ROCKCHIP_ANALOGIX_DP=y
CONFIG_ROCKCHIP_CDN_DP=y
CONFIG_ROCKCHIP_DW_HDMI=y
CONFIG_ROCKCHIP_DW_MIPI_DSI=y
CONFIG_ROCKCHIP_INNO_HDMI=y
CONFIG_ROCKCHIP_LVDS=y
# CONFIG_ROCKCHIP_RGB is not set
# CONFIG_ROCKCHIP_RK3066_HDMI is not set
# CONFIG_DRM_VMWGFX is not set
# CONFIG_DRM_UDL is not set
# CONFIG_DRM_AST is not set
# CONFIG_DRM_MGAG200 is not set
CONFIG_DRM_RCAR_DU=m
CONFIG_DRM_RCAR_USE_CMM=y
CONFIG_DRM_RCAR_CMM=m
CONFIG_DRM_RCAR_DW_HDMI=m
CONFIG_DRM_RCAR_USE_LVDS=y
CONFIG_DRM_RCAR_LVDS=m
CONFIG_DRM_RCAR_USE_MIPI_DSI=y
CONFIG_DRM_RCAR_MIPI_DSI=m
CONFIG_DRM_RZG2L_MIPI_DSI=m
CONFIG_DRM_RCAR_VSP=y
CONFIG_DRM_RCAR_WRITEBACK=y
# CONFIG_DRM_SHMOBILE is not set
CONFIG_DRM_SUN4I=m
CONFIG_DRM_SUN6I_DSI=m
CONFIG_DRM_SUN8I_DW_HDMI=m
CONFIG_DRM_SUN8I_MIXER=m
CONFIG_DRM_SUN8I_TCON_TOP=m
# CONFIG_DRM_QXL is not set
# CONFIG_DRM_VIRTIO_GPU is not set
CONFIG_DRM_MSM=m
CONFIG_DRM_MSM_GPU_STATE=y
CONFIG_DRM_MSM_MDSS=y
CONFIG_DRM_MSM_MDP4=y
CONFIG_DRM_MSM_MDP5=y
CONFIG_DRM_MSM_DPU=y
CONFIG_DRM_MSM_DP=y
CONFIG_DRM_MSM_DSI=y
CONFIG_DRM_MSM_DSI_28NM_PHY=y
CONFIG_DRM_MSM_DSI_20NM_PHY=y
CONFIG_DRM_MSM_DSI_28NM_8960_PHY=y
CONFIG_DRM_MSM_DSI_14NM_PHY=y
CONFIG_DRM_MSM_DSI_10NM_PHY=y
CONFIG_DRM_MSM_DSI_7NM_PHY=y
CONFIG_DRM_MSM_HDMI=y
CONFIG_DRM_MSM_HDMI_HDCP=y
CONFIG_DRM_TEGRA=m
# CONFIG_DRM_TEGRA_DEBUG is not set
# CONFIG_DRM_TEGRA_STAGING is not set
# CONFIG_DRM_STM is not set
CONFIG_DRM_PANEL=y
#
# Display Panels
#
# CONFIG_DRM_PANEL_ABT_Y030XX067A is not set
# CONFIG_DRM_PANEL_ARM_VERSATILE is not set
# CONFIG_DRM_PANEL_ASUS_Z00T_TM5P5_NT35596 is not set
# CONFIG_DRM_PANEL_AUO_A030JTN01 is not set
# CONFIG_DRM_PANEL_BOE_BF060Y8M_AJ0 is not set
# CONFIG_DRM_PANEL_BOE_HIMAX8279D is not set
CONFIG_DRM_PANEL_BOE_TV101WUM_NL6=m
# CONFIG_DRM_PANEL_DSI_CM is not set
CONFIG_DRM_PANEL_LVDS=m
CONFIG_DRM_PANEL_SIMPLE=m
CONFIG_DRM_PANEL_EDP=m
# CONFIG_DRM_PANEL_EBBG_FT8719 is not set
# CONFIG_DRM_PANEL_ELIDA_KD35T133 is not set
# CONFIG_DRM_PANEL_FEIXIN_K101_IM2BA02 is not set
# CONFIG_DRM_PANEL_FEIYANG_FY07024DI26A30D is not set
# CONFIG_DRM_PANEL_HIMAX_HX8394 is not set
# CONFIG_DRM_PANEL_ILITEK_IL9322 is not set
# CONFIG_DRM_PANEL_ILITEK_ILI9341 is not set
# CONFIG_DRM_PANEL_ILITEK_ILI9881C is not set
# CONFIG_DRM_PANEL_INNOLUX_EJ030NA is not set
# CONFIG_DRM_PANEL_INNOLUX_P079ZCA is not set
# CONFIG_DRM_PANEL_JADARD_JD9365DA_H3 is not set
# CONFIG_DRM_PANEL_JDI_LT070ME05000 is not set
# CONFIG_DRM_PANEL_JDI_R63452 is not set
# CONFIG_DRM_PANEL_KHADAS_TS050 is not set
# CONFIG_DRM_PANEL_KINGDISPLAY_KD097D04 is not set
# CONFIG_DRM_PANEL_LEADTEK_LTK050H3146W is not set
# CONFIG_DRM_PANEL_LEADTEK_LTK500HD1829 is not set
# CONFIG_DRM_PANEL_SAMSUNG_LD9040 is not set
# CONFIG_DRM_PANEL_LG_LB035Q02 is not set
# CONFIG_DRM_PANEL_LG_LG4573 is not set
# CONFIG_DRM_PANEL_MAGNACHIP_D53E6EA8966 is not set
# CONFIG_DRM_PANEL_NEC_NL8048HL11 is not set
# CONFIG_DRM_PANEL_NEWVISION_NV3051D is not set
# CONFIG_DRM_PANEL_NEWVISION_NV3052C is not set
# CONFIG_DRM_PANEL_NOVATEK_NT35510 is not set
# CONFIG_DRM_PANEL_NOVATEK_NT35560 is not set
# CONFIG_DRM_PANEL_NOVATEK_NT35950 is not set
# CONFIG_DRM_PANEL_NOVATEK_NT36523 is not set
# CONFIG_DRM_PANEL_NOVATEK_NT36672A is not set
# CONFIG_DRM_PANEL_NOVATEK_NT39016 is not set
CONFIG_DRM_PANEL_MANTIX_MLAF057WE51=m
# CONFIG_DRM_PANEL_OLIMEX_LCD_OLINUXINO is not set
# CONFIG_DRM_PANEL_ORISETECH_OTA5601A is not set
# CONFIG_DRM_PANEL_ORISETECH_OTM8009A is not set
# CONFIG_DRM_PANEL_OSD_OSD101T2587_53TS is not set
# CONFIG_DRM_PANEL_PANASONIC_VVX10F034N00 is not set
# CONFIG_DRM_PANEL_RASPBERRYPI_TOUCHSCREEN is not set
CONFIG_DRM_PANEL_RAYDIUM_RM67191=m
# CONFIG_DRM_PANEL_RAYDIUM_RM68200 is not set
# CONFIG_DRM_PANEL_RONBO_RB070D30 is not set
# CONFIG_DRM_PANEL_SAMSUNG_ATNA33XC20 is not set
# CONFIG_DRM_PANEL_SAMSUNG_DB7430 is not set
# CONFIG_DRM_PANEL_SAMSUNG_S6D16D0 is not set
# CONFIG_DRM_PANEL_SAMSUNG_S6D27A1 is not set
# CONFIG_DRM_PANEL_SAMSUNG_S6D7AA0 is not set
# CONFIG_DRM_PANEL_SAMSUNG_S6E3HA2 is not set
# CONFIG_DRM_PANEL_SAMSUNG_S6E63J0X03 is not set
# CONFIG_DRM_PANEL_SAMSUNG_S6E63M0 is not set
# CONFIG_DRM_PANEL_SAMSUNG_S6E88A0_AMS452EF01 is not set
# CONFIG_DRM_PANEL_SAMSUNG_S6E8AA0 is not set
# CONFIG_DRM_PANEL_SAMSUNG_SOFEF00 is not set
# CONFIG_DRM_PANEL_SEIKO_43WVF1G is not set
# CONFIG_DRM_PANEL_SHARP_LQ101R1SX01 is not set
# CONFIG_DRM_PANEL_SHARP_LS037V7DW01 is not set
# CONFIG_DRM_PANEL_SHARP_LS043T1LE01 is not set
# CONFIG_DRM_PANEL_SHARP_LS060T1SX01 is not set
# CONFIG_DRM_PANEL_SITRONIX_ST7701 is not set
CONFIG_DRM_PANEL_SITRONIX_ST7703=m
# CONFIG_DRM_PANEL_SITRONIX_ST7789V is not set
# CONFIG_DRM_PANEL_SONY_ACX565AKM is not set
# CONFIG_DRM_PANEL_SONY_TD4353_JDI is not set
# CONFIG_DRM_PANEL_SONY_TULIP_TRULY_NT35521 is not set
# CONFIG_DRM_PANEL_STARTEK_KD070FHFID015 is not set
# CONFIG_DRM_PANEL_TDO_TL070WSH30 is not set
# CONFIG_DRM_PANEL_TPO_TD028TTEC1 is not set
# CONFIG_DRM_PANEL_TPO_TD043MTEA1 is not set
# CONFIG_DRM_PANEL_TPO_TPG110 is not set
CONFIG_DRM_PANEL_TRULY_NT35597_WQXGA=m
# CONFIG_DRM_PANEL_VISIONOX_RM69299 is not set
CONFIG_DRM_PANEL_VISIONOX_VTDR6130=m
# CONFIG_DRM_PANEL_VISIONOX_R66451 is not set
# CONFIG_DRM_PANEL_WIDECHIPS_WS2401 is not set
# CONFIG_DRM_PANEL_XINPENG_XPP055C272 is not set
# end of Display Panels
CONFIG_DRM_BRIDGE=y
CONFIG_DRM_PANEL_BRIDGE=y
#
# Display Interface Bridges
#
# CONFIG_DRM_CHIPONE_ICN6211 is not set
# CONFIG_DRM_CHRONTEL_CH7033 is not set
# CONFIG_DRM_CROS_EC_ANX7688 is not set
CONFIG_DRM_DISPLAY_CONNECTOR=m
# CONFIG_DRM_FSL_LDB is not set
# CONFIG_DRM_ITE_IT6505 is not set
CONFIG_DRM_LONTIUM_LT8912B=m
# CONFIG_DRM_LONTIUM_LT9211 is not set
CONFIG_DRM_LONTIUM_LT9611=m
CONFIG_DRM_LONTIUM_LT9611UXC=m
CONFIG_DRM_ITE_IT66121=m
# CONFIG_DRM_LVDS_CODEC is not set
# CONFIG_DRM_MEGACHIPS_STDPXXXX_GE_B850V3_FW is not set
CONFIG_DRM_NWL_MIPI_DSI=m
# CONFIG_DRM_NXP_PTN3460 is not set
# CONFIG_DRM_PARADE_PS8622 is not set
CONFIG_DRM_PARADE_PS8640=m
CONFIG_DRM_SAMSUNG_DSIM=m
# CONFIG_DRM_SIL_SII8620 is not set
CONFIG_DRM_SII902X=m
# CONFIG_DRM_SII9234 is not set
CONFIG_DRM_SIMPLE_BRIDGE=m
CONFIG_DRM_THINE_THC63LVD1024=m
# CONFIG_DRM_TOSHIBA_TC358762 is not set
# CONFIG_DRM_TOSHIBA_TC358764 is not set
# CONFIG_DRM_TOSHIBA_TC358767 is not set
CONFIG_DRM_TOSHIBA_TC358768=m
# CONFIG_DRM_TOSHIBA_TC358775 is not set
# CONFIG_DRM_TI_DLPC3433 is not set
CONFIG_DRM_TI_TFP410=m
CONFIG_DRM_TI_SN65DSI83=m
CONFIG_DRM_TI_SN65DSI86=m
# CONFIG_DRM_TI_TPD12S015 is not set
# CONFIG_DRM_ANALOGIX_ANX6345 is not set
# CONFIG_DRM_ANALOGIX_ANX78XX is not set
CONFIG_DRM_ANALOGIX_DP=m
CONFIG_DRM_ANALOGIX_ANX7625=m
CONFIG_DRM_I2C_ADV7511=m
CONFIG_DRM_I2C_ADV7511_AUDIO=y
CONFIG_DRM_I2C_ADV7511_CEC=y
# CONFIG_DRM_CDNS_DSI is not set
CONFIG_DRM_CDNS_MHDP8546=m
CONFIG_DRM_CDNS_MHDP8546_J721E=y
# CONFIG_DRM_IMX8QM_LDB is not set
# CONFIG_DRM_IMX8QXP_LDB is not set
# CONFIG_DRM_IMX8QXP_PIXEL_COMBINER is not set
# CONFIG_DRM_IMX8QXP_PIXEL_LINK is not set
# CONFIG_DRM_IMX8QXP_PIXEL_LINK_TO_DPI is not set
CONFIG_DRM_DW_HDMI=m
CONFIG_DRM_DW_HDMI_AHB_AUDIO=m
CONFIG_DRM_DW_HDMI_I2S_AUDIO=m
# CONFIG_DRM_DW_HDMI_GP_AUDIO is not set
CONFIG_DRM_DW_HDMI_CEC=m
CONFIG_DRM_DW_MIPI_DSI=m
# end of Display Interface Bridges
CONFIG_DRM_IMX_DCSS=m
# CONFIG_DRM_IMX_LCDC is not set
CONFIG_DRM_V3D=m
CONFIG_DRM_VC4=m
# CONFIG_DRM_VC4_HDMI_CEC is not set
# CONFIG_DRM_LOONGSON is not set
CONFIG_DRM_ETNAVIV=m
CONFIG_DRM_ETNAVIV_THERMAL=y
CONFIG_DRM_HISI_HIBMC=m
CONFIG_DRM_HISI_KIRIN=m
# CONFIG_DRM_LOGICVC is not set
CONFIG_DRM_MEDIATEK=m
# CONFIG_DRM_MEDIATEK_DP is not set
CONFIG_DRM_MEDIATEK_HDMI=m
CONFIG_DRM_MXS=y
CONFIG_DRM_MXSFB=m
CONFIG_DRM_IMX_LCDIF=m
CONFIG_DRM_MESON=m
CONFIG_DRM_MESON_DW_HDMI=m
CONFIG_DRM_MESON_DW_MIPI_DSI=m
# CONFIG_DRM_ARCPGU is not set
# CONFIG_DRM_BOCHS is not set
# CONFIG_DRM_CIRRUS_QEMU is not set
# CONFIG_DRM_GM12U320 is not set
# CONFIG_DRM_PANEL_MIPI_DBI is not set
# CONFIG_DRM_SIMPLEDRM is not set
# CONFIG_TINYDRM_HX8357D is not set
# CONFIG_TINYDRM_ILI9163 is not set
# CONFIG_TINYDRM_ILI9225 is not set
# CONFIG_TINYDRM_ILI9341 is not set
# CONFIG_TINYDRM_ILI9486 is not set
# CONFIG_TINYDRM_MI0283QT is not set
# CONFIG_TINYDRM_REPAPER is not set
# CONFIG_TINYDRM_ST7586 is not set
# CONFIG_TINYDRM_ST7735R is not set
CONFIG_DRM_PL111=m
# CONFIG_DRM_XEN_FRONTEND is not set
CONFIG_DRM_LIMA=m
CONFIG_DRM_PANFROST=m
CONFIG_DRM_TIDSS=m
# CONFIG_DRM_GUD is not set
# CONFIG_DRM_SSD130X is not set
# CONFIG_DRM_SPRD is not set
# CONFIG_DRM_LEGACY is not set
CONFIG_DRM_PANEL_ORIENTATION_QUIRKS=y
#
# Frame buffer Devices
#
CONFIG_FB=y
# CONFIG_FB_CIRRUS is not set
# CONFIG_FB_PM2 is not set
# CONFIG_FB_ARMCLCD is not set
# CONFIG_FB_IMX is not set
# CONFIG_FB_CYBER2000 is not set
# CONFIG_FB_ASILIANT is not set
# CONFIG_FB_IMSTT is not set
CONFIG_FB_EFI=y
# CONFIG_FB_OPENCORES is not set
# CONFIG_FB_S1D13XXX is not set
# CONFIG_FB_NVIDIA is not set
# CONFIG_FB_RIVA is not set
# CONFIG_FB_I740 is not set
# CONFIG_FB_MATROX is not set
# CONFIG_FB_RADEON is not set
# CONFIG_FB_ATY128 is not set
# CONFIG_FB_ATY is not set
# CONFIG_FB_S3 is not set
# CONFIG_FB_SAVAGE is not set
# CONFIG_FB_SIS is not set
# CONFIG_FB_NEOMAGIC is not set
# CONFIG_FB_KYRO is not set
# CONFIG_FB_3DFX is not set
# CONFIG_FB_VOODOO1 is not set
# CONFIG_FB_VT8623 is not set
# CONFIG_FB_TRIDENT is not set
# CONFIG_FB_ARK is not set
# CONFIG_FB_PM3 is not set
# CONFIG_FB_CARMINE is not set
# CONFIG_FB_SH_MOBILE_LCDC is not set
# CONFIG_FB_SMSCUFX is not set
# CONFIG_FB_UDL is not set
# CONFIG_FB_IBM_GXT4500 is not set
# CONFIG_FB_XILINX is not set
# CONFIG_FB_VIRTUAL is not set
CONFIG_XEN_FBDEV_FRONTEND=y
# CONFIG_FB_METRONOME is not set
# CONFIG_FB_MB862XX is not set
# CONFIG_FB_SIMPLE is not set
# CONFIG_FB_SSD1307 is not set
# CONFIG_FB_SM712 is not set
# CONFIG_FB_LS2K500 is not set
CONFIG_FB_CORE=y
CONFIG_FB_NOTIFY=y
# CONFIG_FIRMWARE_EDID is not set
CONFIG_FB_DEVICE=y
CONFIG_FB_CFB_FILLRECT=y
CONFIG_FB_CFB_COPYAREA=y
CONFIG_FB_CFB_IMAGEBLIT=y
CONFIG_FB_SYS_FILLRECT=y
CONFIG_FB_SYS_COPYAREA=y
CONFIG_FB_SYS_IMAGEBLIT=y
# CONFIG_FB_FOREIGN_ENDIAN is not set
CONFIG_FB_SYS_FOPS=y
CONFIG_FB_DEFERRED_IO=y
CONFIG_FB_DMAMEM_HELPERS=y
CONFIG_FB_IOMEM_FOPS=y
CONFIG_FB_IOMEM_HELPERS=y
CONFIG_FB_SYSMEM_HELPERS=y
CONFIG_FB_SYSMEM_HELPERS_DEFERRED=y
CONFIG_FB_MODE_HELPERS=y
# CONFIG_FB_TILEBLITTING is not set
# end of Frame buffer Devices
#
# Backlight & LCD device support
#
# CONFIG_LCD_CLASS_DEVICE is not set
CONFIG_BACKLIGHT_CLASS_DEVICE=m
# CONFIG_BACKLIGHT_KTD253 is not set
# CONFIG_BACKLIGHT_KTZ8866 is not set
CONFIG_BACKLIGHT_PWM=m
# CONFIG_BACKLIGHT_QCOM_WLED is not set
# CONFIG_BACKLIGHT_ADP8860 is not set
# CONFIG_BACKLIGHT_ADP8870 is not set
# CONFIG_BACKLIGHT_LM3630A is not set
# CONFIG_BACKLIGHT_LM3639 is not set
CONFIG_BACKLIGHT_LP855X=m
# CONFIG_BACKLIGHT_GPIO is not set
# CONFIG_BACKLIGHT_LV5207LP is not set
# CONFIG_BACKLIGHT_BD6107 is not set
# CONFIG_BACKLIGHT_ARCXCNN is not set
# CONFIG_BACKLIGHT_LED is not set
# end of Backlight & LCD device support
CONFIG_VIDEOMODE_HELPERS=y
CONFIG_HDMI=y
#
# Console display driver support
#
CONFIG_DUMMY_CONSOLE=y
CONFIG_DUMMY_CONSOLE_COLUMNS=80
CONFIG_DUMMY_CONSOLE_ROWS=25
CONFIG_FRAMEBUFFER_CONSOLE=y
# CONFIG_FRAMEBUFFER_CONSOLE_LEGACY_ACCELERATION is not set
CONFIG_FRAMEBUFFER_CONSOLE_DETECT_PRIMARY=y
# CONFIG_FRAMEBUFFER_CONSOLE_ROTATION is not set
# CONFIG_FRAMEBUFFER_CONSOLE_DEFERRED_TAKEOVER is not set
# end of Console display driver support
CONFIG_LOGO=y
# CONFIG_LOGO_LINUX_MONO is not set
# CONFIG_LOGO_LINUX_VGA16 is not set
CONFIG_LOGO_LINUX_CLUT224=y
# end of Graphics support
# CONFIG_DRM_ACCEL is not set
CONFIG_SOUND=y
CONFIG_SND=y
CONFIG_SND_TIMER=y
CONFIG_SND_PCM=y
CONFIG_SND_PCM_ELD=y
CONFIG_SND_PCM_IEC958=y
CONFIG_SND_DMAENGINE_PCM=y
CONFIG_SND_COMPRESS_OFFLOAD=y
CONFIG_SND_JACK=y
CONFIG_SND_JACK_INPUT_DEV=y
# CONFIG_SND_OSSEMUL is not set
CONFIG_SND_PCM_TIMER=y
# CONFIG_SND_HRTIMER is not set
CONFIG_SND_DYNAMIC_MINORS=y
CONFIG_SND_MAX_CARDS=32
CONFIG_SND_SUPPORT_OLD_API=y
CONFIG_SND_PROC_FS=y
CONFIG_SND_VERBOSE_PROCFS=y
# CONFIG_SND_VERBOSE_PRINTK is not set
CONFIG_SND_CTL_FAST_LOOKUP=y
# CONFIG_SND_DEBUG is not set
# CONFIG_SND_CTL_INPUT_VALIDATION is not set
CONFIG_SND_VMASTER=y
# CONFIG_SND_SEQUENCER is not set
CONFIG_SND_DRIVERS=y
# CONFIG_SND_DUMMY is not set
CONFIG_SND_ALOOP=m
# CONFIG_SND_PCMTEST is not set
# CONFIG_SND_MTPAV is not set
# CONFIG_SND_SERIAL_U16550 is not set
# CONFIG_SND_SERIAL_GENERIC is not set
# CONFIG_SND_MPU401 is not set
CONFIG_SND_PCI=y
# CONFIG_SND_AD1889 is not set
# CONFIG_SND_ALS300 is not set
# CONFIG_SND_ALI5451 is not set
# CONFIG_SND_ATIIXP is not set
# CONFIG_SND_ATIIXP_MODEM is not set
# CONFIG_SND_AU8810 is not set
# CONFIG_SND_AU8820 is not set
# CONFIG_SND_AU8830 is not set
# CONFIG_SND_AW2 is not set
# CONFIG_SND_AZT3328 is not set
# CONFIG_SND_BT87X is not set
# CONFIG_SND_CA0106 is not set
# CONFIG_SND_CMIPCI is not set
# CONFIG_SND_OXYGEN is not set
# CONFIG_SND_CS4281 is not set
# CONFIG_SND_CS46XX is not set
# CONFIG_SND_CTXFI is not set
# CONFIG_SND_DARLA20 is not set
# CONFIG_SND_GINA20 is not set
# CONFIG_SND_LAYLA20 is not set
# CONFIG_SND_DARLA24 is not set
# CONFIG_SND_GINA24 is not set
# CONFIG_SND_LAYLA24 is not set
# CONFIG_SND_MONA is not set
# CONFIG_SND_MIA is not set
# CONFIG_SND_ECHO3G is not set
# CONFIG_SND_INDIGO is not set
# CONFIG_SND_INDIGOIO is not set
# CONFIG_SND_INDIGODJ is not set
# CONFIG_SND_INDIGOIOX is not set
# CONFIG_SND_INDIGODJX is not set
# CONFIG_SND_EMU10K1 is not set
# CONFIG_SND_EMU10K1X is not set
# CONFIG_SND_ENS1370 is not set
# CONFIG_SND_ENS1371 is not set
# CONFIG_SND_ES1938 is not set
# CONFIG_SND_ES1968 is not set
# CONFIG_SND_FM801 is not set
# CONFIG_SND_HDSP is not set
# CONFIG_SND_HDSPM is not set
# CONFIG_SND_ICE1712 is not set
# CONFIG_SND_ICE1724 is not set
# CONFIG_SND_INTEL8X0 is not set
# CONFIG_SND_INTEL8X0M is not set
# CONFIG_SND_KORG1212 is not set
# CONFIG_SND_LOLA is not set
# CONFIG_SND_LX6464ES is not set
# CONFIG_SND_MAESTRO3 is not set
# CONFIG_SND_MIXART is not set
# CONFIG_SND_NM256 is not set
# CONFIG_SND_PCXHR is not set
# CONFIG_SND_RIPTIDE is not set
# CONFIG_SND_RME32 is not set
# CONFIG_SND_RME96 is not set
# CONFIG_SND_RME9652 is not set
# CONFIG_SND_SE6X is not set
# CONFIG_SND_SONICVIBES is not set
# CONFIG_SND_TRIDENT is not set
# CONFIG_SND_VIA82XX is not set
# CONFIG_SND_VIA82XX_MODEM is not set
# CONFIG_SND_VIRTUOSO is not set
# CONFIG_SND_VX222 is not set
# CONFIG_SND_YMFPCI is not set
#
# HD-Audio
#
CONFIG_SND_HDA=m
# CONFIG_SND_HDA_INTEL is not set
CONFIG_SND_HDA_TEGRA=m
# CONFIG_SND_HDA_HWDEP is not set
# CONFIG_SND_HDA_RECONFIG is not set
# CONFIG_SND_HDA_INPUT_BEEP is not set
# CONFIG_SND_HDA_PATCH_LOADER is not set
# CONFIG_SND_HDA_SCODEC_CS35L41_I2C is not set
# CONFIG_SND_HDA_SCODEC_CS35L41_SPI is not set
# CONFIG_SND_HDA_SCODEC_CS35L56_I2C is not set
# CONFIG_SND_HDA_SCODEC_CS35L56_SPI is not set
# CONFIG_SND_HDA_SCODEC_TAS2781_I2C is not set
# CONFIG_SND_HDA_CODEC_REALTEK is not set
# CONFIG_SND_HDA_CODEC_ANALOG is not set
# CONFIG_SND_HDA_CODEC_SIGMATEL is not set
# CONFIG_SND_HDA_CODEC_VIA is not set
CONFIG_SND_HDA_CODEC_HDMI=m
# CONFIG_SND_HDA_CODEC_CIRRUS is not set
# CONFIG_SND_HDA_CODEC_CS8409 is not set
# CONFIG_SND_HDA_CODEC_CONEXANT is not set
# CONFIG_SND_HDA_CODEC_CA0110 is not set
# CONFIG_SND_HDA_CODEC_CA0132 is not set
# CONFIG_SND_HDA_CODEC_CMEDIA is not set
# CONFIG_SND_HDA_CODEC_SI3054 is not set
# CONFIG_SND_HDA_GENERIC is not set
CONFIG_SND_HDA_POWER_SAVE_DEFAULT=0
# end of HD-Audio
CONFIG_SND_HDA_CORE=m
CONFIG_SND_HDA_ALIGNED_MMIO=y
CONFIG_SND_HDA_COMPONENT=y
CONFIG_SND_HDA_PREALLOC_SIZE=64
CONFIG_SND_SPI=y
CONFIG_SND_USB=y
# CONFIG_SND_USB_AUDIO is not set
# CONFIG_SND_USB_UA101 is not set
# CONFIG_SND_USB_CAIAQ is not set
# CONFIG_SND_USB_6FIRE is not set
# CONFIG_SND_USB_HIFACE is not set
# CONFIG_SND_BCD2000 is not set
# CONFIG_SND_USB_POD is not set
# CONFIG_SND_USB_PODHD is not set
# CONFIG_SND_USB_TONEPORT is not set
# CONFIG_SND_USB_VARIAX is not set
CONFIG_SND_SOC=y
CONFIG_SND_SOC_GENERIC_DMAENGINE_PCM=y
CONFIG_SND_SOC_COMPRESS=y
CONFIG_SND_SOC_TOPOLOGY=y
# CONFIG_SND_SOC_ADI is not set
# CONFIG_SND_SOC_AMD_ACP is not set
# CONFIG_SND_AMD_ACP_CONFIG is not set
CONFIG_SND_SOC_APPLE_MCA=y
# CONFIG_SND_ATMEL_SOC is not set
CONFIG_SND_BCM2835_SOC_I2S=m
# CONFIG_SND_BCM63XX_I2S_WHISTLER is not set
# CONFIG_SND_DESIGNWARE_I2S is not set
#
# SoC Audio for Freescale CPUs
#
#
# Common SoC Audio options for Freescale CPUs:
#
CONFIG_SND_SOC_FSL_ASRC=m
CONFIG_SND_SOC_FSL_SAI=m
# CONFIG_SND_SOC_FSL_MQS is not set
CONFIG_SND_SOC_FSL_AUDMIX=m
CONFIG_SND_SOC_FSL_SSI=m
CONFIG_SND_SOC_FSL_SPDIF=m
CONFIG_SND_SOC_FSL_ESAI=m
CONFIG_SND_SOC_FSL_MICFIL=m
CONFIG_SND_SOC_FSL_EASRC=m
# CONFIG_SND_SOC_FSL_XCVR is not set
# CONFIG_SND_SOC_FSL_AUD2HTX is not set
CONFIG_SND_SOC_FSL_UTILS=m
# CONFIG_SND_SOC_FSL_RPMSG is not set
CONFIG_SND_SOC_IMX_PCM_DMA=m
CONFIG_SND_SOC_IMX_AUDMUX=m
CONFIG_SND_IMX_SOC=m
#
# SoC Audio support for Freescale i.MX boards:
#
# CONFIG_SND_SOC_IMX_ES8328 is not set
CONFIG_SND_SOC_IMX_SGTL5000=m
CONFIG_SND_SOC_IMX_SPDIF=m
CONFIG_SND_SOC_FSL_ASOC_CARD=m
CONFIG_SND_SOC_IMX_AUDMIX=m
# CONFIG_SND_SOC_IMX_HDMI is not set
# CONFIG_SND_SOC_IMX_RPMSG is not set
# CONFIG_SND_SOC_IMX_CARD is not set
# end of SoC Audio for Freescale CPUs
# CONFIG_SND_SOC_CHV3_I2S is not set
# CONFIG_SND_I2S_HI6210_I2S is not set
# CONFIG_SND_KIRKWOOD_SOC is not set
# CONFIG_SND_SOC_IMG is not set
# CONFIG_SND_SOC_INTEL_KEEMBAY is not set
CONFIG_SND_SOC_MEDIATEK=m
# CONFIG_SND_SOC_MT2701 is not set
# CONFIG_SND_SOC_MT6797 is not set
# CONFIG_SND_SOC_MT7986 is not set
# CONFIG_SND_SOC_MT8173 is not set
CONFIG_SND_SOC_MT8183=m
CONFIG_SND_SOC_MT8183_MT6358_TS3A227E_MAX98357A=m
CONFIG_SND_SOC_MT8183_DA7219_MAX98357A=m
# CONFIG_SND_SOC_MT8186 is not set
# CONFIG_SND_SOC_MTK_BTCVSD is not set
# CONFIG_SND_SOC_MT8188 is not set
CONFIG_SND_SOC_MT8192=m
CONFIG_SND_SOC_MT8192_MT6359_RT1015_RT5682=m
# CONFIG_SND_SOC_MT8195 is not set
#
# ASoC support for Amlogic platforms
#
CONFIG_SND_MESON_AIU=m
CONFIG_SND_MESON_AXG_FIFO=m
CONFIG_SND_MESON_AXG_FRDDR=m
CONFIG_SND_MESON_AXG_TODDR=m
CONFIG_SND_MESON_AXG_TDM_FORMATTER=m
CONFIG_SND_MESON_AXG_TDM_INTERFACE=m
CONFIG_SND_MESON_AXG_TDMIN=m
CONFIG_SND_MESON_AXG_TDMOUT=m
CONFIG_SND_MESON_AXG_SOUND_CARD=m
CONFIG_SND_MESON_AXG_SPDIFOUT=m
CONFIG_SND_MESON_AXG_SPDIFIN=m
CONFIG_SND_MESON_AXG_PDM=m
CONFIG_SND_MESON_CARD_UTILS=m
CONFIG_SND_MESON_CODEC_GLUE=m
CONFIG_SND_MESON_GX_SOUND_CARD=m
CONFIG_SND_MESON_G12A_TOACODEC=m
CONFIG_SND_MESON_G12A_TOHDMITX=m
CONFIG_SND_SOC_MESON_T9015=m
# end of ASoC support for Amlogic platforms
CONFIG_SND_SOC_QCOM=m
CONFIG_SND_SOC_LPASS_CPU=m
CONFIG_SND_SOC_LPASS_HDMI=m
CONFIG_SND_SOC_LPASS_PLATFORM=m
CONFIG_SND_SOC_LPASS_CDC_DMA=m
CONFIG_SND_SOC_LPASS_APQ8016=m
CONFIG_SND_SOC_LPASS_SC7180=m
CONFIG_SND_SOC_LPASS_SC7280=m
# CONFIG_SND_SOC_STORM is not set
CONFIG_SND_SOC_APQ8016_SBC=m
CONFIG_SND_SOC_QCOM_COMMON=m
CONFIG_SND_SOC_QCOM_SDW=m
CONFIG_SND_SOC_QDSP6_COMMON=m
CONFIG_SND_SOC_QDSP6_CORE=m
CONFIG_SND_SOC_QDSP6_AFE=m
CONFIG_SND_SOC_QDSP6_AFE_DAI=m
CONFIG_SND_SOC_QDSP6_AFE_CLOCKS=m
CONFIG_SND_SOC_QDSP6_ADM=m
CONFIG_SND_SOC_QDSP6_ROUTING=m
CONFIG_SND_SOC_QDSP6_ASM=m
CONFIG_SND_SOC_QDSP6_ASM_DAI=m
CONFIG_SND_SOC_QDSP6_APM_DAI=m
CONFIG_SND_SOC_QDSP6_APM_LPASS_DAI=m
CONFIG_SND_SOC_QDSP6_APM=m
CONFIG_SND_SOC_QDSP6_PRM_LPASS_CLOCKS=m
CONFIG_SND_SOC_QDSP6_PRM=m
CONFIG_SND_SOC_QDSP6=m
CONFIG_SND_SOC_MSM8996=m
CONFIG_SND_SOC_SDM845=m
CONFIG_SND_SOC_SM8250=m
# CONFIG_SND_SOC_SC8280XP is not set
CONFIG_SND_SOC_SC7180=m
CONFIG_SND_SOC_SC7280=m
CONFIG_SND_SOC_ROCKCHIP=m
CONFIG_SND_SOC_ROCKCHIP_I2S=m
CONFIG_SND_SOC_ROCKCHIP_I2S_TDM=m
# CONFIG_SND_SOC_ROCKCHIP_PDM is not set
CONFIG_SND_SOC_ROCKCHIP_SPDIF=m
# CONFIG_SND_SOC_ROCKCHIP_MAX98090 is not set
CONFIG_SND_SOC_ROCKCHIP_RT5645=m
# CONFIG_SND_SOC_RK3288_HDMI_ANALOG is not set
CONFIG_SND_SOC_RK3399_GRU_SOUND=m
CONFIG_SND_SOC_SAMSUNG=y
# CONFIG_SND_SAMSUNG_PCM is not set
# CONFIG_SND_SAMSUNG_SPDIF is not set
# CONFIG_SND_SAMSUNG_I2S is not set
# CONFIG_SND_SOC_SAMSUNG_SMDK_WM8994 is not set
# CONFIG_SND_SOC_SAMSUNG_SMDK_SPDIF is not set
# CONFIG_SND_SOC_SMDK_WM8994_PCM is not set
# CONFIG_SND_SOC_SNOW is not set
# CONFIG_SND_SOC_ODROID is not set
# CONFIG_SND_SOC_ARNDALE is not set
# CONFIG_SND_SOC_SAMSUNG_ARIES_WM8994 is not set
# CONFIG_SND_SOC_SAMSUNG_MIDAS_WM1811 is not set
#
# SoC Audio support for Renesas SoCs
#
# CONFIG_SND_SOC_SH4_FSI is not set
CONFIG_SND_SOC_RCAR=m
CONFIG_SND_SOC_RZ=m
# end of SoC Audio support for Renesas SoCs
# CONFIG_SND_SOC_SOF_TOPLEVEL is not set
# CONFIG_SND_SOC_SPRD is not set
#
# STMicroelectronics STM32 SOC audio support
#
# CONFIG_SND_SOC_STM32_SAI is not set
# CONFIG_SND_SOC_STM32_I2S is not set
# CONFIG_SND_SOC_STM32_SPDIFRX is not set
# end of STMicroelectronics STM32 SOC audio support
#
# Allwinner SoC Audio support
#
# CONFIG_SND_SUN4I_CODEC is not set
CONFIG_SND_SUN8I_CODEC=m
CONFIG_SND_SUN8I_CODEC_ANALOG=m
CONFIG_SND_SUN50I_CODEC_ANALOG=m
CONFIG_SND_SUN4I_I2S=m
CONFIG_SND_SUN4I_SPDIF=m
# CONFIG_SND_SUN50I_DMIC is not set
CONFIG_SND_SUN8I_ADDA_PR_REGMAP=m
# end of Allwinner SoC Audio support
CONFIG_SND_SOC_TEGRA=m
# CONFIG_SND_SOC_TEGRA20_AC97 is not set
# CONFIG_SND_SOC_TEGRA20_DAS is not set
# CONFIG_SND_SOC_TEGRA20_I2S is not set
# CONFIG_SND_SOC_TEGRA20_SPDIF is not set
# CONFIG_SND_SOC_TEGRA30_AHUB is not set
# CONFIG_SND_SOC_TEGRA30_I2S is not set
CONFIG_SND_SOC_TEGRA210_AHUB=m
CONFIG_SND_SOC_TEGRA210_DMIC=m
CONFIG_SND_SOC_TEGRA210_I2S=m
CONFIG_SND_SOC_TEGRA210_OPE=m
CONFIG_SND_SOC_TEGRA186_ASRC=m
CONFIG_SND_SOC_TEGRA186_DSPK=m
CONFIG_SND_SOC_TEGRA210_ADMAIF=m
CONFIG_SND_SOC_TEGRA210_MVC=m
CONFIG_SND_SOC_TEGRA210_SFC=m
CONFIG_SND_SOC_TEGRA210_AMX=m
CONFIG_SND_SOC_TEGRA210_ADX=m
CONFIG_SND_SOC_TEGRA210_MIXER=m
CONFIG_SND_SOC_TEGRA_AUDIO_GRAPH_CARD=m
# CONFIG_SND_SOC_TEGRA_RT5631 is not set
# CONFIG_SND_SOC_TEGRA_RT5640 is not set
# CONFIG_SND_SOC_TEGRA_WM8753 is not set
# CONFIG_SND_SOC_TEGRA_WM8903 is not set
# CONFIG_SND_SOC_TEGRA_WM9712 is not set
# CONFIG_SND_SOC_TEGRA_TRIMSLICE is not set
# CONFIG_SND_SOC_TEGRA_ALC5632 is not set
# CONFIG_SND_SOC_TEGRA_MAX98090 is not set
# CONFIG_SND_SOC_TEGRA_MAX98088 is not set
# CONFIG_SND_SOC_TEGRA_RT5677 is not set
# CONFIG_SND_SOC_TEGRA_SGTL5000 is not set
#
# Audio support for Texas Instruments SoCs
#
CONFIG_SND_SOC_TI_EDMA_PCM=m
CONFIG_SND_SOC_TI_SDMA_PCM=m
CONFIG_SND_SOC_TI_UDMA_PCM=m
#
# Texas Instruments DAI support for:
#
CONFIG_SND_SOC_DAVINCI_MCASP=m
#
# Audio support for boards with Texas Instruments SoCs
#
CONFIG_SND_SOC_J721E_EVM=m
# end of Audio support for Texas Instruments SoCs
# CONFIG_SND_SOC_UNIPHIER is not set
# CONFIG_SND_SOC_XILINX_I2S is not set
# CONFIG_SND_SOC_XILINX_AUDIO_FORMATTER is not set
# CONFIG_SND_SOC_XILINX_SPDIF is not set
# CONFIG_SND_SOC_XTFPGA_I2S is not set
CONFIG_SND_SOC_I2C_AND_SPI=y
#
# CODEC drivers
#
CONFIG_SND_SOC_WM_HUBS=m
# CONFIG_SND_SOC_AC97_CODEC is not set
# CONFIG_SND_SOC_ADAU1372_I2C is not set
# CONFIG_SND_SOC_ADAU1372_SPI is not set
# CONFIG_SND_SOC_ADAU1701 is not set
# CONFIG_SND_SOC_ADAU1761_I2C is not set
# CONFIG_SND_SOC_ADAU1761_SPI is not set
CONFIG_SND_SOC_ADAU7002=m
# CONFIG_SND_SOC_ADAU7118_HW is not set
# CONFIG_SND_SOC_ADAU7118_I2C is not set
# CONFIG_SND_SOC_AK4104 is not set
# CONFIG_SND_SOC_AK4118 is not set
# CONFIG_SND_SOC_AK4375 is not set
# CONFIG_SND_SOC_AK4458 is not set
# CONFIG_SND_SOC_AK4554 is not set
CONFIG_SND_SOC_AK4613=m
# CONFIG_SND_SOC_AK4642 is not set
# CONFIG_SND_SOC_AK5386 is not set
# CONFIG_SND_SOC_AK5558 is not set
# CONFIG_SND_SOC_ALC5623 is not set
# CONFIG_SND_SOC_AUDIO_IIO_AUX is not set
# CONFIG_SND_SOC_AW8738 is not set
# CONFIG_SND_SOC_AW88395 is not set
# CONFIG_SND_SOC_AW88261 is not set
# CONFIG_SND_SOC_BD28623 is not set
CONFIG_SND_SOC_BT_SCO=m
# CONFIG_SND_SOC_CHV3_CODEC is not set
CONFIG_SND_SOC_CROS_EC_CODEC=m
# CONFIG_SND_SOC_CS35L32 is not set
# CONFIG_SND_SOC_CS35L33 is not set
# CONFIG_SND_SOC_CS35L34 is not set
# CONFIG_SND_SOC_CS35L35 is not set
# CONFIG_SND_SOC_CS35L36 is not set
# CONFIG_SND_SOC_CS35L41_SPI is not set
# CONFIG_SND_SOC_CS35L41_I2C is not set
# CONFIG_SND_SOC_CS35L45_SPI is not set
# CONFIG_SND_SOC_CS35L45_I2C is not set
# CONFIG_SND_SOC_CS35L56_I2C is not set
# CONFIG_SND_SOC_CS35L56_SPI is not set
# CONFIG_SND_SOC_CS35L56_SDW is not set
# CONFIG_SND_SOC_CS42L42 is not set
# CONFIG_SND_SOC_CS42L42_SDW is not set
# CONFIG_SND_SOC_CS42L51_I2C is not set
# CONFIG_SND_SOC_CS42L52 is not set
# CONFIG_SND_SOC_CS42L56 is not set
# CONFIG_SND_SOC_CS42L73 is not set
# CONFIG_SND_SOC_CS42L83 is not set
# CONFIG_SND_SOC_CS4234 is not set
# CONFIG_SND_SOC_CS4265 is not set
# CONFIG_SND_SOC_CS4270 is not set
# CONFIG_SND_SOC_CS4271_I2C is not set
# CONFIG_SND_SOC_CS4271_SPI is not set
# CONFIG_SND_SOC_CS42XX8_I2C is not set
# CONFIG_SND_SOC_CS43130 is not set
# CONFIG_SND_SOC_CS4341 is not set
# CONFIG_SND_SOC_CS4349 is not set
# CONFIG_SND_SOC_CS53L30 is not set
# CONFIG_SND_SOC_CX2072X is not set
CONFIG_SND_SOC_DA7213=m
CONFIG_SND_SOC_DA7219=m
CONFIG_SND_SOC_DMIC=m
CONFIG_SND_SOC_HDMI_CODEC=m
CONFIG_SND_SOC_ES7134=m
CONFIG_SND_SOC_ES7241=m
CONFIG_SND_SOC_ES8316=m
# CONFIG_SND_SOC_ES8326 is not set
# CONFIG_SND_SOC_ES8328_I2C is not set
# CONFIG_SND_SOC_ES8328_SPI is not set
CONFIG_SND_SOC_GTM601=m
# CONFIG_SND_SOC_HDA is not set
# CONFIG_SND_SOC_ICS43432 is not set
# CONFIG_SND_SOC_IDT821034 is not set
# CONFIG_SND_SOC_INNO_RK3036 is not set
# CONFIG_SND_SOC_MAX98088 is not set
# CONFIG_SND_SOC_MAX98090 is not set
CONFIG_SND_SOC_MAX98357A=m
# CONFIG_SND_SOC_MAX98504 is not set
# CONFIG_SND_SOC_MAX9867 is not set
CONFIG_SND_SOC_MAX98927=m
# CONFIG_SND_SOC_MAX98520 is not set
# CONFIG_SND_SOC_MAX98363 is not set
# CONFIG_SND_SOC_MAX98373_I2C is not set
# CONFIG_SND_SOC_MAX98373_SDW is not set
# CONFIG_SND_SOC_MAX98388 is not set
# CONFIG_SND_SOC_MAX98390 is not set
# CONFIG_SND_SOC_MAX98396 is not set
# CONFIG_SND_SOC_MAX9860 is not set
CONFIG_SND_SOC_MSM8916_WCD_ANALOG=m
CONFIG_SND_SOC_MSM8916_WCD_DIGITAL=m
# CONFIG_SND_SOC_PCM1681 is not set
# CONFIG_SND_SOC_PCM1789_I2C is not set
# CONFIG_SND_SOC_PCM179X_I2C is not set
# CONFIG_SND_SOC_PCM179X_SPI is not set
# CONFIG_SND_SOC_PCM186X_I2C is not set
# CONFIG_SND_SOC_PCM186X_SPI is not set
# CONFIG_SND_SOC_PCM3060_I2C is not set
# CONFIG_SND_SOC_PCM3060_SPI is not set
CONFIG_SND_SOC_PCM3168A=m
CONFIG_SND_SOC_PCM3168A_I2C=m
# CONFIG_SND_SOC_PCM3168A_SPI is not set
# CONFIG_SND_SOC_PCM5102A is not set
# CONFIG_SND_SOC_PCM512x_I2C is not set
# CONFIG_SND_SOC_PCM512x_SPI is not set
# CONFIG_SND_SOC_PEB2466 is not set
# CONFIG_SND_SOC_RK3328 is not set
CONFIG_SND_SOC_RK817=m
CONFIG_SND_SOC_RL6231=m
CONFIG_SND_SOC_RT1015=m
CONFIG_SND_SOC_RT1015P=m
# CONFIG_SND_SOC_RT1017_SDCA_SDW is not set
# CONFIG_SND_SOC_RT1308_SDW is not set
# CONFIG_SND_SOC_RT1316_SDW is not set
# CONFIG_SND_SOC_RT1318_SDW is not set
CONFIG_SND_SOC_RT5514=m
CONFIG_SND_SOC_RT5514_SPI=m
# CONFIG_SND_SOC_RT5616 is not set
# CONFIG_SND_SOC_RT5631 is not set
CONFIG_SND_SOC_RT5640=m
CONFIG_SND_SOC_RT5645=m
CONFIG_SND_SOC_RT5659=m
CONFIG_SND_SOC_RT5663=m
CONFIG_SND_SOC_RT5682=m
CONFIG_SND_SOC_RT5682_I2C=m
# CONFIG_SND_SOC_RT5682_SDW is not set
CONFIG_SND_SOC_RT5682S=m
# CONFIG_SND_SOC_RT700_SDW is not set
# CONFIG_SND_SOC_RT711_SDW is not set
# CONFIG_SND_SOC_RT711_SDCA_SDW is not set
# CONFIG_SND_SOC_RT712_SDCA_SDW is not set
# CONFIG_SND_SOC_RT712_SDCA_DMIC_SDW is not set
# CONFIG_SND_SOC_RT722_SDCA_SDW is not set
# CONFIG_SND_SOC_RT715_SDW is not set
# CONFIG_SND_SOC_RT715_SDCA_SDW is not set
# CONFIG_SND_SOC_RT9120 is not set
CONFIG_SND_SOC_SGTL5000=m
CONFIG_SND_SOC_SIMPLE_AMPLIFIER=m
CONFIG_SND_SOC_SIMPLE_MUX=m
# CONFIG_SND_SOC_SMA1303 is not set
CONFIG_SND_SOC_SPDIF=m
# CONFIG_SND_SOC_SRC4XXX_I2C is not set
# CONFIG_SND_SOC_SSM2305 is not set
# CONFIG_SND_SOC_SSM2518 is not set
# CONFIG_SND_SOC_SSM2602_SPI is not set
# CONFIG_SND_SOC_SSM2602_I2C is not set
# CONFIG_SND_SOC_SSM3515 is not set
# CONFIG_SND_SOC_SSM4567 is not set
# CONFIG_SND_SOC_STA32X is not set
# CONFIG_SND_SOC_STA350 is not set
# CONFIG_SND_SOC_STI_SAS is not set
CONFIG_SND_SOC_TAS2552=m
# CONFIG_SND_SOC_TAS2562 is not set
# CONFIG_SND_SOC_TAS2764 is not set
# CONFIG_SND_SOC_TAS2770 is not set
# CONFIG_SND_SOC_TAS2780 is not set
# CONFIG_SND_SOC_TAS2781_I2C is not set
# CONFIG_SND_SOC_TAS5086 is not set
CONFIG_SND_SOC_TAS571X=m
# CONFIG_SND_SOC_TAS5720 is not set
# CONFIG_SND_SOC_TAS5805M is not set
# CONFIG_SND_SOC_TAS6424 is not set
# CONFIG_SND_SOC_TDA7419 is not set
# CONFIG_SND_SOC_TFA9879 is not set
# CONFIG_SND_SOC_TFA989X is not set
# CONFIG_SND_SOC_TLV320ADC3XXX is not set
# CONFIG_SND_SOC_TLV320AIC23_I2C is not set
# CONFIG_SND_SOC_TLV320AIC23_SPI is not set
CONFIG_SND_SOC_TLV320AIC31XX=m
CONFIG_SND_SOC_TLV320AIC32X4=m
CONFIG_SND_SOC_TLV320AIC32X4_I2C=m
# CONFIG_SND_SOC_TLV320AIC32X4_SPI is not set
CONFIG_SND_SOC_TLV320AIC3X=m
CONFIG_SND_SOC_TLV320AIC3X_I2C=m
# CONFIG_SND_SOC_TLV320AIC3X_SPI is not set
# CONFIG_SND_SOC_TLV320ADCX140 is not set
CONFIG_SND_SOC_TS3A227E=m
# CONFIG_SND_SOC_TSCS42XX is not set
# CONFIG_SND_SOC_TSCS454 is not set
# CONFIG_SND_SOC_UDA1334 is not set
CONFIG_SND_SOC_WCD_CLASSH=m
CONFIG_SND_SOC_WCD9335=m
CONFIG_SND_SOC_WCD_MBHC=m
CONFIG_SND_SOC_WCD934X=m
CONFIG_SND_SOC_WCD938X=m
CONFIG_SND_SOC_WCD938X_SDW=m
# CONFIG_SND_SOC_WM8510 is not set
# CONFIG_SND_SOC_WM8523 is not set
CONFIG_SND_SOC_WM8524=m
# CONFIG_SND_SOC_WM8580 is not set
# CONFIG_SND_SOC_WM8711 is not set
# CONFIG_SND_SOC_WM8728 is not set
# CONFIG_SND_SOC_WM8731_I2C is not set
# CONFIG_SND_SOC_WM8731_SPI is not set
# CONFIG_SND_SOC_WM8737 is not set
# CONFIG_SND_SOC_WM8741 is not set
# CONFIG_SND_SOC_WM8750 is not set
# CONFIG_SND_SOC_WM8753 is not set
# CONFIG_SND_SOC_WM8770 is not set
# CONFIG_SND_SOC_WM8776 is not set
# CONFIG_SND_SOC_WM8782 is not set
# CONFIG_SND_SOC_WM8804_I2C is not set
# CONFIG_SND_SOC_WM8804_SPI is not set
# CONFIG_SND_SOC_WM8903 is not set
CONFIG_SND_SOC_WM8904=m
# CONFIG_SND_SOC_WM8940 is not set
CONFIG_SND_SOC_WM8960=m
# CONFIG_SND_SOC_WM8961 is not set
CONFIG_SND_SOC_WM8962=m
# CONFIG_SND_SOC_WM8974 is not set
CONFIG_SND_SOC_WM8978=m
# CONFIG_SND_SOC_WM8985 is not set
CONFIG_SND_SOC_WM8994=m
CONFIG_SND_SOC_WSA881X=m
# CONFIG_SND_SOC_WSA883X is not set
# CONFIG_SND_SOC_WSA884X is not set
# CONFIG_SND_SOC_ZL38060 is not set
# CONFIG_SND_SOC_MAX9759 is not set
# CONFIG_SND_SOC_MT6351 is not set
CONFIG_SND_SOC_MT6358=m
CONFIG_SND_SOC_MT6359=m
# CONFIG_SND_SOC_MT6359_ACCDET is not set
# CONFIG_SND_SOC_MT6660 is not set
# CONFIG_SND_SOC_NAU8315 is not set
# CONFIG_SND_SOC_NAU8540 is not set
# CONFIG_SND_SOC_NAU8810 is not set
# CONFIG_SND_SOC_NAU8821 is not set
CONFIG_SND_SOC_NAU8822=m
# CONFIG_SND_SOC_NAU8824 is not set
# CONFIG_SND_SOC_TPA6130A2 is not set
CONFIG_SND_SOC_LPASS_MACRO_COMMON=m
CONFIG_SND_SOC_LPASS_WSA_MACRO=m
CONFIG_SND_SOC_LPASS_VA_MACRO=m
CONFIG_SND_SOC_LPASS_RX_MACRO=m
CONFIG_SND_SOC_LPASS_TX_MACRO=m
# end of CODEC drivers
CONFIG_SND_SIMPLE_CARD_UTILS=m
CONFIG_SND_SIMPLE_CARD=m
CONFIG_SND_AUDIO_GRAPH_CARD=m
CONFIG_SND_AUDIO_GRAPH_CARD2=m
# CONFIG_SND_AUDIO_GRAPH_CARD2_CUSTOM_SAMPLE is not set
# CONFIG_SND_TEST_COMPONENT is not set
# CONFIG_SND_XEN_FRONTEND is not set
# CONFIG_SND_VIRTIO is not set
CONFIG_HID_SUPPORT=y
CONFIG_HID=y
# CONFIG_HID_BATTERY_STRENGTH is not set
# CONFIG_HIDRAW is not set
# CONFIG_UHID is not set
CONFIG_HID_GENERIC=y
#
# Special HID drivers
#
CONFIG_HID_A4TECH=y
# CONFIG_HID_ACCUTOUCH is not set
# CONFIG_HID_ACRUX is not set
CONFIG_HID_APPLE=y
# CONFIG_HID_APPLEIR is not set
# CONFIG_HID_ASUS is not set
# CONFIG_HID_AUREAL is not set
CONFIG_HID_BELKIN=y
# CONFIG_HID_BETOP_FF is not set
# CONFIG_HID_BIGBEN_FF is not set
CONFIG_HID_CHERRY=y
CONFIG_HID_CHICONY=y
# CONFIG_HID_CORSAIR is not set
# CONFIG_HID_COUGAR is not set
# CONFIG_HID_MACALLY is not set
# CONFIG_HID_PRODIKEYS is not set
# CONFIG_HID_CMEDIA is not set
# CONFIG_HID_CREATIVE_SB0540 is not set
CONFIG_HID_CYPRESS=y
# CONFIG_HID_DRAGONRISE is not set
# CONFIG_HID_EMS_FF is not set
# CONFIG_HID_ELAN is not set
# CONFIG_HID_ELECOM is not set
# CONFIG_HID_ELO is not set
# CONFIG_HID_EVISION is not set
CONFIG_HID_EZKEY=y
# CONFIG_HID_GEMBIRD is not set
# CONFIG_HID_GFRM is not set
# CONFIG_HID_GLORIOUS is not set
# CONFIG_HID_HOLTEK is not set
# CONFIG_HID_GOOGLE_HAMMER is not set
# CONFIG_HID_GOOGLE_STADIA_FF is not set
# CONFIG_HID_VIVALDI is not set
# CONFIG_HID_GT683R is not set
# CONFIG_HID_KEYTOUCH is not set
# CONFIG_HID_KYE is not set
# CONFIG_HID_UCLOGIC is not set
# CONFIG_HID_WALTOP is not set
# CONFIG_HID_VIEWSONIC is not set
# CONFIG_HID_VRC2 is not set
# CONFIG_HID_XIAOMI is not set
# CONFIG_HID_GYRATION is not set
# CONFIG_HID_ICADE is not set
CONFIG_HID_ITE=y
# CONFIG_HID_JABRA is not set
# CONFIG_HID_TWINHAN is not set
CONFIG_HID_KENSINGTON=y
# CONFIG_HID_LCPOWER is not set
# CONFIG_HID_LED is not set
# CONFIG_HID_LENOVO is not set
# CONFIG_HID_LETSKETCH is not set
CONFIG_HID_LOGITECH=y
# CONFIG_HID_LOGITECH_HIDPP is not set
# CONFIG_LOGITECH_FF is not set
# CONFIG_LOGIRUMBLEPAD2_FF is not set
# CONFIG_LOGIG940_FF is not set
# CONFIG_LOGIWHEELS_FF is not set
# CONFIG_HID_MAGICMOUSE is not set
# CONFIG_HID_MALTRON is not set
# CONFIG_HID_MAYFLASH is not set
# CONFIG_HID_MEGAWORLD_FF is not set
CONFIG_HID_REDRAGON=y
CONFIG_HID_MICROSOFT=y
CONFIG_HID_MONTEREY=y
CONFIG_HID_MULTITOUCH=m
# CONFIG_HID_NINTENDO is not set
# CONFIG_HID_NTI is not set
# CONFIG_HID_NTRIG is not set
# CONFIG_HID_NVIDIA_SHIELD is not set
# CONFIG_HID_ORTEK is not set
# CONFIG_HID_PANTHERLORD is not set
# CONFIG_HID_PENMOUNT is not set
# CONFIG_HID_PETALYNX is not set
# CONFIG_HID_PICOLCD is not set
# CONFIG_HID_PLANTRONICS is not set
# CONFIG_HID_PLAYSTATION is not set
# CONFIG_HID_PXRC is not set
# CONFIG_HID_RAZER is not set
# CONFIG_HID_PRIMAX is not set
# CONFIG_HID_RETRODE is not set
# CONFIG_HID_ROCCAT is not set
# CONFIG_HID_SAITEK is not set
# CONFIG_HID_SAMSUNG is not set
# CONFIG_HID_SEMITEK is not set
# CONFIG_HID_SIGMAMICRO is not set
# CONFIG_HID_SONY is not set
# CONFIG_HID_SPEEDLINK is not set
# CONFIG_HID_STEAM is not set
# CONFIG_HID_STEELSERIES is not set
# CONFIG_HID_SUNPLUS is not set
# CONFIG_HID_RMI is not set
# CONFIG_HID_GREENASIA is not set
# CONFIG_HID_SMARTJOYPLUS is not set
# CONFIG_HID_TIVO is not set
# CONFIG_HID_TOPSEED is not set
# CONFIG_HID_TOPRE is not set
# CONFIG_HID_THINGM is not set
# CONFIG_HID_THRUSTMASTER is not set
# CONFIG_HID_UDRAW_PS3 is not set
# CONFIG_HID_U2FZERO is not set
# CONFIG_HID_WACOM is not set
# CONFIG_HID_WIIMOTE is not set
# CONFIG_HID_XINMO is not set
# CONFIG_HID_ZEROPLUS is not set
# CONFIG_HID_ZYDACRON is not set
# CONFIG_HID_SENSOR_HUB is not set
# CONFIG_HID_ALPS is not set
# CONFIG_HID_MCP2221 is not set
# end of Special HID drivers
#
# HID-BPF support
#
# end of HID-BPF support
#
# USB HID support
#
CONFIG_USB_HID=y
# CONFIG_HID_PID is not set
# CONFIG_USB_HIDDEV is not set
# end of USB HID support
CONFIG_I2C_HID=y
CONFIG_I2C_HID_ACPI=m
CONFIG_I2C_HID_OF=m
# CONFIG_I2C_HID_OF_ELAN is not set
# CONFIG_I2C_HID_OF_GOODIX is not set
CONFIG_I2C_HID_CORE=m
CONFIG_USB_OHCI_LITTLE_ENDIAN=y
CONFIG_USB_SUPPORT=y
CONFIG_USB_COMMON=y
# CONFIG_USB_LED_TRIG is not set
CONFIG_USB_ULPI_BUS=y
CONFIG_USB_CONN_GPIO=y
CONFIG_USB_ARCH_HAS_HCD=y
CONFIG_USB=y
CONFIG_USB_PCI=y
# CONFIG_USB_ANNOUNCE_NEW_DEVICES is not set
#
# Miscellaneous USB options
#
CONFIG_USB_DEFAULT_PERSIST=y
# CONFIG_USB_FEW_INIT_RETRIES is not set
# CONFIG_USB_DYNAMIC_MINORS is not set
CONFIG_USB_OTG=y
# CONFIG_USB_OTG_PRODUCTLIST is not set
# CONFIG_USB_OTG_DISABLE_EXTERNAL_HUB is not set
# CONFIG_USB_OTG_FSM is not set
# CONFIG_USB_LEDS_TRIGGER_USBPORT is not set
CONFIG_USB_AUTOSUSPEND_DELAY=2
# CONFIG_USB_MON is not set
#
# USB Host Controller Drivers
#
# CONFIG_USB_C67X00_HCD is not set
CONFIG_USB_XHCI_HCD=y
# CONFIG_USB_XHCI_DBGCAP is not set
CONFIG_USB_XHCI_PCI=m
CONFIG_USB_XHCI_PCI_RENESAS=m
CONFIG_USB_XHCI_PLATFORM=y
# CONFIG_USB_XHCI_HISTB is not set
CONFIG_USB_XHCI_MTK=y
# CONFIG_USB_XHCI_MVEBU is not set
CONFIG_USB_XHCI_RCAR=y
CONFIG_USB_XHCI_RZV2M=y
CONFIG_USB_XHCI_TEGRA=y
CONFIG_USB_EHCI_BRCMSTB=m
CONFIG_USB_BRCMSTB=m
CONFIG_USB_EHCI_HCD=y
CONFIG_USB_EHCI_ROOT_HUB_TT=y
CONFIG_USB_EHCI_TT_NEWSCHED=y
CONFIG_USB_EHCI_PCI=y
# CONFIG_USB_EHCI_FSL is not set
CONFIG_USB_EHCI_HCD_NPCM7XX=y
CONFIG_USB_EHCI_HCD_ORION=y
# CONFIG_USB_EHCI_TEGRA is not set
CONFIG_USB_EHCI_EXYNOS=y
CONFIG_USB_EHCI_HCD_PLATFORM=y
# CONFIG_USB_OXU210HP_HCD is not set
# CONFIG_USB_ISP116X_HCD is not set
# CONFIG_USB_MAX3421_HCD is not set
CONFIG_USB_OHCI_HCD=y
CONFIG_USB_OHCI_HCD_PCI=y
CONFIG_USB_OHCI_EXYNOS=y
CONFIG_USB_OHCI_HCD_PLATFORM=y
# CONFIG_USB_UHCI_HCD is not set
# CONFIG_USB_SL811_HCD is not set
# CONFIG_USB_R8A66597_HCD is not set
CONFIG_USB_RENESAS_USBHS_HCD=m
# CONFIG_USB_HCD_TEST_MODE is not set
# CONFIG_USB_XEN_HCD is not set
CONFIG_USB_RENESAS_USBHS=m
#
# USB Device Class drivers
#
CONFIG_USB_ACM=m
# CONFIG_USB_PRINTER is not set
# CONFIG_USB_WDM is not set
# CONFIG_USB_TMC is not set
#
# NOTE: USB_STORAGE depends on SCSI but BLK_DEV_SD may
#
#
# also be needed; see USB_STORAGE Help for more info
#
CONFIG_USB_STORAGE=y
# CONFIG_USB_STORAGE_DEBUG is not set
# CONFIG_USB_STORAGE_REALTEK is not set
# CONFIG_USB_STORAGE_DATAFAB is not set
# CONFIG_USB_STORAGE_FREECOM is not set
# CONFIG_USB_STORAGE_ISD200 is not set
# CONFIG_USB_STORAGE_USBAT is not set
# CONFIG_USB_STORAGE_SDDR09 is not set
# CONFIG_USB_STORAGE_SDDR55 is not set
# CONFIG_USB_STORAGE_JUMPSHOT is not set
# CONFIG_USB_STORAGE_ALAUDA is not set
# CONFIG_USB_STORAGE_ONETOUCH is not set
# CONFIG_USB_STORAGE_KARMA is not set
# CONFIG_USB_STORAGE_CYPRESS_ATACB is not set
# CONFIG_USB_STORAGE_ENE_UB6250 is not set
# CONFIG_USB_UAS is not set
#
# USB Imaging devices
#
# CONFIG_USB_MDC800 is not set
# CONFIG_USB_MICROTEK is not set
# CONFIG_USBIP_CORE is not set
#
# USB dual-mode controller drivers
#
CONFIG_USB_CDNS_SUPPORT=m
CONFIG_USB_CDNS_HOST=y
CONFIG_USB_CDNS3=m
CONFIG_USB_CDNS3_GADGET=y
CONFIG_USB_CDNS3_HOST=y
CONFIG_USB_CDNS3_PCI_WRAP=m
CONFIG_USB_CDNS3_TI=m
CONFIG_USB_CDNS3_IMX=m
# CONFIG_USB_CDNSP_PCI is not set
CONFIG_USB_MTU3=y
# CONFIG_USB_MTU3_HOST is not set
# CONFIG_USB_MTU3_GADGET is not set
CONFIG_USB_MTU3_DUAL_ROLE=y
# CONFIG_USB_MTU3_DEBUG is not set
CONFIG_USB_MUSB_HDRC=y
# CONFIG_USB_MUSB_HOST is not set
# CONFIG_USB_MUSB_GADGET is not set
CONFIG_USB_MUSB_DUAL_ROLE=y
#
# Platform Glue Layer
#
CONFIG_USB_MUSB_SUNXI=y
# CONFIG_USB_MUSB_MEDIATEK is not set
#
# MUSB DMA mode
#
# CONFIG_MUSB_PIO_ONLY is not set
CONFIG_USB_DWC3=y
# CONFIG_USB_DWC3_ULPI is not set
# CONFIG_USB_DWC3_HOST is not set
# CONFIG_USB_DWC3_GADGET is not set
CONFIG_USB_DWC3_DUAL_ROLE=y
#
# Platform Glue Driver Support
#
CONFIG_USB_DWC3_EXYNOS=y
CONFIG_USB_DWC3_PCI=y
CONFIG_USB_DWC3_HAPS=y
CONFIG_USB_DWC3_KEYSTONE=y
CONFIG_USB_DWC3_MESON_G12A=y
CONFIG_USB_DWC3_OF_SIMPLE=y
CONFIG_USB_DWC3_QCOM=y
CONFIG_USB_DWC3_IMX8MP=y
CONFIG_USB_DWC3_XILINX=y
CONFIG_USB_DWC3_AM62=y
CONFIG_USB_DWC2=y
# CONFIG_USB_DWC2_HOST is not set
#
# Gadget/Dual-role mode requires USB Gadget support to be enabled
#
# CONFIG_USB_DWC2_PERIPHERAL is not set
CONFIG_USB_DWC2_DUAL_ROLE=y
# CONFIG_USB_DWC2_PCI is not set
# CONFIG_USB_DWC2_DEBUG is not set
# CONFIG_USB_DWC2_TRACK_MISSED_SOFS is not set
CONFIG_USB_CHIPIDEA=y
CONFIG_USB_CHIPIDEA_UDC=y
CONFIG_USB_CHIPIDEA_HOST=y
CONFIG_USB_CHIPIDEA_PCI=y
CONFIG_USB_CHIPIDEA_MSM=y
CONFIG_USB_CHIPIDEA_IMX=y
CONFIG_USB_CHIPIDEA_GENERIC=y
CONFIG_USB_CHIPIDEA_TEGRA=y
CONFIG_USB_ISP1760=y
CONFIG_USB_ISP1760_HCD=y
CONFIG_USB_ISP1761_UDC=y
# CONFIG_USB_ISP1760_HOST_ROLE is not set
# CONFIG_USB_ISP1760_GADGET_ROLE is not set
CONFIG_USB_ISP1760_DUAL_ROLE=y
#
# USB port drivers
#
CONFIG_USB_SERIAL=m
# CONFIG_USB_SERIAL_GENERIC is not set
# CONFIG_USB_SERIAL_SIMPLE is not set
# CONFIG_USB_SERIAL_AIRCABLE is not set
# CONFIG_USB_SERIAL_ARK3116 is not set
# CONFIG_USB_SERIAL_BELKIN is not set
# CONFIG_USB_SERIAL_CH341 is not set
# CONFIG_USB_SERIAL_WHITEHEAT is not set
# CONFIG_USB_SERIAL_DIGI_ACCELEPORT is not set
CONFIG_USB_SERIAL_CP210X=m
# CONFIG_USB_SERIAL_CYPRESS_M8 is not set
# CONFIG_USB_SERIAL_EMPEG is not set
CONFIG_USB_SERIAL_FTDI_SIO=m
# CONFIG_USB_SERIAL_VISOR is not set
# CONFIG_USB_SERIAL_IPAQ is not set
# CONFIG_USB_SERIAL_IR is not set
# CONFIG_USB_SERIAL_EDGEPORT is not set
# CONFIG_USB_SERIAL_EDGEPORT_TI is not set
# CONFIG_USB_SERIAL_F81232 is not set
# CONFIG_USB_SERIAL_F8153X is not set
# CONFIG_USB_SERIAL_GARMIN is not set
# CONFIG_USB_SERIAL_IPW is not set
# CONFIG_USB_SERIAL_IUU is not set
# CONFIG_USB_SERIAL_KEYSPAN_PDA is not set
# CONFIG_USB_SERIAL_KEYSPAN is not set
# CONFIG_USB_SERIAL_KLSI is not set
# CONFIG_USB_SERIAL_KOBIL_SCT is not set
# CONFIG_USB_SERIAL_MCT_U232 is not set
# CONFIG_USB_SERIAL_METRO is not set
# CONFIG_USB_SERIAL_MOS7720 is not set
# CONFIG_USB_SERIAL_MOS7840 is not set
# CONFIG_USB_SERIAL_MXUPORT is not set
# CONFIG_USB_SERIAL_NAVMAN is not set
# CONFIG_USB_SERIAL_PL2303 is not set
# CONFIG_USB_SERIAL_OTI6858 is not set
# CONFIG_USB_SERIAL_QCAUX is not set
# CONFIG_USB_SERIAL_QUALCOMM is not set
# CONFIG_USB_SERIAL_SPCP8X5 is not set
# CONFIG_USB_SERIAL_SAFE is not set
# CONFIG_USB_SERIAL_SIERRAWIRELESS is not set
# CONFIG_USB_SERIAL_SYMBOL is not set
# CONFIG_USB_SERIAL_TI is not set
# CONFIG_USB_SERIAL_CYBERJACK is not set
CONFIG_USB_SERIAL_WWAN=m
CONFIG_USB_SERIAL_OPTION=m
# CONFIG_USB_SERIAL_OMNINET is not set
# CONFIG_USB_SERIAL_OPTICON is not set
# CONFIG_USB_SERIAL_XSENS_MT is not set
# CONFIG_USB_SERIAL_WISHBONE is not set
# CONFIG_USB_SERIAL_SSU100 is not set
# CONFIG_USB_SERIAL_QT2 is not set
# CONFIG_USB_SERIAL_UPD78F0730 is not set
# CONFIG_USB_SERIAL_XR is not set
# CONFIG_USB_SERIAL_DEBUG is not set
#
# USB Miscellaneous drivers
#
# CONFIG_USB_EMI62 is not set
# CONFIG_USB_EMI26 is not set
# CONFIG_USB_ADUTUX is not set
# CONFIG_USB_SEVSEG is not set
# CONFIG_USB_LEGOTOWER is not set
# CONFIG_USB_LCD is not set
# CONFIG_USB_CYPRESS_CY7C63 is not set
# CONFIG_USB_CYTHERM is not set
# CONFIG_USB_IDMOUSE is not set
# CONFIG_USB_APPLEDISPLAY is not set
CONFIG_USB_QCOM_EUD=m
# CONFIG_APPLE_MFI_FASTCHARGE is not set
# CONFIG_USB_SISUSBVGA is not set
# CONFIG_USB_LD is not set
# CONFIG_USB_TRANCEVIBRATOR is not set
# CONFIG_USB_IOWARRIOR is not set
# CONFIG_USB_TEST is not set
# CONFIG_USB_EHSET_TEST_FIXTURE is not set
# CONFIG_USB_ISIGHTFW is not set
# CONFIG_USB_YUREX is not set
# CONFIG_USB_EZUSB_FX2 is not set
# CONFIG_USB_HUB_USB251XB is not set
CONFIG_USB_HSIC_USB3503=y
# CONFIG_USB_HSIC_USB4604 is not set
# CONFIG_USB_LINK_LAYER_TEST is not set
# CONFIG_USB_CHAOSKEY is not set
CONFIG_BRCM_USB_PINMAP=y
CONFIG_USB_ONBOARD_HUB=m
#
# USB Physical Layer drivers
#
CONFIG_USB_PHY=y
CONFIG_NOP_USB_XCEIV=y
# CONFIG_USB_ISP1301 is not set
# CONFIG_USB_MXS_PHY is not set
CONFIG_USB_TEGRA_PHY=y
CONFIG_USB_ULPI=y
CONFIG_USB_ULPI_VIEWPORT=y
# end of USB Physical Layer drivers
CONFIG_USB_GADGET=y
# CONFIG_USB_GADGET_DEBUG is not set
# CONFIG_USB_GADGET_DEBUG_FILES is not set
# CONFIG_USB_GADGET_DEBUG_FS is not set
CONFIG_USB_GADGET_VBUS_DRAW=2
CONFIG_USB_GADGET_STORAGE_NUM_BUFFERS=2
# CONFIG_U_SERIAL_CONSOLE is not set
#
# USB Peripheral Controller
#
# CONFIG_USB_GR_UDC is not set
# CONFIG_USB_R8A66597 is not set
CONFIG_USB_RENESAS_USBHS_UDC=m
CONFIG_USB_RZV2M_USB3DRD=y
CONFIG_USB_RENESAS_USB3=m
# CONFIG_USB_RENESAS_USBF is not set
# CONFIG_USB_PXA27X is not set
# CONFIG_USB_MV_UDC is not set
# CONFIG_USB_MV_U3D is not set
CONFIG_USB_SNP_CORE=y
CONFIG_USB_SNP_UDC_PLAT=y
# CONFIG_USB_M66592 is not set
CONFIG_USB_BDC_UDC=y
# CONFIG_USB_AMD5536UDC is not set
# CONFIG_USB_NET2272 is not set
# CONFIG_USB_NET2280 is not set
# CONFIG_USB_GOKU is not set
# CONFIG_USB_EG20T is not set
# CONFIG_USB_GADGET_XILINX is not set
# CONFIG_USB_MAX3420_UDC is not set
CONFIG_USB_TEGRA_XUDC=m
# CONFIG_USB_CDNS2_UDC is not set
# CONFIG_USB_DUMMY_HCD is not set
# end of USB Peripheral Controller
CONFIG_USB_LIBCOMPOSITE=m
CONFIG_USB_F_ACM=m
CONFIG_USB_U_SERIAL=m
CONFIG_USB_U_ETHER=m
CONFIG_USB_F_SERIAL=m
CONFIG_USB_F_OBEX=m
CONFIG_USB_F_NCM=m
CONFIG_USB_F_ECM=m
CONFIG_USB_F_EEM=m
CONFIG_USB_F_SUBSET=m
CONFIG_USB_F_RNDIS=m
CONFIG_USB_F_MASS_STORAGE=m
CONFIG_USB_F_FS=m
CONFIG_USB_CONFIGFS=m
CONFIG_USB_CONFIGFS_SERIAL=y
CONFIG_USB_CONFIGFS_ACM=y
CONFIG_USB_CONFIGFS_OBEX=y
CONFIG_USB_CONFIGFS_NCM=y
CONFIG_USB_CONFIGFS_ECM=y
CONFIG_USB_CONFIGFS_ECM_SUBSET=y
CONFIG_USB_CONFIGFS_RNDIS=y
CONFIG_USB_CONFIGFS_EEM=y
CONFIG_USB_CONFIGFS_MASS_STORAGE=y
# CONFIG_USB_CONFIGFS_F_LB_SS is not set
CONFIG_USB_CONFIGFS_F_FS=y
# CONFIG_USB_CONFIGFS_F_UAC1 is not set
# CONFIG_USB_CONFIGFS_F_UAC1_LEGACY is not set
# CONFIG_USB_CONFIGFS_F_UAC2 is not set
# CONFIG_USB_CONFIGFS_F_MIDI is not set
# CONFIG_USB_CONFIGFS_F_MIDI2 is not set
# CONFIG_USB_CONFIGFS_F_HID is not set
# CONFIG_USB_CONFIGFS_F_UVC is not set
# CONFIG_USB_CONFIGFS_F_PRINTER is not set
#
# USB Gadget precomposed configurations
#
# CONFIG_USB_ZERO is not set
# CONFIG_USB_AUDIO is not set
# CONFIG_USB_ETH is not set
# CONFIG_USB_G_NCM is not set
# CONFIG_USB_GADGETFS is not set
# CONFIG_USB_FUNCTIONFS is not set
# CONFIG_USB_MASS_STORAGE is not set
# CONFIG_USB_G_SERIAL is not set
# CONFIG_USB_MIDI_GADGET is not set
# CONFIG_USB_G_PRINTER is not set
# CONFIG_USB_CDC_COMPOSITE is not set
# CONFIG_USB_G_ACM_MS is not set
# CONFIG_USB_G_MULTI is not set
# CONFIG_USB_G_HID is not set
# CONFIG_USB_G_DBGP is not set
# CONFIG_USB_G_WEBCAM is not set
# CONFIG_USB_RAW_GADGET is not set
# end of USB Gadget precomposed configurations
CONFIG_TYPEC=m
CONFIG_TYPEC_TCPM=m
CONFIG_TYPEC_TCPCI=m
# CONFIG_TYPEC_RT1711H is not set
# CONFIG_TYPEC_MT6360 is not set
# CONFIG_TYPEC_TCPCI_MAXIM is not set
CONFIG_TYPEC_FUSB302=m
# CONFIG_TYPEC_QCOM_PMIC is not set
CONFIG_TYPEC_UCSI=m
CONFIG_UCSI_CCG=m
# CONFIG_UCSI_ACPI is not set
# CONFIG_UCSI_STM32G0 is not set
CONFIG_UCSI_PMIC_GLINK=m
CONFIG_TYPEC_TPS6598X=m
# CONFIG_TYPEC_ANX7411 is not set
# CONFIG_TYPEC_RT1719 is not set
CONFIG_TYPEC_HD3SS3220=m
# CONFIG_TYPEC_STUSB160X is not set
# CONFIG_TYPEC_WUSB3801 is not set
#
# USB Type-C Multiplexer/DeMultiplexer Switch support
#
CONFIG_TYPEC_MUX_FSA4480=m
CONFIG_TYPEC_MUX_GPIO_SBU=m
# CONFIG_TYPEC_MUX_PI3USB30532 is not set
# CONFIG_TYPEC_MUX_NB7VPQ904M is not set
# end of USB Type-C Multiplexer/DeMultiplexer Switch support
#
# USB Type-C Alternate Mode drivers
#
# CONFIG_TYPEC_DP_ALTMODE is not set
# end of USB Type-C Alternate Mode drivers
CONFIG_USB_ROLE_SWITCH=y
CONFIG_MMC=y
CONFIG_PWRSEQ_EMMC=y
# CONFIG_PWRSEQ_SD8787 is not set
CONFIG_PWRSEQ_SIMPLE=y
CONFIG_MMC_BLOCK=y
CONFIG_MMC_BLOCK_MINORS=32
# CONFIG_SDIO_UART is not set
# CONFIG_MMC_TEST is not set
#
# MMC/SD/SDIO Host Controller Drivers
#
# CONFIG_MMC_DEBUG is not set
CONFIG_MMC_ARMMMCI=y
CONFIG_MMC_QCOM_DML=y
CONFIG_MMC_STM32_SDMMC=y
CONFIG_MMC_SDHCI=y
CONFIG_MMC_SDHCI_IO_ACCESSORS=y
# CONFIG_MMC_SDHCI_PCI is not set
CONFIG_MMC_SDHCI_ACPI=y
CONFIG_MMC_SDHCI_PLTFM=y
CONFIG_MMC_SDHCI_OF_ARASAN=y
# CONFIG_MMC_SDHCI_OF_AT91 is not set
CONFIG_MMC_SDHCI_OF_ESDHC=y
CONFIG_MMC_SDHCI_OF_DWCMSHC=y
CONFIG_MMC_SDHCI_OF_SPARX5=y
CONFIG_MMC_SDHCI_CADENCE=y
CONFIG_MMC_SDHCI_ESDHC_IMX=y
CONFIG_MMC_SDHCI_TEGRA=y
# CONFIG_MMC_SDHCI_S3C is not set
# CONFIG_MMC_SDHCI_PXAV3 is not set
CONFIG_MMC_SDHCI_F_SDH30=y
# CONFIG_MMC_SDHCI_MILBEAUT is not set
CONFIG_MMC_SDHCI_IPROC=y
CONFIG_MMC_MESON_GX=y
# CONFIG_MMC_MESON_MX_SDIO is not set
CONFIG_MMC_SDHCI_MSM=y
# CONFIG_MMC_MXC is not set
# CONFIG_MMC_TIFM_SD is not set
CONFIG_MMC_SPI=y
# CONFIG_MMC_SDHCI_SPRD is not set
CONFIG_MMC_TMIO_CORE=y
CONFIG_MMC_SDHI=y
# CONFIG_MMC_SDHI_SYS_DMAC is not set
CONFIG_MMC_SDHI_INTERNAL_DMAC=y
CONFIG_MMC_UNIPHIER=y
# CONFIG_MMC_CB710 is not set
# CONFIG_MMC_VIA_SDMMC is not set
CONFIG_MMC_DW=y
CONFIG_MMC_DW_PLTFM=y
# CONFIG_MMC_DW_BLUEFIELD is not set
CONFIG_MMC_DW_EXYNOS=y
CONFIG_MMC_DW_HI3798CV200=y
CONFIG_MMC_DW_K3=y
# CONFIG_MMC_DW_PCI is not set
CONFIG_MMC_DW_ROCKCHIP=y
# CONFIG_MMC_SH_MMCIF is not set
# CONFIG_MMC_VUB300 is not set
# CONFIG_MMC_USHC is not set
# CONFIG_MMC_USDHI6ROL0 is not set
CONFIG_MMC_SUNXI=y
CONFIG_MMC_CQHCI=y
# CONFIG_MMC_HSQ is not set
# CONFIG_MMC_TOSHIBA_PCI is not set
CONFIG_MMC_BCM2835=y
CONFIG_MMC_MTK=y
CONFIG_MMC_SDHCI_BRCMSTB=y
CONFIG_MMC_SDHCI_XENON=y
CONFIG_MMC_SDHCI_AM654=y
CONFIG_MMC_OWL=y
CONFIG_SCSI_UFSHCD=y
CONFIG_SCSI_UFS_BSG=y
# CONFIG_SCSI_UFS_HWMON is not set
# CONFIG_SCSI_UFSHCD_PCI is not set
CONFIG_SCSI_UFSHCD_PLATFORM=y
CONFIG_SCSI_UFS_CDNS_PLATFORM=m
# CONFIG_SCSI_UFS_DWC_TC_PLATFORM is not set
CONFIG_SCSI_UFS_QCOM=m
# CONFIG_SCSI_UFS_MEDIATEK is not set
CONFIG_SCSI_UFS_HISI=y
CONFIG_SCSI_UFS_RENESAS=m
CONFIG_SCSI_UFS_TI_J721E=m
CONFIG_SCSI_UFS_EXYNOS=y
# CONFIG_SCSI_UFS_SPRD is not set
# CONFIG_MEMSTICK is not set
CONFIG_NEW_LEDS=y
CONFIG_LEDS_CLASS=y
# CONFIG_LEDS_CLASS_FLASH is not set
CONFIG_LEDS_CLASS_MULTICOLOR=m
# CONFIG_LEDS_BRIGHTNESS_HW_CHANGED is not set
#
# LED drivers
#
# CONFIG_LEDS_AN30259A is not set
# CONFIG_LEDS_AW200XX is not set
# CONFIG_LEDS_AW2013 is not set
# CONFIG_LEDS_BCM6328 is not set
# CONFIG_LEDS_BCM6358 is not set
# CONFIG_LEDS_CR0014114 is not set
# CONFIG_LEDS_EL15203000 is not set
# CONFIG_LEDS_LM3530 is not set
# CONFIG_LEDS_LM3532 is not set
# CONFIG_LEDS_LM3642 is not set
CONFIG_LEDS_LM3692X=m
# CONFIG_LEDS_MT6323 is not set
CONFIG_LEDS_PCA9532=m
# CONFIG_LEDS_PCA9532_GPIO is not set
CONFIG_LEDS_GPIO=y
# CONFIG_LEDS_LP3944 is not set
# CONFIG_LEDS_LP3952 is not set
# CONFIG_LEDS_LP50XX is not set
# CONFIG_LEDS_LP55XX_COMMON is not set
# CONFIG_LEDS_LP8860 is not set
# CONFIG_LEDS_PCA955X is not set
# CONFIG_LEDS_PCA963X is not set
# CONFIG_LEDS_PCA995X is not set
# CONFIG_LEDS_DAC124S085 is not set
CONFIG_LEDS_PWM=y
# CONFIG_LEDS_REGULATOR is not set
# CONFIG_LEDS_BD2606MVV is not set
# CONFIG_LEDS_BD2802 is not set
# CONFIG_LEDS_LT3593 is not set
# CONFIG_LEDS_TCA6507 is not set
# CONFIG_LEDS_TLC591XX is not set
# CONFIG_LEDS_LM355x is not set
# CONFIG_LEDS_IS31FL319X is not set
# CONFIG_LEDS_IS31FL32XX is not set
#
# LED driver for blink(1) USB RGB LED is under Special HID drivers (HID_THINGM)
#
# CONFIG_LEDS_BLINKM is not set
CONFIG_LEDS_SYSCON=y
# CONFIG_LEDS_MLXREG is not set
# CONFIG_LEDS_USER is not set
# CONFIG_LEDS_SPI_BYTE is not set
# CONFIG_LEDS_LM3697 is not set
CONFIG_LEDS_BCM63138=y
#
# Flash and Torch LED drivers
#
#
# RGB LED drivers
#
# CONFIG_LEDS_GROUP_MULTICOLOR is not set
# CONFIG_LEDS_PWM_MULTICOLOR is not set
CONFIG_LEDS_QCOM_LPG=m
#
# LED Triggers
#
CONFIG_LEDS_TRIGGERS=y
CONFIG_LEDS_TRIGGER_TIMER=y
# CONFIG_LEDS_TRIGGER_ONESHOT is not set
CONFIG_LEDS_TRIGGER_DISK=y
# CONFIG_LEDS_TRIGGER_MTD is not set
CONFIG_LEDS_TRIGGER_HEARTBEAT=y
# CONFIG_LEDS_TRIGGER_BACKLIGHT is not set
CONFIG_LEDS_TRIGGER_CPU=y
# CONFIG_LEDS_TRIGGER_ACTIVITY is not set
CONFIG_LEDS_TRIGGER_DEFAULT_ON=y
#
# iptables trigger is under Netfilter config (LED target)
#
# CONFIG_LEDS_TRIGGER_TRANSIENT is not set
# CONFIG_LEDS_TRIGGER_CAMERA is not set
CONFIG_LEDS_TRIGGER_PANIC=y
# CONFIG_LEDS_TRIGGER_NETDEV is not set
# CONFIG_LEDS_TRIGGER_PATTERN is not set
# CONFIG_LEDS_TRIGGER_AUDIO is not set
# CONFIG_LEDS_TRIGGER_TTY is not set
#
# Simple LED drivers
#
# CONFIG_ACCESSIBILITY is not set
# CONFIG_INFINIBAND is not set
CONFIG_EDAC_SUPPORT=y
CONFIG_EDAC=y
CONFIG_EDAC_LEGACY_SYSFS=y
# CONFIG_EDAC_DEBUG is not set
CONFIG_EDAC_GHES=y
# CONFIG_EDAC_AL_MC is not set
CONFIG_EDAC_LAYERSCAPE=m
# CONFIG_EDAC_THUNDERX is not set
# CONFIG_EDAC_ALTERA is not set
# CONFIG_EDAC_SYNOPSYS is not set
# CONFIG_EDAC_XGENE is not set
# CONFIG_EDAC_QCOM is not set
# CONFIG_EDAC_DMC520 is not set
# CONFIG_EDAC_ZYNQMP is not set
# CONFIG_EDAC_NPCM is not set
CONFIG_RTC_LIB=y
CONFIG_RTC_CLASS=y
CONFIG_RTC_HCTOSYS=y
CONFIG_RTC_HCTOSYS_DEVICE="rtc0"
CONFIG_RTC_SYSTOHC=y
CONFIG_RTC_SYSTOHC_DEVICE="rtc0"
# CONFIG_RTC_DEBUG is not set
CONFIG_RTC_NVMEM=y
#
# RTC interfaces
#
CONFIG_RTC_INTF_SYSFS=y
CONFIG_RTC_INTF_PROC=y
CONFIG_RTC_INTF_DEV=y
# CONFIG_RTC_INTF_DEV_UIE_EMUL is not set
# CONFIG_RTC_DRV_TEST is not set
#
# I2C RTC drivers
#
# CONFIG_RTC_DRV_ABB5ZES3 is not set
# CONFIG_RTC_DRV_ABEOZ9 is not set
# CONFIG_RTC_DRV_ABX80X is not set
CONFIG_RTC_DRV_BRCMSTB=y
CONFIG_RTC_DRV_DS1307=m
# CONFIG_RTC_DRV_DS1307_CENTURY is not set
# CONFIG_RTC_DRV_DS1374 is not set
# CONFIG_RTC_DRV_DS1672 is not set
CONFIG_RTC_DRV_HYM8563=m
# CONFIG_RTC_DRV_MAX6900 is not set
CONFIG_RTC_DRV_MAX77686=y
# CONFIG_RTC_DRV_NCT3018Y is not set
CONFIG_RTC_DRV_RK808=m
# CONFIG_RTC_DRV_RS5C372 is not set
CONFIG_RTC_DRV_ISL1208=m
# CONFIG_RTC_DRV_ISL12022 is not set
# CONFIG_RTC_DRV_ISL12026 is not set
# CONFIG_RTC_DRV_X1205 is not set
# CONFIG_RTC_DRV_PCF8523 is not set
CONFIG_RTC_DRV_PCF85063=m
CONFIG_RTC_DRV_PCF85363=m
# CONFIG_RTC_DRV_PCF8563 is not set
# CONFIG_RTC_DRV_PCF8583 is not set
CONFIG_RTC_DRV_M41T80=m
# CONFIG_RTC_DRV_M41T80_WDT is not set
CONFIG_RTC_DRV_BQ32K=m
# CONFIG_RTC_DRV_S35390A is not set
# CONFIG_RTC_DRV_FM3130 is not set
# CONFIG_RTC_DRV_RX8010 is not set
CONFIG_RTC_DRV_RX8581=m
# CONFIG_RTC_DRV_RX8025 is not set
# CONFIG_RTC_DRV_EM3027 is not set
CONFIG_RTC_DRV_RV3028=m
# CONFIG_RTC_DRV_RV3032 is not set
CONFIG_RTC_DRV_RV8803=m
CONFIG_RTC_DRV_S5M=y
# CONFIG_RTC_DRV_SD3078 is not set
#
# SPI RTC drivers
#
# CONFIG_RTC_DRV_M41T93 is not set
# CONFIG_RTC_DRV_M41T94 is not set
# CONFIG_RTC_DRV_DS1302 is not set
# CONFIG_RTC_DRV_DS1305 is not set
# CONFIG_RTC_DRV_DS1343 is not set
# CONFIG_RTC_DRV_DS1347 is not set
# CONFIG_RTC_DRV_DS1390 is not set
# CONFIG_RTC_DRV_MAX6916 is not set
# CONFIG_RTC_DRV_R9701 is not set
# CONFIG_RTC_DRV_RX4581 is not set
# CONFIG_RTC_DRV_RS5C348 is not set
# CONFIG_RTC_DRV_MAX6902 is not set
# CONFIG_RTC_DRV_PCF2123 is not set
# CONFIG_RTC_DRV_MCP795 is not set
CONFIG_RTC_I2C_AND_SPI=y
#
# SPI and I2C RTC drivers
#
CONFIG_RTC_DRV_DS3232=y
CONFIG_RTC_DRV_DS3232_HWMON=y
CONFIG_RTC_DRV_PCF2127=m
# CONFIG_RTC_DRV_RV3029C2 is not set
# CONFIG_RTC_DRV_RX6110 is not set
#
# Platform RTC drivers
#
# CONFIG_RTC_DRV_DS1286 is not set
# CONFIG_RTC_DRV_DS1511 is not set
# CONFIG_RTC_DRV_DS1553 is not set
# CONFIG_RTC_DRV_DS1685_FAMILY is not set
# CONFIG_RTC_DRV_DS1742 is not set
# CONFIG_RTC_DRV_DS2404 is not set
CONFIG_RTC_DRV_EFI=y
# CONFIG_RTC_DRV_STK17TA8 is not set
# CONFIG_RTC_DRV_M48T86 is not set
# CONFIG_RTC_DRV_M48T35 is not set
# CONFIG_RTC_DRV_M48T59 is not set
# CONFIG_RTC_DRV_MSM6242 is not set
# CONFIG_RTC_DRV_RP5C01 is not set
# CONFIG_RTC_DRV_OPTEE is not set
# CONFIG_RTC_DRV_ZYNQMP is not set
CONFIG_RTC_DRV_CROS_EC=y
#
# on-CPU RTC drivers
#
# CONFIG_RTC_DRV_IMXDI is not set
CONFIG_RTC_DRV_FSL_FTM_ALARM=m
CONFIG_RTC_DRV_MESON_VRTC=m
CONFIG_RTC_DRV_S3C=y
# CONFIG_RTC_DRV_SH is not set
# CONFIG_RTC_DRV_PL030 is not set
CONFIG_RTC_DRV_PL031=y
CONFIG_RTC_DRV_SUN6I=y
# CONFIG_RTC_DRV_MV is not set
CONFIG_RTC_DRV_ARMADA38X=y
# CONFIG_RTC_DRV_CADENCE is not set
# CONFIG_RTC_DRV_FTRTC010 is not set
CONFIG_RTC_DRV_PM8XXX=m
CONFIG_RTC_DRV_TEGRA=y
# CONFIG_RTC_DRV_MXC is not set
# CONFIG_RTC_DRV_MXC_V2 is not set
CONFIG_RTC_DRV_SNVS=m
CONFIG_RTC_DRV_BBNSM=m
CONFIG_RTC_DRV_IMX_SC=m
# CONFIG_RTC_DRV_MT2712 is not set
CONFIG_RTC_DRV_MT6397=m
# CONFIG_RTC_DRV_MT7622 is not set
CONFIG_RTC_DRV_XGENE=y
# CONFIG_RTC_DRV_R7301 is not set
# CONFIG_RTC_DRV_STM32 is not set
CONFIG_RTC_DRV_RTD119X=y
CONFIG_RTC_DRV_TI_K3=m
#
# HID Sensor RTC drivers
#
# CONFIG_RTC_DRV_GOLDFISH is not set
CONFIG_DMADEVICES=y
# CONFIG_DMADEVICES_DEBUG is not set
#
# DMA Devices
#
CONFIG_ASYNC_TX_ENABLE_CHANNEL_SWITCH=y
CONFIG_DMA_ENGINE=y
CONFIG_DMA_VIRTUAL_CHANNELS=y
CONFIG_DMA_ACPI=y
CONFIG_DMA_OF=y
# CONFIG_ALTERA_MSGDMA is not set
# CONFIG_AMBA_PL08X is not set
CONFIG_APPLE_ADMAC=y
# CONFIG_AXI_DMAC is not set
CONFIG_BCM_SBA_RAID=m
CONFIG_DMA_BCM2835=y
CONFIG_DMA_SUN6I=m
# CONFIG_DW_AXI_DMAC is not set
CONFIG_FSL_EDMA=y
# CONFIG_FSL_QDMA is not set
# CONFIG_HISI_DMA is not set
# CONFIG_IMX_DMA is not set
CONFIG_IMX_SDMA=m
# CONFIG_INTEL_IDMA64 is not set
CONFIG_K3_DMA=y
CONFIG_MV_XOR=y
CONFIG_MV_XOR_V2=y
# CONFIG_MXS_DMA is not set
CONFIG_OWL_DMA=y
CONFIG_PL330_DMA=y
# CONFIG_PLX_DMA is not set
# CONFIG_STM32_DMA is not set
# CONFIG_STM32_MDMA is not set
# CONFIG_SPRD_DMA is not set
CONFIG_TEGRA186_GPC_DMA=y
CONFIG_TEGRA20_APB_DMA=y
CONFIG_TEGRA210_ADMA=m
# CONFIG_UNIPHIER_MDMAC is not set
# CONFIG_UNIPHIER_XDMAC is not set
# CONFIG_XGENE_DMA is not set
# CONFIG_XILINX_DMA is not set
# CONFIG_XILINX_XDMA is not set
# CONFIG_XILINX_ZYNQMP_DMA is not set
# CONFIG_XILINX_ZYNQMP_DPDMA is not set
# CONFIG_MTK_HSDMA is not set
# CONFIG_MTK_CQDMA is not set
# CONFIG_MTK_UART_APDMA is not set
CONFIG_QCOM_BAM_DMA=y
CONFIG_QCOM_GPI_DMA=m
CONFIG_QCOM_HIDMA_MGMT=y
CONFIG_QCOM_HIDMA=y
# CONFIG_DW_DMAC is not set
# CONFIG_DW_DMAC_PCI is not set
# CONFIG_DW_EDMA is not set
# CONFIG_SF_PDMA is not set
CONFIG_RENESAS_DMA=y
CONFIG_RCAR_DMAC=y
CONFIG_RENESAS_USB_DMAC=m
CONFIG_RZ_DMAC=y
CONFIG_TI_K3_UDMA=y
CONFIG_TI_K3_UDMA_GLUE_LAYER=y
CONFIG_TI_K3_PSIL=y
# CONFIG_FSL_DPAA2_QDMA is not set
#
# DMA Clients
#
# CONFIG_ASYNC_TX_DMA is not set
# CONFIG_DMATEST is not set
CONFIG_DMA_ENGINE_RAID=y
#
# DMABUF options
#
CONFIG_SYNC_FILE=y
# CONFIG_SW_SYNC is not set
# CONFIG_UDMABUF is not set
# CONFIG_DMABUF_MOVE_NOTIFY is not set
# CONFIG_DMABUF_DEBUG is not set
# CONFIG_DMABUF_SELFTESTS is not set
# CONFIG_DMABUF_HEAPS is not set
# CONFIG_DMABUF_SYSFS_STATS is not set
# end of DMABUF options
# CONFIG_UIO is not set
CONFIG_VFIO=y
CONFIG_VFIO_GROUP=y
CONFIG_VFIO_CONTAINER=y
CONFIG_VFIO_IOMMU_TYPE1=y
# CONFIG_VFIO_NOIOMMU is not set
CONFIG_VFIO_VIRQFD=y
#
# VFIO support for PCI devices
#
CONFIG_VFIO_PCI_CORE=y
CONFIG_VFIO_PCI_MMAP=y
CONFIG_VFIO_PCI_INTX=y
CONFIG_VFIO_PCI=y
# CONFIG_MLX5_VFIO_PCI is not set
# CONFIG_HISI_ACC_VFIO_PCI is not set
# end of VFIO support for PCI devices
#
# VFIO support for platform devices
#
# CONFIG_VFIO_PLATFORM is not set
# CONFIG_VFIO_AMBA is not set
# end of VFIO support for platform devices
#
# VFIO support for FSL_MC bus devices
#
# CONFIG_VFIO_FSL_MC is not set
# end of VFIO support for FSL_MC bus devices
# CONFIG_VIRT_DRIVERS is not set
CONFIG_VIRTIO_ANCHOR=y
CONFIG_VIRTIO=y
CONFIG_VIRTIO_PCI_LIB=y
CONFIG_VIRTIO_PCI_LIB_LEGACY=y
CONFIG_VIRTIO_MENU=y
CONFIG_VIRTIO_PCI=y
CONFIG_VIRTIO_PCI_LEGACY=y
CONFIG_VIRTIO_BALLOON=y
# CONFIG_VIRTIO_MEM is not set
# CONFIG_VIRTIO_INPUT is not set
CONFIG_VIRTIO_MMIO=y
# CONFIG_VIRTIO_MMIO_CMDLINE_DEVICES is not set
# CONFIG_VDPA is not set
CONFIG_VHOST_MENU=y
# CONFIG_VHOST_NET is not set
# CONFIG_VHOST_VDPA_MIGRATION is not set
# CONFIG_VHOST_CROSS_ENDIAN_LEGACY is not set
#
# Microsoft Hyper-V guest support
#
# CONFIG_HYPERV is not set
# end of Microsoft Hyper-V guest support
#
# Xen driver support
#
CONFIG_XEN_BALLOON=y
CONFIG_XEN_BALLOON_MEMORY_HOTPLUG=y
CONFIG_XEN_SCRUB_PAGES_DEFAULT=y
CONFIG_XEN_DEV_EVTCHN=y
CONFIG_XEN_BACKEND=y
CONFIG_XENFS=y
CONFIG_XEN_COMPAT_XENFS=y
CONFIG_XEN_SYS_HYPERVISOR=y
CONFIG_XEN_XENBUS_FRONTEND=y
CONFIG_XEN_GNTDEV=y
CONFIG_XEN_GRANT_DEV_ALLOC=y
# CONFIG_XEN_GRANT_DMA_ALLOC is not set
CONFIG_SWIOTLB_XEN=y
CONFIG_XEN_PCI_STUB=y
CONFIG_XEN_PCIDEV_STUB=m
# CONFIG_XEN_PVCALLS_FRONTEND is not set
# CONFIG_XEN_PVCALLS_BACKEND is not set
CONFIG_XEN_PRIVCMD=y
CONFIG_XEN_EFI=y
CONFIG_XEN_AUTO_XLATE=y
# CONFIG_XEN_VIRTIO is not set
# end of Xen driver support
# CONFIG_GREYBUS is not set
# CONFIG_COMEDI is not set
CONFIG_STAGING=y
# CONFIG_PRISM2_USB is not set
# CONFIG_RTL8192U is not set
# CONFIG_RTLLIB is not set
# CONFIG_RTL8723BS is not set
# CONFIG_R8712U is not set
# CONFIG_RTS5208 is not set
# CONFIG_VT6655 is not set
# CONFIG_VT6656 is not set
#
# IIO staging drivers
#
#
# Accelerometers
#
# CONFIG_ADIS16203 is not set
# CONFIG_ADIS16240 is not set
# end of Accelerometers
#
# Analog to digital converters
#
# CONFIG_AD7816 is not set
# end of Analog to digital converters
#
# Analog digital bi-direction converters
#
# CONFIG_ADT7316 is not set
# end of Analog digital bi-direction converters
#
# Direct Digital Synthesis
#
# CONFIG_AD9832 is not set
# CONFIG_AD9834 is not set
# end of Direct Digital Synthesis
#
# Network Analyzer, Impedance Converters
#
# CONFIG_AD5933 is not set
# end of Network Analyzer, Impedance Converters
#
# Resolver to digital converters
#
# CONFIG_AD2S1210 is not set
# end of Resolver to digital converters
# end of IIO staging drivers
# CONFIG_FB_SM750 is not set
# CONFIG_USB_EMXX is not set
# CONFIG_MFD_NVEC is not set
CONFIG_STAGING_MEDIA=y
# CONFIG_DVB_AV7110 is not set
CONFIG_VIDEO_MAX96712=m
# CONFIG_VIDEO_MESON_VDEC is not set
# CONFIG_VIDEO_ROCKCHIP_VDEC is not set
# CONFIG_VIDEO_SUNXI is not set
# CONFIG_VIDEO_TEGRA is not set
# CONFIG_STAGING_MEDIA_DEPRECATED is not set
# CONFIG_STAGING_BOARD is not set
# CONFIG_LTE_GDM724X is not set
# CONFIG_FB_TFT is not set
# CONFIG_KS7010 is not set
CONFIG_BCM_VIDEOCORE=y
# CONFIG_BCM2835_VCHIQ is not set
# CONFIG_SND_BCM2835 is not set
# CONFIG_VIDEO_BCM2835 is not set
# CONFIG_PI433 is not set
# CONFIG_XIL_AXIS_FIFO is not set
# CONFIG_FIELDBUS_DEV is not set
# CONFIG_QLGE is not set
# CONFIG_VME_BUS is not set
# CONFIG_GOLDFISH is not set
CONFIG_CHROME_PLATFORMS=y
# CONFIG_CHROMEOS_ACPI is not set
# CONFIG_CHROMEOS_TBMC is not set
CONFIG_CROS_EC=y
CONFIG_CROS_EC_I2C=y
CONFIG_CROS_EC_RPMSG=m
CONFIG_CROS_EC_SPI=y
# CONFIG_CROS_EC_UART is not set
CONFIG_CROS_EC_PROTO=y
# CONFIG_CROS_KBD_LED_BACKLIGHT is not set
CONFIG_CROS_EC_CHARDEV=m
CONFIG_CROS_EC_LIGHTBAR=y
CONFIG_CROS_EC_VBC=y
CONFIG_CROS_EC_DEBUGFS=y
CONFIG_CROS_EC_SENSORHUB=y
CONFIG_CROS_EC_SYSFS=y
CONFIG_CROS_EC_TYPEC=m
# CONFIG_CROS_HPS_I2C is not set
CONFIG_CROS_USBPD_NOTIFY=y
# CONFIG_CHROMEOS_PRIVACY_SCREEN is not set
CONFIG_CROS_TYPEC_SWITCH=m
# CONFIG_MELLANOX_PLATFORM is not set
CONFIG_SURFACE_PLATFORMS=y
# CONFIG_SURFACE_3_POWER_OPREGION is not set
# CONFIG_SURFACE_GPE is not set
# CONFIG_SURFACE_HOTPLUG is not set
# CONFIG_SURFACE_PRO3_BUTTON is not set
# CONFIG_SURFACE_AGGREGATOR is not set
CONFIG_HAVE_CLK=y
CONFIG_HAVE_CLK_PREPARE=y
CONFIG_COMMON_CLK=y
#
# Clock driver for ARM Reference designs
#
# CONFIG_CLK_ICST is not set
# CONFIG_CLK_SP810 is not set
CONFIG_CLK_VEXPRESS_OSC=y
# end of Clock driver for ARM Reference designs
# CONFIG_LMK04832 is not set
CONFIG_COMMON_CLK_APPLE_NCO=y
# CONFIG_COMMON_CLK_MAX77686 is not set
# CONFIG_COMMON_CLK_MAX9485 is not set
CONFIG_COMMON_CLK_RK808=y
CONFIG_COMMON_CLK_HI655X=y
CONFIG_COMMON_CLK_SCMI=y
CONFIG_COMMON_CLK_SCPI=y
# CONFIG_COMMON_CLK_SI5341 is not set
# CONFIG_COMMON_CLK_SI5351 is not set
# CONFIG_COMMON_CLK_SI514 is not set
# CONFIG_COMMON_CLK_SI544 is not set
# CONFIG_COMMON_CLK_SI570 is not set
# CONFIG_COMMON_CLK_CDCE706 is not set
# CONFIG_COMMON_CLK_CDCE925 is not set
CONFIG_COMMON_CLK_CS2000_CP=y
CONFIG_COMMON_CLK_FSL_FLEXSPI=y
CONFIG_COMMON_CLK_FSL_SAI=y
CONFIG_COMMON_CLK_S2MPS11=y
# CONFIG_COMMON_CLK_AXI_CLKGEN is not set
CONFIG_CLK_QORIQ=y
CONFIG_CLK_LS1028A_PLLDIG=y
CONFIG_COMMON_CLK_XGENE=y
CONFIG_COMMON_CLK_PWM=y
CONFIG_COMMON_CLK_RS9_PCIE=y
# CONFIG_COMMON_CLK_SI521XX is not set
# CONFIG_COMMON_CLK_VC3 is not set
CONFIG_COMMON_CLK_VC5=y
# CONFIG_COMMON_CLK_VC7 is not set
CONFIG_COMMON_CLK_BD718XX=m
# CONFIG_COMMON_CLK_FIXED_MMIO is not set
CONFIG_CLK_ACTIONS=y
CONFIG_CLK_OWL_S500=y
CONFIG_CLK_OWL_S700=y
CONFIG_CLK_OWL_S900=y
CONFIG_CLK_BCM2711_DVP=y
CONFIG_CLK_BCM2835=y
CONFIG_CLK_BCM_63XX=y
CONFIG_COMMON_CLK_IPROC=y
CONFIG_CLK_BCM_NS2=y
CONFIG_CLK_BCM_SR=y
CONFIG_CLK_RASPBERRYPI=m
CONFIG_COMMON_CLK_HI3516CV300=y
CONFIG_COMMON_CLK_HI3519=y
CONFIG_COMMON_CLK_HI3559A=y
CONFIG_COMMON_CLK_HI3660=y
CONFIG_COMMON_CLK_HI3670=y
CONFIG_COMMON_CLK_HI3798CV200=y
CONFIG_COMMON_CLK_HI6220=y
CONFIG_RESET_HISI=y
CONFIG_STUB_CLK_HI6220=y
CONFIG_STUB_CLK_HI3660=y
CONFIG_MXC_CLK=y
CONFIG_MXC_CLK_SCU=y
CONFIG_CLK_IMX8MM=y
CONFIG_CLK_IMX8MN=y
CONFIG_CLK_IMX8MP=y
CONFIG_CLK_IMX8MQ=y
CONFIG_CLK_IMX8QXP=y
CONFIG_CLK_IMX8ULP=y
CONFIG_CLK_IMX93=y
CONFIG_TI_SCI_CLK=y
# CONFIG_TI_SCI_CLK_PROBE_FROM_FW is not set
CONFIG_TI_SYSCON_CLK=y
#
# Clock driver for MediaTek SoC
#
CONFIG_COMMON_CLK_MEDIATEK=y
CONFIG_COMMON_CLK_MEDIATEK_FHCTL=y
CONFIG_COMMON_CLK_MT2712=y
# CONFIG_COMMON_CLK_MT2712_BDPSYS is not set
# CONFIG_COMMON_CLK_MT2712_IMGSYS is not set
# CONFIG_COMMON_CLK_MT2712_JPGDECSYS is not set
# CONFIG_COMMON_CLK_MT2712_MFGCFG is not set
# CONFIG_COMMON_CLK_MT2712_MMSYS is not set
# CONFIG_COMMON_CLK_MT2712_VDECSYS is not set
# CONFIG_COMMON_CLK_MT2712_VENCSYS is not set
CONFIG_COMMON_CLK_MT6765=y
# CONFIG_COMMON_CLK_MT6765_AUDIOSYS is not set
# CONFIG_COMMON_CLK_MT6765_CAMSYS is not set
# CONFIG_COMMON_CLK_MT6765_GCESYS is not set
# CONFIG_COMMON_CLK_MT6765_MMSYS is not set
# CONFIG_COMMON_CLK_MT6765_IMGSYS is not set
# CONFIG_COMMON_CLK_MT6765_VCODECSYS is not set
# CONFIG_COMMON_CLK_MT6765_MFGSYS is not set
# CONFIG_COMMON_CLK_MT6765_MIPI0ASYS is not set
# CONFIG_COMMON_CLK_MT6765_MIPI0BSYS is not set
# CONFIG_COMMON_CLK_MT6765_MIPI1ASYS is not set
# CONFIG_COMMON_CLK_MT6765_MIPI1BSYS is not set
# CONFIG_COMMON_CLK_MT6765_MIPI2ASYS is not set
# CONFIG_COMMON_CLK_MT6765_MIPI2BSYS is not set
CONFIG_COMMON_CLK_MT6779=y
# CONFIG_COMMON_CLK_MT6779_MMSYS is not set
# CONFIG_COMMON_CLK_MT6779_IMGSYS is not set
# CONFIG_COMMON_CLK_MT6779_IPESYS is not set
# CONFIG_COMMON_CLK_MT6779_CAMSYS is not set
# CONFIG_COMMON_CLK_MT6779_VDECSYS is not set
# CONFIG_COMMON_CLK_MT6779_VENCSYS is not set
# CONFIG_COMMON_CLK_MT6779_MFGCFG is not set
# CONFIG_COMMON_CLK_MT6779_AUDSYS is not set
CONFIG_COMMON_CLK_MT6795=y
CONFIG_COMMON_CLK_MT6795_MFGCFG=y
CONFIG_COMMON_CLK_MT6795_MMSYS=y
CONFIG_COMMON_CLK_MT6795_VDECSYS=y
CONFIG_COMMON_CLK_MT6795_VENCSYS=y
CONFIG_COMMON_CLK_MT6797=y
# CONFIG_COMMON_CLK_MT6797_MMSYS is not set
# CONFIG_COMMON_CLK_MT6797_IMGSYS is not set
# CONFIG_COMMON_CLK_MT6797_VDECSYS is not set
# CONFIG_COMMON_CLK_MT6797_VENCSYS is not set
CONFIG_COMMON_CLK_MT7622=y
# CONFIG_COMMON_CLK_MT7622_ETHSYS is not set
# CONFIG_COMMON_CLK_MT7622_HIFSYS is not set
# CONFIG_COMMON_CLK_MT7622_AUDSYS is not set
CONFIG_COMMON_CLK_MT7981=y
CONFIG_COMMON_CLK_MT7981_ETHSYS=y
CONFIG_COMMON_CLK_MT7986=y
CONFIG_COMMON_CLK_MT7986_ETHSYS=y
CONFIG_COMMON_CLK_MT8167=y
CONFIG_COMMON_CLK_MT8167_AUDSYS=y
CONFIG_COMMON_CLK_MT8167_IMGSYS=y
CONFIG_COMMON_CLK_MT8167_MFGCFG=y
CONFIG_COMMON_CLK_MT8167_MMSYS=y
CONFIG_COMMON_CLK_MT8167_VDECSYS=y
CONFIG_COMMON_CLK_MT8173=y
CONFIG_COMMON_CLK_MT8173_IMGSYS=y
CONFIG_COMMON_CLK_MT8173_MMSYS=y
CONFIG_COMMON_CLK_MT8173_VDECSYS=y
CONFIG_COMMON_CLK_MT8173_VENCSYS=y
CONFIG_COMMON_CLK_MT8183=y
CONFIG_COMMON_CLK_MT8183_AUDIOSYS=y
CONFIG_COMMON_CLK_MT8183_CAMSYS=y
CONFIG_COMMON_CLK_MT8183_IMGSYS=y
CONFIG_COMMON_CLK_MT8183_IPU_CORE0=y
CONFIG_COMMON_CLK_MT8183_IPU_CORE1=y
CONFIG_COMMON_CLK_MT8183_IPU_ADL=y
CONFIG_COMMON_CLK_MT8183_IPU_CONN=y
CONFIG_COMMON_CLK_MT8183_MFGCFG=y
CONFIG_COMMON_CLK_MT8183_MMSYS=y
CONFIG_COMMON_CLK_MT8183_VDECSYS=y
CONFIG_COMMON_CLK_MT8183_VENCSYS=y
CONFIG_COMMON_CLK_MT8186=y
CONFIG_COMMON_CLK_MT8186_CAMSYS=y
CONFIG_COMMON_CLK_MT8186_IMGSYS=y
CONFIG_COMMON_CLK_MT8186_IPESYS=y
CONFIG_COMMON_CLK_MT8186_WPESYS=y
CONFIG_COMMON_CLK_MT8186_IMP_IIC_WRAP=y
CONFIG_COMMON_CLK_MT8186_MCUSYS=y
CONFIG_COMMON_CLK_MT8186_MDPSYS=y
CONFIG_COMMON_CLK_MT8186_MFGCFG=y
CONFIG_COMMON_CLK_MT8186_MMSYS=y
CONFIG_COMMON_CLK_MT8186_VDECSYS=y
CONFIG_COMMON_CLK_MT8186_VENCSYS=y
CONFIG_COMMON_CLK_MT8188=y
CONFIG_COMMON_CLK_MT8188_ADSP_AUDIO26M=y
CONFIG_COMMON_CLK_MT8188_CAMSYS=y
CONFIG_COMMON_CLK_MT8188_IMGSYS=y
CONFIG_COMMON_CLK_MT8188_IMP_IIC_WRAP=y
CONFIG_COMMON_CLK_MT8188_IPESYS=y
CONFIG_COMMON_CLK_MT8188_MFGCFG=y
CONFIG_COMMON_CLK_MT8188_VDECSYS=y
CONFIG_COMMON_CLK_MT8188_VDOSYS=y
CONFIG_COMMON_CLK_MT8188_VENCSYS=y
CONFIG_COMMON_CLK_MT8188_VPPSYS=y
CONFIG_COMMON_CLK_MT8188_WPESYS=y
CONFIG_COMMON_CLK_MT8192=y
CONFIG_COMMON_CLK_MT8192_AUDSYS=y
CONFIG_COMMON_CLK_MT8192_CAMSYS=y
CONFIG_COMMON_CLK_MT8192_IMGSYS=y
CONFIG_COMMON_CLK_MT8192_IMP_IIC_WRAP=y
CONFIG_COMMON_CLK_MT8192_IPESYS=y
CONFIG_COMMON_CLK_MT8192_MDPSYS=y
CONFIG_COMMON_CLK_MT8192_MFGCFG=y
CONFIG_COMMON_CLK_MT8192_MMSYS=y
CONFIG_COMMON_CLK_MT8192_MSDC=y
CONFIG_COMMON_CLK_MT8192_SCP_ADSP=y
CONFIG_COMMON_CLK_MT8192_VDECSYS=y
CONFIG_COMMON_CLK_MT8192_VENCSYS=y
CONFIG_COMMON_CLK_MT8195=y
CONFIG_COMMON_CLK_MT8195_APUSYS=y
CONFIG_COMMON_CLK_MT8195_AUDSYS=y
CONFIG_COMMON_CLK_MT8195_IMP_IIC_WRAP=y
CONFIG_COMMON_CLK_MT8195_MFGCFG=y
CONFIG_COMMON_CLK_MT8195_MSDC=y
CONFIG_COMMON_CLK_MT8195_SCP_ADSP=y
CONFIG_COMMON_CLK_MT8195_VDOSYS=y
CONFIG_COMMON_CLK_MT8195_VPPSYS=y
CONFIG_COMMON_CLK_MT8195_CAMSYS=y
CONFIG_COMMON_CLK_MT8195_IMGSYS=y
CONFIG_COMMON_CLK_MT8195_IPESYS=y
CONFIG_COMMON_CLK_MT8195_WPESYS=y
CONFIG_COMMON_CLK_MT8195_VDECSYS=y
CONFIG_COMMON_CLK_MT8195_VENCSYS=y
CONFIG_COMMON_CLK_MT8365=y
CONFIG_COMMON_CLK_MT8365_APU=y
CONFIG_COMMON_CLK_MT8365_CAM=y
CONFIG_COMMON_CLK_MT8365_MFG=y
CONFIG_COMMON_CLK_MT8365_MMSYS=y
CONFIG_COMMON_CLK_MT8365_VDEC=y
CONFIG_COMMON_CLK_MT8365_VENC=y
CONFIG_COMMON_CLK_MT8516=y
# CONFIG_COMMON_CLK_MT8516_AUDSYS is not set
# end of Clock driver for MediaTek SoC
#
# Clock support for Amlogic platforms
#
CONFIG_COMMON_CLK_MESON_REGMAP=y
CONFIG_COMMON_CLK_MESON_DUALDIV=y
CONFIG_COMMON_CLK_MESON_MPLL=y
CONFIG_COMMON_CLK_MESON_PHASE=m
CONFIG_COMMON_CLK_MESON_PLL=y
CONFIG_COMMON_CLK_MESON_SCLK_DIV=m
CONFIG_COMMON_CLK_MESON_VID_PLL_DIV=y
CONFIG_COMMON_CLK_MESON_CLKC_UTILS=y
CONFIG_COMMON_CLK_MESON_AO_CLKC=y
CONFIG_COMMON_CLK_MESON_EE_CLKC=y
CONFIG_COMMON_CLK_MESON_CPU_DYNDIV=y
CONFIG_COMMON_CLK_GXBB=y
CONFIG_COMMON_CLK_AXG=y
CONFIG_COMMON_CLK_AXG_AUDIO=m
# CONFIG_COMMON_CLK_A1_PLL is not set
# CONFIG_COMMON_CLK_A1_PERIPHERALS is not set
CONFIG_COMMON_CLK_G12A=y
# end of Clock support for Amlogic platforms
CONFIG_ARMADA_AP_CP_HELPER=y
CONFIG_ARMADA_37XX_CLK=y
CONFIG_ARMADA_AP806_SYSCON=y
CONFIG_ARMADA_CP110_SYSCON=y
CONFIG_COMMON_CLK_NUVOTON=y
CONFIG_CLK_MA35D1=y
CONFIG_QCOM_GDSC=y
CONFIG_QCOM_RPMCC=y
CONFIG_COMMON_CLK_QCOM=y
CONFIG_QCOM_A53PLL=y
# CONFIG_QCOM_A7PLL is not set
CONFIG_QCOM_CLK_APCS_MSM8916=y
CONFIG_QCOM_CLK_APCC_MSM8996=y
CONFIG_QCOM_CLK_SMD_RPM=y
CONFIG_QCOM_CLK_RPMH=y
CONFIG_IPQ_APSS_PLL=y
CONFIG_IPQ_APSS_6018=y
# CONFIG_IPQ_GCC_4019 is not set
CONFIG_IPQ_GCC_5018=y
CONFIG_IPQ_GCC_5332=y
CONFIG_IPQ_GCC_6018=y
CONFIG_IPQ_GCC_8074=y
CONFIG_IPQ_GCC_9574=y
CONFIG_MSM_GCC_8916=y
# CONFIG_MSM_GCC_8917 is not set
# CONFIG_MSM_GCC_8939 is not set
# CONFIG_MSM_GCC_8953 is not set
# CONFIG_MSM_GCC_8976 is not set
CONFIG_MSM_MMCC_8994=m
CONFIG_MSM_GCC_8994=y
CONFIG_MSM_GCC_8996=y
CONFIG_MSM_MMCC_8996=m
CONFIG_MSM_GCC_8998=y
# CONFIG_MSM_GPUCC_8998 is not set
CONFIG_MSM_MMCC_8998=m
CONFIG_QCM_GCC_2290=y
CONFIG_QCM_DISPCC_2290=m
CONFIG_QCS_GCC_404=y
# CONFIG_SC_CAMCC_7180 is not set
# CONFIG_SC_CAMCC_7280 is not set
# CONFIG_SC_DISPCC_7180 is not set
# CONFIG_SC_DISPCC_7280 is not set
CONFIG_SC_DISPCC_8280XP=m
CONFIG_SA_GCC_8775P=y
CONFIG_SA_GPUCC_8775P=m
CONFIG_SC_GCC_7180=y
CONFIG_SC_GCC_7280=y
CONFIG_SC_GCC_8180X=y
CONFIG_SC_GCC_8280XP=y
# CONFIG_SC_GPUCC_7180 is not set
# CONFIG_SC_GPUCC_7280 is not set
CONFIG_SC_GPUCC_8280XP=m
# CONFIG_SC_LPASSCC_7280 is not set
CONFIG_SC_LPASSCC_8280XP=m
# CONFIG_SC_LPASS_CORECC_7180 is not set
# CONFIG_SC_LPASS_CORECC_7280 is not set
# CONFIG_SC_MSS_7180 is not set
# CONFIG_SC_VIDEOCC_7180 is not set
# CONFIG_SC_VIDEOCC_7280 is not set
CONFIG_SDM_CAMCC_845=m
# CONFIG_SDM_GCC_660 is not set
# CONFIG_SDM_MMCC_660 is not set
# CONFIG_SDM_GPUCC_660 is not set
# CONFIG_QCS_TURING_404 is not set
# CONFIG_QCS_Q6SSTOP_404 is not set
# CONFIG_QDU_GCC_1000 is not set
CONFIG_SDM_GCC_845=y
CONFIG_SDM_GPUCC_845=y
CONFIG_SDM_VIDEOCC_845=y
CONFIG_SDM_DISPCC_845=y
CONFIG_SDM_LPASSCC_845=m
# CONFIG_SDX_GCC_75 is not set
# CONFIG_SM_CAMCC_6350 is not set
CONFIG_SM_CAMCC_8250=m
# CONFIG_SM_CAMCC_8450 is not set
CONFIG_SM_DISPCC_6115=m
CONFIG_SM_DISPCC_8250=y
CONFIG_SM_DISPCC_8450=m
CONFIG_SM_DISPCC_8550=m
CONFIG_SM_GCC_6115=y
# CONFIG_SM_GCC_6125 is not set
# CONFIG_SM_GCC_6350 is not set
# CONFIG_SM_GCC_6375 is not set
# CONFIG_SM_GCC_7150 is not set
CONFIG_SM_GCC_8150=y
CONFIG_SM_GCC_8250=y
CONFIG_SM_GCC_8350=y
CONFIG_SM_GCC_8450=y
CONFIG_SM_GCC_8550=y
CONFIG_SM_GPUCC_6115=m
# CONFIG_SM_GPUCC_6125 is not set
# CONFIG_SM_GPUCC_6375 is not set
# CONFIG_SM_GPUCC_6350 is not set
CONFIG_SM_GPUCC_8150=y
CONFIG_SM_GPUCC_8250=y
# CONFIG_SM_GPUCC_8350 is not set
# CONFIG_SM_GPUCC_8450 is not set
# CONFIG_SM_GPUCC_8550 is not set
CONFIG_SM_TCSRCC_8550=y
# CONFIG_SM_VIDEOCC_8150 is not set
CONFIG_SM_VIDEOCC_8250=y
# CONFIG_SM_VIDEOCC_8350 is not set
# CONFIG_SM_VIDEOCC_8550 is not set
# CONFIG_SPMI_PMIC_CLKDIV is not set
CONFIG_QCOM_HFPLL=y
# CONFIG_KPSS_XCC is not set
CONFIG_CLK_GFM_LPASS_SM8250=m
# CONFIG_SM_VIDEOCC_8450 is not set
CONFIG_CLK_RENESAS=y
CONFIG_CLK_R8A774A1=y
CONFIG_CLK_R8A774B1=y
CONFIG_CLK_R8A774C0=y
CONFIG_CLK_R8A774E1=y
CONFIG_CLK_R8A7795=y
CONFIG_CLK_R8A77960=y
CONFIG_CLK_R8A77961=y
CONFIG_CLK_R8A77965=y
CONFIG_CLK_R8A77970=y
CONFIG_CLK_R8A77980=y
CONFIG_CLK_R8A77990=y
CONFIG_CLK_R8A77995=y
CONFIG_CLK_R8A779A0=y
CONFIG_CLK_R8A779F0=y
CONFIG_CLK_R8A779G0=y
CONFIG_CLK_R9A07G043=y
CONFIG_CLK_R9A07G044=y
CONFIG_CLK_R9A07G054=y
CONFIG_CLK_R9A09G011=y
CONFIG_CLK_RCAR_CPG_LIB=y
CONFIG_CLK_RCAR_GEN3_CPG=y
CONFIG_CLK_RCAR_GEN4_CPG=y
CONFIG_CLK_RCAR_USB2_CLOCK_SEL=y
CONFIG_CLK_RZG2L=y
CONFIG_CLK_RENESAS_CPG_MSSR=y
CONFIG_CLK_RENESAS_DIV6=y
CONFIG_COMMON_CLK_ROCKCHIP=y
CONFIG_CLK_PX30=y
CONFIG_CLK_RK3308=y
CONFIG_CLK_RK3328=y
CONFIG_CLK_RK3368=y
CONFIG_CLK_RK3399=y
CONFIG_CLK_RK3568=y
CONFIG_CLK_RK3588=y
CONFIG_COMMON_CLK_SAMSUNG=y
CONFIG_EXYNOS_ARM64_COMMON_CLK=y
CONFIG_EXYNOS_AUDSS_CLK_CON=y
CONFIG_EXYNOS_CLKOUT=y
CONFIG_TESLA_FSD_COMMON_CLK=y
CONFIG_CLK_INTEL_SOCFPGA=y
CONFIG_CLK_INTEL_SOCFPGA64=y
CONFIG_SPRD_COMMON_CLK=y
CONFIG_SPRD_SC9860_CLK=y
CONFIG_SPRD_SC9863A_CLK=y
CONFIG_SPRD_UMS512_CLK=y
CONFIG_SUNXI_CCU=y
CONFIG_SUN50I_A64_CCU=y
CONFIG_SUN50I_A100_CCU=y
CONFIG_SUN50I_A100_R_CCU=y
CONFIG_SUN50I_H6_CCU=y
CONFIG_SUN50I_H616_CCU=y
CONFIG_SUN50I_H6_R_CCU=y
CONFIG_SUN6I_RTC_CCU=y
CONFIG_SUN8I_H3_CCU=y
CONFIG_SUN8I_DE2_CCU=y
CONFIG_SUN8I_R_CCU=y
CONFIG_CLK_TEGRA_BPMP=y
CONFIG_TEGRA_CLK_DFLL=y
CONFIG_CLK_UNIPHIER=y
CONFIG_COMMON_CLK_VISCONTI=y
# CONFIG_XILINX_VCU is not set
# CONFIG_COMMON_CLK_XLNX_CLKWZRD is not set
CONFIG_COMMON_CLK_ZYNQMP=y
CONFIG_HWSPINLOCK=y
# CONFIG_HWSPINLOCK_OMAP is not set
CONFIG_HWSPINLOCK_QCOM=y
# CONFIG_HWSPINLOCK_SPRD is not set
# CONFIG_HWSPINLOCK_SUN6I is not set
#
# Clock Source drivers
#
CONFIG_TIMER_OF=y
CONFIG_TIMER_ACPI=y
CONFIG_TIMER_PROBE=y
CONFIG_CLKSRC_MMIO=y
CONFIG_OMAP_DM_TIMER=y
CONFIG_DW_APB_TIMER=y
CONFIG_DW_APB_TIMER_OF=y
CONFIG_ROCKCHIP_TIMER=y
CONFIG_OWL_TIMER=y
CONFIG_SUN4I_TIMER=y
CONFIG_TEGRA_TIMER=y
CONFIG_TEGRA186_TIMER=y
CONFIG_NPCM7XX_TIMER=y
CONFIG_ARM_ARCH_TIMER=y
CONFIG_ARM_ARCH_TIMER_EVTSTREAM=y
CONFIG_ARM_ARCH_TIMER_OOL_WORKAROUND=y
CONFIG_FSL_ERRATUM_A008585=y
CONFIG_HISILICON_ERRATUM_161010101=y
CONFIG_ARM64_ERRATUM_858921=y
CONFIG_SUN50I_ERRATUM_UNKNOWN1=y
CONFIG_ARM_TIMER_SP804=y
CONFIG_CLKSRC_EXYNOS_MCT=y
CONFIG_SYS_SUPPORTS_SH_CMT=y
CONFIG_MTK_TIMER=y
CONFIG_MTK_CPUX_TIMER=y
CONFIG_SPRD_TIMER=y
CONFIG_SYS_SUPPORTS_SH_TMU=y
CONFIG_SH_TIMER_CMT=y
CONFIG_RENESAS_OSTM=y
CONFIG_SH_TIMER_TMU=y
CONFIG_TIMER_IMX_SYS_CTR=y
CONFIG_ARM_ARCH_TIMER_WORKAROUND_IN_USERSPACE=y
# end of Clock Source drivers
CONFIG_MAILBOX=y
CONFIG_APPLE_MAILBOX=y
CONFIG_ARM_MHU=y
# CONFIG_ARM_MHU_V2 is not set
CONFIG_IMX_MBOX=y
CONFIG_PLATFORM_MHU=y
# CONFIG_PL320_MBOX is not set
# CONFIG_ARMADA_37XX_RWTM_MBOX is not set
CONFIG_OMAP2PLUS_MBOX=m
CONFIG_OMAP_MBOX_KFIFO_SIZE=256
# CONFIG_ROCKCHIP_MBOX is not set
CONFIG_PCC=y
# CONFIG_ALTERA_MBOX is not set
CONFIG_BCM2835_MBOX=y
CONFIG_TI_MESSAGE_MANAGER=y
CONFIG_HI3660_MBOX=y
CONFIG_HI6220_MBOX=y
# CONFIG_MAILBOX_TEST is not set
CONFIG_QCOM_APCS_IPC=y
CONFIG_TEGRA_HSP_MBOX=y
# CONFIG_XGENE_SLIMPRO_MBOX is not set
# CONFIG_BCM_PDC_MBOX is not set
CONFIG_BCM_FLEXRM_MBOX=m
# CONFIG_MTK_ADSP_MBOX is not set
CONFIG_MTK_CMDQ_MBOX=m
CONFIG_ZYNQMP_IPI_MBOX=y
CONFIG_SUN6I_MSGBOX=y
# CONFIG_SPRD_MBOX is not set
CONFIG_QCOM_IPCC=y
CONFIG_IOMMU_IOVA=y
CONFIG_IOMMU_API=y
CONFIG_IOMMU_SUPPORT=y
#
# Generic IOMMU Pagetable Support
#
CONFIG_IOMMU_IO_PGTABLE=y
CONFIG_IOMMU_IO_PGTABLE_LPAE=y
# CONFIG_IOMMU_IO_PGTABLE_LPAE_SELFTEST is not set
CONFIG_IOMMU_IO_PGTABLE_ARMV7S=y
# CONFIG_IOMMU_IO_PGTABLE_ARMV7S_SELFTEST is not set
CONFIG_IOMMU_IO_PGTABLE_DART=y
# end of Generic IOMMU Pagetable Support
# CONFIG_IOMMU_DEBUGFS is not set
CONFIG_IOMMU_DEFAULT_DMA_STRICT=y
# CONFIG_IOMMU_DEFAULT_DMA_LAZY is not set
# CONFIG_IOMMU_DEFAULT_PASSTHROUGH is not set
CONFIG_OF_IOMMU=y
CONFIG_IOMMU_DMA=y
# CONFIG_IOMMUFD is not set
CONFIG_ROCKCHIP_IOMMU=y
# CONFIG_SUN50I_IOMMU is not set
CONFIG_TEGRA_IOMMU_SMMU=y
# CONFIG_EXYNOS_IOMMU is not set
# CONFIG_IPMMU_VMSA is not set
CONFIG_APPLE_DART=y
CONFIG_ARM_SMMU=y
# CONFIG_ARM_SMMU_LEGACY_DT_BINDINGS is not set
CONFIG_ARM_SMMU_DISABLE_BYPASS_BY_DEFAULT=y
CONFIG_ARM_SMMU_QCOM=y
# CONFIG_ARM_SMMU_QCOM_DEBUG is not set
CONFIG_ARM_SMMU_V3=y
# CONFIG_ARM_SMMU_V3_SVA is not set
# CONFIG_ARM_SMMU_V3_PM is not set
# CONFIG_ARM_SMMU_V3_HTTU is not set
# CONFIG_ARM_SMMU_V3_ECMDQ is not set
CONFIG_MTK_IOMMU=y
CONFIG_QCOM_IOMMU=y
# CONFIG_VIRTIO_IOMMU is not set
# CONFIG_SPRD_IOMMU is not set
# CONFIG_SMMU_BYPASS_DEV is not set
#
# Remoteproc drivers
#
CONFIG_REMOTEPROC=y
# CONFIG_REMOTEPROC_CDEV is not set
CONFIG_IMX_REMOTEPROC=y
# CONFIG_IMX_DSP_REMOTEPROC is not set
CONFIG_MTK_SCP=m
CONFIG_PRU_REMOTEPROC=m
CONFIG_QCOM_PIL_INFO=m
CONFIG_QCOM_RPROC_COMMON=m
CONFIG_QCOM_Q6V5_COMMON=m
CONFIG_QCOM_Q6V5_ADSP=m
CONFIG_QCOM_Q6V5_MSS=m
CONFIG_QCOM_Q6V5_PAS=m
# CONFIG_QCOM_Q6V5_WCSS is not set
CONFIG_QCOM_SYSMON=m
CONFIG_QCOM_WCNSS_PIL=m
# CONFIG_RCAR_REMOTEPROC is not set
# CONFIG_STM32_RPROC is not set
CONFIG_TI_K3_DSP_REMOTEPROC=m
CONFIG_TI_K3_R5_REMOTEPROC=m
# CONFIG_XLNX_R5_REMOTEPROC is not set
# end of Remoteproc drivers
#
# Rpmsg drivers
#
CONFIG_RPMSG=y
CONFIG_RPMSG_CHAR=m
CONFIG_RPMSG_CTRL=m
CONFIG_RPMSG_NS=y
CONFIG_RPMSG_MTK_SCP=m
CONFIG_RPMSG_QCOM_GLINK=y
CONFIG_RPMSG_QCOM_GLINK_RPM=y
CONFIG_RPMSG_QCOM_GLINK_SMEM=m
CONFIG_RPMSG_QCOM_SMD=y
CONFIG_RPMSG_VIRTIO=y
# end of Rpmsg drivers
CONFIG_SOUNDWIRE=m
#
# SoundWire Devices
#
# CONFIG_SOUNDWIRE_AMD is not set
# CONFIG_SOUNDWIRE_INTEL is not set
CONFIG_SOUNDWIRE_QCOM=m
#
# SOC (System On Chip) specific Drivers
#
CONFIG_OWL_PM_DOMAINS_HELPER=y
CONFIG_OWL_PM_DOMAINS=y
#
# Amlogic SoC drivers
#
CONFIG_MESON_CANVAS=m
CONFIG_MESON_CLK_MEASURE=y
CONFIG_MESON_GX_SOCINFO=y
CONFIG_MESON_GX_PM_DOMAINS=y
CONFIG_MESON_EE_PM_DOMAINS=y
CONFIG_MESON_SECURE_PM_DOMAINS=y
# end of Amlogic SoC drivers
#
# Apple SoC drivers
#
CONFIG_APPLE_PMGR_PWRSTATE=y
CONFIG_APPLE_RTKIT=y
CONFIG_APPLE_SART=y
# end of Apple SoC drivers
#
# Broadcom SoC drivers
#
CONFIG_BCM2835_POWER=y
CONFIG_RASPBERRYPI_POWER=y
CONFIG_SOC_BRCMSTB=y
CONFIG_BCM_PMB=y
# end of Broadcom SoC drivers
#
# NXP/Freescale QorIQ SoC drivers
#
CONFIG_FSL_DPAA=y
# CONFIG_FSL_DPAA_CHECKING is not set
# CONFIG_FSL_BMAN_TEST is not set
# CONFIG_FSL_QMAN_TEST is not set
# CONFIG_QUICC_ENGINE is not set
CONFIG_FSL_GUTS=y
CONFIG_FSL_MC_DPIO=y
CONFIG_DPAA2_CONSOLE=y
CONFIG_FSL_RCPM=y
# end of NXP/Freescale QorIQ SoC drivers
#
# fujitsu SoC drivers
#
# CONFIG_A64FX_DIAG is not set
# end of fujitsu SoC drivers
#
# Hisilicon SoC drivers
#
# CONFIG_HISI_HBMDEV is not set
# CONFIG_HISI_HBMCACHE is not set
# CONFIG_KUNPENG_HCCS is not set
# end of Hisilicon SoC drivers
#
# i.MX SoC drivers
#
CONFIG_IMX_GPCV2_PM_DOMAINS=y
CONFIG_SOC_IMX8M=y
CONFIG_SOC_IMX9=y
CONFIG_IMX8M_BLK_CTRL=y
CONFIG_IMX9_BLK_CTRL=y
# end of i.MX SoC drivers
#
# Enable LiteX SoC Builder specific drivers
#
# CONFIG_LITEX_SOC_CONTROLLER is not set
# end of Enable LiteX SoC Builder specific drivers
#
# MediaTek SoC drivers
#
CONFIG_MTK_CMDQ=m
CONFIG_MTK_DEVAPC=m
CONFIG_MTK_INFRACFG=y
CONFIG_MTK_PMIC_WRAP=y
CONFIG_MTK_REGULATOR_COUPLER=y
CONFIG_MTK_SCPSYS=y
CONFIG_MTK_SCPSYS_PM_DOMAINS=y
CONFIG_MTK_MMSYS=m
CONFIG_MTK_SVS=m
# end of MediaTek SoC drivers
# CONFIG_WPCM450_SOC is not set
#
# Qualcomm SoC drivers
#
CONFIG_QCOM_AOSS_QMP=y
CONFIG_QCOM_COMMAND_DB=y
CONFIG_QCOM_CPR=y
CONFIG_QCOM_GENI_SE=y
# CONFIG_QCOM_GSBI is not set
CONFIG_QCOM_LLCC=m
CONFIG_QCOM_KRYO_L2_ACCESSORS=y
CONFIG_QCOM_MDT_LOADER=m
CONFIG_QCOM_OCMEM=m
CONFIG_QCOM_PDR_HELPERS=m
CONFIG_QCOM_PMIC_GLINK=m
CONFIG_QCOM_QMI_HELPERS=m
# CONFIG_QCOM_RAMP_CTRL is not set
CONFIG_QCOM_RMTFS_MEM=m
# CONFIG_QCOM_RPM_MASTER_STATS is not set
CONFIG_QCOM_RPMH=y
CONFIG_QCOM_RPMHPD=y
CONFIG_QCOM_RPMPD=y
CONFIG_QCOM_SMEM=y
CONFIG_QCOM_SMD_RPM=y
CONFIG_QCOM_SMEM_STATE=y
CONFIG_QCOM_SMP2P=y
CONFIG_QCOM_SMSM=y
CONFIG_QCOM_SOCINFO=m
CONFIG_QCOM_SPM=m
CONFIG_QCOM_STATS=m
CONFIG_QCOM_WCNSS_CTRL=m
CONFIG_QCOM_APR=m
CONFIG_QCOM_ICC_BWMON=m
# end of Qualcomm SoC drivers
CONFIG_SOC_RENESAS=y
CONFIG_ARCH_RCAR_GEN3=y
CONFIG_ARCH_RZG2L=y
CONFIG_ARCH_R8A77995=y
CONFIG_ARCH_R8A77990=y
CONFIG_ARCH_R8A77951=y
CONFIG_ARCH_R8A77965=y
CONFIG_ARCH_R8A77960=y
CONFIG_ARCH_R8A77961=y
CONFIG_ARCH_R8A779F0=y
CONFIG_ARCH_R8A77980=y
CONFIG_ARCH_R8A77970=y
CONFIG_ARCH_R8A779A0=y
CONFIG_ARCH_R8A779G0=y
CONFIG_ARCH_R8A774C0=y
CONFIG_ARCH_R8A774E1=y
CONFIG_ARCH_R8A774A1=y
CONFIG_ARCH_R8A774B1=y
CONFIG_ARCH_R9A07G043=y
CONFIG_ARCH_R9A07G044=y
CONFIG_ARCH_R9A07G054=y
CONFIG_ARCH_R9A09G011=y
CONFIG_PWC_RZV2M=y
CONFIG_RST_RCAR=y
CONFIG_SYSC_RCAR=y
CONFIG_SYSC_RCAR_GEN4=y
CONFIG_SYSC_R8A77995=y
CONFIG_SYSC_R8A77990=y
CONFIG_SYSC_R8A7795=y
CONFIG_SYSC_R8A77965=y
CONFIG_SYSC_R8A77960=y
CONFIG_SYSC_R8A77961=y
CONFIG_SYSC_R8A779F0=y
CONFIG_SYSC_R8A77980=y
CONFIG_SYSC_R8A77970=y
CONFIG_SYSC_R8A779A0=y
CONFIG_SYSC_R8A779G0=y
CONFIG_SYSC_R8A774C0=y
CONFIG_SYSC_R8A774E1=y
CONFIG_SYSC_R8A774A1=y
CONFIG_SYSC_R8A774B1=y
CONFIG_ROCKCHIP_GRF=y
CONFIG_ROCKCHIP_IODOMAIN=y
CONFIG_ROCKCHIP_PM_DOMAINS=y
CONFIG_SOC_SAMSUNG=y
CONFIG_EXYNOS_CHIPID=y
CONFIG_EXYNOS_USI=y
CONFIG_EXYNOS_PMU=y
CONFIG_EXYNOS_PM_DOMAINS=y
CONFIG_SUNXI_MBUS=y
CONFIG_SUNXI_SRAM=y
# CONFIG_SUN20I_PPU is not set
CONFIG_ARCH_TEGRA_132_SOC=y
CONFIG_ARCH_TEGRA_210_SOC=y
CONFIG_ARCH_TEGRA_186_SOC=y
CONFIG_ARCH_TEGRA_194_SOC=y
CONFIG_ARCH_TEGRA_234_SOC=y
CONFIG_SOC_TEGRA_FUSE=y
CONFIG_SOC_TEGRA_FLOWCTRL=y
CONFIG_SOC_TEGRA_PMC=y
CONFIG_SOC_TEGRA_POWERGATE_BPMP=y
CONFIG_SOC_TEGRA_CBB=y
CONFIG_SOC_TI=y
CONFIG_TI_SCI_PM_DOMAINS=y
CONFIG_TI_K3_RINGACC=y
CONFIG_TI_K3_SOCINFO=y
CONFIG_TI_PRUSS=m
CONFIG_TI_SCI_INTA_MSI_DOMAIN=y
#
# Xilinx SoC drivers
#
CONFIG_ZYNQMP_POWER=y
CONFIG_ZYNQMP_PM_DOMAINS=y
CONFIG_XLNX_EVENT_MANAGER=y
# end of Xilinx SoC drivers
# end of SOC (System On Chip) specific Drivers
CONFIG_PM_DEVFREQ=y
#
# DEVFREQ Governors
#
CONFIG_DEVFREQ_GOV_SIMPLE_ONDEMAND=y
# CONFIG_DEVFREQ_GOV_PERFORMANCE is not set
# CONFIG_DEVFREQ_GOV_POWERSAVE is not set
CONFIG_DEVFREQ_GOV_USERSPACE=y
CONFIG_DEVFREQ_GOV_PASSIVE=m
# CONFIG_DEVFREQ_GOV_UTIL is not set
#
# DEVFREQ Drivers
#
# CONFIG_ARM_EXYNOS_BUS_DEVFREQ is not set
CONFIG_ARM_IMX_BUS_DEVFREQ=y
CONFIG_ARM_IMX8M_DDRC_DEVFREQ=m
# CONFIG_ARM_TEGRA_DEVFREQ is not set
CONFIG_ARM_MEDIATEK_CCI_DEVFREQ=m
# CONFIG_ARM_RK3399_DMC_DEVFREQ is not set
# CONFIG_ARM_SUN8I_A33_MBUS_DEVFREQ is not set
# CONFIG_ARM_HISI_UNCORE_DEVFREQ is not set
# CONFIG_PM_DEVFREQ_EVENT is not set
CONFIG_EXTCON=y
#
# Extcon Device Drivers
#
# CONFIG_EXTCON_ADC_JACK is not set
# CONFIG_EXTCON_FSA9480 is not set
# CONFIG_EXTCON_GPIO is not set
# CONFIG_EXTCON_MAX3355 is not set
CONFIG_EXTCON_PTN5150=m
# CONFIG_EXTCON_QCOM_SPMI_MISC is not set
# CONFIG_EXTCON_RT8973A is not set
# CONFIG_EXTCON_SM5502 is not set
CONFIG_EXTCON_USB_GPIO=y
CONFIG_EXTCON_USBC_CROS_EC=y
# CONFIG_EXTCON_USBC_TUSB320 is not set
CONFIG_MEMORY=y
# CONFIG_ARM_PL172_MPMC is not set
CONFIG_BRCMSTB_DPFE=y
CONFIG_BRCMSTB_MEMC=y
# CONFIG_OMAP_GPMC is not set
# CONFIG_FSL_IFC is not set
CONFIG_MTK_SMI=y
CONFIG_RENESAS_RPCIF=m
# CONFIG_STM32_FMC2_EBI is not set
CONFIG_TEGRA_MC=y
# CONFIG_TEGRA210_EMC is not set
CONFIG_IIO=y
CONFIG_IIO_BUFFER=y
# CONFIG_IIO_BUFFER_CB is not set
# CONFIG_IIO_BUFFER_DMA is not set
# CONFIG_IIO_BUFFER_DMAENGINE is not set
# CONFIG_IIO_BUFFER_HW_CONSUMER is not set
CONFIG_IIO_KFIFO_BUF=m
CONFIG_IIO_TRIGGERED_BUFFER=m
# CONFIG_IIO_CONFIGFS is not set
CONFIG_IIO_TRIGGER=y
CONFIG_IIO_CONSUMERS_PER_TRIGGER=2
# CONFIG_IIO_SW_DEVICE is not set
# CONFIG_IIO_SW_TRIGGER is not set
# CONFIG_IIO_TRIGGERED_EVENT is not set
#
# Accelerometers
#
# CONFIG_ADIS16201 is not set
# CONFIG_ADIS16209 is not set
# CONFIG_ADXL313_I2C is not set
# CONFIG_ADXL313_SPI is not set
# CONFIG_ADXL345_I2C is not set
# CONFIG_ADXL345_SPI is not set
# CONFIG_ADXL355_I2C is not set
# CONFIG_ADXL355_SPI is not set
# CONFIG_ADXL367_SPI is not set
# CONFIG_ADXL367_I2C is not set
# CONFIG_ADXL372_SPI is not set
# CONFIG_ADXL372_I2C is not set
# CONFIG_BMA180 is not set
# CONFIG_BMA220 is not set
# CONFIG_BMA400 is not set
# CONFIG_BMC150_ACCEL is not set
# CONFIG_BMI088_ACCEL is not set
# CONFIG_DA280 is not set
# CONFIG_DA311 is not set
# CONFIG_DMARD06 is not set
# CONFIG_DMARD09 is not set
# CONFIG_DMARD10 is not set
# CONFIG_FXLS8962AF_I2C is not set
# CONFIG_FXLS8962AF_SPI is not set
# CONFIG_IIO_CROS_EC_ACCEL_LEGACY is not set
# CONFIG_IIO_ST_ACCEL_3AXIS is not set
# CONFIG_IIO_KX022A_SPI is not set
# CONFIG_IIO_KX022A_I2C is not set
# CONFIG_KXSD9 is not set
# CONFIG_KXCJK1013 is not set
# CONFIG_MC3230 is not set
# CONFIG_MMA7455_I2C is not set
# CONFIG_MMA7455_SPI is not set
# CONFIG_MMA7660 is not set
# CONFIG_MMA8452 is not set
# CONFIG_MMA9551 is not set
# CONFIG_MMA9553 is not set
# CONFIG_MSA311 is not set
# CONFIG_MXC4005 is not set
# CONFIG_MXC6255 is not set
# CONFIG_SCA3000 is not set
# CONFIG_SCA3300 is not set
# CONFIG_STK8312 is not set
# CONFIG_STK8BA50 is not set
# end of Accelerometers
#
# Analog to digital converters
#
# CONFIG_AD4130 is not set
# CONFIG_AD7091R5 is not set
# CONFIG_AD7124 is not set
# CONFIG_AD7192 is not set
# CONFIG_AD7266 is not set
# CONFIG_AD7280 is not set
# CONFIG_AD7291 is not set
# CONFIG_AD7292 is not set
# CONFIG_AD7298 is not set
# CONFIG_AD7476 is not set
# CONFIG_AD7606_IFACE_PARALLEL is not set
# CONFIG_AD7606_IFACE_SPI is not set
# CONFIG_AD7766 is not set
# CONFIG_AD7768_1 is not set
# CONFIG_AD7780 is not set
# CONFIG_AD7791 is not set
# CONFIG_AD7793 is not set
# CONFIG_AD7887 is not set
# CONFIG_AD7923 is not set
# CONFIG_AD7949 is not set
# CONFIG_AD799X is not set
# CONFIG_AD9467 is not set
# CONFIG_ADI_AXI_ADC is not set
# CONFIG_AXP20X_ADC is not set
# CONFIG_AXP288_ADC is not set
# CONFIG_BCM_IPROC_ADC is not set
# CONFIG_BERLIN2_ADC is not set
# CONFIG_CC10001_ADC is not set
# CONFIG_ENVELOPE_DETECTOR is not set
CONFIG_EXYNOS_ADC=y
# CONFIG_HI8435 is not set
# CONFIG_HX711 is not set
# CONFIG_INA2XX_ADC is not set
# CONFIG_IMX7D_ADC is not set
# CONFIG_IMX8QXP_ADC is not set
CONFIG_IMX93_ADC=m
# CONFIG_LTC2471 is not set
# CONFIG_LTC2485 is not set
# CONFIG_LTC2496 is not set
# CONFIG_LTC2497 is not set
# CONFIG_MAX1027 is not set
# CONFIG_MAX11100 is not set
# CONFIG_MAX1118 is not set
# CONFIG_MAX11205 is not set
# CONFIG_MAX11410 is not set
# CONFIG_MAX1241 is not set
# CONFIG_MAX1363 is not set
CONFIG_MAX9611=m
# CONFIG_MCP320X is not set
# CONFIG_MCP3422 is not set
# CONFIG_MCP3911 is not set
# CONFIG_MEDIATEK_MT6360_ADC is not set
CONFIG_MEDIATEK_MT6577_AUXADC=m
CONFIG_MESON_SARADC=y
# CONFIG_NAU7802 is not set
# CONFIG_NPCM_ADC is not set
CONFIG_QCOM_VADC_COMMON=m
# CONFIG_QCOM_SPMI_RRADC is not set
# CONFIG_QCOM_SPMI_IADC is not set
CONFIG_QCOM_SPMI_VADC=m
CONFIG_QCOM_SPMI_ADC5=m
CONFIG_ROCKCHIP_SARADC=m
# CONFIG_RICHTEK_RTQ6056 is not set
CONFIG_RZG2L_ADC=m
# CONFIG_SD_ADC_MODULATOR is not set
# CONFIG_STM32_ADC_CORE is not set
# CONFIG_STM32_DFSDM_CORE is not set
# CONFIG_STM32_DFSDM_ADC is not set
# CONFIG_SUN20I_GPADC is not set
# CONFIG_TI_ADC081C is not set
# CONFIG_TI_ADC0832 is not set
# CONFIG_TI_ADC084S021 is not set
# CONFIG_TI_ADC12138 is not set
# CONFIG_TI_ADC108S102 is not set
# CONFIG_TI_ADC128S052 is not set
# CONFIG_TI_ADC161S626 is not set
CONFIG_TI_ADS1015=m
# CONFIG_TI_ADS7924 is not set
# CONFIG_TI_ADS1100 is not set
# CONFIG_TI_ADS7950 is not set
# CONFIG_TI_ADS8344 is not set
# CONFIG_TI_ADS8688 is not set
# CONFIG_TI_ADS124S08 is not set
# CONFIG_TI_ADS131E08 is not set
CONFIG_TI_AM335X_ADC=m
# CONFIG_TI_LMP92064 is not set
# CONFIG_TI_TLC4541 is not set
# CONFIG_TI_TSC2046 is not set
# CONFIG_VF610_ADC is not set
# CONFIG_XILINX_XADC is not set
# CONFIG_XILINX_AMS is not set
# end of Analog to digital converters
#
# Analog to digital and digital to analog converters
#
# CONFIG_AD74115 is not set
# CONFIG_AD74413R is not set
# end of Analog to digital and digital to analog converters
#
# Analog Front Ends
#
# CONFIG_IIO_RESCALE is not set
# end of Analog Front Ends
#
# Amplifiers
#
# CONFIG_AD8366 is not set
# CONFIG_ADA4250 is not set
# CONFIG_HMC425 is not set
# end of Amplifiers
#
# Capacitance to digital converters
#
# CONFIG_AD7150 is not set
# CONFIG_AD7746 is not set
# end of Capacitance to digital converters
#
# Chemical Sensors
#
# CONFIG_ATLAS_PH_SENSOR is not set
# CONFIG_ATLAS_EZO_SENSOR is not set
# CONFIG_BME680 is not set
# CONFIG_CCS811 is not set
# CONFIG_IAQCORE is not set
# CONFIG_PMS7003 is not set
# CONFIG_SCD30_CORE is not set
# CONFIG_SCD4X is not set
# CONFIG_SENSIRION_SGP30 is not set
# CONFIG_SENSIRION_SGP40 is not set
# CONFIG_SPS30_I2C is not set
# CONFIG_SPS30_SERIAL is not set
# CONFIG_SENSEAIR_SUNRISE_CO2 is not set
# CONFIG_VZ89X is not set
# end of Chemical Sensors
CONFIG_IIO_CROS_EC_SENSORS_CORE=m
CONFIG_IIO_CROS_EC_SENSORS=m
# CONFIG_IIO_CROS_EC_SENSORS_LID_ANGLE is not set
#
# Hid Sensor IIO Common
#
# end of Hid Sensor IIO Common
#
# IIO SCMI Sensors
#
# CONFIG_IIO_SCMI is not set
# end of IIO SCMI Sensors
#
# SSP Sensor Common
#
# CONFIG_IIO_SSP_SENSORHUB is not set
# end of SSP Sensor Common
CONFIG_IIO_ST_SENSORS_I2C=m
CONFIG_IIO_ST_SENSORS_SPI=m
CONFIG_IIO_ST_SENSORS_CORE=m
#
# Digital to analog converters
#
# CONFIG_AD3552R is not set
# CONFIG_AD5064 is not set
# CONFIG_AD5360 is not set
# CONFIG_AD5380 is not set
# CONFIG_AD5421 is not set
# CONFIG_AD5446 is not set
# CONFIG_AD5449 is not set
# CONFIG_AD5592R is not set
# CONFIG_AD5593R is not set
# CONFIG_AD5504 is not set
# CONFIG_AD5624R_SPI is not set
# CONFIG_LTC2688 is not set
# CONFIG_AD5686_SPI is not set
# CONFIG_AD5696_I2C is not set
# CONFIG_AD5755 is not set
# CONFIG_AD5758 is not set
# CONFIG_AD5761 is not set
# CONFIG_AD5764 is not set
# CONFIG_AD5766 is not set
# CONFIG_AD5770R is not set
# CONFIG_AD5791 is not set
# CONFIG_AD7293 is not set
# CONFIG_AD7303 is not set
# CONFIG_AD8801 is not set
# CONFIG_DPOT_DAC is not set
# CONFIG_DS4424 is not set
# CONFIG_LTC1660 is not set
# CONFIG_LTC2632 is not set
# CONFIG_M62332 is not set
# CONFIG_MAX517 is not set
# CONFIG_MAX5522 is not set
# CONFIG_MAX5821 is not set
# CONFIG_MCP4725 is not set
# CONFIG_MCP4728 is not set
# CONFIG_MCP4922 is not set
# CONFIG_STM32_DAC is not set
# CONFIG_TI_DAC082S085 is not set
# CONFIG_TI_DAC5571 is not set
# CONFIG_TI_DAC7311 is not set
# CONFIG_TI_DAC7612 is not set
# CONFIG_VF610_DAC is not set
# end of Digital to analog converters
#
# IIO dummy driver
#
# end of IIO dummy driver
#
# Filters
#
# CONFIG_ADMV8818 is not set
# end of Filters
#
# Frequency Synthesizers DDS/PLL
#
#
# Clock Generator/Distribution
#
# CONFIG_AD9523 is not set
# end of Clock Generator/Distribution
#
# Phase-Locked Loop (PLL) frequency synthesizers
#
# CONFIG_ADF4350 is not set
# CONFIG_ADF4371 is not set
# CONFIG_ADF4377 is not set
# CONFIG_ADMV1013 is not set
# CONFIG_ADMV1014 is not set
# CONFIG_ADMV4420 is not set
# CONFIG_ADRF6780 is not set
# end of Phase-Locked Loop (PLL) frequency synthesizers
# end of Frequency Synthesizers DDS/PLL
#
# Digital gyroscope sensors
#
# CONFIG_ADIS16080 is not set
# CONFIG_ADIS16130 is not set
# CONFIG_ADIS16136 is not set
# CONFIG_ADIS16260 is not set
# CONFIG_ADXRS290 is not set
# CONFIG_ADXRS450 is not set
# CONFIG_BMG160 is not set
# CONFIG_FXAS21002C is not set
# CONFIG_MPU3050_I2C is not set
# CONFIG_IIO_ST_GYRO_3AXIS is not set
# CONFIG_ITG3200 is not set
# end of Digital gyroscope sensors
#
# Health Sensors
#
#
# Heart Rate Monitors
#
# CONFIG_AFE4403 is not set
# CONFIG_AFE4404 is not set
# CONFIG_MAX30100 is not set
# CONFIG_MAX30102 is not set
# end of Heart Rate Monitors
# end of Health Sensors
#
# Humidity sensors
#
# CONFIG_AM2315 is not set
# CONFIG_DHT11 is not set
# CONFIG_HDC100X is not set
# CONFIG_HDC2010 is not set
# CONFIG_HTS221 is not set
# CONFIG_HTU21 is not set
# CONFIG_SI7005 is not set
# CONFIG_SI7020 is not set
# end of Humidity sensors
#
# Inertial measurement units
#
# CONFIG_ADIS16400 is not set
# CONFIG_ADIS16460 is not set
# CONFIG_ADIS16475 is not set
# CONFIG_ADIS16480 is not set
# CONFIG_BMI160_I2C is not set
# CONFIG_BMI160_SPI is not set
# CONFIG_BOSCH_BNO055_SERIAL is not set
# CONFIG_BOSCH_BNO055_I2C is not set
# CONFIG_FXOS8700_I2C is not set
# CONFIG_FXOS8700_SPI is not set
# CONFIG_KMX61 is not set
# CONFIG_INV_ICM42600_I2C is not set
# CONFIG_INV_ICM42600_SPI is not set
# CONFIG_INV_MPU6050_I2C is not set
# CONFIG_INV_MPU6050_SPI is not set
CONFIG_IIO_ST_LSM6DSX=m
CONFIG_IIO_ST_LSM6DSX_I2C=m
CONFIG_IIO_ST_LSM6DSX_SPI=m
# CONFIG_IIO_ST_LSM9DS0 is not set
# end of Inertial measurement units
#
# Light sensors
#
# CONFIG_ACPI_ALS is not set
# CONFIG_ADJD_S311 is not set
# CONFIG_ADUX1020 is not set
# CONFIG_AL3010 is not set
# CONFIG_AL3320A is not set
# CONFIG_APDS9300 is not set
# CONFIG_APDS9960 is not set
# CONFIG_AS73211 is not set
# CONFIG_BH1750 is not set
# CONFIG_BH1780 is not set
# CONFIG_CM32181 is not set
# CONFIG_CM3232 is not set
# CONFIG_CM3323 is not set
# CONFIG_CM3605 is not set
# CONFIG_CM36651 is not set
CONFIG_IIO_CROS_EC_LIGHT_PROX=m
# CONFIG_GP2AP002 is not set
# CONFIG_GP2AP020A00F is not set
CONFIG_SENSORS_ISL29018=m
# CONFIG_SENSORS_ISL29028 is not set
# CONFIG_ISL29125 is not set
# CONFIG_JSA1212 is not set
# CONFIG_ROHM_BU27008 is not set
# CONFIG_ROHM_BU27034 is not set
# CONFIG_RPR0521 is not set
# CONFIG_LTR501 is not set
# CONFIG_LTRF216A is not set
# CONFIG_LV0104CS is not set
# CONFIG_MAX44000 is not set
# CONFIG_MAX44009 is not set
# CONFIG_NOA1305 is not set
# CONFIG_OPT3001 is not set
# CONFIG_OPT4001 is not set
# CONFIG_PA12203001 is not set
# CONFIG_SI1133 is not set
# CONFIG_SI1145 is not set
# CONFIG_STK3310 is not set
# CONFIG_ST_UVIS25 is not set
# CONFIG_TCS3414 is not set
# CONFIG_TCS3472 is not set
# CONFIG_SENSORS_TSL2563 is not set
# CONFIG_TSL2583 is not set
# CONFIG_TSL2591 is not set
# CONFIG_TSL2772 is not set
# CONFIG_TSL4531 is not set
# CONFIG_US5182D is not set
CONFIG_VCNL4000=m
# CONFIG_VCNL4035 is not set
# CONFIG_VEML6030 is not set
# CONFIG_VEML6070 is not set
# CONFIG_VL6180 is not set
# CONFIG_ZOPT2201 is not set
# end of Light sensors
#
# Magnetometer sensors
#
# CONFIG_AK8974 is not set
# CONFIG_AK8975 is not set
# CONFIG_AK09911 is not set
# CONFIG_BMC150_MAGN_I2C is not set
# CONFIG_BMC150_MAGN_SPI is not set
# CONFIG_MAG3110 is not set
# CONFIG_MMC35240 is not set
CONFIG_IIO_ST_MAGN_3AXIS=m
CONFIG_IIO_ST_MAGN_I2C_3AXIS=m
CONFIG_IIO_ST_MAGN_SPI_3AXIS=m
# CONFIG_SENSORS_HMC5843_I2C is not set
# CONFIG_SENSORS_HMC5843_SPI is not set
# CONFIG_SENSORS_RM3100_I2C is not set
# CONFIG_SENSORS_RM3100_SPI is not set
# CONFIG_TI_TMAG5273 is not set
# CONFIG_YAMAHA_YAS530 is not set
# end of Magnetometer sensors
#
# Multiplexers
#
# CONFIG_IIO_MUX is not set
# end of Multiplexers
#
# Inclinometer sensors
#
# end of Inclinometer sensors
#
# Triggers - standalone
#
# CONFIG_IIO_INTERRUPT_TRIGGER is not set
# CONFIG_IIO_SYSFS_TRIGGER is not set
# end of Triggers - standalone
#
# Linear and angular position sensors
#
# end of Linear and angular position sensors
#
# Digital potentiometers
#
# CONFIG_AD5110 is not set
# CONFIG_AD5272 is not set
# CONFIG_DS1803 is not set
# CONFIG_MAX5432 is not set
# CONFIG_MAX5481 is not set
# CONFIG_MAX5487 is not set
# CONFIG_MCP4018 is not set
# CONFIG_MCP4131 is not set
# CONFIG_MCP4531 is not set
# CONFIG_MCP41010 is not set
# CONFIG_TPL0102 is not set
# CONFIG_X9250 is not set
# end of Digital potentiometers
#
# Digital potentiostats
#
# CONFIG_LMP91000 is not set
# end of Digital potentiostats
#
# Pressure sensors
#
# CONFIG_ABP060MG is not set
# CONFIG_BMP280 is not set
CONFIG_IIO_CROS_EC_BARO=m
# CONFIG_DLHL60D is not set
# CONFIG_DPS310 is not set
# CONFIG_HP03 is not set
# CONFIG_ICP10100 is not set
# CONFIG_MPL115_I2C is not set
# CONFIG_MPL115_SPI is not set
CONFIG_MPL3115=m
# CONFIG_MPRLS0025PA is not set
# CONFIG_MS5611 is not set
# CONFIG_MS5637 is not set
# CONFIG_IIO_ST_PRESS is not set
# CONFIG_T5403 is not set
# CONFIG_HP206C is not set
# CONFIG_ZPA2326 is not set
# end of Pressure sensors
#
# Lightning sensors
#
# CONFIG_AS3935 is not set
# end of Lightning sensors
#
# Proximity and distance sensors
#
# CONFIG_CROS_EC_MKBP_PROXIMITY is not set
# CONFIG_IRSD200 is not set
# CONFIG_ISL29501 is not set
# CONFIG_LIDAR_LITE_V2 is not set
# CONFIG_MB1232 is not set
# CONFIG_PING is not set
# CONFIG_RFD77402 is not set
# CONFIG_SRF04 is not set
# CONFIG_SX9310 is not set
# CONFIG_SX9324 is not set
# CONFIG_SX9360 is not set
# CONFIG_SX9500 is not set
# CONFIG_SRF08 is not set
# CONFIG_VCNL3020 is not set
# CONFIG_VL53L0X_I2C is not set
# end of Proximity and distance sensors
#
# Resolver to digital converters
#
# CONFIG_AD2S90 is not set
# CONFIG_AD2S1200 is not set
# end of Resolver to digital converters
#
# Temperature sensors
#
# CONFIG_LTC2983 is not set
# CONFIG_MAXIM_THERMOCOUPLE is not set
# CONFIG_MLX90614 is not set
# CONFIG_MLX90632 is not set
# CONFIG_TMP006 is not set
# CONFIG_TMP007 is not set
# CONFIG_TMP117 is not set
# CONFIG_TSYS01 is not set
# CONFIG_TSYS02D is not set
# CONFIG_MAX30208 is not set
# CONFIG_MAX31856 is not set
# CONFIG_MAX31865 is not set
# end of Temperature sensors
# CONFIG_NTB is not set
CONFIG_PWM=y
CONFIG_PWM_SYSFS=y
# CONFIG_PWM_DEBUG is not set
# CONFIG_PWM_APPLE is not set
# CONFIG_PWM_ATMEL_TCB is not set
CONFIG_PWM_BCM_IPROC=y
CONFIG_PWM_BCM2835=m
# CONFIG_PWM_BERLIN is not set
CONFIG_PWM_BRCMSTB=m
# CONFIG_PWM_CLK is not set
CONFIG_PWM_CROS_EC=m
# CONFIG_PWM_DWC is not set
# CONFIG_PWM_FSL_FTM is not set
# CONFIG_PWM_HIBVT is not set
# CONFIG_PWM_IMX1 is not set
CONFIG_PWM_IMX27=m
# CONFIG_PWM_IMX_TPM is not set
# CONFIG_PWM_KEEMBAY is not set
CONFIG_PWM_MESON=m
CONFIG_PWM_MTK_DISP=m
CONFIG_PWM_MEDIATEK=m
# CONFIG_PWM_OMAP_DMTIMER is not set
# CONFIG_PWM_PCA9685 is not set
# CONFIG_PWM_RASPBERRYPI_POE is not set
CONFIG_PWM_RCAR=m
CONFIG_PWM_RENESAS_TPU=m
CONFIG_PWM_ROCKCHIP=y
CONFIG_PWM_RZ_MTU3=m
CONFIG_PWM_SAMSUNG=y
CONFIG_PWM_SL28CPLD=m
# CONFIG_PWM_SPRD is not set
CONFIG_PWM_SUN4I=m
CONFIG_PWM_TEGRA=m
CONFIG_PWM_TIECAP=m
CONFIG_PWM_TIEHRPWM=m
CONFIG_PWM_VISCONTI=m
# CONFIG_PWM_XILINX is not set
#
# IRQ chip support
#
CONFIG_IRQCHIP=y
CONFIG_ARM_GIC=y
CONFIG_ARM_GIC_PM=y
CONFIG_ARM_GIC_MAX_NR=1
CONFIG_ARM_GIC_V2M=y
CONFIG_ARM_GIC_V3=y
CONFIG_ARM_GIC_V3_ITS=y
CONFIG_ARM_GIC_V3_ITS_PCI=y
CONFIG_ARM_GIC_V3_ITS_FSL_MC=y
CONFIG_ALPINE_MSI=y
# CONFIG_AL_FIC is not set
CONFIG_BCM7038_L1_IRQ=y
CONFIG_BCM7120_L2_IRQ=y
CONFIG_BRCMSTB_L2_IRQ=y
CONFIG_DW_APB_ICTL=y
CONFIG_HISILICON_IRQ_MBIGEN=y
# CONFIG_IRQ_MBIGEN_ENABLE_SPI is not set
CONFIG_RENESAS_IRQC=y
CONFIG_RENESAS_RZG2L_IRQC=y
CONFIG_SL28CPLD_INTC=y
CONFIG_SUN6I_R_INTC=y
CONFIG_SUNXI_NMI_INTC=y
# CONFIG_XILINX_INTC is not set
CONFIG_IMX_GPCV2=y
CONFIG_MVEBU_GICP=y
CONFIG_MVEBU_ICU=y
CONFIG_MVEBU_ODMI=y
CONFIG_MVEBU_PIC=y
CONFIG_MVEBU_SEI=y
CONFIG_LS_EXTIRQ=y
CONFIG_LS_SCFG_MSI=y
CONFIG_PARTITION_PERCPU=y
CONFIG_QCOM_IRQ_COMBINER=y
CONFIG_IRQ_UNIPHIER_AIDET=y
CONFIG_MESON_IRQ_GPIO=y
CONFIG_QCOM_PDC=y
CONFIG_QCOM_MPM=y
CONFIG_IMX_IRQSTEER=y
CONFIG_IMX_INTMUX=y
CONFIG_IMX_MU_MSI=m
CONFIG_TI_SCI_INTR_IRQCHIP=y
CONFIG_TI_SCI_INTA_IRQCHIP=y
CONFIG_TI_PRUSS_INTC=m
CONFIG_MST_IRQ=y
CONFIG_APPLE_AIC=y
# end of IRQ chip support
# CONFIG_IPACK_BUS is not set
CONFIG_ARCH_HAS_RESET_CONTROLLER=y
CONFIG_RESET_CONTROLLER=y
CONFIG_RESET_BERLIN=m
CONFIG_RESET_BRCMSTB=y
CONFIG_RESET_BRCMSTB_RESCAL=y
CONFIG_RESET_IMX7=y
# CONFIG_RESET_MCHP_SPARX5 is not set
CONFIG_RESET_MESON=y
CONFIG_RESET_MESON_AUDIO_ARB=m
CONFIG_RESET_NPCM=y
CONFIG_RESET_NUVOTON_MA35D1=y
CONFIG_RESET_QCOM_AOSS=y
CONFIG_RESET_QCOM_PDC=m
CONFIG_RESET_RASPBERRYPI=m
CONFIG_RESET_RZG2L_USBPHY_CTRL=y
CONFIG_RESET_SCMI=y
CONFIG_RESET_SIMPLE=y
CONFIG_RESET_SUNXI=y
CONFIG_RESET_TI_SCI=y
# CONFIG_RESET_TI_SYSCON is not set
# CONFIG_RESET_TI_TPS380X is not set
CONFIG_RESET_UNIPHIER=y
CONFIG_RESET_UNIPHIER_GLUE=y
CONFIG_COMMON_RESET_HI3660=y
CONFIG_COMMON_RESET_HI6220=y
CONFIG_RESET_TEGRA_BPMP=y
#
# PHY Subsystem
#
CONFIG_GENERIC_PHY=y
CONFIG_GENERIC_PHY_MIPI_DPHY=y
CONFIG_PHY_XGENE=y
CONFIG_PHY_CAN_TRANSCEIVER=m
CONFIG_PHY_SUN4I_USB=y
CONFIG_PHY_SUN6I_MIPI_DPHY=m
# CONFIG_PHY_SUN9I_USB is not set
# CONFIG_PHY_SUN50I_USB3 is not set
CONFIG_PHY_MESON8B_USB2=y
CONFIG_PHY_MESON_GXL_USB2=y
CONFIG_PHY_MESON_G12A_MIPI_DPHY_ANALOG=y
CONFIG_PHY_MESON_G12A_USB2=y
CONFIG_PHY_MESON_G12A_USB3_PCIE=y
CONFIG_PHY_MESON_AXG_PCIE=y
CONFIG_PHY_MESON_AXG_MIPI_PCIE_ANALOG=y
CONFIG_PHY_MESON_AXG_MIPI_DPHY=y
#
# PHY drivers for Broadcom platforms
#
CONFIG_PHY_BCM_SR_USB=y
# CONFIG_BCM_KONA_USB2_PHY is not set
# CONFIG_PHY_BCM_NS_USB2 is not set
# CONFIG_PHY_BCM_NS_USB3 is not set
CONFIG_PHY_NS2_PCIE=y
CONFIG_PHY_NS2_USB_DRD=y
CONFIG_PHY_BRCM_SATA=y
CONFIG_PHY_BRCM_USB=y
CONFIG_PHY_BCM_SR_PCIE=y
# end of PHY drivers for Broadcom platforms
CONFIG_PHY_CADENCE_TORRENT=m
# CONFIG_PHY_CADENCE_DPHY is not set
# CONFIG_PHY_CADENCE_DPHY_RX is not set
CONFIG_PHY_CADENCE_SIERRA=m
# CONFIG_PHY_CADENCE_SALVO is not set
CONFIG_PHY_FSL_IMX8MQ_USB=y
# CONFIG_PHY_MIXEL_LVDS_PHY is not set
CONFIG_PHY_MIXEL_MIPI_DPHY=m
CONFIG_PHY_FSL_IMX8M_PCIE=y
# CONFIG_PHY_FSL_LYNX_28G is not set
CONFIG_PHY_HI6220_USB=y
# CONFIG_PHY_HI3660_USB is not set
# CONFIG_PHY_HI3670_USB is not set
# CONFIG_PHY_HI3670_PCIE is not set
CONFIG_PHY_HISTB_COMBPHY=y
CONFIG_PHY_HISI_INNO_USB2=y
# CONFIG_PHY_BERLIN_SATA is not set
# CONFIG_PHY_BERLIN_USB is not set
CONFIG_PHY_MVEBU_A3700_COMPHY=y
CONFIG_PHY_MVEBU_A3700_UTMI=y
# CONFIG_PHY_MVEBU_A38X_COMPHY is not set
CONFIG_PHY_MVEBU_CP110_COMPHY=y
# CONFIG_PHY_MVEBU_CP110_UTMI is not set
# CONFIG_PHY_PXA_28NM_HSIC is not set
# CONFIG_PHY_PXA_28NM_USB2 is not set
# CONFIG_PHY_MTK_PCIE is not set
CONFIG_PHY_MTK_TPHY=y
# CONFIG_PHY_MTK_UFS is not set
# CONFIG_PHY_MTK_XSPHY is not set
CONFIG_PHY_MTK_HDMI=m
CONFIG_PHY_MTK_MIPI_DSI=m
# CONFIG_PHY_MTK_DP is not set
# CONFIG_PHY_SPARX5_SERDES is not set
# CONFIG_PHY_LAN966X_SERDES is not set
# CONFIG_PHY_CPCAP_USB is not set
# CONFIG_PHY_MAPPHONE_MDM6600 is not set
# CONFIG_PHY_OCELOT_SERDES is not set
# CONFIG_PHY_QCOM_APQ8064_SATA is not set
CONFIG_PHY_QCOM_EDP=m
# CONFIG_PHY_QCOM_IPQ4019_USB is not set
# CONFIG_PHY_QCOM_IPQ806X_SATA is not set
CONFIG_PHY_QCOM_PCIE2=m
CONFIG_PHY_QCOM_QMP=m
CONFIG_PHY_QCOM_QMP_COMBO=m
CONFIG_PHY_QCOM_QMP_PCIE=m
CONFIG_PHY_QCOM_QMP_PCIE_8996=m
CONFIG_PHY_QCOM_QMP_UFS=m
CONFIG_PHY_QCOM_QMP_USB=m
# CONFIG_PHY_QCOM_QMP_USB_LEGACY is not set
CONFIG_PHY_QCOM_QUSB2=m
CONFIG_PHY_QCOM_SNPS_EUSB2=m
CONFIG_PHY_QCOM_EUSB2_REPEATER=m
# CONFIG_PHY_QCOM_M31_USB is not set
CONFIG_PHY_QCOM_USB_HS=m
CONFIG_PHY_QCOM_USB_SNPS_FEMTO_V2=m
# CONFIG_PHY_QCOM_USB_HSIC is not set
CONFIG_PHY_QCOM_USB_HS_28NM=m
CONFIG_PHY_QCOM_USB_SS=m
# CONFIG_PHY_QCOM_IPQ806X_USB is not set
CONFIG_PHY_QCOM_SGMII_ETH=m
CONFIG_PHY_R8A779F0_ETHERNET_SERDES=y
# CONFIG_PHY_RCAR_GEN2 is not set
CONFIG_PHY_RCAR_GEN3_PCIE=y
CONFIG_PHY_RCAR_GEN3_USB2=y
CONFIG_PHY_RCAR_GEN3_USB3=m
# CONFIG_PHY_ROCKCHIP_DP is not set
# CONFIG_PHY_ROCKCHIP_DPHY_RX0 is not set
CONFIG_PHY_ROCKCHIP_EMMC=y
CONFIG_PHY_ROCKCHIP_INNO_HDMI=m
CONFIG_PHY_ROCKCHIP_INNO_USB2=y
# CONFIG_PHY_ROCKCHIP_INNO_CSIDPHY is not set
CONFIG_PHY_ROCKCHIP_INNO_DSIDPHY=m
CONFIG_PHY_ROCKCHIP_NANENG_COMBO_PHY=m
CONFIG_PHY_ROCKCHIP_PCIE=m
CONFIG_PHY_ROCKCHIP_SNPS_PCIE3=y
CONFIG_PHY_ROCKCHIP_TYPEC=y
# CONFIG_PHY_ROCKCHIP_USB is not set
CONFIG_PHY_EXYNOS_DP_VIDEO=y
CONFIG_PHY_EXYNOS_MIPI_VIDEO=y
# CONFIG_PHY_EXYNOS_PCIE is not set
CONFIG_PHY_SAMSUNG_UFS=y
CONFIG_PHY_SAMSUNG_USB2=y
CONFIG_PHY_EXYNOS5_USBDRD=y
CONFIG_PHY_UNIPHIER_USB2=y
CONFIG_PHY_UNIPHIER_USB3=y
# CONFIG_PHY_UNIPHIER_PCIE is not set
CONFIG_PHY_UNIPHIER_AHCI=y
# CONFIG_PHY_STM32_USBPHYC is not set
CONFIG_PHY_TEGRA_XUSB=y
CONFIG_PHY_TEGRA194_P2U=m
CONFIG_PHY_AM654_SERDES=m
CONFIG_PHY_J721E_WIZ=m
# CONFIG_OMAP_USB2 is not set
# CONFIG_PHY_TUSB1210 is not set
CONFIG_PHY_TI_GMII_SEL=y
# CONFIG_PHY_INTEL_KEEMBAY_EMMC is not set
# CONFIG_PHY_INTEL_KEEMBAY_USB is not set
# CONFIG_PHY_XILINX_ZYNQMP is not set
# end of PHY Subsystem
# CONFIG_POWERCAP is not set
# CONFIG_MCB is not set
#
# Performance monitor support
#
CONFIG_ARM_CCI_PMU=m
CONFIG_ARM_CCI400_PMU=y
CONFIG_ARM_CCI5xx_PMU=y
CONFIG_ARM_CCN=m
CONFIG_ARM_CMN=m
CONFIG_ARM_PMU=y
CONFIG_ARM_PMU_ACPI=y
CONFIG_ARM_SMMU_V3_PMU=m
CONFIG_ARM_PMUV3=y
CONFIG_ARM_DSU_PMU=m
CONFIG_FSL_IMX8_DDR_PMU=m
# CONFIG_FSL_IMX9_DDR_PMU is not set
CONFIG_QCOM_L2_PMU=y
CONFIG_QCOM_L3_PMU=y
CONFIG_THUNDERX2_PMU=m
# CONFIG_XGENE_PMU is not set
CONFIG_ARM_SPE_PMU=m
CONFIG_ARM64_BRBE=y
CONFIG_ARM_DMC620_PMU=m
# CONFIG_MARVELL_CN10K_TAD_PMU is not set
# CONFIG_APPLE_M1_CPU_PMU is not set
# CONFIG_ALIBABA_UNCORE_DRW_PMU is not set
CONFIG_HISI_PMU=y
# CONFIG_HISI_PCIE_PMU is not set
# CONFIG_HNS3_PMU is not set
# CONFIG_MARVELL_CN10K_DDR_PMU is not set
CONFIG_ARM_CORESIGHT_PMU_ARCH_SYSTEM_PMU=m
# CONFIG_MESON_DDR_PMU is not set
# end of Performance monitor support
CONFIG_RAS=y
CONFIG_RAS_ARM_EVENT_INFO=y
CONFIG_PAGE_EJECT=m
# CONFIG_USB4 is not set
#
# Android
#
# CONFIG_ANDROID_BINDER_IPC is not set
# end of Android
#
# Vendor Hooks
#
# end of Vendor Hooks
# CONFIG_LIBNVDIMM is not set
# CONFIG_DAX is not set
CONFIG_NVMEM=y
CONFIG_NVMEM_SYSFS=y
#
# Layout Types
#
CONFIG_NVMEM_LAYOUT_SL28_VPD=m
# CONFIG_NVMEM_LAYOUT_ONIE_TLV is not set
# end of Layout Types
CONFIG_NVMEM_APPLE_EFUSES=y
CONFIG_NVMEM_BCM_OCOTP=y
# CONFIG_NVMEM_IMX_IIM is not set
CONFIG_NVMEM_IMX_OCOTP=y
CONFIG_NVMEM_IMX_OCOTP_ELE=m
CONFIG_NVMEM_IMX_OCOTP_SCU=y
CONFIG_NVMEM_LAYERSCAPE_SFP=m
CONFIG_NVMEM_MESON_EFUSE=m
# CONFIG_NVMEM_MESON_MX_EFUSE is not set
CONFIG_NVMEM_MTK_EFUSE=y
CONFIG_NVMEM_QCOM_QFPROM=y
# CONFIG_NVMEM_QCOM_SEC_QFPROM is not set
CONFIG_NVMEM_RMEM=m
CONFIG_NVMEM_ROCKCHIP_EFUSE=y
CONFIG_NVMEM_ROCKCHIP_OTP=y
CONFIG_NVMEM_SNVS_LPGPR=y
CONFIG_NVMEM_SPMI_SDAM=m
# CONFIG_NVMEM_SPRD_EFUSE is not set
# CONFIG_NVMEM_STM32_ROMEM is not set
CONFIG_NVMEM_SUNXI_SID=y
# CONFIG_NVMEM_U_BOOT_ENV is not set
CONFIG_NVMEM_UNIPHIER_EFUSE=y
# CONFIG_NVMEM_ZYNQMP is not set
#
# HW tracing support
#
CONFIG_STM=m
# CONFIG_STM_PROTO_BASIC is not set
# CONFIG_STM_PROTO_SYS_T is not set
# CONFIG_STM_DUMMY is not set
# CONFIG_STM_SOURCE_CONSOLE is not set
# CONFIG_STM_SOURCE_HEARTBEAT is not set
# CONFIG_INTEL_TH is not set
# CONFIG_HISI_PTT is not set
# end of HW tracing support
CONFIG_FPGA=y
# CONFIG_FPGA_MGR_SOCFPGA is not set
# CONFIG_FPGA_MGR_SOCFPGA_A10 is not set
# CONFIG_ALTERA_PR_IP_CORE is not set
# CONFIG_FPGA_MGR_ALTERA_PS_SPI is not set
CONFIG_FPGA_MGR_ALTERA_CVP=m
CONFIG_FPGA_MGR_STRATIX10_SOC=m
# CONFIG_FPGA_MGR_XILINX_SPI is not set
# CONFIG_FPGA_MGR_ICE40_SPI is not set
# CONFIG_FPGA_MGR_MACHXO2_SPI is not set
CONFIG_FPGA_BRIDGE=m
# CONFIG_SOCFPGA_FPGA_BRIDGE is not set
CONFIG_ALTERA_FREEZE_BRIDGE=m
# CONFIG_XILINX_PR_DECOUPLER is not set
CONFIG_FPGA_REGION=m
CONFIG_OF_FPGA_REGION=m
# CONFIG_FPGA_DFL is not set
# CONFIG_FPGA_MGR_ZYNQMP_FPGA is not set
# CONFIG_FPGA_MGR_VERSAL_FPGA is not set
# CONFIG_FPGA_MGR_MICROCHIP_SPI is not set
# CONFIG_FPGA_MGR_LATTICE_SYSCONFIG_SPI is not set
# CONFIG_FSI is not set
CONFIG_TEE=y
CONFIG_OPTEE=y
# CONFIG_OPTEE_INSECURE_LOAD_IMAGE is not set
CONFIG_MULTIPLEXER=y
#
# Multiplexer drivers
#
# CONFIG_MUX_ADG792A is not set
# CONFIG_MUX_ADGS1408 is not set
CONFIG_MUX_GPIO=m
CONFIG_MUX_MMIO=y
# end of Multiplexer drivers
CONFIG_PM_OPP=y
# CONFIG_SIOX is not set
CONFIG_SLIMBUS=m
CONFIG_SLIM_QCOM_CTRL=m
CONFIG_SLIM_QCOM_NGD_CTRL=m
CONFIG_INTERCONNECT=y
CONFIG_INTERCONNECT_IMX=y
CONFIG_INTERCONNECT_IMX8MM=m
CONFIG_INTERCONNECT_IMX8MN=m
CONFIG_INTERCONNECT_IMX8MQ=m
CONFIG_INTERCONNECT_IMX8MP=y
CONFIG_INTERCONNECT_QCOM=y
CONFIG_INTERCONNECT_QCOM_BCM_VOTER=y
CONFIG_INTERCONNECT_QCOM_MSM8916=m
# CONFIG_INTERCONNECT_QCOM_MSM8939 is not set
# CONFIG_INTERCONNECT_QCOM_MSM8974 is not set
CONFIG_INTERCONNECT_QCOM_MSM8996=m
CONFIG_INTERCONNECT_QCOM_OSM_L3=m
CONFIG_INTERCONNECT_QCOM_QCM2290=m
CONFIG_INTERCONNECT_QCOM_QCS404=m
# CONFIG_INTERCONNECT_QCOM_QDU1000 is not set
CONFIG_INTERCONNECT_QCOM_RPMH_POSSIBLE=y
CONFIG_INTERCONNECT_QCOM_RPMH=y
CONFIG_INTERCONNECT_QCOM_SA8775P=y
CONFIG_INTERCONNECT_QCOM_SC7180=y
CONFIG_INTERCONNECT_QCOM_SC7280=y
CONFIG_INTERCONNECT_QCOM_SC8180X=y
CONFIG_INTERCONNECT_QCOM_SC8280XP=y
# CONFIG_INTERCONNECT_QCOM_SDM660 is not set
# CONFIG_INTERCONNECT_QCOM_SDM670 is not set
CONFIG_INTERCONNECT_QCOM_SDM845=y
# CONFIG_INTERCONNECT_QCOM_SDX55 is not set
# CONFIG_INTERCONNECT_QCOM_SDX65 is not set
# CONFIG_INTERCONNECT_QCOM_SM6350 is not set
CONFIG_INTERCONNECT_QCOM_SM8150=m
CONFIG_INTERCONNECT_QCOM_SM8250=m
CONFIG_INTERCONNECT_QCOM_SM8350=m
CONFIG_INTERCONNECT_QCOM_SM8450=y
CONFIG_INTERCONNECT_QCOM_SM8550=y
CONFIG_INTERCONNECT_QCOM_SMD_RPM=m
# CONFIG_INTERCONNECT_SAMSUNG is not set
CONFIG_INTERCONNECT_CLK=y
CONFIG_COUNTER=m
# CONFIG_INTERRUPT_CNT is not set
CONFIG_RZ_MTU3_CNT=m
# CONFIG_TI_ECAP_CAPTURE is not set
# CONFIG_MOST is not set
# CONFIG_PECI is not set
CONFIG_HTE=y
CONFIG_HTE_TEGRA194=y
CONFIG_HTE_TEGRA194_TEST=m
# CONFIG_CDX_BUS is not set
#
# CPU Inspect
#
# CONFIG_CPU_INSPECT is not set
# end of CPU Inspect
# CONFIG_ROH is not set
# end of Device Drivers
#
# File systems
#
CONFIG_DCACHE_WORD_ACCESS=y
# CONFIG_VALIDATE_FS_PARSER is not set
CONFIG_FS_IOMAP=y
CONFIG_BUFFER_HEAD=y
CONFIG_LEGACY_DIRECT_IO=y
CONFIG_EXT2_FS=y
# CONFIG_EXT2_FS_XATTR is not set
CONFIG_EXT3_FS=y
# CONFIG_EXT3_FS_POSIX_ACL is not set
# CONFIG_EXT3_FS_SECURITY is not set
CONFIG_EXT4_FS=y
CONFIG_EXT4_FS_POSIX_ACL=y
# CONFIG_EXT4_FS_SECURITY is not set
# CONFIG_EXT4_DEBUG is not set
# CONFIG_EXT4_ERROR_REPORT is not set
# CONFIG_EXT4_DIOREAD_NOLOCK_PARAM is not set
CONFIG_JBD2=y
# CONFIG_JBD2_DEBUG is not set
CONFIG_FS_MBCACHE=y
# CONFIG_REISERFS_FS is not set
# CONFIG_JFS_FS is not set
# CONFIG_XFS_FS is not set
# CONFIG_GFS2_FS is not set
# CONFIG_OCFS2_FS is not set
CONFIG_BTRFS_FS=m
CONFIG_BTRFS_FS_POSIX_ACL=y
# CONFIG_BTRFS_FS_CHECK_INTEGRITY is not set
# CONFIG_BTRFS_FS_RUN_SANITY_TESTS is not set
# CONFIG_BTRFS_DEBUG is not set
# CONFIG_BTRFS_ASSERT is not set
# CONFIG_BTRFS_FS_REF_VERIFY is not set
# CONFIG_NILFS2_FS is not set
# CONFIG_F2FS_FS is not set
CONFIG_FS_POSIX_ACL=y
CONFIG_EXPORTFS=y
# CONFIG_EXPORTFS_BLOCK_OPS is not set
CONFIG_FILE_LOCKING=y
# CONFIG_FS_ENCRYPTION is not set
# CONFIG_FS_VERITY is not set
CONFIG_FSNOTIFY=y
CONFIG_DNOTIFY=y
CONFIG_INOTIFY_USER=y
CONFIG_FANOTIFY=y
CONFIG_FANOTIFY_ACCESS_PERMISSIONS=y
CONFIG_QUOTA=y
# CONFIG_QUOTA_NETLINK_INTERFACE is not set
# CONFIG_QUOTA_DEBUG is not set
# CONFIG_QFMT_V1 is not set
# CONFIG_QFMT_V2 is not set
CONFIG_QUOTACTL=y
CONFIG_AUTOFS_FS=y
CONFIG_FUSE_FS=m
CONFIG_CUSE=m
# CONFIG_VIRTIO_FS is not set
CONFIG_OVERLAY_FS=m
# CONFIG_OVERLAY_FS_REDIRECT_DIR is not set
CONFIG_OVERLAY_FS_REDIRECT_ALWAYS_FOLLOW=y
# CONFIG_OVERLAY_FS_INDEX is not set
# CONFIG_OVERLAY_FS_XINO_AUTO is not set
# CONFIG_OVERLAY_FS_METACOPY is not set
# CONFIG_OVERLAY_FS_DEBUG is not set
#
# Caches
#
CONFIG_NETFS_SUPPORT=y
# CONFIG_NETFS_STATS is not set
# CONFIG_FSCACHE is not set
# end of Caches
#
# CD-ROM/DVD Filesystems
#
# CONFIG_ISO9660_FS is not set
# CONFIG_UDF_FS is not set
# end of CD-ROM/DVD Filesystems
#
# DOS/FAT/EXFAT/NT Filesystems
#
CONFIG_FAT_FS=y
# CONFIG_MSDOS_FS is not set
CONFIG_VFAT_FS=y
CONFIG_FAT_DEFAULT_CODEPAGE=437
CONFIG_FAT_DEFAULT_IOCHARSET="iso8859-1"
# CONFIG_FAT_DEFAULT_UTF8 is not set
# CONFIG_EXFAT_FS is not set
# CONFIG_NTFS_FS is not set
# CONFIG_NTFS3_FS is not set
# end of DOS/FAT/EXFAT/NT Filesystems
#
# Pseudo filesystems
#
CONFIG_PROC_FS=y
# CONFIG_PROC_KCORE is not set
CONFIG_PROC_VMCORE=y
# CONFIG_PROC_VMCORE_DEVICE_DUMP is not set
CONFIG_PROC_SYSCTL=y
CONFIG_PROC_PAGE_MONITOR=y
# CONFIG_PROC_CHILDREN is not set
CONFIG_KERNFS=y
CONFIG_SYSFS=y
CONFIG_DIRTY_PAGES=y
CONFIG_TMPFS=y
CONFIG_TMPFS_POSIX_ACL=y
CONFIG_TMPFS_XATTR=y
# CONFIG_TMPFS_INODE64 is not set
# CONFIG_TMPFS_QUOTA is not set
CONFIG_ARCH_SUPPORTS_HUGETLBFS=y
CONFIG_HUGETLBFS=y
CONFIG_HUGETLB_PAGE=y
CONFIG_HUGETLB_PAGE_OPTIMIZE_VMEMMAP=y
# CONFIG_HUGETLB_PAGE_OPTIMIZE_VMEMMAP_DEFAULT_ON is not set
# CONFIG_HUGETLB_ALLOC_LIMIT is not set
CONFIG_ARCH_HAS_GIGANTIC_PAGE=y
CONFIG_CONFIGFS_FS=y
CONFIG_EFIVAR_FS=y
# end of Pseudo filesystems
CONFIG_MISC_FILESYSTEMS=y
# CONFIG_ORANGEFS_FS is not set
# CONFIG_ADFS_FS is not set
# CONFIG_AFFS_FS is not set
# CONFIG_ECRYPT_FS is not set
# CONFIG_HFS_FS is not set
# CONFIG_HFSPLUS_FS is not set
# CONFIG_BEFS_FS is not set
# CONFIG_BFS_FS is not set
# CONFIG_EFS_FS is not set
# CONFIG_JFFS2_FS is not set
CONFIG_UBIFS_FS=m
# CONFIG_UBIFS_FS_ADVANCED_COMPR is not set
CONFIG_UBIFS_FS_LZO=y
CONFIG_UBIFS_FS_ZLIB=y
CONFIG_UBIFS_FS_ZSTD=y
# CONFIG_UBIFS_ATIME_SUPPORT is not set
CONFIG_UBIFS_FS_XATTR=y
CONFIG_UBIFS_FS_SECURITY=y
# CONFIG_UBIFS_FS_AUTHENTICATION is not set
# CONFIG_CRAMFS is not set
CONFIG_SQUASHFS=y
CONFIG_SQUASHFS_FILE_CACHE=y
# CONFIG_SQUASHFS_FILE_DIRECT is not set
CONFIG_SQUASHFS_DECOMP_SINGLE=y
# CONFIG_SQUASHFS_CHOICE_DECOMP_BY_MOUNT is not set
CONFIG_SQUASHFS_COMPILE_DECOMP_SINGLE=y
# CONFIG_SQUASHFS_COMPILE_DECOMP_MULTI is not set
# CONFIG_SQUASHFS_COMPILE_DECOMP_MULTI_PERCPU is not set
# CONFIG_SQUASHFS_XATTR is not set
CONFIG_SQUASHFS_ZLIB=y
# CONFIG_SQUASHFS_LZ4 is not set
# CONFIG_SQUASHFS_LZO is not set
# CONFIG_SQUASHFS_XZ is not set
# CONFIG_SQUASHFS_ZSTD is not set
# CONFIG_SQUASHFS_4K_DEVBLK_SIZE is not set
# CONFIG_SQUASHFS_EMBEDDED is not set
CONFIG_SQUASHFS_FRAGMENT_CACHE_SIZE=3
# CONFIG_VXFS_FS is not set
# CONFIG_MINIX_FS is not set
# CONFIG_OMFS_FS is not set
# CONFIG_HPFS_FS is not set
# CONFIG_QNX4FS_FS is not set
# CONFIG_QNX6FS_FS is not set
# CONFIG_ROMFS_FS is not set
CONFIG_PSTORE=y
CONFIG_PSTORE_DEFAULT_KMSG_BYTES=10240
CONFIG_PSTORE_COMPRESS=y
# CONFIG_PSTORE_CONSOLE is not set
# CONFIG_PSTORE_PMSG is not set
# CONFIG_PSTORE_RAM is not set
# CONFIG_PSTORE_BLK is not set
# CONFIG_SYSV_FS is not set
# CONFIG_UFS_FS is not set
# CONFIG_EROFS_FS is not set
CONFIG_NETWORK_FILESYSTEMS=y
CONFIG_NFS_FS=y
CONFIG_NFS_V2=y
CONFIG_NFS_V3=y
# CONFIG_NFS_V3_ACL is not set
CONFIG_NFS_V4=y
# CONFIG_NFS_SWAP is not set
CONFIG_NFS_V4_1=y
CONFIG_NFS_V4_2=y
CONFIG_PNFS_FILE_LAYOUT=y
CONFIG_PNFS_BLOCK=m
CONFIG_PNFS_FLEXFILE_LAYOUT=y
CONFIG_NFS_V4_1_IMPLEMENTATION_ID_DOMAIN="kernel.org"
# CONFIG_NFS_V4_1_MIGRATION is not set
CONFIG_NFS_V4_SECURITY_LABEL=y
CONFIG_ROOT_NFS=y
# CONFIG_NFS_USE_LEGACY_DNS is not set
CONFIG_NFS_USE_KERNEL_DNS=y
CONFIG_NFS_DISABLE_UDP_SUPPORT=y
CONFIG_NFS_V4_2_READ_PLUS=y
# CONFIG_NFSD is not set
CONFIG_GRACE_PERIOD=y
CONFIG_LOCKD=y
CONFIG_LOCKD_V4=y
CONFIG_NFS_COMMON=y
CONFIG_NFS_V4_2_SSC_HELPER=y
CONFIG_SUNRPC=y
CONFIG_SUNRPC_GSS=y
CONFIG_SUNRPC_BACKCHANNEL=y
CONFIG_RPCSEC_GSS_KRB5=y
# CONFIG_SUNRPC_DEBUG is not set
# CONFIG_CEPH_FS is not set
# CONFIG_CIFS is not set
# CONFIG_SMB_SERVER is not set
# CONFIG_CODA_FS is not set
# CONFIG_AFS_FS is not set
CONFIG_9P_FS=y
# CONFIG_9P_FS_POSIX_ACL is not set
# CONFIG_9P_FS_SECURITY is not set
CONFIG_NLS=y
CONFIG_NLS_DEFAULT="iso8859-1"
CONFIG_NLS_CODEPAGE_437=y
# CONFIG_NLS_CODEPAGE_737 is not set
# CONFIG_NLS_CODEPAGE_775 is not set
# CONFIG_NLS_CODEPAGE_850 is not set
# CONFIG_NLS_CODEPAGE_852 is not set
# CONFIG_NLS_CODEPAGE_855 is not set
# CONFIG_NLS_CODEPAGE_857 is not set
# CONFIG_NLS_CODEPAGE_860 is not set
# CONFIG_NLS_CODEPAGE_861 is not set
# CONFIG_NLS_CODEPAGE_862 is not set
# CONFIG_NLS_CODEPAGE_863 is not set
# CONFIG_NLS_CODEPAGE_864 is not set
# CONFIG_NLS_CODEPAGE_865 is not set
# CONFIG_NLS_CODEPAGE_866 is not set
# CONFIG_NLS_CODEPAGE_869 is not set
# CONFIG_NLS_CODEPAGE_936 is not set
# CONFIG_NLS_CODEPAGE_950 is not set
# CONFIG_NLS_CODEPAGE_932 is not set
# CONFIG_NLS_CODEPAGE_949 is not set
# CONFIG_NLS_CODEPAGE_874 is not set
# CONFIG_NLS_ISO8859_8 is not set
# CONFIG_NLS_CODEPAGE_1250 is not set
# CONFIG_NLS_CODEPAGE_1251 is not set
# CONFIG_NLS_ASCII is not set
CONFIG_NLS_ISO8859_1=y
# CONFIG_NLS_ISO8859_2 is not set
# CONFIG_NLS_ISO8859_3 is not set
# CONFIG_NLS_ISO8859_4 is not set
# CONFIG_NLS_ISO8859_5 is not set
# CONFIG_NLS_ISO8859_6 is not set
# CONFIG_NLS_ISO8859_7 is not set
# CONFIG_NLS_ISO8859_9 is not set
# CONFIG_NLS_ISO8859_13 is not set
# CONFIG_NLS_ISO8859_14 is not set
# CONFIG_NLS_ISO8859_15 is not set
# CONFIG_NLS_KOI8_R is not set
# CONFIG_NLS_KOI8_U is not set
# CONFIG_NLS_MAC_ROMAN is not set
# CONFIG_NLS_MAC_CELTIC is not set
# CONFIG_NLS_MAC_CENTEURO is not set
# CONFIG_NLS_MAC_CROATIAN is not set
# CONFIG_NLS_MAC_CYRILLIC is not set
# CONFIG_NLS_MAC_GAELIC is not set
# CONFIG_NLS_MAC_GREEK is not set
# CONFIG_NLS_MAC_ICELAND is not set
# CONFIG_NLS_MAC_INUIT is not set
# CONFIG_NLS_MAC_ROMANIAN is not set
# CONFIG_NLS_MAC_TURKISH is not set
# CONFIG_NLS_UTF8 is not set
# CONFIG_DLM is not set
# CONFIG_UNICODE is not set
CONFIG_IO_WQ=y
# end of File systems
#
# Security options
#
CONFIG_KEYS=y
# CONFIG_KEYS_REQUEST_CACHE is not set
# CONFIG_PERSISTENT_KEYRINGS is not set
# CONFIG_TRUSTED_KEYS is not set
# CONFIG_ENCRYPTED_KEYS is not set
# CONFIG_KEY_DH_OPERATIONS is not set
# CONFIG_SECURITY_DMESG_RESTRICT is not set
CONFIG_SECURITY=y
CONFIG_SECURITYFS=y
# CONFIG_SECURITY_NETWORK is not set
# CONFIG_SECURITY_PATH is not set
# CONFIG_HARDENED_USERCOPY is not set
# CONFIG_FORTIFY_SOURCE is not set
# CONFIG_STATIC_USERMODEHELPER is not set
# CONFIG_SECURITY_SMACK is not set
# CONFIG_SECURITY_TOMOYO is not set
# CONFIG_SECURITY_APPARMOR is not set
# CONFIG_SECURITY_LOADPIN is not set
# CONFIG_SECURITY_YAMA is not set
# CONFIG_SECURITY_SAFESETID is not set
# CONFIG_SECURITY_LOCKDOWN_LSM is not set
# CONFIG_SECURITY_LANDLOCK is not set
CONFIG_INTEGRITY=y
# CONFIG_INTEGRITY_SIGNATURE is not set
CONFIG_INTEGRITY_AUDIT=y
# CONFIG_IMA is not set
# CONFIG_IMA_SECURE_AND_OR_TRUSTED_BOOT is not set
# CONFIG_EVM is not set
CONFIG_DEFAULT_SECURITY_DAC=y
CONFIG_LSM="landlock,lockdown,yama,loadpin,safesetid,bpf"
#
# Kernel hardening options
#
#
# Memory initialization
#
CONFIG_INIT_STACK_NONE=y
# CONFIG_INIT_ON_ALLOC_DEFAULT_ON is not set
# CONFIG_INIT_ON_FREE_DEFAULT_ON is not set
CONFIG_CC_HAS_ZERO_CALL_USED_REGS=y
# CONFIG_ZERO_CALL_USED_REGS is not set
# end of Memory initialization
#
# Hardening of kernel data structures
#
# CONFIG_LIST_HARDENED is not set
# CONFIG_BUG_ON_DATA_CORRUPTION is not set
# end of Hardening of kernel data structures
CONFIG_RANDSTRUCT_NONE=y
# end of Kernel hardening options
# end of Security options
CONFIG_XOR_BLOCKS=m
CONFIG_ASYNC_TX_DISABLE_PQ_VAL_DMA=y
CONFIG_ASYNC_TX_DISABLE_XOR_VAL_DMA=y
CONFIG_CRYPTO=y
#
# Crypto core or helper
#
CONFIG_CRYPTO_ALGAPI=y
CONFIG_CRYPTO_ALGAPI2=y
CONFIG_CRYPTO_AEAD=y
CONFIG_CRYPTO_AEAD2=y
CONFIG_CRYPTO_SIG=y
CONFIG_CRYPTO_SIG2=y
CONFIG_CRYPTO_SKCIPHER=y
CONFIG_CRYPTO_SKCIPHER2=y
CONFIG_CRYPTO_HASH=y
CONFIG_CRYPTO_HASH2=y
CONFIG_CRYPTO_RNG=y
CONFIG_CRYPTO_RNG2=y
CONFIG_CRYPTO_RNG_DEFAULT=y
CONFIG_CRYPTO_AKCIPHER2=y
CONFIG_CRYPTO_AKCIPHER=y
CONFIG_CRYPTO_KPP2=y
CONFIG_CRYPTO_KPP=m
CONFIG_CRYPTO_ACOMP2=y
CONFIG_CRYPTO_MANAGER=y
CONFIG_CRYPTO_MANAGER2=y
CONFIG_CRYPTO_USER=y
CONFIG_CRYPTO_MANAGER_DISABLE_TESTS=y
CONFIG_CRYPTO_NULL=y
CONFIG_CRYPTO_NULL2=y
# CONFIG_CRYPTO_PCRYPT is not set
# CONFIG_CRYPTO_CRYPTD is not set
CONFIG_CRYPTO_AUTHENC=m
CONFIG_CRYPTO_TEST=m
CONFIG_CRYPTO_ENGINE=m
# end of Crypto core or helper
#
# Public-key cryptography
#
CONFIG_CRYPTO_RSA=y
CONFIG_CRYPTO_DH=m
# CONFIG_CRYPTO_DH_RFC7919_GROUPS is not set
CONFIG_CRYPTO_ECC=m
CONFIG_CRYPTO_ECDH=m
# CONFIG_CRYPTO_ECDSA is not set
# CONFIG_CRYPTO_ECRDSA is not set
# CONFIG_CRYPTO_SM2 is not set
CONFIG_CRYPTO_CURVE25519=m
# end of Public-key cryptography
#
# Block ciphers
#
CONFIG_CRYPTO_AES=y
# CONFIG_CRYPTO_AES_TI is not set
# CONFIG_CRYPTO_ANUBIS is not set
# CONFIG_CRYPTO_ARIA is not set
# CONFIG_CRYPTO_BLOWFISH is not set
# CONFIG_CRYPTO_CAMELLIA is not set
# CONFIG_CRYPTO_CAST5 is not set
# CONFIG_CRYPTO_CAST6 is not set
CONFIG_CRYPTO_DES=m
# CONFIG_CRYPTO_FCRYPT is not set
# CONFIG_CRYPTO_KHAZAD is not set
# CONFIG_CRYPTO_SEED is not set
# CONFIG_CRYPTO_SERPENT is not set
CONFIG_CRYPTO_SM4=m
CONFIG_CRYPTO_SM4_GENERIC=m
# CONFIG_CRYPTO_TEA is not set
# CONFIG_CRYPTO_TWOFISH is not set
# end of Block ciphers
#
# Length-preserving ciphers and modes
#
# CONFIG_CRYPTO_ADIANTUM is not set
# CONFIG_CRYPTO_ARC4 is not set
# CONFIG_CRYPTO_CHACHA20 is not set
CONFIG_CRYPTO_CBC=m
# CONFIG_CRYPTO_CFB is not set
CONFIG_CRYPTO_CTR=y
# CONFIG_CRYPTO_CTS is not set
CONFIG_CRYPTO_ECB=m
# CONFIG_CRYPTO_HCTR2 is not set
# CONFIG_CRYPTO_KEYWRAP is not set
# CONFIG_CRYPTO_LRW is not set
# CONFIG_CRYPTO_OFB is not set
# CONFIG_CRYPTO_PCBC is not set
CONFIG_CRYPTO_XTS=m
# end of Length-preserving ciphers and modes
#
# AEAD (authenticated encryption with associated data) ciphers
#
# CONFIG_CRYPTO_AEGIS128 is not set
# CONFIG_CRYPTO_CHACHA20POLY1305 is not set
CONFIG_CRYPTO_CCM=m
CONFIG_CRYPTO_GCM=m
CONFIG_CRYPTO_GENIV=y
# CONFIG_CRYPTO_SEQIV is not set
CONFIG_CRYPTO_ECHAINIV=y
# CONFIG_CRYPTO_ESSIV is not set
# end of AEAD (authenticated encryption with associated data) ciphers
#
# Hashes, digests, and MACs
#
CONFIG_CRYPTO_BLAKE2B=m
CONFIG_CRYPTO_CMAC=m
CONFIG_CRYPTO_GHASH=m
CONFIG_CRYPTO_HMAC=y
# CONFIG_CRYPTO_MD4 is not set
CONFIG_CRYPTO_MD5=m
CONFIG_CRYPTO_MICHAEL_MIC=m
# CONFIG_CRYPTO_POLY1305 is not set
# CONFIG_CRYPTO_RMD160 is not set
CONFIG_CRYPTO_SHA1=y
CONFIG_CRYPTO_SHA256=y
CONFIG_CRYPTO_SHA512=y
CONFIG_CRYPTO_SHA3=y
CONFIG_CRYPTO_SM3=m
CONFIG_CRYPTO_SM3_GENERIC=m
# CONFIG_CRYPTO_STREEBOG is not set
# CONFIG_CRYPTO_VMAC is not set
# CONFIG_CRYPTO_WP512 is not set
# CONFIG_CRYPTO_XCBC is not set
CONFIG_CRYPTO_XXHASH=m
# end of Hashes, digests, and MACs
#
# CRCs (cyclic redundancy checks)
#
CONFIG_CRYPTO_CRC32C=y
# CONFIG_CRYPTO_CRC32 is not set
CONFIG_CRYPTO_CRCT10DIF=y
CONFIG_CRYPTO_CRC64_ROCKSOFT=y
# end of CRCs (cyclic redundancy checks)
#
# Compression
#
CONFIG_CRYPTO_DEFLATE=m
CONFIG_CRYPTO_LZO=m
# CONFIG_CRYPTO_842 is not set
# CONFIG_CRYPTO_LZ4 is not set
# CONFIG_CRYPTO_LZ4HC is not set
CONFIG_CRYPTO_ZSTD=m
# end of Compression
#
# Random number generation
#
CONFIG_CRYPTO_ANSI_CPRNG=y
CONFIG_CRYPTO_DRBG_MENU=y
CONFIG_CRYPTO_DRBG_HMAC=y
# CONFIG_CRYPTO_DRBG_HASH is not set
CONFIG_CRYPTO_DRBG_CTR=y
CONFIG_CRYPTO_DRBG=y
CONFIG_CRYPTO_JITTERENTROPY=y
# CONFIG_CRYPTO_JITTERENTROPY_TESTINTERFACE is not set
# end of Random number generation
#
# Userspace interface
#
CONFIG_CRYPTO_USER_API=m
# CONFIG_CRYPTO_USER_API_HASH is not set
# CONFIG_CRYPTO_USER_API_SKCIPHER is not set
CONFIG_CRYPTO_USER_API_RNG=m
# CONFIG_CRYPTO_USER_API_RNG_CAVP is not set
# CONFIG_CRYPTO_USER_API_AEAD is not set
CONFIG_CRYPTO_USER_API_ENABLE_OBSOLETE=y
# CONFIG_CRYPTO_STATS is not set
# end of Userspace interface
CONFIG_CRYPTO_HASH_INFO=y
# CONFIG_CRYPTO_NHPOLY1305_NEON is not set
CONFIG_CRYPTO_CHACHA20_NEON=m
#
# Accelerated Cryptographic Algorithms for CPU (arm64)
#
CONFIG_CRYPTO_GHASH_ARM64_CE=y
# CONFIG_CRYPTO_POLY1305_NEON is not set
CONFIG_CRYPTO_SHA1_ARM64_CE=y
CONFIG_CRYPTO_SHA256_ARM64=y
CONFIG_CRYPTO_SHA2_ARM64_CE=y
CONFIG_CRYPTO_SHA512_ARM64=m
CONFIG_CRYPTO_SHA512_ARM64_CE=m
CONFIG_CRYPTO_SHA3_ARM64=m
# CONFIG_CRYPTO_SM3_NEON is not set
CONFIG_CRYPTO_SM3_ARM64_CE=m
# CONFIG_CRYPTO_POLYVAL_ARM64_CE is not set
# CONFIG_CRYPTO_AES_ARM64 is not set
CONFIG_CRYPTO_AES_ARM64_CE=y
CONFIG_CRYPTO_AES_ARM64_CE_BLK=y
CONFIG_CRYPTO_AES_ARM64_NEON_BLK=m
CONFIG_CRYPTO_AES_ARM64_BS=m
# CONFIG_CRYPTO_SM4_ARM64_CE is not set
# CONFIG_CRYPTO_SM4_ARM64_CE_BLK is not set
# CONFIG_CRYPTO_SM4_ARM64_NEON_BLK is not set
CONFIG_CRYPTO_AES_ARM64_CE_CCM=y
# CONFIG_CRYPTO_SM4_ARM64_CE_CCM is not set
# CONFIG_CRYPTO_SM4_ARM64_CE_GCM is not set
CONFIG_CRYPTO_CRCT10DIF_ARM64_CE=m
# end of Accelerated Cryptographic Algorithms for CPU (arm64)
CONFIG_CRYPTO_HW=y
CONFIG_CRYPTO_DEV_ALLWINNER=y
# CONFIG_CRYPTO_DEV_SUN4I_SS is not set
CONFIG_CRYPTO_DEV_SUN8I_CE=m
# CONFIG_CRYPTO_DEV_SUN8I_CE_DEBUG is not set
# CONFIG_CRYPTO_DEV_SUN8I_CE_HASH is not set
# CONFIG_CRYPTO_DEV_SUN8I_CE_PRNG is not set
# CONFIG_CRYPTO_DEV_SUN8I_CE_TRNG is not set
# CONFIG_CRYPTO_DEV_SUN8I_SS is not set
CONFIG_CRYPTO_DEV_FSL_CAAM_COMMON=m
CONFIG_CRYPTO_DEV_FSL_CAAM_CRYPTO_API_DESC=m
CONFIG_CRYPTO_DEV_FSL_CAAM_AHASH_API_DESC=m
CONFIG_CRYPTO_DEV_FSL_CAAM=m
# CONFIG_CRYPTO_DEV_FSL_CAAM_DEBUG is not set
CONFIG_CRYPTO_DEV_FSL_CAAM_JR=m
CONFIG_CRYPTO_DEV_FSL_CAAM_RINGSIZE=9
# CONFIG_CRYPTO_DEV_FSL_CAAM_INTC is not set
CONFIG_CRYPTO_DEV_FSL_CAAM_CRYPTO_API=y
CONFIG_CRYPTO_DEV_FSL_CAAM_CRYPTO_API_QI=y
CONFIG_CRYPTO_DEV_FSL_CAAM_AHASH_API=y
CONFIG_CRYPTO_DEV_FSL_CAAM_PKC_API=y
CONFIG_CRYPTO_DEV_FSL_CAAM_RNG_API=y
CONFIG_CRYPTO_DEV_FSL_CAAM_PRNG_API=y
# CONFIG_CRYPTO_DEV_FSL_CAAM_RNG_TEST is not set
CONFIG_CRYPTO_DEV_FSL_DPAA2_CAAM=m
# CONFIG_CRYPTO_DEV_SAHARA is not set
# CONFIG_CRYPTO_DEV_EXYNOS_RNG is not set
# CONFIG_CRYPTO_DEV_S5P is not set
# CONFIG_CRYPTO_DEV_ATMEL_ECC is not set
# CONFIG_CRYPTO_DEV_ATMEL_SHA204A is not set
# CONFIG_CRYPTO_DEV_CCP is not set
# CONFIG_CRYPTO_DEV_MXS_DCP is not set
# CONFIG_CAVIUM_CPT is not set
# CONFIG_CRYPTO_DEV_NITROX_CNN55XX is not set
# CONFIG_CRYPTO_DEV_MARVELL_CESA is not set
# CONFIG_CRYPTO_DEV_OCTEONTX_CPT is not set
# CONFIG_CRYPTO_DEV_OCTEONTX2_CPT is not set
# CONFIG_CRYPTO_DEV_KEEMBAY_OCS_AES_SM4 is not set
# CONFIG_CRYPTO_DEV_KEEMBAY_OCS_ECC is not set
# CONFIG_CRYPTO_DEV_KEEMBAY_OCS_HCU is not set
# CONFIG_CRYPTO_DEV_QAT_DH895xCC is not set
# CONFIG_CRYPTO_DEV_QAT_C3XXX is not set
# CONFIG_CRYPTO_DEV_QAT_C62X is not set
# CONFIG_CRYPTO_DEV_QAT_4XXX is not set
# CONFIG_CRYPTO_DEV_QAT_420XX is not set
# CONFIG_CRYPTO_DEV_QAT_DH895xCCVF is not set
# CONFIG_CRYPTO_DEV_QAT_C3XXXVF is not set
# CONFIG_CRYPTO_DEV_QAT_C62XVF is not set
# CONFIG_CRYPTO_DEV_CAVIUM_ZIP is not set
CONFIG_CRYPTO_DEV_QCE=m
CONFIG_CRYPTO_DEV_QCE_SKCIPHER=y
CONFIG_CRYPTO_DEV_QCE_SHA=y
CONFIG_CRYPTO_DEV_QCE_AEAD=y
CONFIG_CRYPTO_DEV_QCE_ENABLE_ALL=y
# CONFIG_CRYPTO_DEV_QCE_ENABLE_SKCIPHER is not set
# CONFIG_CRYPTO_DEV_QCE_ENABLE_SHA is not set
# CONFIG_CRYPTO_DEV_QCE_ENABLE_AEAD is not set
CONFIG_CRYPTO_DEV_QCE_SW_MAX_LEN=512
CONFIG_CRYPTO_DEV_QCOM_RNG=m
# CONFIG_CRYPTO_DEV_ROCKCHIP is not set
# CONFIG_CRYPTO_DEV_ZYNQMP_AES is not set
# CONFIG_CRYPTO_DEV_ZYNQMP_SHA3 is not set
# CONFIG_CRYPTO_DEV_VIRTIO is not set
CONFIG_CRYPTO_DEV_BCM_SPU=m
# CONFIG_CRYPTO_DEV_STM32_CRC is not set
# CONFIG_CRYPTO_DEV_STM32_HASH is not set
# CONFIG_CRYPTO_DEV_STM32_CRYP is not set
# CONFIG_CRYPTO_DEV_SAFEXCEL is not set
CONFIG_CRYPTO_DEV_CCREE=m
# CONFIG_CRYPTO_DEV_HISI_SEC is not set
CONFIG_CRYPTO_DEV_HISI_SEC2=m
CONFIG_CRYPTO_DEV_HISI_QM=m
CONFIG_CRYPTO_DEV_HISI_ZIP=m
CONFIG_CRYPTO_DEV_HISI_HPRE=m
CONFIG_CRYPTO_DEV_HISI_TRNG=m
CONFIG_CRYPTO_DEV_AMLOGIC_GXL=m
# CONFIG_CRYPTO_DEV_AMLOGIC_GXL_DEBUG is not set
CONFIG_CRYPTO_DEV_SA2UL=m
CONFIG_ASYMMETRIC_KEY_TYPE=y
CONFIG_ASYMMETRIC_PUBLIC_KEY_SUBTYPE=y
CONFIG_X509_CERTIFICATE_PARSER=y
# CONFIG_PKCS8_PRIVATE_KEY_PARSER is not set
CONFIG_PKCS7_MESSAGE_PARSER=y
# CONFIG_PKCS7_TEST_KEY is not set
# CONFIG_SIGNED_PE_FILE_VERIFICATION is not set
# CONFIG_FIPS_SIGNATURE_SELFTEST is not set
# CONFIG_PGP_LIBRARY is not set
# CONFIG_PGP_KEY_PARSER is not set
# CONFIG_PGP_PRELOAD is not set
#
# Certificates for signature checking
#
CONFIG_SYSTEM_TRUSTED_KEYRING=y
CONFIG_SYSTEM_TRUSTED_KEYS=""
# CONFIG_SYSTEM_EXTRA_CERTIFICATE is not set
# CONFIG_SECONDARY_TRUSTED_KEYRING is not set
# CONFIG_SYSTEM_BLACKLIST_KEYRING is not set
# CONFIG_PGP_PRELOAD_PUBLIC_KEYS is not set
# end of Certificates for signature checking
CONFIG_BINARY_PRINTF=y
#
# Library routines
#
CONFIG_RAID6_PQ=m
CONFIG_RAID6_PQ_BENCHMARK=y
CONFIG_LINEAR_RANGES=y
CONFIG_PACKING=y
CONFIG_BITREVERSE=y
CONFIG_HAVE_ARCH_BITREVERSE=y
CONFIG_GENERIC_STRNCPY_FROM_USER=y
CONFIG_GENERIC_STRNLEN_USER=y
CONFIG_GENERIC_NET_UTILS=y
# CONFIG_CORDIC is not set
# CONFIG_PRIME_NUMBERS is not set
CONFIG_RATIONAL=y
CONFIG_GENERIC_PCI_IOMAP=y
CONFIG_ARCH_USE_CMPXCHG_LOCKREF=y
CONFIG_ARCH_HAS_FAST_MULTIPLIER=y
CONFIG_ARCH_USE_SYM_ANNOTATIONS=y
CONFIG_INDIRECT_PIO=y
#
# Crypto library routines
#
CONFIG_CRYPTO_LIB_UTILS=y
CONFIG_CRYPTO_LIB_AES=y
CONFIG_CRYPTO_LIB_ARC4=m
CONFIG_CRYPTO_LIB_GF128MUL=y
CONFIG_CRYPTO_LIB_BLAKE2S_GENERIC=y
CONFIG_CRYPTO_ARCH_HAVE_LIB_CHACHA=m
CONFIG_CRYPTO_LIB_CHACHA_GENERIC=m
# CONFIG_CRYPTO_LIB_CHACHA is not set
CONFIG_CRYPTO_LIB_CURVE25519_GENERIC=m
# CONFIG_CRYPTO_LIB_CURVE25519 is not set
CONFIG_CRYPTO_LIB_DES=m
CONFIG_CRYPTO_LIB_POLY1305_RSIZE=9
# CONFIG_CRYPTO_LIB_POLY1305 is not set
# CONFIG_CRYPTO_LIB_CHACHA20POLY1305 is not set
CONFIG_CRYPTO_LIB_SHA1=y
CONFIG_CRYPTO_LIB_SHA256=y
# end of Crypto library routines
CONFIG_CRC_CCITT=m
CONFIG_CRC16=y
CONFIG_CRC_T10DIF=y
CONFIG_CRC64_ROCKSOFT=y
CONFIG_CRC_ITU_T=y
CONFIG_CRC32=y
# CONFIG_CRC32_SELFTEST is not set
CONFIG_CRC32_SLICEBY8=y
# CONFIG_CRC32_SLICEBY4 is not set
# CONFIG_CRC32_SARWATE is not set
# CONFIG_CRC32_BIT is not set
CONFIG_CRC64=y
# CONFIG_CRC4 is not set
CONFIG_CRC7=y
CONFIG_LIBCRC32C=m
CONFIG_CRC8=y
CONFIG_XXHASH=y
CONFIG_AUDIT_GENERIC=y
CONFIG_AUDIT_ARCH_COMPAT_GENERIC=y
# CONFIG_RANDOM32_SELFTEST is not set
CONFIG_ZLIB_INFLATE=y
CONFIG_ZLIB_DEFLATE=y
CONFIG_LZO_COMPRESS=y
CONFIG_LZO_DECOMPRESS=y
CONFIG_LZ4_DECOMPRESS=y
CONFIG_ZSTD_COMMON=y
CONFIG_ZSTD_COMPRESS=m
CONFIG_ZSTD_DECOMPRESS=y
CONFIG_XZ_DEC=y
CONFIG_XZ_DEC_X86=y
CONFIG_XZ_DEC_POWERPC=y
CONFIG_XZ_DEC_IA64=y
CONFIG_XZ_DEC_ARM=y
CONFIG_XZ_DEC_ARMTHUMB=y
CONFIG_XZ_DEC_SPARC=y
# CONFIG_XZ_DEC_MICROLZMA is not set
CONFIG_XZ_DEC_BCJ=y
# CONFIG_XZ_DEC_TEST is not set
CONFIG_DECOMPRESS_GZIP=y
CONFIG_DECOMPRESS_BZIP2=y
CONFIG_DECOMPRESS_LZMA=y
CONFIG_DECOMPRESS_XZ=y
CONFIG_DECOMPRESS_LZO=y
CONFIG_DECOMPRESS_LZ4=y
CONFIG_DECOMPRESS_ZSTD=y
CONFIG_GENERIC_ALLOCATOR=y
CONFIG_INTERVAL_TREE=y
CONFIG_XARRAY_MULTI=y
CONFIG_ASSOCIATIVE_ARRAY=y
CONFIG_HAS_IOMEM=y
CONFIG_HAS_IOPORT=y
CONFIG_HAS_IOPORT_MAP=y
CONFIG_HAS_DMA=y
CONFIG_DMA_OPS=y
CONFIG_NEED_SG_DMA_FLAGS=y
CONFIG_NEED_SG_DMA_LENGTH=y
CONFIG_NEED_DMA_MAP_STATE=y
CONFIG_ARCH_DMA_ADDR_T_64BIT=y
CONFIG_DMA_DECLARE_COHERENT=y
CONFIG_ARCH_HAS_SETUP_DMA_OPS=y
CONFIG_ARCH_HAS_TEARDOWN_DMA_OPS=y
CONFIG_ARCH_HAS_SYNC_DMA_FOR_DEVICE=y
CONFIG_ARCH_HAS_SYNC_DMA_FOR_CPU=y
CONFIG_ARCH_HAS_DMA_PREP_COHERENT=y
CONFIG_SWIOTLB=y
# CONFIG_SWIOTLB_DYNAMIC is not set
CONFIG_DMA_BOUNCE_UNALIGNED_KMALLOC=y
CONFIG_DMA_RESTRICTED_POOL=y
CONFIG_DMA_NONCOHERENT_MMAP=y
CONFIG_DMA_COHERENT_POOL=y
CONFIG_DMA_DIRECT_REMAP=y
CONFIG_DMA_CMA=y
# CONFIG_DMA_NUMA_CMA is not set
#
# Default contiguous memory area size:
#
CONFIG_CMA_SIZE_MBYTES=32
CONFIG_CMA_SIZE_SEL_MBYTES=y
# CONFIG_CMA_SIZE_SEL_PERCENTAGE is not set
# CONFIG_CMA_SIZE_SEL_MIN is not set
# CONFIG_CMA_SIZE_SEL_MAX is not set
CONFIG_CMA_ALIGNMENT=8
# CONFIG_DMA_API_DEBUG is not set
# CONFIG_DMA_MAP_BENCHMARK is not set
CONFIG_SGL_ALLOC=y
CONFIG_CPU_RMAP=y
CONFIG_DQL=y
CONFIG_GLOB=y
# CONFIG_GLOB_SELFTEST is not set
CONFIG_NLATTR=y
CONFIG_CLZ_TAB=y
CONFIG_IRQ_POLL=y
CONFIG_MPILIB=y
CONFIG_DIMLIB=y
CONFIG_LIBFDT=y
CONFIG_OID_REGISTRY=y
CONFIG_UCS2_STRING=y
CONFIG_HAVE_GENERIC_VDSO=y
CONFIG_GENERIC_GETTIMEOFDAY=y
CONFIG_GENERIC_VDSO_TIME_NS=y
CONFIG_FONT_SUPPORT=y
# CONFIG_FONTS is not set
CONFIG_FONT_8x8=y
CONFIG_FONT_8x16=y
CONFIG_SG_SPLIT=y
CONFIG_SG_POOL=y
CONFIG_MEMREGION=y
CONFIG_ARCH_HAS_COPY_MC=y
CONFIG_ARCH_STACKWALK=y
CONFIG_STACKDEPOT=y
CONFIG_SBITMAP=y
# end of Library routines
CONFIG_GENERIC_IOREMAP=y
CONFIG_GENERIC_LIB_DEVMEM_IS_ALLOWED=y
CONFIG_PLDMFW=y
#
# Kernel hacking
#
#
# printk and dmesg options
#
CONFIG_PRINTK_TIME=y
# CONFIG_PRINTK_CALLER is not set
# CONFIG_STACKTRACE_BUILD_ID is not set
CONFIG_CONSOLE_LOGLEVEL_DEFAULT=7
CONFIG_CONSOLE_LOGLEVEL_QUIET=4
CONFIG_MESSAGE_LOGLEVEL_DEFAULT=4
# CONFIG_BOOT_PRINTK_DELAY is not set
# CONFIG_DYNAMIC_DEBUG is not set
# CONFIG_DYNAMIC_DEBUG_CORE is not set
CONFIG_SYMBOLIC_ERRNAME=y
CONFIG_DEBUG_BUGVERBOSE=y
# end of printk and dmesg options
CONFIG_DEBUG_KERNEL=y
CONFIG_DEBUG_MISC=y
#
# Compile-time checks and compiler options
#
CONFIG_DEBUG_INFO=y
CONFIG_AS_HAS_NON_CONST_LEB128=y
# CONFIG_DEBUG_INFO_NONE is not set
CONFIG_DEBUG_INFO_DWARF_TOOLCHAIN_DEFAULT=y
# CONFIG_DEBUG_INFO_DWARF4 is not set
# CONFIG_DEBUG_INFO_DWARF5 is not set
CONFIG_DEBUG_INFO_REDUCED=y
CONFIG_DEBUG_INFO_COMPRESSED_NONE=y
# CONFIG_DEBUG_INFO_COMPRESSED_ZLIB is not set
# CONFIG_DEBUG_INFO_SPLIT is not set
# CONFIG_GDB_SCRIPTS is not set
CONFIG_FRAME_WARN=2048
# CONFIG_STRIP_ASM_SYMS is not set
# CONFIG_READABLE_ASM is not set
# CONFIG_HEADERS_INSTALL is not set
# CONFIG_OPTIMIZE_INLINING is not set
# CONFIG_DEBUG_SECTION_MISMATCH is not set
CONFIG_SECTION_MISMATCH_WARN_ONLY=y
CONFIG_ARCH_WANT_FRAME_POINTERS=y
CONFIG_FRAME_POINTER=y
# CONFIG_DEBUG_FORCE_WEAK_PER_CPU is not set
# end of Compile-time checks and compiler options
#
# Generic Kernel Debugging Instruments
#
CONFIG_MAGIC_SYSRQ=y
CONFIG_MAGIC_SYSRQ_DEFAULT_ENABLE=0x1
CONFIG_MAGIC_SYSRQ_SERIAL=y
CONFIG_MAGIC_SYSRQ_SERIAL_SEQUENCE=""
CONFIG_DEBUG_FS=y
CONFIG_DEBUG_FS_ALLOW_ALL=y
# CONFIG_DEBUG_FS_DISALLOW_MOUNT is not set
# CONFIG_DEBUG_FS_ALLOW_NONE is not set
CONFIG_HAVE_ARCH_KGDB=y
# CONFIG_KGDB is not set
CONFIG_ARCH_HAS_UBSAN_SANITIZE_ALL=y
# CONFIG_UBSAN is not set
CONFIG_HAVE_KCSAN_COMPILER=y
# end of Generic Kernel Debugging Instruments
#
# Networking Debugging
#
# CONFIG_NET_DEV_REFCNT_TRACKER is not set
# CONFIG_NET_NS_REFCNT_TRACKER is not set
# CONFIG_DEBUG_NET is not set
# end of Networking Debugging
#
# Memory Debugging
#
# CONFIG_PAGE_EXTENSION is not set
# CONFIG_DEBUG_PAGEALLOC is not set
CONFIG_SLUB_DEBUG=y
# CONFIG_SLUB_DEBUG_ON is not set
# CONFIG_PAGE_OWNER is not set
# CONFIG_PAGE_TABLE_CHECK is not set
# CONFIG_PAGE_POISONING is not set
# CONFIG_DEBUG_RODATA_TEST is not set
CONFIG_ARCH_HAS_DEBUG_WX=y
# CONFIG_DEBUG_WX is not set
CONFIG_GENERIC_PTDUMP=y
# CONFIG_PTDUMP_DEBUGFS is not set
CONFIG_HAVE_DEBUG_KMEMLEAK=y
# CONFIG_DEBUG_KMEMLEAK is not set
# CONFIG_PER_VMA_LOCK_STATS is not set
# CONFIG_DEBUG_OBJECTS is not set
# CONFIG_SHRINKER_DEBUG is not set
# CONFIG_DEBUG_STACK_USAGE is not set
# CONFIG_SCHED_STACK_END_CHECK is not set
CONFIG_ARCH_HAS_DEBUG_VM_PGTABLE=y
# CONFIG_DEBUG_VM is not set
# CONFIG_DEBUG_VM_PGTABLE is not set
CONFIG_ARCH_HAS_DEBUG_VIRTUAL=y
# CONFIG_DEBUG_VIRTUAL is not set
CONFIG_DEBUG_MEMORY_INIT=y
# CONFIG_DEBUG_PER_CPU_MAPS is not set
CONFIG_HAVE_ARCH_KASAN=y
CONFIG_HAVE_ARCH_KASAN_SW_TAGS=y
CONFIG_HAVE_ARCH_KASAN_HW_TAGS=y
CONFIG_HAVE_ARCH_KASAN_VMALLOC=y
CONFIG_CC_HAS_KASAN_GENERIC=y
CONFIG_CC_HAS_KASAN_SW_TAGS=y
CONFIG_CC_HAS_WORKING_NOSANITIZE_ADDRESS=y
# CONFIG_KASAN is not set
CONFIG_HAVE_ARCH_KFENCE=y
# CONFIG_KFENCE is not set
# end of Memory Debugging
# CONFIG_DEBUG_SHIRQ is not set
#
# Debug Oops, Lockups and Hangs
#
# CONFIG_PANIC_ON_OOPS is not set
CONFIG_PANIC_ON_OOPS_VALUE=0
CONFIG_PANIC_TIMEOUT=0
# CONFIG_SOFTLOCKUP_DETECTOR is not set
CONFIG_HAVE_HARDLOCKUP_DETECTOR_BUDDY=y
# CONFIG_HARDLOCKUP_DETECTOR is not set
# CONFIG_DETECT_HUNG_TASK is not set
# CONFIG_WQ_WATCHDOG is not set
# CONFIG_WQ_CPU_INTENSIVE_REPORT is not set
# CONFIG_TEST_LOCKUP is not set
# end of Debug Oops, Lockups and Hangs
#
# Scheduler Debugging
#
# CONFIG_SCHED_DEBUG is not set
CONFIG_SCHED_INFO=y
# CONFIG_SCHEDSTATS is not set
# end of Scheduler Debugging
# CONFIG_DEBUG_TIMEKEEPING is not set
# CONFIG_DEBUG_PREEMPT is not set
#
# Lock Debugging (spinlocks, mutexes, etc...)
#
CONFIG_LOCK_DEBUGGING_SUPPORT=y
# CONFIG_PROVE_LOCKING is not set
# CONFIG_LOCK_STAT is not set
# CONFIG_DEBUG_RT_MUTEXES is not set
# CONFIG_DEBUG_SPINLOCK is not set
# CONFIG_DEBUG_MUTEXES is not set
# CONFIG_DEBUG_WW_MUTEX_SLOWPATH is not set
# CONFIG_DEBUG_RWSEMS is not set
# CONFIG_DEBUG_LOCK_ALLOC is not set
# CONFIG_DEBUG_ATOMIC_SLEEP is not set
# CONFIG_DEBUG_LOCKING_API_SELFTESTS is not set
# CONFIG_LOCK_TORTURE_TEST is not set
# CONFIG_WW_MUTEX_SELFTEST is not set
# CONFIG_SCF_TORTURE_TEST is not set
# CONFIG_CSD_LOCK_WAIT_DEBUG is not set
# end of Lock Debugging (spinlocks, mutexes, etc...)
# CONFIG_DEBUG_IRQFLAGS is not set
CONFIG_STACKTRACE=y
# CONFIG_WARN_ALL_UNSEEDED_RANDOM is not set
# CONFIG_DEBUG_KOBJECT is not set
#
# Debug kernel data structures
#
# CONFIG_DEBUG_LIST is not set
# CONFIG_DEBUG_PLIST is not set
# CONFIG_DEBUG_SG is not set
# CONFIG_DEBUG_NOTIFIERS is not set
# CONFIG_DEBUG_MAPLE_TREE is not set
# end of Debug kernel data structures
#
# RCU Debugging
#
# CONFIG_RCU_SCALE_TEST is not set
# CONFIG_RCU_TORTURE_TEST is not set
# CONFIG_RCU_REF_SCALE_TEST is not set
CONFIG_RCU_CPU_STALL_TIMEOUT=21
CONFIG_RCU_EXP_CPU_STALL_TIMEOUT=0
# CONFIG_RCU_CPU_STALL_CPUTIME is not set
CONFIG_RCU_TRACE=y
# CONFIG_RCU_EQS_DEBUG is not set
# end of RCU Debugging
# CONFIG_DEBUG_WQ_FORCE_RR_CPU is not set
# CONFIG_CPU_HOTPLUG_STATE_CONTROL is not set
# CONFIG_LATENCYTOP is not set
CONFIG_HAVE_FUNCTION_TRACER=y
CONFIG_HAVE_FUNCTION_GRAPH_TRACER=y
CONFIG_HAVE_FUNCTION_GRAPH_RETVAL=y
CONFIG_HAVE_DYNAMIC_FTRACE=y
CONFIG_HAVE_DYNAMIC_FTRACE_WITH_ARGS=y
CONFIG_HAVE_FTRACE_MCOUNT_RECORD=y
CONFIG_HAVE_SYSCALL_TRACEPOINTS=y
CONFIG_HAVE_C_RECORDMCOUNT=y
CONFIG_TRACE_CLOCK=y
CONFIG_TRACING_SUPPORT=y
# CONFIG_FTRACE is not set
# CONFIG_SAMPLES is not set
CONFIG_HAVE_SAMPLE_FTRACE_DIRECT=y
CONFIG_HAVE_SAMPLE_FTRACE_DIRECT_MULTI=y
CONFIG_STRICT_DEVMEM=y
# CONFIG_IO_STRICT_DEVMEM is not set
#
# arm64 Debugging
#
# CONFIG_PID_IN_CONTEXTIDR is not set
# CONFIG_DEBUG_EFI is not set
# CONFIG_ARM64_RELOC_TEST is not set
CONFIG_CORESIGHT=m
CONFIG_CORESIGHT_LINKS_AND_SINKS=m
CONFIG_CORESIGHT_LINK_AND_SINK_TMC=m
CONFIG_CORESIGHT_CATU=m
CONFIG_CORESIGHT_SINK_TPIU=m
CONFIG_CORESIGHT_SINK_ETBV10=m
# CONFIG_CORESIGHT_SOURCE_ETM4X is not set
CONFIG_CORESIGHT_STM=m
CONFIG_CORESIGHT_CPU_DEBUG=m
# CONFIG_CORESIGHT_CPU_DEBUG_DEFAULT_ON is not set
CONFIG_CORESIGHT_CTI=m
# CONFIG_CORESIGHT_CTI_INTEGRATION_REGS is not set
# CONFIG_ULTRASOC_SMB is not set
# CONFIG_CORESIGHT_TPDM is not set
# CONFIG_CORESIGHT_TPDA is not set
# CONFIG_CORESIGHT_DUMMY is not set
# end of arm64 Debugging
#
# Kernel Testing and Coverage
#
# CONFIG_KUNIT is not set
# CONFIG_NOTIFIER_ERROR_INJECTION is not set
# CONFIG_FAULT_INJECTION is not set
CONFIG_ARCH_HAS_KCOV=y
CONFIG_CC_HAS_SANCOV_TRACE_PC=y
CONFIG_RUNTIME_TESTING_MENU=y
# CONFIG_TEST_DHRY is not set
# CONFIG_LKDTM is not set
# CONFIG_TEST_MIN_HEAP is not set
# CONFIG_TEST_DIV64 is not set
# CONFIG_BACKTRACE_SELF_TEST is not set
# CONFIG_TEST_REF_TRACKER is not set
# CONFIG_RBTREE_TEST is not set
# CONFIG_REED_SOLOMON_TEST is not set
# CONFIG_INTERVAL_TREE_TEST is not set
# CONFIG_PERCPU_TEST is not set
# CONFIG_ATOMIC64_SELFTEST is not set
# CONFIG_TEST_HEXDUMP is not set
# CONFIG_STRING_SELFTEST is not set
# CONFIG_TEST_STRING_HELPERS is not set
# CONFIG_TEST_KSTRTOX is not set
# CONFIG_TEST_PRINTF is not set
# CONFIG_TEST_SCANF is not set
# CONFIG_TEST_BITMAP is not set
# CONFIG_TEST_UUID is not set
# CONFIG_TEST_XARRAY is not set
# CONFIG_TEST_MAPLE_TREE is not set
# CONFIG_TEST_RHASHTABLE is not set
# CONFIG_TEST_IDA is not set
# CONFIG_TEST_LKM is not set
# CONFIG_TEST_BITOPS is not set
# CONFIG_TEST_VMALLOC is not set
# CONFIG_TEST_USER_COPY is not set
# CONFIG_TEST_BPF is not set
# CONFIG_TEST_BLACKHOLE_DEV is not set
# CONFIG_FIND_BIT_BENCHMARK is not set
# CONFIG_TEST_FIRMWARE is not set
# CONFIG_TEST_SYSCTL is not set
# CONFIG_TEST_UDELAY is not set
# CONFIG_TEST_STATIC_KEYS is not set
# CONFIG_TEST_KMOD is not set
# CONFIG_TEST_MEMCAT_P is not set
# CONFIG_TEST_MEMINIT is not set
# CONFIG_TEST_FREE_PAGES is not set
CONFIG_ARCH_USE_MEMTEST=y
CONFIG_MEMTEST=y
# end of Kernel Testing and Coverage
#
# Rust hacking
#
# end of Rust hacking
# end of Kernel hacking
# CONFIG_KWORKER_NUMA_AFFINITY is not set
Fuzz openEuler-25.03
安装依赖
sudo apt install git htop ssh debootstrap make gcc flex bison libncurses-dev libelf-dev libssl-dev g++ vim
克隆内核代码库,指定仅克隆特定分支
git clone -b openEuler-25.03 --single-branch https://gitee.com/openeuler/kernel.git
在kernel路径下,执行
make defconfig
make kvm_guest.config
编辑.config文件:
CONFIG_KCOV=y
CONFIG_KASAN=y
CONFIG_KCOV_INSTRUMENT_ALL=y
CONFIG_DEBUG_INFO=y
CONFIG_CMDLINE="console=ttyAMA0"
CONFIG_DEBUG_FS=y
CONFIG_NET_9P=y
CONFIG_NET_9P_VIRTIO=y
CONFIG_BINFMT_MISC=y
执行
make olddefconfig
编译内核时注意gcc版本问题,否则编译各种报错
编辑syzkaller配置文件
{
"name": "QEMU-aarch64",
"target": "linux/arm64",
"http": ":56700",
"workdir": "/home/nevv/Desktop/fuzzOpenEuler/syzkaller/workdir",
"kernel_obj": "/home/nevv/Desktop/fuzzOpenEuler/kernel",
"image": "/home/nevv/Desktop/fuzzOpenEuler/image/bullseye.img",
"sshkey": "/home/nevv/Desktop/fuzzOpenEuler/image/bullseye.id_rsa",
"syzkaller": "/home/nevv/Desktop/fuzzOpenEuler/syzkaller",
"procs": 2,
"type": "qemu",
"vm": {
"qemu": "/usr/bin/qemu-system-aarch64",
"count": 2,
"cmdline": "net.ifnames=0",
"kernel": "/home/nevv/Desktop/fuzzOpenEuler/kernel/arch/arm64/boot/Image",
"cpu": 1,
"mem": 2048
}
}
复现:
qemu-system-aarch64 -m 2G -smp 2 -cpu cortex-a57 -machine virt -kernel /home/nevv/Desktop/fuzzOpenEuler/repro/kernel/arch/arm64/boot/Image -append "console=ttyAMA0 root=/dev/vda oops=panic panic_on_warn=1 panic=-1 ftrace_dump_on_oops=orig_cpu debug earlyprintk=serial slub_debug=UZ net.ifnames=0" -drive file=/home/nevv/Desktop/fuzzOpenEuler/repro/image/bullseye.img,format=raw -net user,host=10.0.2.10,hostfwd=tcp:127.0.0.1:11111-:22 -net nic,model=e1000 -nographic -pidfile vm.pid 2>&1| tee vm.log
intel
sudo qemu-system-x86_64 -m 2G -smp 2 -kernel /home/lab/Desktop/fuzzKernel/kernel/arch/x86/boot/bzImage -append "console=ttyS0 root=/dev/sda earlyprintk=serial net.ifnames=0" -drive file=/home/lab/Desktop/fuzzKernel/image/bullseye.img,format=raw -net user,host=10.0.2.10,hostfwd=tcp:127.0.0.1:10021-:22 -net nic,model=e1000 -enable-kvm -nographic -pidfile vm.pid 2>&1 | tee vm.log
SyzKaller学习
基础知识
内核模糊测试通过触发系统调用来检测内核模块的潜在缺陷。内核模块主要分为两类:树外模块和内置模块。内置模块集成在主线内核源码树中,由内核社区开发者维护;而树外模块通常源于内核定制或第三方开发,例如特定硬件驱动等。
Syzkaller使用
启动模糊测试
./bin/syz-manager --config=my.cfg -debug
- debug参数:输出运行时的日志信息,在此模式下,Syzkaller仅运行一个虚拟机
Syzkaller源码
模糊测试工具一般包括三个主要组成部分:输入生成、种子变异和状态监控,对于SyzKaller来说,输入就是系统调用序列,然后实现了一系列的变异策略提高模糊测试效率,通过KASAN的插装和检查机制实现覆盖率收集和异常监控。沿着上述思路,下文进一步分析这三个部分的具体设计和实现。
下图来自SyzKaller的官方文档,可以看到SyzKaller主要分为以下两部分:
- syz-manager 负责管理不同VM实例、实际的模糊测试过程(输入生成、变异、最小化等);并将结果存储在workdir中
- syz-executor 存在于每一个VM组件中,负责实际执行测试用例,获取执行的代码覆盖率信息

输入生成
syzkaller使用系统调用接口的声明式描述来操作系统调用序列
open(file filename, flags flags[open_flags], mode flags[open_mode]) fd
read(fd fd, buf buffer[out], count len[buf])
close(fd fd)
open_mode = S_IRUSR, S_IWUSR, S_IXUSR, S_IRGRP, S_IWGRP, S_IXGRP, S_IROTH, S_IWOTH, S_IXOTH
状态监控
Crash记录
当syzkaller发现崩溃事件时,它会将相关信息保存到workdir/crashes目录中。该目录包含每个唯一崩溃类型的子目录。每个子目录包含一个文件,该文件包含用于标识崩溃事件的唯一字符串(用于错误识别和重复数据删除);以及description最多 100 个文件,每个崩溃用例对应一对文件:logNreportN
nevv@fuzz:~/syzkaller/workdir/crashes$ tree ./
./
├── 1df4f0f2e697be483bce02cf5d90576cc586d5fb
│ ├── description
│ ├── log0
│ ├── machineInfo0
│ ├── report0
│ └── repro0
logN文件包含原始syzkaller日志,包括内核控制台输出以及崩溃前执行的程序。这些日志可以输入到崩溃定位和最小化syz-repro工具,或手动本地化工具。 文件包含经过后处理和符号化的内核崩溃报告(例如 KASAN 报告)。通常只需要一对这样的文件(即和),因为它们可能描述的是同一个内核错误。但是,最多可以保存 100 个文件,以备崩溃难以重现或您只想查看一组崩溃报告以推断一些相似之处或差异时使用
有 3 种特殊类型的崩溃,通常意味着内核锁定或类似的syzkaller问题(以下是一些通过这种方式发现的错误示例 : 1、2、3 )。
no output from test machine:测试机器没有产生任何输出lost connection to test machine:与机器的 ssh 连接意外关闭test machine is not executing programs:机器看起来运行正常,但长时间没有执行任何测试程序
Creat-image.sh
#!/usr/bin/env bash
# Copyright 2016 syzkaller project authors. All rights reserved.
# Use of this source code is governed by Apache 2 LICENSE that can be found in the LICENSE file.
# create-image.sh creates a minimal Debian Linux image suitable for syzkaller.
set -eux
# Create a minimal Debian distribution in a directory.
PREINSTALL_PKGS=openssh-server,curl,tar,gcc,libc6-dev,time,strace,sudo,less,psmisc,selinux-utils,policycoreutils,checkpolicy,selinux-policy-default,firmware-atheros,debian-ports-archive-keyring
# If ADD_PACKAGE is not defined as an external environment variable, use our default packages
if [ -z ${ADD_PACKAGE+x} ]; then
ADD_PACKAGE="make,sysbench,git,vim,tmux,usbutils,tcpdump"
fi
# Variables affected by options
ARCH=$(uname -m)
RELEASE=bullseye
FEATURE=minimal
SEEK=2047
PERF=false
# Display help function
display_help() {
echo "Usage: $0 [option...] " >&2
echo
echo " -a, --arch Set architecture"
echo " -d, --distribution Set on which debian distribution to create"
echo " -f, --feature Check what packages to install in the image, options are minimal, full"
echo " -s, --seek Image size (MB), default 2048 (2G)"
echo " -h, --help Display help message"
echo " -p, --add-perf Add perf support with this option enabled. Please set envrionment variable \$KERNEL at first"
echo
}
while true; do
if [ $# -eq 0 ];then
echo $#
break
fi
case "$1" in
-h | --help)
display_help
exit 0
;;
-a | --arch)
ARCH=$2
shift 2
;;
-d | --distribution)
RELEASE=$2
shift 2
;;
-f | --feature)
FEATURE=$2
shift 2
;;
-s | --seek)
SEEK=$(($2 - 1))
shift 2
;;
-p | --add-perf)
PERF=true
shift 1
;;
-*)
echo "Error: Unknown option: $1" >&2
exit 1
;;
*) # No more options
break
;;
esac
done
# Handle cases where qemu and Debian use different arch names
case "$ARCH" in
ppc64le)
DEBARCH=ppc64el
;;
aarch64)
DEBARCH=arm64
;;
arm)
DEBARCH=armel
;;
x86_64)
DEBARCH=amd64
;;
*)
DEBARCH=$ARCH
;;
esac
# Foreign architecture
FOREIGN=false
if [ $ARCH != $(uname -m) ]; then
# i386 on an x86_64 host is exempted, as we can run i386 binaries natively
if [ $ARCH != "i386" -o $(uname -m) != "x86_64" ]; then
FOREIGN=true
fi
fi
if [ $FOREIGN = "true" ]; then
# Check for according qemu static binary
if ! which qemu-$ARCH-static; then
echo "Please install qemu static binary for architecture $ARCH (package 'qemu-user-static' on Debian/Ubuntu/Fedora)"
exit 1
fi
# Check for according binfmt entry
if [ ! -r /proc/sys/fs/binfmt_misc/qemu-$ARCH ]; then
echo "binfmt entry /proc/sys/fs/binfmt_misc/qemu-$ARCH does not exist"
exit 1
fi
fi
# Double check KERNEL when PERF is enabled
if [ $PERF = "true" ] && [ -z ${KERNEL+x} ]; then
echo "Please set KERNEL environment variable when PERF is enabled"
exit 1
fi
# If full feature is chosen, install more packages
if [ $FEATURE = "full" ]; then
PREINSTALL_PKGS=$PREINSTALL_PKGS","$ADD_PACKAGE
fi
DIR=$RELEASE
sudo rm -rf $DIR
sudo mkdir -p $DIR
sudo chmod 0755 $DIR
# 1. debootstrap stage
DEBOOTSTRAP_PARAMS="--arch=$DEBARCH --include=$PREINSTALL_PKGS --components=main,contrib,non-free,non-free-firmware $RELEASE $DIR"
if [ $FOREIGN = "true" ]; then
DEBOOTSTRAP_PARAMS="--foreign $DEBOOTSTRAP_PARAMS"
fi
# riscv64 is hosted in the debian-ports repository
# debian-ports doesn't include non-free, so we exclude firmware-atheros
if [ $DEBARCH == "riscv64" ]; then
DEBOOTSTRAP_PARAMS="--keyring /usr/share/keyrings/debian-ports-archive-keyring.gpg --exclude firmware-atheros $DEBOOTSTRAP_PARAMS http://deb.debian.org/debian-ports"
fi
sudo debootstrap $DEBOOTSTRAP_PARAMS https://mirrors.tuna.tsinghua.edu.cn/debian/
# debootstrap may fail for EoL Debian releases
# RET=0
# sudo --preserve-env=http_proxy,https_proxy,ftp_proxy,no_proxy debootstrap $DEBOOTSTRAP_PARAMS || RET=$?
# if [ $RET != 0 ] && [ $DEBARCH != "riscv64" ]; then
# # Try running debootstrap again using the Debian archive
# DEBOOTSTRAP_PARAMS="--keyring /usr/share/keyrings/debian-archive-removed-keys.gpg $DEBOOTSTRAP_PARAMS https://archive.debian.org/debian-archive/debian/"
# sudo --preserve-env=http_proxy,https_proxy,ftp_proxy,no_proxy debootstrap $DEBOOTSTRAP_PARAMS
# fi
# 2. debootstrap stage: only necessary if target != host architecture
if [ $FOREIGN = "true" ]; then
sudo cp $(which qemu-$ARCH-static) $DIR/$(which qemu-$ARCH-static)
sudo chroot $DIR /bin/bash -c "/debootstrap/debootstrap --second-stage"
fi
# Set some defaults and enable promtless ssh to the machine for root.
sudo sed -i '/^root/ { s/:x:/::/ }' $DIR/etc/passwd
echo 'T0:23:respawn:/sbin/getty -L ttyAMA0 115200 vt100' | sudo tee -a $DIR/etc/inittab
printf '\nauto eth0\niface eth0 inet dhcp\n' | sudo tee -a $DIR/etc/network/interfaces
echo '/dev/root / ext4 defaults 0 0' | sudo tee -a $DIR/etc/fstab
echo 'debugfs /sys/kernel/debug debugfs defaults 0 0' | sudo tee -a $DIR/etc/fstab
echo 'securityfs /sys/kernel/security securityfs defaults 0 0' | sudo tee -a $DIR/etc/fstab
echo 'configfs /sys/kernel/config/ configfs defaults 0 0' | sudo tee -a $DIR/etc/fstab
echo 'binfmt_misc /proc/sys/fs/binfmt_misc binfmt_misc defaults 0 0' | sudo tee -a $DIR/etc/fstab
echo -en "127.0.0.1\tlocalhost\n" | sudo tee $DIR/etc/hosts
echo "nameserver 8.8.8.8" | sudo tee -a $DIR/etc/resolv.conf
echo "syzkaller" | sudo tee $DIR/etc/hostname
ssh-keygen -f $RELEASE.id_rsa -t rsa -N ''
sudo mkdir -p $DIR/root/.ssh/
cat $RELEASE.id_rsa.pub | sudo tee $DIR/root/.ssh/authorized_keys
# Add perf support
if [ $PERF = "true" ]; then
cp -r $KERNEL $DIR/tmp/
BASENAME=$(basename $KERNEL)
sudo chroot $DIR /bin/bash -c "apt-get update; apt-get install -y flex bison python-dev libelf-dev libunwind8-dev libaudit-dev libslang2-dev libperl-dev binutils-dev liblzma-dev libnuma-dev"
sudo chroot $DIR /bin/bash -c "apt-get install -y make pkg-config systemtap-sdt-dev libssl-dev libdw-dev libpfm4-dev libtraceevent-dev"
sudo chroot $DIR /bin/bash -c "apt-get install -y python3-setuptools python3-nitime"
sudo chroot $DIR /bin/bash -c "cd /tmp/$BASENAME/tools/perf/; make"
sudo chroot $DIR /bin/bash -c "cp /tmp/$BASENAME/tools/perf/perf /usr/bin/"
rm -r $DIR/tmp/$BASENAME
fi
# Add udev rules for custom drivers.
# Create a /dev/vim2m symlink for the device managed by the vim2m driver
echo 'ATTR{name}=="vim2m", SYMLINK+="vim2m"' | sudo tee -a $DIR/etc/udev/rules.d/50-udev-default.rules
# Build a disk image
dd if=/dev/zero of=$RELEASE.img bs=1M seek=$SEEK count=1
sudo mkfs.ext4 -F $RELEASE.img
sudo mkdir -p /mnt/$DIR
sudo mount -o loop $RELEASE.img /mnt/$DIR
sudo cp -a $DIR/. /mnt/$DIR/.
sudo umount /mnt/$DIR